減小升壓型開關電源待機功耗的兩種方法
發布時間:2012-02-16
中心議題:
- 減小升壓型開關電源待機功耗的兩種方法
解決方案:
- 在輸入輸出端之間設置開關
- 采用變壓器進行隔離
tongchangkaiguanxingjiangyabianhuanqidekaiguanjingtiguanshichuanjiezaidianluzhongde,erkaiguanxingshengyabianhuanqidekaiguanjingtiguanzeshiyufuzaibingliande,yufuzaichuanlianlianjiedeyuanqijianshidianganxianquanheerjiguan。suoyiruobazheliangzhongbianhuanqiyongzuobeifen,dangdianyuanchuyudaijizhuangtaishi,jiangyabianhuanqiyouyukaiguanjingtiguanjiangshurenshuchuduandetongluqieduan,daijigonghaohenxiao,xiaohaodianliuzai1uA以(yi)下(xia)。但(dan)升(sheng)壓(ya)變(bian)換(huan)器(qi)則(ze)不(bu)然(ran)。由(you)於(yu)開(kai)關(guan)管(guan)雖(sui)然(ran)截(jie)止(zhi)但(dan)並(bing)沒(mei)切(qie)斷(duan)輸(shu)人(ren)輸(shu)出(chu)端(duan)之(zhi)間(jian)的(de)直(zhi)流(liu)通(tong)路(lu),電(dian)池(chi)仍(reng)然(ran)會(hui)經(jing)電(dian)感(gan)線(xian)圈(quan)和(he)二(er)極(ji)管(guan)與(yu)輸(shu)出(chu)端(duan)的(de)電(dian)容(rong)器(qi)、電壓檢測電阻形成直流回路,流過的電流在數十微安左右,另外在負載上也會流過電流,電流的大小因電路而異。
為了減小這種電流損耗,可以采用下麵的兩種方法。
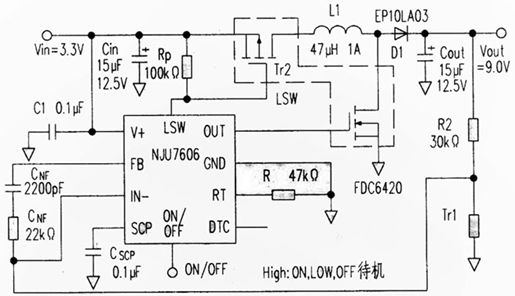
1.在輸入輸出端之間設置開關
在輸入輸出端之間的線路上設置開關,待機時將Vin和Vout進行分離。開關可以采用繼電器一類機械開關,也可以采用MOSFET構成的電子開關。
最近廠家生產出了帶負載切斷功能的升壓型變換器IC,使用時采用圖1所示的電路。在待機時借助於P溝道MOSFET Tr2的截止,切斷輸入端和輸出端的直流通路。

圖1 在輸入輸出端之間設置開關
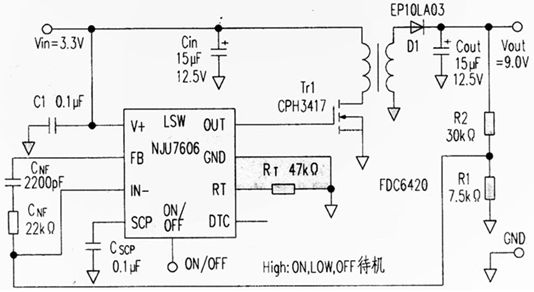
2.采用變壓器進行隔漓
如圖2所示,在輸入端和輸出端之間不再使用電感線圈而是改用變壓器。在待機時開關管Tr1截止,電路被切斷,可以將開關電源的待機電流控製在1uA以下。

圖2 采用變壓器進行隔離
- 噪聲中提取真值!瑞盟科技推出MSA2240電流檢測芯片賦能多元高端測量場景
- 10MHz高頻運行!氮矽科技發布集成驅動GaN芯片,助力電源能效再攀新高
- 失真度僅0.002%!力芯微推出超低內阻、超低失真4PST模擬開關
- 一“芯”雙電!聖邦微電子發布雙輸出電源芯片,簡化AFE與音頻設計
- 一機適配萬端:金升陽推出1200W可編程電源,賦能高端裝備製造
- 2026藍牙亞洲大會暨展覽在深啟幕
- H橋降壓-升壓電路中的交替控製與帶寬優化
- Tektronix 助力二維材料器件與芯片研究與創新
- 800V AI算力時代,GaN從“備選”變“剛需”?
- 大聯大世平集團首度亮相北京國際汽車展 攜手全球芯片夥伴打造智能車整合應用新典範
- 車規與基於V2X的車輛協同主動避撞技術展望
- 數字隔離助力新能源汽車安全隔離的新挑戰
- 汽車模塊拋負載的解決方案
- 車用連接器的安全創新應用
- Melexis Actuators Business Unit
- Position / Current Sensors - Triaxis Hall



