HT7180 3.7V升12V/2A內置MOS大電流升壓IC解決方案
發布時間:2021-08-11 責任編輯:wenwei
【導讀】電源電路是電子產品中必不可少的部分。然而不同的器件或者模塊工作電壓不一樣,所以DC-DC電壓轉換電路應用中十分常見。例如便攜式電子產品,一般都內置電池,如果是單節鋰電3.7V供電,通過DC-DC升壓電路,從3.7V升壓到5V、8V、9V、12V等再給其他電路供電。
升壓電路屬於開關型電路,最關心的就是輸入MOS開關管電流、輸出升壓值、升壓輸出電流或者輸出功率以及效率。70W以下內置MOS管單片芯片DC-DCshengyajichengdianluyijinghenchengshu。danshizhenduibutongyingyonglingyuxiangduiyingzuishihedechanpin,huozhezaiyouxiandeyingyongtiaojianxiaxingnengzuiyouhuahaishizhideyanjiudeketi。birushimianSOT23封裝的DC-DC升壓IC從3.7V升壓到12V,電壓夠但是電流不夠;SOP8封裝的DC-DC升壓IC內置開關管電流做到5A,但升壓隻能到9V,應用有局限性。
深圳市永阜康科技有限公司針對升壓值13V以下的DC-DC升壓應用需求,推廣一款集成10A開關管的12.8V輸出、大電流非同步DC-DC升壓IC:HT7180。HT7180采用獨到的電路研發技術以及先進的半導體工藝製程,基於SOP8封裝,工作效率高達90%以上,無需外加散熱器,3.7V輸入升壓到12V,可穩定輸出2A電流。
1. HT7180概述 HT7180是一款高功率非同步升壓轉換器,集成 22mΩ功率開關管,為便攜式係統提供高效的小尺寸解決方案。HT7180具有2.7V至12V寬輸入電壓範圍,可為采用單節或兩節鋰電池的應用提供支持。該器件具備10A開關電流能力,並且能夠提供高達12.8V的輸出電壓。 HT7180還支持可編程的軟啟動,以及可調節的 開關峰值電流限製。 HT7180還支持兩種不同的 tr/tf,以適應不同的EMI和效率需求。 此外,該器件還提供有13V輸出過壓保護、和熱關斷保護。
2. HT7180特點
輸入電壓範圍:2.7V-12V
輸出電壓範圍:最高12.8V
固定開關頻率:500kHz
高轉換效率:
94% (VIN = 7.2V, VOUT=9.3V, IOUT =1.5A)
90% (VIN = 7.2V, VOUT=9.3V, IOUT =6A)
93% (VIN = 7.2V, VOUT=12V, IOUT =1.5A)
89% (VIN = 7.2V, VOUT=12V, IOUT =4.5A)
89% (VIN = 3.6V, VOUT=12V, IOUT =1A)
82% (VIN = 3.6V, VOUT=12V, IOUT =2A)
低關斷功耗,關斷電流1uA
支持兩種tr/tf模式,應對EMI挑戰
可編程軟啟動
輸出過壓 (13V)、熱關斷等保護
eSOP8L-PP無鉛封裝
3. HT7180應用場合
拉杆音箱、便攜式音箱、無線音箱
充電設備、移動電源、USB TYPE-C 電源傳輸
平板電腦,筆記本電腦 ・POS機終
4.典型應用參數
HT7180應用於單節鋰電池升壓、雙節鋰電池升壓典型參數如下:
單節鋰電池3.7V應用升壓到9V/3A/27W。
單節鋰電池3.7V應用升壓到12V/2A/24W。
雙節鋰電池7.4V應用升壓到10V/6A/60W。
雙節鋰電池7.4V應用升壓到12V/5A/60W。
單節/雙節鋰電池應用升壓輸出電壓/電流/功率以及對應FB管腳設置電阻值:

5. HT7180應用信息
(1). HT7180腳位圖

(2). HT7180管腳說明

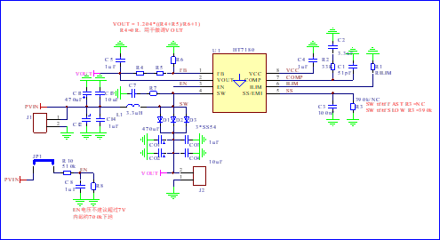
(3). HT7180 DEMO板原理圖

(4). HT7180 DEMO板PCB頂層設計圖

(5). HT7180 DEMO板PCB底層設計圖

(6). HT7180 DEMO板貼片圖

(7). HT7180 DEMO板物料清單

(8). HT7180 DEMO板實物圖

免責聲明:本文為轉載文章,轉載此文目的在於傳遞更多信息,版權歸原作者所有。本文所用視頻、圖片、文字如涉及作品版權問題,請聯係小編進行處理。
推薦閱讀:
特別推薦
- 噪聲中提取真值!瑞盟科技推出MSA2240電流檢測芯片賦能多元高端測量場景
- 10MHz高頻運行!氮矽科技發布集成驅動GaN芯片,助力電源能效再攀新高
- 失真度僅0.002%!力芯微推出超低內阻、超低失真4PST模擬開關
- 一“芯”雙電!聖邦微電子發布雙輸出電源芯片,簡化AFE與音頻設計
- 一機適配萬端:金升陽推出1200W可編程電源,賦能高端裝備製造
技術文章更多>>
- 1200餘家企業齊聚深圳,CITE2026打造電子信息產業創新盛宴
- 掌握 Gemini 3.1 Pro 參數調優的藝術
- 築牢安全防線:電池擠壓試驗機如何為新能源產業護航?
- Grok 4.1 API 實戰:構建 X 平台實時輿情監控 Agent
- 電源芯片國產化新選擇:MUN3CAD03-SF助力物聯網終端“芯”升級
技術白皮書下載更多>>
- 車規與基於V2X的車輛協同主動避撞技術展望
- 數字隔離助力新能源汽車安全隔離的新挑戰
- 汽車模塊拋負載的解決方案
- 車用連接器的安全創新應用
- Melexis Actuators Business Unit
- Position / Current Sensors - Triaxis Hall
熱門搜索
逆變器
逆導可控矽
鎳鎘電池
鎳氫電池
紐扣電池
歐勝
耦合技術
排電阻
排母連接器
排針連接器
片狀電感
偏光片
偏轉線圈
頻率測量儀
頻率器件
頻譜測試儀
平板電腦
平板顯示器
齊納二極管
氣動工具
氣體傳感器
氣體放電管
汽車電子
汽車繼電器
汽車連接器
牆壁開關
翹板開關
驅動模塊
燃料電池
繞線電感



