UCC21520在LLC電路中的應用
發布時間:2021-08-10 責任編輯:wenwei
【導讀】LLC電路拓撲因其可以實現變壓器原邊開關管的ZVS(Zero voltage switch)開通,變壓器副邊二極管的ZCS(Zero Current switch)關斷,成為高效率高功率密度需求下的主要DC/DC拓撲,受到廣大工程師的青睞。但是實際應用中怎麼去驅動LLC的開關管呢?以全橋LLC為例,上開關管與下開關管不共地,因此我們需要隔離驅動上開關管。實際操作過程中,我們常采用兩種做法,第一種方法使用UCC27712這(zhe)一(yi)類(lei)半(ban)橋(qiao)式(shi)驅(qu)動(dong)來(lai)驅(qu)動(dong)一(yi)個(ge)半(ban)橋(qiao),第(di)二(er)種(zhong)方(fang)法(fa)使(shi)用(yong)隔(ge)離(li)驅(qu)動(dong)加(jia)隔(ge)離(li)電(dian)源(yuan)來(lai)驅(qu)動(dong)半(ban)橋(qiao)的(de)上(shang)管(guan)。為(wei)了(le)防(fang)止(zhi)功(gong)率(lv)地(di)對(dui)控(kong)製(zhi)地(di)的(de)幹(gan)擾(rao),目(mu)前(qian)第(di)二(er)種(zhong)隔(ge)離(li)驅(qu)動(dong)方(fang)案(an)的(de)使(shi)用(yong)越(yue)來(lai)越(yue)普(pu)遍(bian)。
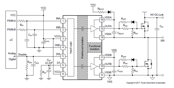
UCC21520是一款隔離式雙通道柵極驅動器,可以提供4A sink電流,6A source電流,可以支持很高的開關頻率並有較高的隔離強度,常被用來驅動MOSFET,IGBT等。此芯片的驅動部分與控製部分之間隔離,內部兩個驅動通道之間也隔離。所以工程師常用輔助電源分別產生三路隔離電源給全橋LLC的(de)四(si)個(ge)開(kai)關(guan)管(guan)做(zuo)偏(pian)置(zhi)電(dian)源(yuan)。目(mu)前(qian)為(wei)了(le)降(jiang)低(di)電(dian)路(lu)的(de)複(fu)雜(za)性(xing),工(gong)程(cheng)師(shi)開(kai)始(shi)嚐(chang)試(shi)用(yong)類(lei)似(si)半(ban)橋(qiao)驅(qu)動(dong)電(dian)路(lu)的(de)自(zi)舉(ju)方(fang)式(shi)來(lai)使(shi)用(yong)這(zhe)種(zhong)芯(xin)片(pian)從(cong)而(er)省(sheng)掉(diao)兩(liang)個(ge)隔(ge)離(li)電(dian)源(yuan)(圖1)。

圖1
下麵我們來分析下自舉電路的原理,當下管開通時,VSSA被拉到GND, VDD會通過二極管和Rboot給CBoot充電,當下管關斷時,VSSA電壓上升,二極管擋住Cboot反向泄放通路,並承受高反向電壓,VDDA作為上管的偏置電源為上管驅動提供能量。在開機階段,VDDA上並沒有電壓,而VDD已經存在,所以開始的幾個周期下管一直存在驅動,而上管並沒有驅動之後驅動慢慢變大,就有可能導致LLC變換器工作在不正常的狀態。現象如圖2。

圖2
針對這一問題,有如下改進方法可以實施:
1. 使用UVLO更低的UCC21520A代替UCC21520,從而更早的產生驅動。
2. Cboot電容不宜選太大,具體設計可以根據datasheet裏的說明。
3. 可以在上電之前先打開下管完成Cboot的充電,如圖3所示。
4. 因為這一過程發生在啟動階段,電流並不大,設計諧振參數時適當加大諧振電感的值也可以消除影響。

圖3
工程師多用改進措施二,四加實測的方法檢驗影響,均沒有發現問題,目前采用這種自舉方式在LLC電路中使用UCC21520的方法已經被廣泛應用於通信電源和車載充電機等場合。
免責聲明:本文為轉載文章,轉載此文目的在於傳遞更多信息,版權歸原作者所有。本文所用視頻、圖片、文字如涉及作品版權問題,請聯係小編進行處理。
推薦閱讀:
特別推薦
- 噪聲中提取真值!瑞盟科技推出MSA2240電流檢測芯片賦能多元高端測量場景
- 10MHz高頻運行!氮矽科技發布集成驅動GaN芯片,助力電源能效再攀新高
- 失真度僅0.002%!力芯微推出超低內阻、超低失真4PST模擬開關
- 一“芯”雙電!聖邦微電子發布雙輸出電源芯片,簡化AFE與音頻設計
- 一機適配萬端:金升陽推出1200W可編程電源,賦能高端裝備製造
技術文章更多>>
- 1200餘家企業齊聚深圳,CITE2026打造電子信息產業創新盛宴
- 掌握 Gemini 3.1 Pro 參數調優的藝術
- 築牢安全防線:電池擠壓試驗機如何為新能源產業護航?
- Grok 4.1 API 實戰:構建 X 平台實時輿情監控 Agent
- 電源芯片國產化新選擇:MUN3CAD03-SF助力物聯網終端“芯”升級
技術白皮書下載更多>>
- 車規與基於V2X的車輛協同主動避撞技術展望
- 數字隔離助力新能源汽車安全隔離的新挑戰
- 汽車模塊拋負載的解決方案
- 車用連接器的安全創新應用
- Melexis Actuators Business Unit
- Position / Current Sensors - Triaxis Hall
熱門搜索



