改進風扇控製:關於風扇速度控製的考慮
發布時間:2017-02-14 責任編輯:wenwei
【導讀】根gen據ju風feng扇shan溫wen度du控kong製zhi風feng扇shan速su度du是shi降jiang低di係xi統tong噪zao聲sheng和he延yan長chang風feng扇shan使shi用yong時shi間jian的de有you效xiao方fang法fa,控kong製zhi直zhi流liu風feng扇shan的de無wu刷shua電dian機ji有you多duo種zhong方fang式shi,最zui簡jian單dan的de方fang法fa是shi通tong過guo一yi隻zhi晶體管實現開/關控製。Maxim提供多種控製風扇速度的器件,器件的輸出類型既有驅動2線或3線風扇電源的線性輸出,也有驅動4線風扇控製輸入的PWM輸出。本文介紹了控製風扇速度的集成電路(IC)。
調節風扇速度
在必須精確控製風扇速度的應用中,可以考慮采用帶有閉環RPM控製的風扇控製器。MAX6650/MAX6651是最早推出的能夠實現風扇速度調節的風扇控製器IC。MAX6650/MAX6651是閉環風扇控製IC,接受來自3線風扇轉速計輸出的反饋信號。這樣能夠直接設定風扇速度,而無須擔心啟動和低速運行的可靠性問題。MAX6650/MAX6651兩者都能夠驅動多個風扇(僅從其中一個風扇反饋轉速信號),而MAX6651能夠監測多達四個風扇的轉速計信號。

圖1. MAX6650是真正的風扇速度控製器,它和帶有轉速信號輸出的風扇一起構成了一個反饋控製環路。
圖1描繪了MAX6650的一個典型應用。MAX6650根(gen)據(ju)編(bian)程(cheng)在(zai)風(feng)扇(shan)速(su)度(du)寄(ji)存(cun)器(qi)內(nei)的(de)數(shu)碼(ma)控(kong)製(zhi)風(feng)扇(shan)速(su)度(du),使(shi)風(feng)扇(shan)轉(zhuan)速(su)計(ji)周(zhou)期(qi)與(yu)寄(ji)存(cun)器(qi)值(zhi)成(cheng)比(bi)例(li)。由(you)於(yu)通(tong)常(chang)風(feng)扇(shan)每(mei)轉(zhuan)產(chan)生(sheng)兩(liang)個(ge)轉(zhuan)速(su)計(ji)脈(mai)衝(chong),則(ze)所(suo)要(yao)求(qiu)的(de)風(feng)扇(shan)速(su)度(du)寄(ji)存(cun)器(qi)值(zhi)由(you)下(xia)列(lie)等(deng)式(shi)計(ji)算(suan):
其中:
- KTACH = 編程在風扇速度寄存器中的值
- tTACH = 轉速計信號周期
- KSCALE = 預分頻值(由MAX6650/MAX6651的配置寄存器設定,取值1至16,默認值4)
- fCLK = MAX6650/MAX6651時鍾頻率(典型值為254kHz)
MAX6650/MAX6651的其它優點
MAX6650/MAX6651不bu僅jin能neng夠gou控kong製zhi風feng扇shan速su度du,而er且qie還hai能neng夠gou完wan成cheng很hen多duo其qi它ta功gong能neng。其qi中zhong包bao括kuo看kan門men狗gou功gong能neng,可ke監jian視shi控kong製zhi環huan是shi否fou穩wen定ding,風feng扇shan速su度du是shi否fou超chao出chu程cheng序xu設she定ding的de看kan門men狗gou界jie限xian,以yi及ji其qi它ta一yi些xie通tong用yong的de數shu字zi功gong能neng。限xian於yu文wen章zhang的de篇pian幅fu,關guan於yu其qi它ta功gong能neng的de詳xiang細xi信xin息xi,請qing參can考kaoMAX6650/MAX6651的數據資料。
MAX6650/MAX6651將設計師從那些複雜的、與閉環放大器相關的問題中解脫出來,僅剩下選擇和安裝調整管的問題。調整管選定後,如果滿足下式所列的條件,則無需額外的散熱:
其中:
- TJMAX = 最高允許結溫,來自晶體管製造商提供的數據資料
- TA = 最高允許的環境溫度
- PD = 功耗(同上述的等式3)
- θJ-A = 熱阻,結到外部環境,來自晶體管製造商提供的數據資料
如果上式條件不滿足,必須選擇合適的散熱器,以滿足下式:
其中:
- RθSA = 散熱器熱阻(來自散熱器製造商提供的數據資料)
- RθJC = 調整管結到外殼的熱阻(來自調整管製造商提供的數據資料)
目mu前qian尚shang未wei討tao論lun風feng扇shan完wan全quan短duan路lu時shi的de情qing況kuang。如ru果guo發fa生sheng,那na麼me風feng扇shan電dian源yuan所suo能neng輸shu出chu的de全quan部bu電dian流liu將jiang流liu過guo調tiao整zheng管guan。如ru果guo需xu要yao考kao慮lv這zhe種zhong情qing況kuang,則ze應ying該gai采cai用yong此ci時shi的de電dian流liu和he電dian壓ya值zhi來lai計ji算suan功gong耗hao和he散san熱re。作zuo為wei另ling一yi種zhong選xuan擇ze,可ke以yi在zai調tiao整zheng管guan上shang增zeng加jia一yi個ge限xian流liu電dian路lu,例li如ru圖tu2所示的電路。可依據下式計算限流電阻的阻值:
其中,ILIMIT是期望的限流值。需要注意的是,該限流電路對溫度比較敏感。等式中的常數0.6實際上是電流限製晶體管的基-射極電壓,變化率約為-2.2mV/°C。對於要求隨著溫度的升高而降低限流值的應用,這個特性卻是很有用的。

圖2. 當調整管要求限製電流時,這個電路能夠實現該功能。
采用MAX6620控製多達4個3線風扇
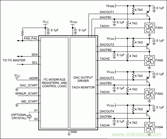
MAX6620具有極大的靈活性,可以為多個風扇提供RPM控製。該器件能夠獨立控製多達4個風扇,此外還可設置輸出電壓變化速率。該特性使風扇速度的變化極為緩慢,不會在設備附近產生噪聲。圖3給出了MAX6620控製4個3線風扇的典型電路圖。

圖3. 此處所示的MAX6620為4通道線性風扇速度控製器,采用外部調整管為風扇提供可變電源。MAX6620監測風扇的轉速信號,由此調節電源電壓以實現要求的轉速計頻率。
采用MAX6639控製4線風扇
4線風扇帶有“速度控製”輸入,因而簡化了風扇速度控製過程。該輸入通常接收PWM輸入信號,風扇速度即由PWM信號的占空比決定。在某些風扇中,該速度控製輸入也接收電壓信號。
MAX6639監測兩個風扇的轉速計輸出,調節PWM輸出的占空比,使風扇進行速度修正。同MAX6620一樣,MAX6639也包括多個功能,其中風扇失效檢測和可調節PWM變化速率功能有助於降低風扇速度變化時的噪聲。此外,MAX6639還包含兩個溫度檢測通道和可編程溫度-RPM控製算法,可根據溫度變化自動控製風扇RPM。圖4給出了MAX6639控製2個風扇的典型電路圖。

圖4. MAX6639控製2個4線風扇,MAX6639測量兩路溫度數據,可根據溫度測量值控製風扇RPM。
本文來源於Maxim。
推薦閱讀:
特別推薦
- 噪聲中提取真值!瑞盟科技推出MSA2240電流檢測芯片賦能多元高端測量場景
- 10MHz高頻運行!氮矽科技發布集成驅動GaN芯片,助力電源能效再攀新高
- 失真度僅0.002%!力芯微推出超低內阻、超低失真4PST模擬開關
- 一“芯”雙電!聖邦微電子發布雙輸出電源芯片,簡化AFE與音頻設計
- 一機適配萬端:金升陽推出1200W可編程電源,賦能高端裝備製造
技術文章更多>>
- 芯科科技Tech Talks與藍牙亞洲大會聯動,線上線下賦能物聯網創新
- 冬季續航縮水怎麼辦?揭秘熱管理係統背後的芯片力量
- 從HDMI 2.1到UFS 5.0:SmartDV以領先IP矩陣夯實邊緣計算基石
- 小空間也能實現低噪供電!精密測量雙極性電源選型指南,覆蓋小功率到大電流全場景
- 直擊藍牙亞洲大會 2026:Nordic 九大核心場景演繹“萬物互聯”新體驗
技術白皮書下載更多>>
- 車規與基於V2X的車輛協同主動避撞技術展望
- 數字隔離助力新能源汽車安全隔離的新挑戰
- 汽車模塊拋負載的解決方案
- 車用連接器的安全創新應用
- Melexis Actuators Business Unit
- Position / Current Sensors - Triaxis Hall
熱門搜索
風力渦輪機
風能
風扇
風速風向儀
風揚高科
輔助駕駛係統
輔助設備
負荷開關
複用器
伽利略定位
幹電池
幹簧繼電器
感應開關
高頻電感
高通
高通濾波器
隔離變壓器
隔離開關
個人保健
工業電子
工業控製
工業連接器
工字型電感
功率表
功率電感
功率電阻
功率放大器
功率管
功率繼電器
功率器件




