火焰探測器設計方案:集單片機、紫外傳感器所長
發布時間:2015-03-30 責任編輯:sherry
【導讀】本文介紹的是一種基於STC單片機的紫外線火焰探測器,主要是利用單片機、紫外傳感器來設計的,充分發揮了兩者的優點,詳細請看下文講解。
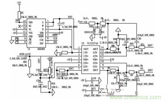
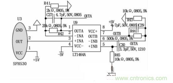
介紹了一種基於STC單片機的紫外線火焰探測器;探測器探頭采用OSRAM公司紫外傳感器SFH530-R,通過檢測火焰中280~300nm的紫外光來檢測火焰;傳感器輸出信號的交流量反應火焰的閃爍特性,直流量反應火焰的強度,信號處理電路對傳感器交流量進行32階帶通濾波,濾波帶寬3~50Hz,取其最大值進行32階截止頻率3Hz的低通濾波,濾波後值與一個火焰閃爍幅度閾值進行比較區分火焰和日光,檢測到火焰後單片機采集信號直流量並轉換成0~5V電壓信號來指示火焰強度,通過火焰繼電器通知控製器火焰狀態,並用LED燈顯示出火焰強度等級。
框圖:

多階梯濾波電路:

傳感器信號獲取電路:

噴火槍實驗結果表:

特別推薦
- 噪聲中提取真值!瑞盟科技推出MSA2240電流檢測芯片賦能多元高端測量場景
- 10MHz高頻運行!氮矽科技發布集成驅動GaN芯片,助力電源能效再攀新高
- 失真度僅0.002%!力芯微推出超低內阻、超低失真4PST模擬開關
- 一“芯”雙電!聖邦微電子發布雙輸出電源芯片,簡化AFE與音頻設計
- 一機適配萬端:金升陽推出1200W可編程電源,賦能高端裝備製造
技術文章更多>>
- 算力爆發遇上電源革新,大聯大世平集團攜手晶豐明源線上研討會解鎖應用落地
- 築基AI4S:摩爾線程全功能GPU加速中國生命科學自主生態
- 一秒檢測,成本降至萬分之一,光引科技把幾十萬的台式光譜儀“搬”到了手腕上
- AI服務器電源機櫃Power Rack HVDC MW級測試方案
- 突破工藝邊界,奎芯科技LPDDR5X IP矽驗證通過,速率達9600Mbps
技術白皮書下載更多>>
- 車規與基於V2X的車輛協同主動避撞技術展望
- 數字隔離助力新能源汽車安全隔離的新挑戰
- 汽車模塊拋負載的解決方案
- 車用連接器的安全創新應用
- Melexis Actuators Business Unit
- Position / Current Sensors - Triaxis Hall
熱門搜索
微波功率管
微波開關
微波連接器
微波器件
微波三極管
微波振蕩器
微電機
微調電容
微動開關
微蜂窩
位置傳感器
溫度保險絲
溫度傳感器
溫控開關
溫控可控矽
聞泰
穩壓電源
穩壓二極管
穩壓管
無焊端子
無線充電
無線監控
無源濾波器
五金工具
物聯網
顯示模塊
顯微鏡結構
線圈
線繞電位器
線繞電阻




