牛人全手工DIY:微電腦智能溫控市電開關
發布時間:2014-01-14 責任編輯:sherryyu
【導讀】dashenzongshiwuchubuzaide,haizaiweijialidekongtiaobudaizidongcewenbingzijiaogaibianwenduerkunaoma?haizaiweibuaipaochubeiwotiaowenduertongkuma?jintiangeidajiajiejuezhegewenti,rangnideshenghuozhinengqilai!舒適起來!
第一步:準備塑料殼體、覆銅板和其他元器件,先來兩張殼體和覆銅板的特寫


第二步:涉及到殼體組裝的手工DIY要(yao)注(zhu)意(yi)先(xian)處(chu)理(li)覆(fu)銅(tong)板(ban)在(zai)殼(ke)體(ti)內(nei)的(de)安(an)裝(zhuang)位(wei)置(zhi),確(que)定(ding)螺(luo)絲(si)位(wei)置(zhi)等(deng)因(yin)素(su),不(bu)要(yao)等(deng)到(dao)焊(han)完(wan)元(yuan)件(jian)才(cai)發(fa)現(xian)不(bu)合(he)適(shi),所(suo)以(yi),千(qian)萬(wan)不(bu)要(yao)著(zhe)急(ji),先(xian)處(chu)理(li)好(hao)覆(fu)銅(tong)板(ban)再(zai)說(shuo)!


第三步:設計程序流程->編程

第四步:麵包板測試,程序調試,其實對於DIY來說,這一步也是很重要的,它可以幫助你發現很多實際應用中的問題以便及時解決

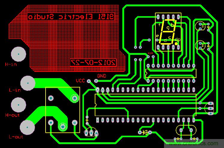
第五步:電路測試完成以後,就開始按照自己的想法設計PCB吧,注意螺絲位置哦!

第六步:PCB設計完成後,動手做板子吧,這次我用的感光油墨法



第七步:曝pu光guang的de過guo程cheng沒mei有you拍pai照zhao,也ye許xu我wo當dang時shi太tai在zai意yi曝pu光guang時shi間jian,太tai關guan注zhu曝pu光guang的de程cheng度du了le,以yi至zhi於yu沒mei有you拍pai照zhao,曝pu光guang完wan成cheng後hou就jiu開kai始shi顯xian影ying,泡pao到dao顯xian影ying液ye用yong毛mao刷shua輕qing輕qing的de刷shua,刷shua出chuPCB後就開始蝕刻吧,這一步也是“大快人心”的步驟

第八步:脫膜

第九步:PCB完成

來幾張PCB的特寫吧~~


第十步:PCB完成之後,元器件的焊接也是整個DIY的重頭戲,下麵就是將所有元器件焊接完成的效果了


第十一步:接下來,我們要處理一下殼體了,在殼體的前麵板打出LED指示燈的孔和數碼管的顯示窗口



第十二步:打出數碼管和LED指示燈的孔之後,裝上前麵板初步看看效果

別著急~~我們還要繼續~~~
第十三步:在數碼管窗口敷上一片綠色的塑料片,看上去效果更好點


第十四步:不要以為這就完了,哈哈,各位看官,繼續往下看吧!需要自己設計一個前麵板的圖,打印出來後貼到前麵板上,看看效果,咋樣?好看多了!!

第十五步:在供電模塊位置的上方外殼用小鋸條鋸出一排散熱窗,在PCB右側DS18B20位置的外殼處開出足夠大的孔,有利於DS18B20更加準確的檢測環境溫度

好了,這款“微電腦智能溫控市電開關”到這裏就基本DIY完成了,下麵奉上整機的效果圖,有了它,你可以將你的房間溫度精確地控製在你覺得舒服的溫度了!!(PS:下圖照片中兩位數碼管亮度差異是由於數碼管的動態掃描顯示遭遇相機的快門速度快的緣故,實際應用中肉眼是不會覺得亮度差異的)

特別推薦
- 噪聲中提取真值!瑞盟科技推出MSA2240電流檢測芯片賦能多元高端測量場景
- 10MHz高頻運行!氮矽科技發布集成驅動GaN芯片,助力電源能效再攀新高
- 失真度僅0.002%!力芯微推出超低內阻、超低失真4PST模擬開關
- 一“芯”雙電!聖邦微電子發布雙輸出電源芯片,簡化AFE與音頻設計
- 一機適配萬端:金升陽推出1200W可編程電源,賦能高端裝備製造
技術文章更多>>
- 三星上演罕見對峙:工會集會討薪,股東隔街抗議
- 摩爾線程實現DeepSeek-V4“Day-0”支持,國產GPU適配再提速
- 築牢安全防線:智能駕駛邁向規模化應用的關鍵挑戰與破局之道
- GPT-Image 2:99%文字準確率,AI生圖告別“鬼畫符”
- 機器人馬拉鬆的勝負手:藏在主板角落裏的“時鍾戰爭”
技術白皮書下載更多>>
- 車規與基於V2X的車輛協同主動避撞技術展望
- 數字隔離助力新能源汽車安全隔離的新挑戰
- 汽車模塊拋負載的解決方案
- 車用連接器的安全創新應用
- Melexis Actuators Business Unit
- Position / Current Sensors - Triaxis Hall
熱門搜索
鑒頻器
江蘇商絡
交流電機
腳踏開關
接觸器接線
接近開關
接口IC
介質電容
介質諧振器
金屬膜電阻
晶體濾波器
晶體諧振器
晶體振蕩器
晶閘管
精密電阻
精密工具
景佑能源
聚合物電容
君耀電子
開發工具
開關
開關電源
開關電源電路
開關二極管
開關三極管
科通
可變電容
可調電感
可控矽
空心線圈

