利用有源偏置控製器偏置RF的最佳解決方案
發布時間:2016-09-21 責任編輯:wenwei
【導讀】射頻(RF)和he微wei波bo放fang大da器qi在zai特te定ding偏pian置zhi條tiao件jian下xia可ke提ti供gong最zui佳jia性xing能neng。偏pian置zhi點dian所suo確que定ding的de靜jing態tai電dian流liu會hui影ying響xiang線xian性xing度du和he效xiao率lv等deng關guan健jian性xing能neng指zhi標biao。雖sui然ran某mou些xie放fang大da器qi是shi自zi偏pian置zhi,但dan許xu多duo器qi件jian需xu要yao外wai部bu偏pian置zhi並bing使shi用yong多duo個ge電dian源yuan,這zhe些xie電dian源yuan的de時shi序xu需xu要yao加jia以yi適shi當dang控kong製zhi以yi使shi器qi件jian安an全quan工gong作zuo。本ben文wen概gai述shu了le偏pian置zhi時shi序xu控kong製zhi要yao求qiu和he使shi用yong不bu同tong偏pian置zhi條tiao件jian的de影ying響xiang,並bing且qie介jie紹shao了le一yi種zhong利li用yong有you源yuan偏pian置zhi控kong製zhi器qi/微波放大器的最佳解決方案。
本應用筆記概述了偏置時序控製要求和使用不同偏置條件的影響。本應用筆記還介紹了一種利用有源偏置控製器(如HMC980、HMC980LP4E、HMC981、HMC981LP3E、HMC920LP5E等)偏置射頻/微波放大器的 最佳解決方案。
偏置放大器
電源時序控製
使用外部偏置放大器時,電源時序控製非常重要,原因如下:
● 不bu遵zun守shou正zheng確que的de電dian源yuan時shi序xu會hui影ying響xiang器qi件jian的de穩wen定ding性xing。超chao過guo擊ji穿chuan電dian壓ya可ke能neng會hui導dao致zhi器qi件jian立li即ji失shi效xiao。當dang超chao過guo邊bian界jie條tiao件jian的de狀zhuang況kuang多duo次ci發fa生sheng且qie係xi統tong承cheng受shou壓ya力li時shi,長chang期qi可ke靠kao性xing會hui降jiang低di。此ci外wai,連lian續xu違wei反fan時shi序xu控kong製zhi模mo式shi會hui損sun壞huai片pian內nei保bao護hu電dian路lu並bing產chan生sheng長chang期qi損sun害hai,導dao致zhi現xian場chang操cao作zuo故gu障zhang。
● bujinzaishangdianhediaodianqijian,erqiezaichangguigongzuoqijianyouhuapianzhidianping,keyigaishanshepinfangdaqidexingneng,jutiqingkuangqujueyupeizhiheyingyongyaoqiu。duiyumouxieyingyong,keyigaibianfangdaqideshepinxingnengyishiyingbutongdexianchangqingkuang。liru,zaiyutiankeyitigaoshuchugonglvyikuokuanfugaifanwei,zaiqingtiankeyijiangdishuchugonglv。fangdaqidewaibuzhayakongzhikeyishixianzhexiegongneng。
ADI公司擁有各種各樣的射頻放大器。許多射頻放大器是基於耗盡型高電子遷移率(pHEMT)技術。該工藝中使用的晶體管通常需要電源來為漏極引腳和柵極引腳供電。此靜態漏極電流與柵極電壓相關。典型場效應晶體管(FET)工藝的典型IV特性參見圖1。

圖1.典型FET工藝的典型IV特性
隨著柵源電壓(VGS)提高,更多電子進入溝道,產生更高的漏源電流(IDS)。
另外,隨著漏源電壓(VDS)提高,拉動電子的電場力會變得更大,因而漏源電流也會增大(在線性區間中)。
在實際放大器中,由於溝道長度調製等效應,可將這些放大器大致歸為兩類:自偏置放大器和外部偏置放大器。
自偏置放大器
自zi偏pian置zhi放fang大da器qi有you一yi個ge內nei部bu電dian路lu用yong來lai設she置zhi適shi合he工gong作zuo的de最zui佳jia偏pian置zhi點dian。這zhe些xie放fang大da器qi通tong常chang最zui適shi合he寬kuan帶dai低di功gong耗hao應ying用yong。自zi偏pian置zhi放fang大da器qi的de典dian型xing引yin腳jiao排pai列lie參can見jian圖tu2。

圖2.帶多個偏置引腳的多級自偏置放大器的典型引腳排列
自偏置放大器雖然容易使用,但可能無法提供最佳性能,因為內部阻性偏置電路無法充分補償批次、器件和溫度差異。
外部偏置放大器
在特定偏置條件下,外部偏置放大器提供的性能往往高於自偏置放大器。放大器的靜態漏極電流會影響功率壓縮點、增益、噪聲係數、交調產物和效率等參數。對於這些高性能外部偏置放大器,正確的電源時序控製對於確保器件以最佳性能安全工作至關重要。
圖3顯示了外部偏置放大器引腳和對應晶體管引腳的典型連接。圖3中的引腳映射是放大器的簡化示意圖。

圖3.外部偏置放大器的典型連接
此外,許多外部偏置放大器通過多級來滿足增益、帶寬和功率等要求。圖4所示為多級外部偏置放大器HMC1131的典型框圖。

圖4.HMC1131多級外部偏置放大器
HMC1131偏置和時序控製要求
HMC1131是一款砷化镓(GaAs)、pHEMT單片微波集成電路(MMIC)中功率放大器。工作頻率範圍為24 GHz至35 GHz。該4級設計提供的典型性能為22 dB增益、23 dBm輸出功率(1 dB壓縮,即P1dB)和27 dBm飽和輸出功率(PSAT),對應的偏置條件為VDD = 5 V且IDQ = 225 mA,其中VDD為漏極偏置電壓,IDQ為靜態漏極電流。HMC1131數據手冊中針對24 GHz至27 GHz頻率範圍的電氣規格表給出了此信息。圖4顯示了HMC1131的引腳連接。
為了實現225 mA的目標靜態漏極電流(IDQ),應將柵極偏置引腳電壓(VGG1和VGG2)設置在0 V到−2 V之間。要設置該負電壓而不損壞放大器,上電和掉電期間應遵守建議的偏置序列。
下麵是HMC1131上電期間的建議偏置序列:
- 連接到地。
- 將VGG1和VGG2設置為−2 V。
- 將漏極電壓偏置引腳VDD1至VDD4設置為5 V。
- 提高VGG1和VGG2以實現225 mA的IDQ。
- 施加射頻信號。
下麵是HMC1131掉電期間的建議偏置序列:
- 關閉射頻信號。
- 降低VGG1和VGG2至−2 V以實現大約0 mA的IDQ。
- 將VDD1至VDD4降低到0 V。
- 將VGG1和VGG2提高到0 V。
- 當柵極電壓(VGGx)為−2 V時,晶體管會被夾斷。因此,IDQ典型值接近0。
一般而言,大多數外部偏置放大器的建議偏置序列是相似的。不同器件會有不同的IDQ、VDDx和VGGx值。為了關閉器件,GaAs器件的VGG一般設置為−2 V或−3 V,而對於氮化镓(GaN)放大器,該電壓可能是−5 V至−8 V。類似地,GaN器件的VDDx可能達到28 V,甚至50 V,而GaAs放大器通常小於13 V。
多級放大器的VGG引(yin)腳(jiao)一(yi)般(ban)連(lian)在(zai)一(yi)起(qi)並(bing)一(yi)同(tong)偏(pian)置(zhi)。遵(zun)循(xun)相(xiang)同(tong)的(de)程(cheng)序(xu),用(yong)戶(hu)便(bian)可(ke)獲(huo)得(de)數(shu)據(ju)手(shou)冊(ce)上(shang)提(ti)供(gong)的(de)典(dian)型(xing)性(xing)能(neng)結(jie)果(guo)。在(zai)不(bu)同(tong)偏(pian)置(zhi)條(tiao)件(jian)下(xia)使(shi)用(yong)放(fang)大(da)器(qi)可(ke)能(neng)會(hui)提(ti)供(gong)不(bu)同(tong)的(de)性(xing)能(neng)。例(li)如(ru),將(jiang)不(bu)同(tong)的(de)VGGx電平用於HMC1131柵極偏置引腳以獲得不同的IDQ值,會改變放大器的射頻和直流性能。
圖5顯示了HMC1131在不同電源電流下P1dB與頻率的關係,圖6顯示了不同電源電流下輸出三階交調截點(IP3)性能與頻率的關係。

圖5.不同電源電流下P1dB與頻率的關係

圖6.不同電源電流下輸出IP3與頻率的關係,POUT/信號音 = 10 dBm
利用多個VGGx引腳偏置放大器的另一種方案是獨立控製柵極偏置引腳。該工作模式通過優化特定參數(如P1dB、IP3、NF、增益和功耗等)來幫助用戶定製器件。
zhezhonglinghuoxingduimouxieyingyonghenyouli。ruguofangdaqishujushouceshangtigongdexingnengshujunenggouqingsongmanzuyingyongdemouxieyaoqiu,danyuqitayaoqiulveyouchaju,namezaibuchaoguoshujushoucegeidingdejueduizuidaedingzhideqingkuangxia,ceshibutongpianzhitiaojianxiadexingnengkenenghuiyouyi。
偏置外部偏置放大器的另一種方案是設置VGGx以獲得所需的225 mA IDQ,並在正常工作期間使用恒定柵極電壓。這種情況下,放大器的IDD會在射頻驅動下提高。此行為參見HMC1131數據手冊中的30.5 GHz功率壓縮圖(如橙線所示)。柵極電壓恒定的放大器和IDD恒定的放大器可能提高不同的性能。
共源共柵放大器
ADI公司寬帶分布式放大器常常使用共源共柵架構來擴展頻率範圍。共源共柵分布式放大器使用一個基頻單元,後者由兩個FET串聯而成,源極到漏極。然後多次複製該基頻單元。這種複製會提高工作帶寬。圖7所示為基頻單元的原理示意圖。

圖7.基頻共源共柵單元原理示意圖
除了一些例外之外,共源共柵寬帶放大器一般是外部偏置。
HMC637A是一款采用共源共柵拓撲結構的寬帶放大器。HMC637A是一款GaAs、MMIC、金屬半導體場效應晶體管(MESFET)分布式功率放大器,工作頻率範圍為DC至6 GHz。圖8顯示了HMC637A的引腳連接。

圖8.HMC637A引腳連接
該放大器提供14 dB增益、43 dBm輸出IP3和30.5 dBm輸出功率(1 dB增益壓縮),偏置條件為VDD = 12 V、VGG2 = 6 V和IDQ = 400 mA。HMC637A數據手冊中的電氣規格表給出了此信息。
為了實現建議的400 mA靜態漏極電流,VGG1必須位於0到−2 V之間。要設置所需的負電壓,上電和掉電期間應遵守建議的偏置序列。
下麵是HMC637A上電期間的建議偏置序列:
- 連接到地。
- 將VGG1設置為−2 V。
- 將VDD設置為12 V。
- 將VGG2設置為6 V(VGG2可通過電阻分壓器從VDD獲得)。
- 提高VGG1以實現400 mA的典型靜態電流(IDQ)。
- 施加射頻信號。
下麵是HMC637A掉電期間的建議偏置序列:
- 關閉RF信號。
- 降低VGG1至−2 V以實現IDQ = 0 mA。
- 將VGG2降至0 V。
- 將VDD降至0 V。
- 將VGG1提高至0 V。
利用有源偏置控製器偏置外部偏置放大器
偏置外部偏置放大器主要有兩種方法:
● 恒定柵極電壓方法。這種方法首先通過改變柵極電壓值來實現所需的IDQ值。然後,此柵極電壓值在工作期間保持不變,這通常導致射頻驅動下的漏極電流(IDD)會發生變化。
● 恒定IDD方法。這種方法首先改變柵極電壓值以實現所需的IDQ值,然後監視放大器的IDD值,並且不斷調整柵極電壓值,從而在不同射頻驅動水平下具有相同的IDD值。有源偏置控製器使被測器件(DUT)的IDD保持恒定。
還有一種方法,它屬於恒定IDD方法,步驟如下:先按照恒定IDD方法操作,然後根據現場具體情況的需要,在多個恒定IDDdianpingzhijianqiehuan。liru,zaiyutian,yonghukeyipianzhifashejidegonglvfangdaqijiyihuodegaodianliushuiping,congerbuchangewaideyuzhishuaijian。erzaiqingtian,yonghukeyipianzhigaigonglvfangdaqiyihuodedidianliushuiping,congerjiangdigonghao。
ADI公司的射頻放大器一般采用恒定柵極電壓方法和台式電源單元來標定。因此,利用恒定IDD方法偏置這些放大器可能導致其射頻性能不同於放大器數據手冊給出的性能。
設(she)計(ji)放(fang)大(da)器(qi)偏(pian)置(zhi)電(dian)路(lu)以(yi)使(shi)漏(lou)極(ji)電(dian)流(liu)保(bao)持(chi)恒(heng)定(ding)並(bing)提(ti)供(gong)必(bi)要(yao)的(de)時(shi)序(xu)控(kong)製(zhi)會(hui)很(hen)麻(ma)煩(fan)。這(zhe)種(zhong)控(kong)製(zhi)電(dian)路(lu)會(hui)很(hen)複(fu)雜(za),不(bu)僅(jin)需(xu)要(yao)多(duo)個(ge)外(wai)部(bu)器(qi)件(jian),如(ru)低(di)壓(ya)差(cha)穩(wen)壓(ya)器(qi)(LDO)、電荷泵、電壓時序控製和保護電路等,而且需要校準周期。此類實施方案通常要占用比放大器本身大得多的印刷電路板(PCB)麵積。
HMC920LP5E將所有必需的工作模塊集成在一個緊湊型5 mm × 5 mm塑料表貼(SMT)封裝中。與分立式偏置方案相比,該緊湊型方案消除了多個IC和外部器件,因而占用的PCB麵積更小。
與HMC920LP5E相似,有源偏置控製器需要的PCB麵積也小於分立式晶體管解決方案。采用HMC980LP4E時,偏置時序控製、恒定柵極電壓調整、短路保護和負電壓產生特性全都在10 mm × 15 mm的PCB麵積內實現。
HMC981LP3E、HMC980LP4E和HMC920LP5E分別是3 mm × 3 mm、4 mm × 4 mm和5 mm × 5 mm塑料封裝有源偏置控製器。圖9顯示了典型應用需要的PCB麵積,包括外部無源器件。

圖9.典型應用需要的PCB麵積
ADI公司有源偏置控製器係列具有多方麵關健優勢:
● 內部負電壓發生器在VGATE引腳產生外部偏置放大器所需的負電壓。這些發生器的存在使得電壓逆變器不再需要,器件數量、PCB麵積和係統成本得以減少。
● 連續內部柵極電壓調整確保DUT漏極電流恒定不變。
● 由於器件間差異的影響降低,偏置精度會提高。對於器件型號相同的不同放大器,由於器件間差異,獲得期望IDD所需的最佳柵極電壓電平是不同的。因此,對各DUT設置相同的柵極電壓值會產生不同的射頻性能。有源偏置控製器會調整各個DUT的柵極電壓電平,從而降低器件間差異引起的性能差異。
圖10和圖11顯示了器件間差異影響降低的情況。

圖10.典型放大器在固定外部VGATE偏置下的偏置電流差異

圖11.利用HMC920LP5E偏置時,相同放大器的偏置電流差異得到改善
● 內部偏置時序控製電路確保在VGATE負電壓不存在時,不向DUT供應VDRAIN引腳和VG2引腳上的正電壓。這樣在DUT上電和掉電期間,就無需外部器件來執行時序控製。
● 在VGATE引腳之後,短路保護電路禁用VDRAIN引腳,確保DUT即便在短路情況下也是安全的。

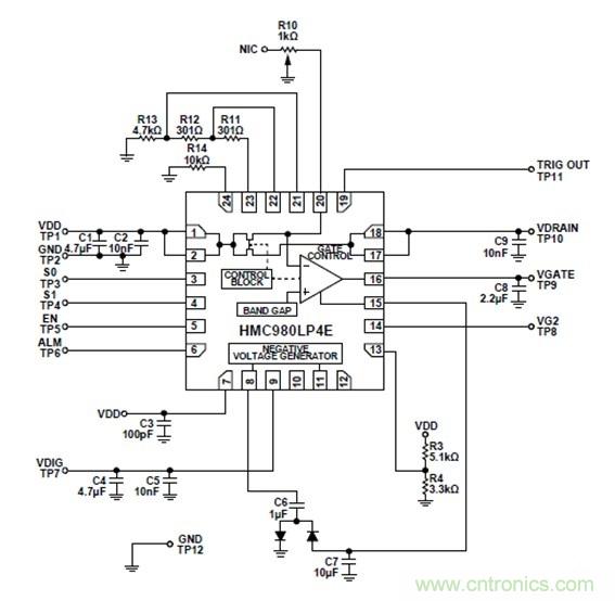
圖12.HMC980LP4E的典型應用電路
柵(zha)極(ji)電(dian)壓(ya)自(zi)動(dong)控(kong)製(zhi)功(gong)能(neng)通(tong)過(guo)內(nei)部(bu)反(fan)饋(kui)使(shi)恒(heng)定(ding)的(de)靜(jing)態(tai)偏(pian)置(zhi)電(dian)流(liu)流(liu)經(jing)偏(pian)置(zhi)下(xia)的(de)放(fang)大(da)器(qi),該(gai)電(dian)流(liu)與(yu)溫(wen)度(du)和(he)放(fang)大(da)器(qi)閾(yu)值(zhi)變(bian)化(hua)無(wu)關(guan)。靜(jing)態(tai)偏(pian)置(zhi)電(dian)流(liu)利(li)用(yong)外(wai)接(jie)電(dian)阻(zu)來(lai)調(tiao)整(zheng)。圖(tu)12顯示RSENSE電阻(R10)連接到HMC980LP4E的引腳20。
關於如何計算RSENSE和VDD值的更多信息,請參閱有源偏置控製器數據手冊。
ADI公司提供三款有源偏置控製器:HMC920LP5E、HMC980LP4E和HMC981LP3E。表2詳細列出了這些有源偏置控製器的部分重要特性。
HMC980LP4E能夠向漏極提供高電流,而HMC981LP3E最適合需要較低漏極電流的器件。除負電壓發生器之外,HMC920LP5E還集成了正電壓調節器,能夠向漏極引腳供電。
工作原理
對於外部偏置放大器,ADI公司數據手冊電氣規格表的底部特別說明了VGG和IDD的偏置要求。例如,HMC637A要求將其VGG1從−2 V調整到0 V以獲得典型值為400 mA的IDQ。不過,應遵循推薦的上電和掉電序列,以免損壞HMC637A。
HMC980LP4E利用集成控製電路來管理目標放大器的安全上電和掉電序列。
上電期間,偏置控製器的VDD和VDIG電源接通,然後由內部負電壓發生器(NVG)產生VNEG。VNEG在達到其默認值(通常為−2.46 V)時,便開始下降並停止。VGATE輸出電壓也開始下降。通常,一旦達到VNEG = −2.5 V和VGATE = −2.1 V,VDRAIN輸出就會使能,VGATE開始向0 V提高,以獲得DUT需要的IDD值。
類似的掉電保護電路也會使DUT安全掉電。掉電期間,VGATE總是在VDD之後關斷,即使VDD引腳或DUT的VGG引腳短路也是如此。在DUT IDD電流過大的情況下,此特性可為DUT提供高級保護。

圖13.HMC981LP3E供電軌使能序列
調整默認VNEG和VGATE閾值
VNEG典型值為−2.46 V,如圖14所示。由於HMC980LP4E的內部邏輯,此默認值會限製HMC980LP4E的VGATE輸出電壓擺幅能力。

圖14.VNEG默認值
采用默認配置時,VGATE典型輸出擺幅在−2 V到0 V之間。但是,
● 某些DUT可能需要小於−2 V的柵極電壓。
● 某些DUT的柵極電壓絕對最大額定值(AMR)大於−2.1 V,例如為−1.5 V。這種情況下,要求DUT的典型柵極電壓高於VGATE的AMR值,例如為−1 V。但在上電期間,HMC980LP4E的VGATE輸出總是降至−2 V的典型值。
通過外部電阻調整VNEG和VGATE的默認值,可以同時解決上述兩個問題。圖15所示的電阻R5、R6、R7和R8就是用於此目的。

圖15.用於調整VNEG和VGATE默認值的外部電阻
如果所需VNEG < −2.46 V,則R5 (kΩ) = 開路,且R6 (kΩ) = 50/(50 × (所需VNEG − 0.815)/(262 × (0.815 − 1.44)) − 1)。
如果所需VNEG > −2.46 V,則R5 (kΩ) = 262/(262 × (1.44 − 0.815)/(50 × (0.815 − 所需VNEG)) − 1),且R6 (kΩ) = 開路。
如果所需VGATE < −2.46 V,則R7 (kΩ) = 開路,且R8 (kΩ) = 50/(50 × (所需VGATE − 0.815)/(262 × (0.815 − 1.44)) − 1)。
如果所需VGATE > −2.46 V,則R7 (kΩ) = 262/(262 × (1.44 − 0.815)/(50 × (0.815 – 所需VGATE)) − 1),且R8 (kΩ) = 開路。
上電期間,如果VNEG達到默認值−2.46 V,則VNEG使能。因此,VNEG值必須小於VGATE值。
建議將HMC980LP4E的VNEG值配置為大於−3.5 V。
例如,若所需VNEG = −1.5 V且VGATE = −1.3 V,則R5 = 631 kΩ,R7 = 477 kΩ,R6 = R8 = 開路。此外,若所需VNEG = -3.2 V且VGATE = -3 V,則R6= 221 kΩ,R8= 303 kΩ,R5= R7 = 開路。
減少VGATE上升時間
使能信號到達有源偏置控製器使能引腳的時刻,與DUT VGATE輸入引腳的VGATE電壓電平建立至所需值的時刻之間存在一個延遲。偏置控製器的內部傳播延遲和VGATE信號的建立時間共同引起此延遲。有源偏置控製器VGATE輸出與DUT VGATE輸入引腳之間的連接上使用的分流電容會影響VGATE建立時間。HMC980LP4E典型使能波形(參見圖16)表明VGATE建立時間大於1 ms。

圖16.HMC980LP4E典型使能波形
外部電路會影響柵極上升時間,但不影響傳播延遲。圖17顯示了HMC980LP4E和DUT放大器之間的典型VGATE連接。分流電容C1一般用在放大器的VGG引腳上,R1通常為0 Ω,即不使用。

圖17.HMC980LP4E和DUT之間的VGATE連接電路
當C1 = 10 μF時,典型上升時間大於1.5 ms(參見圖18)。C1減小到1 μF時,上升時間減少到131 μs(參見圖19)。

圖18.C1 = 10 μF時的典型VGATE上升時間

圖19.C1 = 1 μF時的典型VGATE上升時間
當C1 = 100 nF時,VGATE上升時間減少到15.5 μs,但過衝會引起響鈴振蕩(參見圖20)。給C1 = 100 nF增加一個值為68 Ω的串聯電阻R1,可以改善響應性能並使上升時間保持在類似水平(參見圖21)。

圖20.C1 = 100 nF時的典型VGATE上升時間

圖21.C1 = 100 nF且R1 = 68 Ω時的典型VGATE上升時間
菊花鏈配置
當多個有源偏置控製器偏置多個DUT時,可以讓其構成菊花鏈配置。當VDRAIN、VG2和VGATE輸出建立時,有源偏置控製器產生TRIGOUT輸出。利用TRIGOUT信號通過使能引腳(EN)使能另一個偏置控製器,可以提高係統安全水平。菊花鏈配置有很多應用,圖22和圖23顯示了兩種應用。DUT級數和偏置控製器數量可以增加。

圖22.級聯配置的兩個放大器的菊花鏈配置

圖23.DUT放大器位於不同信號路徑上的菊花鏈配置
圖24顯示了菊花鏈配置中兩個有源偏置控製器的VDRAINx和VGATEx響應,每個偏置控製器為一個DUT供電。第二偏置控製器由第一偏置控製器提供的觸發信號使能。這種架構確保第二DUT在第一DUT使能後使能。

圖24.菊花鏈配置中兩個有源偏置控製器的VDRAINx響應,每個偏置控製器為一個DUT供電

圖25.菊花鏈配置中兩個有源偏置控製器的VGATEx響應,每個偏置控製器為一個DUT供電
測試有源偏置控製器的功能
有源偏置控製器的VDRAIN和VGATE輸出可以偏置DUT,例如有外部偏置要求的FET或放大器。一旦將DUT連接到偏置控製器,反饋環路便閉合,偏置控製器即可工作。
對於帶固定負載(如電阻)的有源偏置控製器,由於環路未閉合,因而無法測試其功能。
雖然測試無DUT的有源偏置控製器不會提供有用信息,但可執行如下診斷檢查。
● IDD = 0 mA時,VDD輸入和VDRAIN輸出上的壓降可忽略不計;因此,VDRAIN幾乎等於VDD。 ● VNEG典型值為−2.46 V。 ● VGATE最大值為VNEG + 4.5 V,典型值為2.04 V。
對於其他偏置控製器,這些值可從數據手冊中獲得。
利用單個有源偏置控製器偏置多個DUT
可以利用單個有源偏置控製器來偏置兩個或更多DUT。為此,計算RSENSE值時應考慮DUT的總漏極電流。
但應注意,使用這種方法會限製有源偏置控製器的優勢,原因如下:
● 有源偏置控製器無法補償GaAs器件常見的器件間柵極電壓差異。因此,兩個器件可能利用同一柵極電壓來偏置,達不到最佳性能。
● 如果某個DUT由於短路或其他故障而消耗過大電流,偏置控製器會關閉所有受偏置的DUT。雖然這不會損壞器件,但會影響係統功能。
有源偏置控製器電路示例
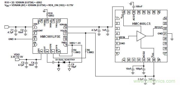
利用HMC981LP3E偏置HMC460LC5
要利用HMC981LP3E偏置HMC460LC5,請執行如下程序:
● 將R10設置為426 Ω,以設置HMC981LP3E的IDD = 75 mA。可以使用常見電阻值430 Ω。
● 計算VDD值為8.75 V。
● 利用R4和R6確保VGATE電壓在HMC981LP3E數據手冊給出的絕對最大額定值以內。詳情參見“調整默認VNEG和VGATE閾值”部分。
● 可以減小VGG分流電容值以增加上升時間(參見圖26中的HMC460LC5)。詳情參見“減少VGATE上升時間”部分。

圖26.利用HMC981LP3E偏置HMC460LC5的應用電路
利用HMC980LP4E偏置HMC1082LP4E
要利用HMC980LP4E偏置HMC1082LP4E,請執行如下程序:
● 將R10設置為680 Ω,以設置HMC980LP4E的IDD = 220 mA。
● 計算VDD值為5.62 V。
● 利用R5和R7確保VGATE電壓在HMC980LP4E數據手冊給出的絕對最大額定值以內。詳情參見“調整默認VNEG和VGATE閾值”部分。
● 可以減小VGG分流電容值以增加上升時間(參見圖27中的HMC1082LP4E)。詳情參見“減少VGATE上升時間”部分。

圖27.利用HMC980LP4E偏置HMC1082LP4E的應用電路
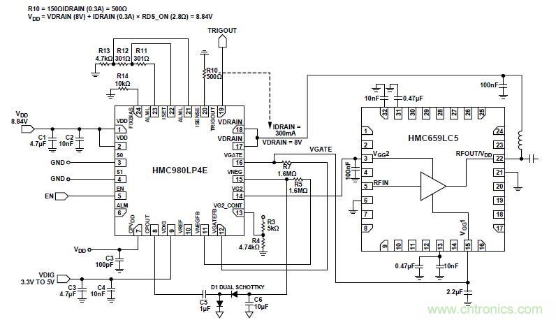
*利用HMC980LP4E偏置HMC659LC5 *
要利用HMC980LP4E偏置HMC659LC5,請執行如下程序:
● 將R10設置為500 Ω,以設置HMC980LP4E的IDD = 300 mA。
● 使用常見電阻值510 Ω。
● 計算VDD值為8.84 V。
● 利用R3和R4設置HMC980LP4E的VGG2。
● 利用R5和R7確保VGATE電壓在HMC980LP4E數據手冊給出的絕對最大額定值以內。詳情參見“調整默認VNEG和VGATE閾值”部分。
● 可以減小VGGx分流電容值以增加上升時間(參見圖28中的HMC659LC5)。詳情參見“減少VGATE上升時間”部分。

圖28.利用HMC980LP4E偏置HMC659LC5的應用電路
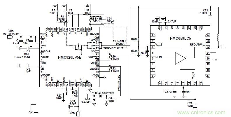
*利用HMC920LP5E偏置HMC659LC5 *
要利用HMC920LP5E偏置HMC659LC5,請執行如下程序:
● 將RSENSE設置為549 Ω,以設置HMC920LP5E的IDD = 300 mA。
● 將R8設置為30.9 kΩ以設置VDRAIN = 8 V。
● 利用R20和R22確保VGATE電壓在HMC920LP5E數據手冊給出的絕對最大額定值以內。詳情參見“調整默認VNEG和VGATE閾值”部分。
● 可以減小VGGx分流電容值以增加上升時間(參見圖29中的HMC659LC5)。詳情參見“減少VGATE上升時間”部分。

圖29.利用HMC920LP5E偏置HMC659LC5的應用電路
結論
在(zai)上(shang)電(dian)和(he)掉(diao)電(dian)期(qi)間(jian),遵(zun)循(xun)外(wai)部(bu)偏(pian)置(zhi)器(qi)件(jian)的(de)建(jian)議(yi)偏(pian)置(zhi)序(xu)列(lie)以(yi)確(que)保(bao)器(qi)件(jian)安(an)全(quan)。利(li)用(yong)有(you)源(yuan)偏(pian)置(zhi)控(kong)製(zhi)器(qi)來(lai)操(cao)作(zuo)放(fang)大(da)器(qi)可(ke)確(que)保(bao)器(qi)件(jian)按(an)正(zheng)確(que)時(shi)序(xu)運(yun)行(xing)並(bing)處(chu)於(yu)所(suo)需(xu)的(de)電(dian)平(ping),從(cong)而(er)改(gai)善(shan)係(xi)統(tong)整(zheng)體(ti)性(xing)能(neng)。
ADI公司的有源偏置控製器係列可以滿足外部偏置射頻/微波器件(如FET、放大器、倍頻器、光學調製器驅動器和頻率轉換器等)的偏置要求。DUT的柵極電壓通過閉環反饋來調整,以提供所需的漏極電流。在上電和掉電期間,偏置控製器的VGATE、VDRAIN和VGG2輸出的時序控製特性確保DUT受到很好的保護。
推薦閱讀:
特別推薦
- 噪聲中提取真值!瑞盟科技推出MSA2240電流檢測芯片賦能多元高端測量場景
- 10MHz高頻運行!氮矽科技發布集成驅動GaN芯片,助力電源能效再攀新高
- 失真度僅0.002%!力芯微推出超低內阻、超低失真4PST模擬開關
- 一“芯”雙電!聖邦微電子發布雙輸出電源芯片,簡化AFE與音頻設計
- 一機適配萬端:金升陽推出1200W可編程電源,賦能高端裝備製造
技術文章更多>>
- 築基AI4S:摩爾線程全功能GPU加速中國生命科學自主生態
- 一秒檢測,成本降至萬分之一,光引科技把幾十萬的台式光譜儀“搬”到了手腕上
- AI服務器電源機櫃Power Rack HVDC MW級測試方案
- 突破工藝邊界,奎芯科技LPDDR5X IP矽驗證通過,速率達9600Mbps
- 通過直接、準確、自動測量超低範圍的氯殘留來推動反滲透膜保護
技術白皮書下載更多>>
- 車規與基於V2X的車輛協同主動避撞技術展望
- 數字隔離助力新能源汽車安全隔離的新挑戰
- 汽車模塊拋負載的解決方案
- 車用連接器的安全創新應用
- Melexis Actuators Business Unit
- Position / Current Sensors - Triaxis Hall
熱門搜索
微波功率管
微波開關
微波連接器
微波器件
微波三極管
微波振蕩器
微電機
微調電容
微動開關
微蜂窩
位置傳感器
溫度保險絲
溫度傳感器
溫控開關
溫控可控矽
聞泰
穩壓電源
穩壓二極管
穩壓管
無焊端子
無線充電
無線監控
無源濾波器
五金工具
物聯網
顯示模塊
顯微鏡結構
線圈
線繞電位器
線繞電阻



