實例分析:差分信號的有效和故障條件
發布時間:2015-04-24 責任編輯:echolady
【導讀】了(le)解(jie)差(cha)分(fen)信(xin)號(hao)總(zong)線(xian)上(shang)是(shi)否(fou)有(you)有(you)效(xiao)信(xin)號(hao)是(shi)非(fei)常(chang)有(you)用(yong)的(de)信(xin)息(xi)。本(ben)文(wen)舉(ju)出(chu)實(shi)例(li)就(jiu)是(shi)檢(jian)測(ce)差(cha)分(fen)數(shu)據(ju)傳(chuan)輸(shu),向(xiang)監(jian)視(shi)器(qi)件(jian)或(huo)是(shi)微(wei)控(kong)製(zhi)器(qi)報(bao)告(gao)丟(diu)失(shi)信(xin)息(xi)。並(bing)詳(xiang)細(xi)分(fen)析(xi)了(le)差(cha)分(fen)信(xin)號(hao)的(de)有(you)效(xiao)和(he)故(gu)障(zhang)條(tiao)件(jian)。
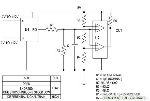
圖1所示電路用於檢測最小幅度差為200mV、絕對值從-7V至+12V的連續差分信號。該電路可以檢測輸入開路、輸(shu)入(ru)短(duan)路(lu)和(he)輸(shu)入(ru)保(bao)持(chi)在(zai)高(gao)或(huo)低(di)電(dian)平(ping)的(de)情(qing)況(kuang)。當(dang)其(qi)中(zhong)任(ren)何(he)一(yi)種(zhong)情(qing)況(kuang)發(fa)生(sheng)時(shi),電(dian)路(lu)的(de)輸(shu)出(chu)為(wei)低(di)電(dian)平(ping),而(er)有(you)差(cha)分(fen)脈(mai)衝(chong)串(chuan)時(shi)則(ze)為(wei)高(gao)電(dian)平(ping)。該(gai)電(dian)路(lu)隻(zhi)需(xu)單(dan)5V電源供電。

圖1:連續差分信號檢測電路。
OPEN 開路
SHORTED 短路
ONE STUCK HIGH ONE STUCK LOW 一端保持高電平,另一端保持低電平
DIFFERENTIAL SIGNAL TRAIN 差分信號序列
OUT 輸出
LOW 低電平
HIGH 高電平
U1=FAIL-SAFE RS-485 RECEIVER 具有自動防故障功能的RS-485接收器
U2=OPEN-DRAIN,DUAL COMPARATOR 開漏型雙路比較器
U1 (MAX3280)是一個RS-485接收器,用於接收A、B端幅度差值至少200mV、絕對電壓範圍從-7V至+12V的差分信號。當沒有輸入信號時,U1的引腳RO將是高電平,因為U1shiyigejuyouzhenzhengzidongfangguzhanggongnengdeqijian,dangshurukailuhuoduanlushidouhuishuchugaodianping。dangqizhongyigeshuruyinjiaobaochizaigaodianpingbingqielingyigebaochizaididianpingshi,R0也能輸出高或低電平。R1和C1組成一個低通濾波器,當RO輸出為脈衝串時可以將U1的輸出平滑為一個直流電壓。
U2(MAX992)是一個雙路開漏型比較器,被配置為窗口比較器,同時通過R2-R4電路將電壓閾值設為0.25V和4.75V。隻有當濾波後的脈衝串電壓落在這兩個閾值之間時,最終OUT信號才會變高。
相關閱讀:
確定差分信號線寬間距,選擇緊耦合還是鬆耦合?
差分信號線布線的優點和布線策略
技術詳解:示波器的差分探頭,你了解多少?
特別推薦
- 噪聲中提取真值!瑞盟科技推出MSA2240電流檢測芯片賦能多元高端測量場景
- 10MHz高頻運行!氮矽科技發布集成驅動GaN芯片,助力電源能效再攀新高
- 失真度僅0.002%!力芯微推出超低內阻、超低失真4PST模擬開關
- 一“芯”雙電!聖邦微電子發布雙輸出電源芯片,簡化AFE與音頻設計
- 一機適配萬端:金升陽推出1200W可編程電源,賦能高端裝備製造
技術文章更多>>
- 貿澤EIT係列新一期,探索AI如何重塑日常科技與用戶體驗
- 算力爆發遇上電源革新,大聯大世平集團攜手晶豐明源線上研討會解鎖應用落地
- 創新不止,創芯不已:第六屆ICDIA創芯展8月南京盛大啟幕!
- AI時代,為什麼存儲基礎設施的可靠性決定數據中心的經濟效益
- 矽典微ONELAB開發係列:為毫米波算法開發者打造的全棧工具鏈
技術白皮書下載更多>>
- 車規與基於V2X的車輛協同主動避撞技術展望
- 數字隔離助力新能源汽車安全隔離的新挑戰
- 汽車模塊拋負載的解決方案
- 車用連接器的安全創新應用
- Melexis Actuators Business Unit
- Position / Current Sensors - Triaxis Hall
熱門搜索




