可視化WIFI遙控搬運機器人之硬件部分設計
發布時間:2015-02-19 責任編輯:sherryyu
【導讀】本設計主要研究基於WIFI網絡的可視化無線遙控搬運機器人,利用WIFI網絡高速傳輸實時視頻圖像采集,通過機器人安裝的傳感器實現數據采集。采用WIFI網絡通訊使得控製端多樣化,可用手機,電腦等具備WIFI功能的設備進行控製。
此外,還可將機器人接入Internet實現更遠距離的控製。本設計在S3C6410平台上移植了Linux操作係統用於接收命令並對硬件設備進行控製,其中移植了MJPGstreamer作為視頻服務器,移植了BOA服務器作為WEB服務器。本文將從硬件設計,驅動程序編寫,服務器移植,服務程序編寫,Android應用程序編寫,Web應用程序編寫等方麵來講述本設計的功能實現。
隨sui著zhe科ke學xue技ji術shu的de快kuai速su發fa展zhan,機ji器qi人ren已yi經jing漸jian漸jian的de步bu入ru人ren們men的de實shi際ji生sheng活huo之zhi中zhong。本ben設she計ji所suo研yan究jiu的de遙yao控kong搬ban運yun機ji器qi人ren隻zhi是shi眾zhong多duo機ji器qi人ren中zhong的de一yi種zhong。搬ban運yun機ji器qi人ren主zhu要yao代dai替ti人ren完wan成cheng物wu體ti的de夾jia取qu,運yun輸shu,擺bai放fang工gong作zuo。搬ban運yun機ji器qi人ren可ke工gong作zuo於yu人ren類lei無wu法fa進jin入ru或huo對dui人ren體ti有you害hai的de工gong作zuo環huan境jing。傳chuan統tong搬ban運yun機ji器qi人ren多duo采cai用yong無wu線xian電dian以yi及ji紅hong外wai的de方fang式shi來lai進jin行xing遙yao控kong,這zhe種zhong機ji器qi人ren操cao控kong範fan圍wei較jiao小xiao,並bing且qie需xu要yao特te定ding的de控kong製zhi器qi。本ben設she計ji主zhu要yao研yan究jiu基ji於yuWIFI網絡的無線遙控搬運機器人,利用WIFI網絡高速傳輸可以實現實時視頻圖像采集,以及機器人上傳感器數據采集。采用WIFI網絡通訊使得控製端多樣化,可用手機,電腦等具備WIFI功能的設備進行控製。此外,還可將機器人接入Internet來實現更遠距離的控製。
1 總體設計
1.1 功能框圖

圖1-1 功能框圖
1.2 總體設計介紹
如圖1-1所示,本設計服務器端采用移植了Linux操作係統的S3C6410,通過完成底層驅動的移植和編寫實現對硬件的控製,其次移植了MJPGstreamer服務器和BOA服務器等實現圖像數據,控製信息傳輸。客戶端方麵分別編寫了WEB版和Android版應用程序。
2 硬件設計
2.1 硬件選型
2.1.1 MCU
本設計的主控器采用友善之臂公司所生產的一款核心板。其主芯片S3C6410是三星公司基於ARM1176JZF-S核設計的一款嵌入式處理器。該核心板配置了256M DDR RAM,並且主頻為533MHz,最高主頻可以達到667MHz。通過將Linux操作係統移植到該核心板上完成對硬件的管理與客戶端提供數據交換,響應客戶端的命令控製。
2.1.2 伺服電機
benshejisuocaiyongdesifudianjiweiweixingsifumada,yechengzuoduoji。qizhuyaoyingyongyumoxingdedongzuokongzhi。tongguomaikuantiaozhikeyiduiqijinxingjiaojingquedekongzhi。benshejicaiyongTOROBOT公司生產的TR213舵機。TR213全金屬齒輪其動態扭矩可以達到13kg.cm,轉角範圍180°,控製精度達到0.5°,工作電壓為4.8-7.2V。其性能能夠滿足本設計的基本的要求。所以選用兩個兩個TR213配合夾持器完成物體的夾持工作。
[page]
2.1.3 直流電機
直流電機用於控製機器人移動,本設計采用帶齒輪箱的直流電機,其減速比為1:120,工作電壓: 3V-12V左右,7.2V電壓下轉速達120轉/分,4個直流電機配合車體,最大負載可達到2KG。
2.1.4 WIFI網卡
無線網卡采用USB接口的必聯(B-LINK)BL-LW05-AR5無線網卡,其主芯片為RTL8188,並且外置了5DBI的高增益天線,傳輸速度快最高可達150Mbps,實際傳輸距離較遠,並且支持AP模式。本設計通過移植該網卡的驅動,Hostapd以及DHCP讓機器人作為AP熱點供無線設備進行連接控製。
2.1.5 攝像頭
攝像頭采用中星微ZC301P,該攝像頭采用USB接口,像素高達130W,擁有6mm的五玻鏡頭,62度視角,並且具有自動亮度、自動白平衡、伽瑪校正功能。本設計中使用這款攝像頭來完成機器人前方視頻數據采集。
2.1.6 壓力傳感器
為了采集機器人夾持器的壓力數據,本設計采用了FSR402薄膜壓力傳感器。該傳感器受力後會導致電阻變小,根據其電阻值得變化可以得到壓力的變化。其允許的壓力範圍為100g~10kg,並且傳感器受力局域的直徑達1.27cm。
2.1.7 直流電源
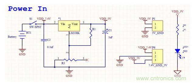
為了完成物體的夾持,搬運,擺放工作,本機器人帶有4路直流電機,2路伺服電機,耗電量較大,且負載時電流較大。為了使其能穩定正常工作,本設計采用了一款15C的航模電池,其容量為1300mah,標稱電壓7.4V,充滿電壓8.4V,最大電流可達16A。配以LM338穩壓器可以穩定的提供5A,5V直流電源。
2.2 硬件電路設計
2.2.1電源電路

圖2-1 電源電路
電源部分采用可充電的鋰電池進行供電,由於需要較大電流來驅動直流電機與伺服電機同時工作,所以采用了15C的航模電池並配以LM338進行穩壓。圖中R3為電位器,通過調節R3使得LM338輸出端輸出5V電壓,用於驅動伺服電機和控製板。未經穩壓的7.4V用於驅動4路直流電機。
[page]
2.2.2 電機驅動電路

圖2-12直流電機驅動電路
上圖為采用ST公司生產的L298N芯片來實現的直流電機驅動電路,該芯片是一種大電流、高電壓的電機驅動芯片,其廣泛應用於嵌入式係統中直流電機的控製。

圖2-3 伺服電機驅動電路
上圖為伺服電機驅動電路,該電路較為簡單,隻需要提供電源以及PWM輸入端。
[page]
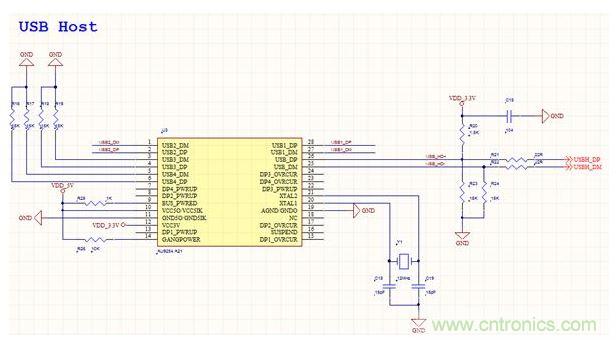
2.2.3 USB擴展電路

圖2-4 USB擴展電路
上圖為USB擴展電路,由於S3C6410隻帶有1路USB HOST,而本設計需要2路USB口來連接USB攝像頭和USB網卡,所以使用AU9254A21對USB口進行擴展。
2.2.4 ADC采集電路

圖2-5 ADC采集電路
采用S3C6410自帶的AD轉換器采集壓力傳感器數據和電池電量數據。上圖為本設計中ADC采集電路。
特別推薦
- 噪聲中提取真值!瑞盟科技推出MSA2240電流檢測芯片賦能多元高端測量場景
- 10MHz高頻運行!氮矽科技發布集成驅動GaN芯片,助力電源能效再攀新高
- 失真度僅0.002%!力芯微推出超低內阻、超低失真4PST模擬開關
- 一“芯”雙電!聖邦微電子發布雙輸出電源芯片,簡化AFE與音頻設計
- 一機適配萬端:金升陽推出1200W可編程電源,賦能高端裝備製造
技術文章更多>>
- 算力爆發遇上電源革新,大聯大世平集團攜手晶豐明源線上研討會解鎖應用落地
- 築基AI4S:摩爾線程全功能GPU加速中國生命科學自主生態
- 一秒檢測,成本降至萬分之一,光引科技把幾十萬的台式光譜儀“搬”到了手腕上
- AI服務器電源機櫃Power Rack HVDC MW級測試方案
- 突破工藝邊界,奎芯科技LPDDR5X IP矽驗證通過,速率達9600Mbps
技術白皮書下載更多>>
- 車規與基於V2X的車輛協同主動避撞技術展望
- 數字隔離助力新能源汽車安全隔離的新挑戰
- 汽車模塊拋負載的解決方案
- 車用連接器的安全創新應用
- Melexis Actuators Business Unit
- Position / Current Sensors - Triaxis Hall
熱門搜索





