牛人支招,教你設計無線探測器
發布時間:2015-01-10 責任編輯:sherryyu
【導讀】無線探測器電路的設計有很多方式,這裏小編分享的是一位技術牛人采用NE567設she計ji的de無wu線xian探tan測ce器qi電dian路lu,該gai電dian路lu可ke以yi應ying用yong在zai高gao度du免mian疫yi的de誤wu觸chu發fa,雙shuang音yin頻pin解jie碼ma,遙yao控kong器qi,超chao聲sheng波bo控kong製zhi,監jian測ce頻pin率lv等deng,著zhe實shi不bu錯cuo的de設she計ji,值zhi得de學xue習xi。
具有一個AM鎖定檢測和輸出驅動電路內置PLL電路。NE567的主要功能是推動負載(通常為LED)時,在其探測波段的頻率是在IC的輸入。中心頻率,頻段輸入,輸出延遲等可以使用外部元件編程。
NE567音解碼器/PLLIC
NE567是具有一個AM鎖定檢測和輸出驅動電路內置PLL電路。NE567的主要功能是推動負載(通常為LED)時,在其探測波段的頻率是在IC的輸入。中心頻率,頻段輸入,輸出延遲等可以使用外部元件編程。NE567集成電路的功能包括0.01Hz至500kHz的頻率範圍內,高度穩定的中心頻率,可編程帶寬,高噪聲抑製,可吸收輸出百毫安的,外部可調VCO頻率等NE567,常見的應用是高度免疫的誤觸發,雙音頻解碼,遙控器,超聲波控製,監測頻率等。
NE567接近探測器電路

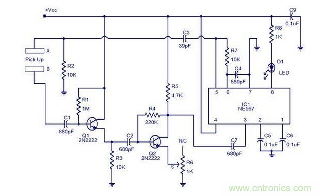
一個簡單的接近探測器電路采用NE567在這裏顯示。第8針是內部輸出驅動電路IC內部的輸出終端。此引腳變為低電平時,輸入頻率的IC(PIN3)在檢測帶。電阻R7和電容C4設置的振蕩頻率。這些振蕩是在5腳和它耦合到終端的組裝起來使用電容C3挑。候機樓B拿起通過電容C1的晶體管Q1的基振蕩,和夫婦。Q1和Q2形成了一個兩階段的集電極基極偏置2級放大器。R1和R4是基地偏置電阻,Q1和Q2的集電極。C2的夫婦輸出第一階段到第二階段。拿起信號,從而放大並應用於IC的輸入引腳(PIN3)通過電容C7。5233形成輸出濾波電容器和電容C5決定接收信號的頻帶寬度。C9是由電源旁路電容。C2和R2提供了一個VCO信號的相移與此相移信號從IC由IC檢測。當一些附近的成立大會,其終端的變化之間的電容挑對象。這種電容的變化而變化的頻率,IC檢測到這一變化,並顯示指示。電阻R8限製輸出LED電流。
特別推薦
- 噪聲中提取真值!瑞盟科技推出MSA2240電流檢測芯片賦能多元高端測量場景
- 10MHz高頻運行!氮矽科技發布集成驅動GaN芯片,助力電源能效再攀新高
- 失真度僅0.002%!力芯微推出超低內阻、超低失真4PST模擬開關
- 一“芯”雙電!聖邦微電子發布雙輸出電源芯片,簡化AFE與音頻設計
- 一機適配萬端:金升陽推出1200W可編程電源,賦能高端裝備製造
技術文章更多>>
- 三星上演罕見對峙:工會集會討薪,股東隔街抗議
- 摩爾線程實現DeepSeek-V4“Day-0”支持,國產GPU適配再提速
- 築牢安全防線:智能駕駛邁向規模化應用的關鍵挑戰與破局之道
- GPT-Image 2:99%文字準確率,AI生圖告別“鬼畫符”
- 機器人馬拉鬆的勝負手:藏在主板角落裏的“時鍾戰爭”
技術白皮書下載更多>>
- 車規與基於V2X的車輛協同主動避撞技術展望
- 數字隔離助力新能源汽車安全隔離的新挑戰
- 汽車模塊拋負載的解決方案
- 車用連接器的安全創新應用
- Melexis Actuators Business Unit
- Position / Current Sensors - Triaxis Hall
熱門搜索
鑒頻器
江蘇商絡
交流電機
腳踏開關
接觸器接線
接近開關
接口IC
介質電容
介質諧振器
金屬膜電阻
晶體濾波器
晶體諧振器
晶體振蕩器
晶閘管
精密電阻
精密工具
景佑能源
聚合物電容
君耀電子
開發工具
開關
開關電源
開關電源電路
開關二極管
開關三極管
科通
可變電容
可調電感
可控矽
空心線圈

