DIY:家庭用的紅外線電子柵欄報警器
發布時間:2014-05-07 責任編輯:sherryyu
【導讀】紅外線電子柵欄報警器借著結構簡單、造價低廉、可靠性好等優點,被廣泛應用於各類安保場合。一位工程師,根據家庭需要,特設計製作成功了一款簡單、實用的對射式紅外線電子柵欄報警器,想知道他是如何DIY的嗎?那就看下文的報警器DIY過程。
紅外線電子柵欄報警器已經被廣泛應用於各類安保場合,它具備結構簡單、造價低廉、可靠性好等優點。根據家庭需要,特設計製作成功了一款簡單、實用的對射式紅外線電子柵欄報警器,現介紹如下。
一、基本原理
該電子柵欄報警器主要分發射機和接收機兩部分。發射機主要負責紅外線的發射,接收機主要負責紅外線的接收、判斷、jingbaochufa。zaishiyongzhong,fashejihejieshoujilakaiyidingjulianzhuang,qiefasheguanyujieshoutouchuizhiduizheng,dangfashejikaijihou,jixingchengyishuhongwaixianzhalan。dangyourenchuanyuezhalanshi,huishunjianzuduanhongwaixian,jingbaozhuangzhilijiqidongbaojing,dadaofangdaoqie、防入侵等目的。

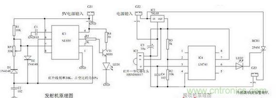
原理圖如下:

發射機部分主要是NE555與外圍元件構成頻率為38K,占空比約為30%的振蕩器,振蕩信號經3腳輸出加載至VT1基極,由VT1驅動紅外線發光二極管LED1。接收部分主要由一體化紅外線接收頭和一枚單運放組成,運放結成比較器的形式。紅外接收頭IC3接收到正確信號時,輸出腳為低電平,IC4正向輸入端(3腳)電位低於反向輸出端(2腳),比較器輸出端(6腳)輸出低電平。一旦有人阻斷紅外線,則接收頭IC3無信號輸入,輸出端立即變為高電平(約4.91V),比較器翻轉,IC4輸出高電平,通過LED2觸發BCR,給外接高響度報警喇叭提供電源,達到報警的目的。LED2在此充當觸發管和觸發指示的雙重作用。隻要切斷並複位報警喇叭的電源後,紅外線電子柵欄就能報警器進入新一輪的警戒狀態。
[page]
二、元件的選擇與製作
該電子柵欄報警器均由易購元件組成。IC1選用NE555、HA17555等通用555型號均可。LED1選用φ5mm的紅外線發射管。C2建議選擇穩定性相對較好的電容,如高頻瓷介電容(CC),CBB等。RP1建議選用精密微調電阻。IC3選用一體化紅外線接收頭,型號為HRM380017,其餘通用代用型號也同樣適合,管腳排列見下圖:

IC4選用LM741等型號單運放,LED2選用高亮度的紅色發光二極管。BCR選用2A左右的可控矽。其餘元件沒有特殊要求,按圖示標注選取即可。CZ3為外接報警器預留插孔,外接報警器可以另購高響度的報警喇叭,也可以接一盞燈,作為警示。
電路的PCB布線如下:

元件布局如下:

為方便業餘條件下熱轉印製作,布線全部采用0.5mm寬度,發射與接收部分可等PCB腐蝕完畢後再裁剪開。




三、調試與注意事項
該電子柵欄報警器元件裝好無誤後,需要作基本調整。首先要調整的是發射機頻率。紅外線接收頭對38K左右的紅外線敏感,發射機發射頻率必須為38K。由於元件的誤差,導致555的定時電阻和電容實際數值與計算數據會有稍許差異,最好是借助頻率計(數字表的頻率檔就夠用)或者示波器來調試,將發射機發射頻率調整到38K(根據筆者提供原理圖的標注數據取值,當RP1調整到20.5K的時候,輸出頻率恰好符合要求,經驗數據僅供參考)。
其次要調整的是IC4的零漂移電壓。在電路設計合理,且沒有外部調整電壓的情況下,IC4輸出有零點幾至近兩伏的零漂電壓,隻要零漂電壓不超過發光二極管的發光門限電壓,就無需調整。具體調整方法是:接通發射和接收機電源,將發射管近距離正對接收頭,此時LED2應該為熄滅狀態。如果有微亮,說明IC4零漂移電壓過大,可以通過調換壓降更大的發光二極管,比如白色、藍色的來解決問題,如若問題依舊,多半是IC4性能太差,需要換芯片。或者幹脆外接調整電路來調節零點電壓,但電路變得複雜,不符合”簡潔”的宗旨。電源部分可以采用蓄電池和交流電複合供電方式。接收機電源電壓根據報警喇叭的電壓選取,超過6V即可。

電路調整好後,將發射機和接收機分開安裝在需要警戒的窗口或者陽台兩側牆壁,接通電源後,人為阻斷紅外線,LED2點亮,BCR被觸發導通,報警器能正常報警,說明電路進入正常工作狀態。該電子柵欄報警器調整好後,警戒距離可達3米。具備了一定實用價值。如需增加距離,可以在發射機側加裝透鏡聚光,並增加發光管數量。
相關閱讀:
特別推薦
- 噪聲中提取真值!瑞盟科技推出MSA2240電流檢測芯片賦能多元高端測量場景
- 10MHz高頻運行!氮矽科技發布集成驅動GaN芯片,助力電源能效再攀新高
- 失真度僅0.002%!力芯微推出超低內阻、超低失真4PST模擬開關
- 一“芯”雙電!聖邦微電子發布雙輸出電源芯片,簡化AFE與音頻設計
- 一機適配萬端:金升陽推出1200W可編程電源,賦能高端裝備製造
技術文章更多>>
- 三星上演罕見對峙:工會集會討薪,股東隔街抗議
- 摩爾線程實現DeepSeek-V4“Day-0”支持,國產GPU適配再提速
- 築牢安全防線:智能駕駛邁向規模化應用的關鍵挑戰與破局之道
- GPT-Image 2:99%文字準確率,AI生圖告別“鬼畫符”
- 機器人馬拉鬆的勝負手:藏在主板角落裏的“時鍾戰爭”
技術白皮書下載更多>>
- 車規與基於V2X的車輛協同主動避撞技術展望
- 數字隔離助力新能源汽車安全隔離的新挑戰
- 汽車模塊拋負載的解決方案
- 車用連接器的安全創新應用
- Melexis Actuators Business Unit
- Position / Current Sensors - Triaxis Hall
熱門搜索
Tektronix
Thunderbolt
TI
TOREX
TTI
TVS
UPS電源
USB3.0
USB 3.0主控芯片
USB傳輸速度
usb存儲器
USB連接器
VGA連接器
Vishay
WCDMA功放
WCDMA基帶
Wi-Fi
Wi-Fi芯片
window8
WPG
XILINX
Zigbee
ZigBee Pro
安規電容
按鈕開關
白色家電
保護器件
保險絲管
北鬥定位
北高智

