簡化100V寬輸入電壓電源轉換
發布時間:2021-02-10 責任編輯:wenwei
【導讀】當需要執行降壓電源轉換時,開關穩壓器是一種高效設備。得益於新的應用,針對這些產品,寬輸入電壓(VIN)空間(TI認為其> 30V)的使用範圍越來越廣。
圖1所示為具有寬VIN的主要應用,以及它們的標稱總線工作電壓範圍和DC / DC轉換器將看到的瞬態範圍。在這些應用中,用於汽車和高槽電池應用(如電動自行車、GPS跟蹤器和無人機)的48V電池的問世使得對高達48V寬VIN的需求不斷增長。 > 48V空間要求DC/DC轉換器承受由負載突降、雷擊和電動機的反電勢等原因導致的高達100V的瞬態,同時仍調節12V和5V輸出

圖1:應用的工作電壓範圍
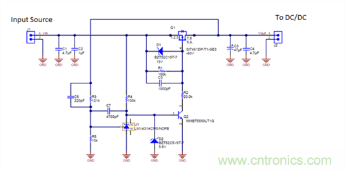
設計人員傳統上通過在前端設置鉗位電路來處理這些瞬變,使得轉換器觀察不到尖峰。圖2suoshiweiqichexitongshili,qizhongqianduandianluxiangshejitianjialeshiduogezujian。suoyouzhexiezujianxiangjiajiweiewaichengbenhekongjian。ciwai,suizhedianyashenggao,zhuruerjiguanhedianrongqideguanjianbujiandeedingzhiyezengjia,zhehuidaozhichengbenchengzhishuzengjia。
TI的寬VIN型直流/直流Fly-Buck™轉換器係列,可在高達100VDC的電壓下運行,避免了這些問題的發生。

圖2:汽車係統的鉗位電路
圖3所示為TI的寬VIN恒定導通時間(COT)降壓轉換器產品組合。這些轉換器不僅消除了鉗位電路,而且COT架構進一步簡化了設計,因為它不需要補償,可以保持高的降壓比,從而消除中間軌。非同步LM5007和LM5009在電子電表和電動工具中很流行,而低電流同步器件如LM5017、LM5018和LM5019在伺服驅動器空間中很受歡迎。
您可以配置TI的LM5017、LM5018和LM5019同步轉換器用於隔離偏置電源,使得這些部件成為放大器偏置、絕緣柵雙極晶體管(IGBT)偏置和通信偏置(如RS-485)的最佳選擇。優點是Fly-Buck™拓撲無需任何諸如光耦合器和變壓器輔助繞組的次級反饋電路。
為了滿足100V轉換器(帶電機驅動器和GPS跟蹤器)的更高電流需求,LM5161具有100V輸入電壓範圍和1A電流範圍。它也是TI首款具有AECQ-100認證的100V穩壓器,使其可用於48V汽車應用。

傳統上講,100V設備被開發用於電信應用中,但是現在也正用於汽車和多單元電池應用。雖然48Vqichehegaocaodianchikongjianrengzaichuxian,danrutongmeigejishuqushiyiyang,gonglvmidubiransuizheyingyongdechengshuerzengjia。yinci,youyuchicunxianzhi,zaiqianduanshangbingruqianweidianlujianggengjutiaozhanxing,erjuyouruLM5161較高電流能力的高電壓轉換器將發現更多使用情形。閱讀白皮書:“評估寬VIN、低EMI同步降壓電路用於成本驅動型、苛刻的應用”了解有關此主題的更多信息。
免責聲明:本文為轉載文章,轉載此文目的在於傳遞更多信息,版權歸原作者所有。本文所用視頻、圖片、文字如涉及作品版權問題,請聯係小編進行處理。
推薦閱讀:
特別推薦
- 噪聲中提取真值!瑞盟科技推出MSA2240電流檢測芯片賦能多元高端測量場景
- 10MHz高頻運行!氮矽科技發布集成驅動GaN芯片,助力電源能效再攀新高
- 失真度僅0.002%!力芯微推出超低內阻、超低失真4PST模擬開關
- 一“芯”雙電!聖邦微電子發布雙輸出電源芯片,簡化AFE與音頻設計
- 一機適配萬端:金升陽推出1200W可編程電源,賦能高端裝備製造
技術文章更多>>
- 築基AI4S:摩爾線程全功能GPU加速中國生命科學自主生態
- 一秒檢測,成本降至萬分之一,光引科技把幾十萬的台式光譜儀“搬”到了手腕上
- AI服務器電源機櫃Power Rack HVDC MW級測試方案
- 突破工藝邊界,奎芯科技LPDDR5X IP矽驗證通過,速率達9600Mbps
- 通過直接、準確、自動測量超低範圍的氯殘留來推動反滲透膜保護
技術白皮書下載更多>>
- 車規與基於V2X的車輛協同主動避撞技術展望
- 數字隔離助力新能源汽車安全隔離的新挑戰
- 汽車模塊拋負載的解決方案
- 車用連接器的安全創新應用
- Melexis Actuators Business Unit
- Position / Current Sensors - Triaxis Hall
熱門搜索




