如何隔離單電源工業機器人係統中的高電壓
發布時間:2018-05-28 來源:Bonnie Baker 責任編輯:wenwei
【導讀】在zai工gong業ye自zi動dong化hua應ying用yong中zhong可ke連lian接jie多duo個ge係xi統tong,這zhe樣yang做zuo有you很hen多duo好hao處chu,但dan是shi當dang這zhe些xie係xi統tong之zhi間jian存cun在zai高gao壓ya差cha時shi,設she計ji人ren員yuan就jiu需xu要yao管guan理li電dian壓ya不bu一yi致zhi問wen題ti,其qi中zhong包bao括kuo係xi統tong接jie地di的de較jiao大da壓ya差cha。解jie決jue這zhe些xie模mo擬ni和he數shu字zi電dian流liu隔ge離li挑tiao戰zhan的de硬ying件jian技ji術shu包bao括kuo光guang學xue、磁性和電容隔離柵。要隔離的傳輸信號類型包括模擬信號、電源信號和數字信號。本文將介紹適合的工業電壓隔離解決方案及其應用。
電流隔離柵
電流隔離是通過防止電壓和接地之間產生電流來分隔電路的行為。以下是從兩條或多條電路之間的直接連接形成的電流(圖 1)。

圖 1:從工業機器人特寫照片可以看到控製、電機驅動和電源部分的隔離要求,以及這些區域之間的通信。(圖片來源:Texas Instruments)
在存在電流隔離情況下,沒有直接的傳導路徑。此類型電路的好處在於,可通過使用光場、磁ci場chang或huo電dian場chang,利li用yong電dian流liu隔ge離li柵zha交jiao換huan模mo擬ni或huo數shu字zi信xin息xi。這zhe些xie場chang打da開kai了le很hen多duo門men。通tong過guo其qi中zhong的de一yi個ge門men,多duo個ge係xi統tong可ke以yi在zai不bu同tong的de接jie地di和he電dian壓ya電dian位wei下xia安an全quan、正確地運行。它們還可以交換模擬或數字信息,而不會在過程中相互幹擾或破壞。
為了解決這些問題,設計人員需要為多係統電路找到合適的電流隔離技術。選擇有光學(LED,光電二極管)、電氣(電容器)或磁性(電感器)解決方案。在本文中,所有隔離柵都在矽或半導體封裝的某個部分中實現(圖 2)。

圖 2:光耦合需要一個 LED 和光電二極管。電感耦合需要兩個由隔離器隔開的繞組。電容耦合需要兩個由隔離器隔開的導體。(圖片來源:Texas Instruments)
光學隔離
光學隔離依賴於傳輸光線的 LED 和接收光線的光電檢測器之間的分離。對於電流隔離,LED 通過隔離材料(如透明聚酰亞胺)對準光電二極管。

圖 3:光耦合器包含一個發射器 (LED) 和一個光電二極管(接收器),使用環氧樹脂黏著到引線框架,二者之間的透明聚酰亞胺提供隔離柵。(圖片來源:Texas Instruments)
光隔離的優勢是不受電場和磁場的影響。但是,LED 在其使用壽命內會老化。
光隔離柵模擬信號應用
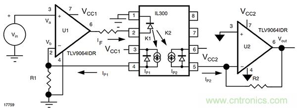
光隔離設備的隔離柵能夠傳輸模擬或數字信號。Vishay Semiconductor Opto Division IL300 線性光耦合器是一種線性光隔離器件,封裝內部有一個 LED 和兩個光電二極管,所有元件之間彼此實現電隔離。在 IL300 芯片中,LED 光均勻照射在兩個光電二極管上,以產生同等的電流(IP1 和 IP2)(圖 4)。

圖 4:IL300 LED 和光電二極管 1 (IP1) 位於隔離柵的左側。光電二極管 2 (IP2) 位於隔離柵的右側。(圖片來源:Vishay Semiconductor Opto Division)
在圖 4 中,U1 放大器(Texas Instruments,TLV9064IDR)驅動 IL300 LED 以產生反饋光電二極管電流 (IP1)。前饋光電二極管電流 (IP2) 通過隔離式 R2 電阻器發送,該電阻器位於隔離式 U2 放大器的反饋環路中。在此電路中,增益等於 R2/R1。另外,Vout 信號不受 VCC1 相對 VCC2 的變化和兩個接地的影響。
LED 亮度隨時間的推移會降低。但是,圖 4 中的係統不依賴於 LED 的亮度水平;它隻要求 LED 打開。LED 光線由兩個光電二極管平均地捕獲。要將 IL300 應用於圖 1 中的框圖,人機接口 (HMI) 與機器人控製器之間的位置可能較為適合。
光隔離柵的數字信號應用
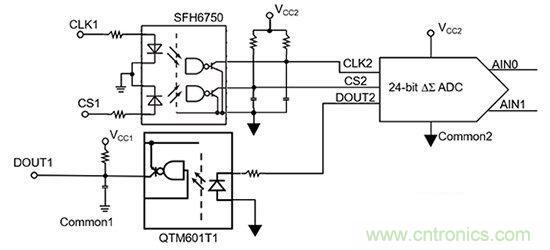
光耦合器的另一個應用是將設備用作數字發射器。Vishay Semiconductor Opto Division 的 SFH6750-X007T 雙通道光耦合器和 QT Brightek 的 QTM601T1 單通道光耦合器是高速光耦合器,采用開漏 NMOS 晶體管輸出,可輕鬆隔離模數轉換器 (ADC) 的三通道數字輸出(圖 5)。

圖 5:SFH6750 雙通道隔離耦合器和 QTM601T1 單通道隔離耦合器構成了隔離 24 位 ΔΣ ADC 的隔離柵。(圖片來源:Digi-Key Electronics)
在圖 5 中,一個 24 位三角積分 (ΔƩ) 轉換器的串行輸出代碼從電路的隔離側傳輸到係統側。SFH6750 在數字域中以光學方式完成此傳輸。
SFH6750 和 QTM601T1 配置提供高達 10 兆波特率 (MBd) 的傳輸速度,因而適合高速數據應用。從圖 1 的框圖中可以看出,ADC 接口可能適合放置於人機接口 (HMI) 與機器人控製器之間。
電感隔離
diangangelicaiyonglianggeshangxiaduidiedexianquan,xianquanzhijiantongguojiediancailiaogelikailai。shijiajiaoliuxinhaohouhuichanshengyigecichang,jinerzaicijixianquanzhongchanshengyigedianchang(圖 6)。

圖 6:變壓器配置結構包括采用聚酰亞胺分離開來的兩個繞組。(圖片來源:Analog Devices)
電感隔離非常有效。但是,它也容易受到磁場的影響。
電感線圈型隔離柵的電源應用
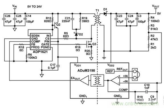
磁性隔離柵適用於模擬和電源隔離應用。作為電源轉換器,Analog Devices 的 ADP1621ARMZ-R7 隔離式升壓 DC-DC 控製器的電感器和外部電源 FET 在 圖 7 中分別為 T1 和 Q3。

圖 7:使用 ADuM3190 磁性隔離放大器和 ADP1621 升壓 DC-DC 切換控製器的參考設計。(圖片來源:Analog Devices)
在圖 7 中,Analog Devices ADUM3190ARQZ-RL7 高穩定度線性隔離式誤差放大器提供了從 T1 的次級側到初級側的模擬反饋信號。整個電路的工作電壓為 5 V 到 24 V,適用於標準工業電源。
電容隔離
電容隔離元件的構造包括緊密相鄰的兩塊電容板,兩板之間夾有電介質。二氧化矽 (SiO2) 材料可植入電容板之間,以產生這種隔離能力。在此配置中,SiO2 的擊穿電壓為 500 - 800 V/微米 (µm)。此類隔離器的典型距離為 27 µm,因此隔離柵隔離能力為 13.5 kV 至 21.6 kV(圖 8)。

圖 8:電容板之間的電介質是二氧化矽 (SiO2),可提供 500 - 800 V/µm 的隔離保護。(圖片來源:Texas Instruments)
電容隔離最適合於小空間應用。然而,其周邊電路比光學和磁性解決方案更為複雜。
電容隔離柵的模擬應用
典型的電容模擬隔離器如 Texas Instruments AMC1301DWVRQ1 或 AMC1311DWV,接收模擬信號,將信號調製為數字表示,然後通過隔離柵傳輸數字化信號(圖 9)。

圖 9:AMC1311DWV 電容式全差分模擬隔離器通過隔離柵傳輸二階三角積分 (ΔƩ) 調製器信號。(圖片來源:Texas Instruments)
在隔離柵的接收器側,信號被解調回差分輸出模擬信號。
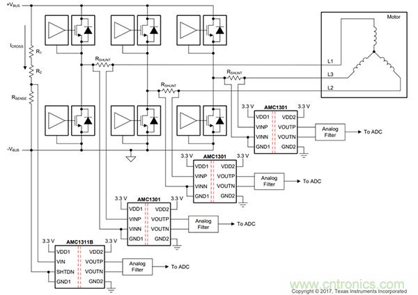
電dian機ji控kong製zhi環huan境jing中zhong的de電dian感gan負fu載zai易yi受shou高gao開kai關guan電dian壓ya擺bai動dong的de影ying響xiang。為wei確que保bao正zheng常chang運yun行xing,需xu要yao不bu斷duan監jian控kong此ci頻pin繁fan變bian化hua的de環huan境jing。使shi用yong電dian阻zu分fen壓ya器qi降jiang低di電dian機ji驅qu動dong電dian路lu中zhong的de高gao共gong模mo電dian壓ya的de隔ge離li電dian壓ya檢jian測ce,就jiu是shi相xiang應ying的de AMC1301 和 AMC1311 隔離放大器電機控製應用(圖 10)。

圖 10:AMC1301 檢測電感電橋的 FET 電流。AMC1311 可感測變頻器中的直流總線電壓。(圖片來源:Texas Instruments)
在圖 10 中,通過分流電阻器 RSHUNT 和 AMC1301 隔離式放大器實現相電流測量。憑借高阻抗輸入和高共模瞬態抗擾度,AMC1311 可感測偏置電壓 VBIAS,從而實現係統配置的穩定讀取。即使在高噪聲環境下,AMC1311 也能確保可靠性和準確度,例如電機驅動器中所用變頻器的功率級讀取。
AMC1301 和 AMC1311 均可抗電磁幹擾,並具有高達 7 kVPEAK 的電流隔離能力。當與隔離式電源配合使用時,AMC1301 和 AMC1311 可防止高共模電壓線路的噪聲電流進入本地接地,以免幹擾或損壞敏感電路。
電容隔離柵的數字應用
在準備將直流信號傳輸至輸出引腳的過程中,典型電容式數字隔離器接收數字信號,將信號調製為適當的交流信號,然後發送至解調器(圖 11)。

圖 11:電容式數字隔離器需要將高直流輸入調製為交流信號。交流信號穿過隔離柵並解調回高直流值。(圖片來源:Silicon Labs)
在圖 11 zhong,zhiyaochuanshuxinhaobaochigaodianping,jiukeyizaijieshouqiceshengchenggaodianpingshuzichuanshuxinhao。ciluojizhongdechongtushi,ruguodianhecongdianrongbanshangxiaosan,huozheruguojieshouqiduanchuxiandianyuanzhongduan,shuruzhuangtaiweigaodianpingshi,shuchukenenghuibianweiling。ruguofashengzhezhongqingkuang,jieshouqishuzixinhaogaodianpingzhuangtaihuidiushi。weilejiejueciwenti,tiaozhiqiweishuzi“0”創建單個低電壓,並為數字“1”創建一個快速交流軌至軌信號(圖 12)。

圖 12:當輸入代碼為“1”時,數字電容隔離器通過隔離柵發送交流信號。當輸入代碼為“0”時,不需要發送此交流信號。(圖片來源:Silicon Labs)
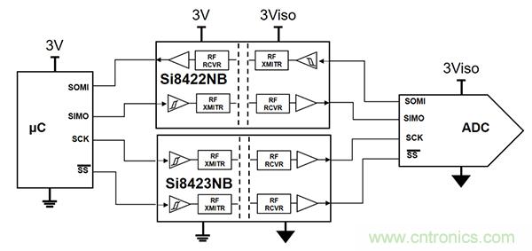
一個電容式數字隔離實例就是,使用 Silicon Labs SI8422 和 SI8423 數字耦合器連接微控製器和 ADC 之間的數字線路(圖 13)。

圖 13:四通道隔離式 SPI 接口,其中三個通道從左向右發送信號,一個通道從右向左發送信號。(圖片來源:Digi-Key Electronics)
電容式數字設備消耗的功率較低,同時提供高數據速率和低傳播延遲。兩款器件均支持高達 150 兆位/秒 (Mbits/s) 的數據速率。
總結
在工業自動化應用中多係統存在處理模擬和數字傳輸信號的困難,光學、磁性和電容電隔離柵可應對這些挑戰。通過組合使用這三種硬件技術和兩種信號傳輸技術,可實現適合的工業自動化解決方案。
推薦閱讀:
特別推薦
- 噪聲中提取真值!瑞盟科技推出MSA2240電流檢測芯片賦能多元高端測量場景
- 10MHz高頻運行!氮矽科技發布集成驅動GaN芯片,助力電源能效再攀新高
- 失真度僅0.002%!力芯微推出超低內阻、超低失真4PST模擬開關
- 一“芯”雙電!聖邦微電子發布雙輸出電源芯片,簡化AFE與音頻設計
- 一機適配萬端:金升陽推出1200W可編程電源,賦能高端裝備製造
技術文章更多>>
- 貿澤EIT係列新一期,探索AI如何重塑日常科技與用戶體驗
- 算力爆發遇上電源革新,大聯大世平集團攜手晶豐明源線上研討會解鎖應用落地
- 創新不止,創芯不已:第六屆ICDIA創芯展8月南京盛大啟幕!
- AI時代,為什麼存儲基礎設施的可靠性決定數據中心的經濟效益
- 築基AI4S:摩爾線程全功能GPU加速中國生命科學自主生態
技術白皮書下載更多>>
- 車規與基於V2X的車輛協同主動避撞技術展望
- 數字隔離助力新能源汽車安全隔離的新挑戰
- 汽車模塊拋負載的解決方案
- 車用連接器的安全創新應用
- Melexis Actuators Business Unit
- Position / Current Sensors - Triaxis Hall
熱門搜索
微波功率管
微波開關
微波連接器
微波器件
微波三極管
微波振蕩器
微電機
微調電容
微動開關
微蜂窩
位置傳感器
溫度保險絲
溫度傳感器
溫控開關
溫控可控矽
聞泰
穩壓電源
穩壓二極管
穩壓管
無焊端子
無線充電
無線監控
無源濾波器
五金工具
物聯網
顯示模塊
顯微鏡結構
線圈
線繞電位器
線繞電阻




