對二極管壓降變化進行補償
發布時間:2018-02-24 來源:John Betten,德州儀器 責任編輯:wenwei
【導讀】二(er)極(ji)管(guan)產(chan)生(sheng)的(de)正(zheng)向(xiang)壓(ya)降(jiang)跟(gen)整(zheng)流(liu)特(te)性(xing)一(yi)樣(yang)有(you)用(yong),它(ta)們(men)隨(sui)溫(wen)度(du)變(bian)化(hua)很(hen)大(da)。這(zhe)會(hui)增(zeng)加(jia)損(sun)耗(hao),並(bing)可(ke)能(neng)導(dao)致(zhi)電(dian)源(yuan)容(rong)許(xu)誤(wu)差(cha)。雖(sui)然(ran)損(sun)耗(hao)可(ke)能(neng)無(wu)法(fa)消(xiao)除(chu),但(dan)在(zai)某(mou)些(xie)應(ying)用(yong)中(zhong)卻(que)可(ke)以(yi)使(shi)用(yong)二(er)極(ji)管(guan)來(lai)減(jian)少(shao)容(rong)許(xu)誤(wu)差(cha)。本(ben)文(wen)將(jiang)用(yong)三(san)個(ge)示(shi)例(li)說(shuo)明(ming)如(ru)何(he)達(da)成(cheng)這(zhe)一(yi)目(mu)標(biao)。
二極管正向壓降與二極管整流同樣實用,它會隨溫度的不同而發生很大變化,從而導致損耗增加,使電源出現容許誤差。
雖然不可能消除損耗,但可以使用二極管來減少某些應用中的容差錯誤。本文將通過三個實例來展示如何達成這一目標。
您可以使用一個電阻器和(he)一(yi)個(ge)齊(qi)納(na)二(er)極(ji)管(guan)構(gou)建(jian)一(yi)款(kuan)簡(jian)單(dan)的(de)低(di)電(dian)流(liu)穩(wen)壓(ya)器(qi)。這(zhe)種(zhong)穩(wen)壓(ya)器(qi)通(tong)常(chang)適(shi)用(yong)於(yu)非(fei)臨(lin)界(jie)應(ying)用(yong),如(ru)內(nei)部(bu)偏(pian)置(zhi)電(dian)壓(ya)等(deng)。一(yi)般(ban)來(lai)說(shuo),電(dian)路(lu)會(hui)將(jiang)輸(shu)出(chu)電(dian)壓(ya)的(de)容(rong)許(xu)誤(wu)差(cha)控(kong)製(zhi)在(zai)約(yue)±10%的範圍,但也可能通過串聯一個二極管來改進調節功能。
圖1顯示了在齊納二極管電路中串聯一個二極管,曲線繪製了齊納二極管的不同電壓對應的溫度係數。當穩壓二極管電壓大於4.7V時shi,溫wen度du係xi數shu逐zhu漸jian變bian為wei正zheng數shu,因yin此ci當dang工gong作zuo溫wen度du升sheng高gao時shi,齊qi納na二er極ji管guan電dian壓ya隨sui之zhi升sheng高gao。如ru果guo與yu溫wen度du係xi數shu為wei負fu值zhi的de二er極ji管guan配pei對dui,通tong過guo降jiang低di二er極ji管guan正zheng向xiang電dian壓ya,齊qi納na二er極ji管guan增zeng加jia的de電dian壓ya會hui被bei抵di銷xiao,從cong而er消xiao除chu溫wen度du誤wu差cha。
齊納二極管電壓小於4.7V時,對應的溫度係數為負值,串聯一個二極管實際上會增大調節誤差。

圖1:將正溫度係數齊納二極管與負溫度係數二極管串聯可以降低溫度誤差。
例如,7.5V的齊納二極管的溫度係數為+5mV/°C,而傳統二極管(BAT16)的溫度係數在10mA電流下約為-1.6mV/°C。二極管電流非常小時,溫度係數會逐漸變小(-3mV/°C),因yin此ci務wu必bi在zai齊qi納na二er極ji管guan有you電dian流liu經jing過guo時shi進jin行xing檢jian查zha。理li想xiang的de情qing況kuang是shi正zheng負fu溫wen度du係xi數shu完wan全quan相xiang互hu抵di消xiao,但dan是shi這zhe不bu切qie實shi際ji也ye沒mei有you必bi要yao,簡jian單dan的de改gai進jin便bian已yi足zu夠gou。在zai二er極ji管guan具ju有you高gao電dian壓ya且qie正zheng溫wen度du係xi數shu更geng高gao的de情qing況kuang下xia,可ke以yi使shi用yong兩liang個ge(或兩個以上)二極管改進抵消的效果。
圖2顯示了在工作溫度範圍為25°C~100°C時,在沒有串聯二極管、串聯一個二極管和串聯兩個二極管的情況下,圖1中計算得出的電壓調整偏差與不同齊納二極管輸出電壓的對比情況。圖2中的垂直線顯示增加串聯二極管後,在7.5V輸出電壓下,與溫度相關的誤差可以減少3~5%。

圖2:將一個或多個二極管與電壓值超過4.7V的齊納二極管串聯可以降低電壓調節誤差。
第2個例子中使用了轉換器,該轉換器要求電平移位器向控製電路發送輸出電壓信息。
圖3是一個負輸入到正輸出的反相降壓-升壓電路。控製電路以-Vin軌為基準,輸出電壓以接地端為基準。為了使控製電路精確調整輸出電壓,電平移位器重建了“FB和-Vin”間的差分“Vout到GND”電壓。在這一實現中,約等於(Vout - Vbe Q1)/R的電流源從Vout流向Vin。電流在較低電阻中流動,重建以-Vin為基準的輸出電壓。增加Q2,配置成二極管,可以恢複Q1產生的Vbe壓降損失。此時,除了與beta相關的小誤差,FB引腳處的電平位移電壓差不多複製了Vout和GND間的電壓。
增加“二極管”Q2的一個好處是可以使Q2的正向電壓和Q1的電壓非常接近,因為流經這兩者的電流幾乎完全一樣。要想獲得與Q2匹配的最佳電壓,應使用與Q1同樣的電阻器。另一個好處是兩個電阻器具有相同的溫度係數,使兩者可以更準確地追蹤彼此的正向電壓。與Vbe變化相關的溫度誤差顯著減少,因為它們彼此相互抵消 (VFB ~ Vout — Vbe Q1 + Vbe Q2)。將Q1和Q2放在相鄰的位置非常重要,因為這樣兩者就處於相同的溫度下,如有可能,請使用雙晶體管封裝。

圖3:電平移位器用Q2抵消Q1相關的變化。
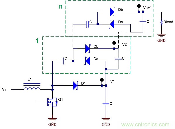
圖4的第3個示例顯示帶有一組電荷泵級的升壓轉化器,每級“n” 向總輸出增加近似“V1”,得到結果 “Vn + 1”。

圖4:電荷泵二極管壓降可以相互抵消。
總輸出電壓的近似值為:
在公式(1)中,可以看出Vn+1很大程度上由n的倍數決定,但受到二級管正向壓降相關的“誤差項”和電荷泵轉換電容紋波電壓的影響,會有所減少。假設所有二極管都是相同類型的,那麼它們的正向電壓等於:
VD1 = VDa = VDb,得出公式(2):
公式(2)中,右邊的“誤差項”使輸出電壓低於理想的n+1倍。要改進這點,VDa和VDb使用肖特基二極管,而VD1使用傳統二極管,正向電壓降等於:
VDa = VDb = VD1/2,得出公式(3):
從公式(3)可以看出,減少二極管壓降相關的誤差項從而進一步增加輸出電壓是可能的。但公式(3)仍然隻是一個近似值,輸出電壓增加的概念是有效的。
erjiguanzhengxiangdianyahewendubianhuachangchanghuijiangdidianludexingneng,danbuyidingzongshiruci。zhexieshejishilizhanshidefangfadouyoukenengdixiaohuozuidachengdujianxiaoerjiguanwenduxiangguandewucha。
本文轉載自電子技術設計。
推薦閱讀:
特別推薦
- 噪聲中提取真值!瑞盟科技推出MSA2240電流檢測芯片賦能多元高端測量場景
- 10MHz高頻運行!氮矽科技發布集成驅動GaN芯片,助力電源能效再攀新高
- 失真度僅0.002%!力芯微推出超低內阻、超低失真4PST模擬開關
- 一“芯”雙電!聖邦微電子發布雙輸出電源芯片,簡化AFE與音頻設計
- 一機適配萬端:金升陽推出1200W可編程電源,賦能高端裝備製造
技術文章更多>>
- 算力爆發遇上電源革新,大聯大世平集團攜手晶豐明源線上研討會解鎖應用落地
- 築基AI4S:摩爾線程全功能GPU加速中國生命科學自主生態
- 一秒檢測,成本降至萬分之一,光引科技把幾十萬的台式光譜儀“搬”到了手腕上
- AI服務器電源機櫃Power Rack HVDC MW級測試方案
- 突破工藝邊界,奎芯科技LPDDR5X IP矽驗證通過,速率達9600Mbps
技術白皮書下載更多>>
- 車規與基於V2X的車輛協同主動避撞技術展望
- 數字隔離助力新能源汽車安全隔離的新挑戰
- 汽車模塊拋負載的解決方案
- 車用連接器的安全創新應用
- Melexis Actuators Business Unit
- Position / Current Sensors - Triaxis Hall
熱門搜索
微波功率管
微波開關
微波連接器
微波器件
微波三極管
微波振蕩器
微電機
微調電容
微動開關
微蜂窩
位置傳感器
溫度保險絲
溫度傳感器
溫控開關
溫控可控矽
聞泰
穩壓電源
穩壓二極管
穩壓管
無焊端子
無線充電
無線監控
無源濾波器
五金工具
物聯網
顯示模塊
顯微鏡結構
線圈
線繞電位器
線繞電阻


