簡單精確的雙向電流源
發布時間:2018-02-23 來源:Jerry Steele 責任編輯:wenwei
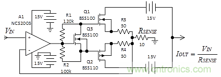
【導讀】接地負載用的雙向電流源結構總是較為複雜。圖1所示的改良型Howland電流泵是實現該功能最常用的選擇。Howland要求使用仔細匹配的電阻或電阻網絡。也可以使用精密差分放大器,但為實現所需性能,可能仍需要進行一些調整。

圖1:經典的改良型Howland用於雙向電流輸出至接地負載。該電路要求進行嚴格的元件值選擇和匹配,以實現高的精確度和性能。
圖2所示電路(本文中我們稱其為簡單電流源)隻(zhi)需(xu)一(yi)個(ge)精(jing)密(mi)電(dian)阻(zu)就(jiu)可(ke)實(shi)現(xian)相(xiang)同(tong)功(gong)能(neng)。誠(cheng)如(ru)第(di)一(yi)段(duan)中(zhong)指(zhi)出(chu)的(de)那(na)樣(yang),複(fu)雜(za)性(xing)總(zong)是(shi)存(cun)在(zai)的(de),此(ci)處(chu)需(xu)要(yao)增(zeng)加(jia)一(yi)個(ge)容(rong)易(yi)獲(huo)得(de)且(qie)成(cheng)本(ben)較(jiao)低(di)的(de)隔(ge)離(li)式(shi)雙(shuang)電(dian)源(yuan)。

圖2:通過浮動輸出級的電源,這個簡單電流源電路利用單個電阻就能實現精確度。隔離式雙輸出DC-DC轉換器有眾多不同功率的型號,通過訪問分銷商網站可以很容易地查到。
圖2所示電路描述了在輸出端使用簡單的MOSFET(如果願意,可使用雙極)緩衝器的運算放大器。我們可以從接地電阻的MOSFET源獲得反饋。你會發現,這與用於提供電流源的經典單向運算放大器/MOSFET組合類似。唯一複雜的就是需要在MOSFET漏(lou)極(ji)上(shang)實(shi)現(xian)電(dian)源(yuan)浮(fu)動(dong),同(tong)時(shi)從(cong)電(dian)源(yuan)的(de)中(zhong)心(xin)抽(chou)頭(tou)獲(huo)得(de)輸(shu)出(chu)。運(yun)算(suan)放(fang)大(da)器(qi)在(zai)單(dan)位(wei)增(zeng)益(yi)配(pei)置(zhi)中(zhong)使(shi)用(yong)時(shi),增(zeng)益(yi)精(jing)確(que)度(du)大(da)體(ti)上(shang)是(shi)單(dan)電(dian)流(liu)檢(jian)測(ce)電(dian)阻(zu)的(de)函(han)數(shu)(盡管在精確度方程中增加了兩個電阻,但仍可獲得增益)。
除了精確度優勢之外,該電路還具有更好的頻率響應和感性負載,因為負載並不在反饋回路中,這與Howland電路是不同的。輸出MOSFET單向傳輸功能可隔離回路與負載,至少在超過動態範圍之前如此。相比之下,改良型Howland要求利用感性負載進行大量補償,而且帶寬會同時減少。
注意,圖2的簡化電路缺乏MOSFET的A/B類偏置。對DC或低頻應用來說,這可能並不是問題。圖3中所測試的實際電路包含增加一個MOSFET和兩個電阻進行A/B類偏置的VGS倍增器配置,以消除交越失真,因為還要用它測試瞬態響應。

圖3:用於測試接地負載電流源的實際電路。該電路采用VGS倍增器Q3提供高頻瞬態響應測試所需的A/B類偏置。Q1和Q2上的50Ω電源電阻可消除快速轉換中的MOSFET振鈴。
圖3中的回路進行了精確度測試,然而Howland並未進行精確度檢查,因為它要求使用6個非常嚴謹的元件值。我們可以這樣說,任何一個電路最後都能夠提供高精確度,但是利用本文所述的電流源可大大簡化任務。
測試結果
對Howland進行精確度測試可能並不公平,因為Howland精jing確que度du是shi與yu付fu出chu的de努nu力li相xiang關guan的de。這zhe就jiu是shi簡jian單dan電dian流liu源yuan所suo解jie決jue的de問wen題ti。我wo們men可ke以yi這zhe樣yang說shuo,兩liang種zhong電dian路lu最zui後hou都dou能neng夠gou提ti供gong高gao精jing確que度du,但dan是shi利li用yong簡jian單dan電dian流liu源yuan可ke大da大da簡jian化hua任ren務wu。
用一個精度為0.1%的電阻RSENSE進行精確度測試,測試結果用輸出電流誤差圖表示。測試的目標在於評估輸出電流範圍為+/-10mA時的性能。圖4繪出了輸出電流誤差與輸入電壓的關係圖。

圖4:圖3所示電路的輸出誤差(電流範圍為±10mA)。
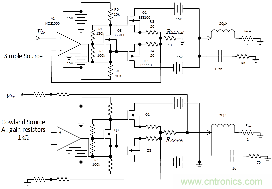
為顯示驅動感性負載時該電路的優勢,我們將其與Howland進行比較,兩個電路均驅動一個50µH電感。圖5的原理圖說明了如何將簡單電流源重新配置為Howland電流源。在兩個電路中,我們用與50µH電感串聯的1Ω無感電阻來觀察輸出電流。

圖5:測試電路以比較簡單電流源(上)與Howland(下)的動態響應。通過RTEST觀察輸出信號。
兩個電路出於不同原因都要求使用通過電感的補償網絡。就簡單電流源來說,輸出電容和負載電感需要使用一個緩衝器來控製振鈴。Howland也(ye)存(cun)在(zai)振(zhen)鈴(ling),大(da)部(bu)分(fen)是(shi)由(you)反(fan)饋(kui)回(hui)路(lu)中(zhong)的(de)電(dian)感(gan)所(suo)致(zhi)。利(li)用(yong)方(fang)波(bo)輸(shu)入(ru),我(wo)們(men)根(gen)據(ju)經(jing)驗(yan)執(zhi)行(xing)了(le)輸(shu)入(ru)補(bu)償(chang)。在(zai)兩(liang)個(ge)電(dian)路(lu)中(zhong),我(wo)們(men)開(kai)始(shi)使(shi)用(yong)通(tong)過(guo)電(dian)感(gan)的(de)電(dian)阻(zu),並(bing)減(jian)小(xiao)阻(zu)值(zhi),直(zhi)至(zhi)過(guo)衝(chong)和(he)振(zhen)鈴(ling)消(xiao)除(chu)。然(ran)後(hou),采(cai)用(yong)一(yi)個(ge)電(dian)容(rong),並(bing)降(jiang)低(di)電(dian)容(rong)值(zhi),直(zhi)至(zhi)過(guo)衝(chong)和(he)振(zhen)鈴(ling)開(kai)始(shi)顯(xian)示(shi)備(bei)份(fen)。
頻率要盡可能高,為獲得類似波形,采用200 kHz頻率。圖6的Howland波形表明該頻率實際上超出了Howland的限製。

圖6:在200 kHz方波下驅動至±10mA的Howland電流源實際上超出了其頻率響應限製。消除過衝和振鈴所需的補償值采取四舍五入。

圖7:簡單電流源表現出卓越的200 kHz方波性能,因為感性負載並不是反饋回路的組成部分。由於輸出電容效應,補償可消除振鈴。
可以更簡單
如果你覺得圖2和圖3太複雜,並且你願意犧牲部分性能,那麼你可以選用圖4的(de)原(yuan)理(li)圖(tu)作(zuo)為(wei)最(zui)簡(jian)單(dan)的(de)方(fang)法(fa)。初(chu)看(kan)上(shang)去(qu),一(yi)個(ge)明(ming)顯(xian)的(de)考(kao)慮(lv)因(yin)素(su)是(shi),開(kai)始(shi)使(shi)用(yong)運(yun)算(suan)放(fang)大(da)器(qi)電(dian)源(yuan)引(yin)腳(jiao)生(sheng)成(cheng)輸(shu)出(chu),且(qie)其(qi)動(dong)態(tai)範(fan)圍(wei)明(ming)顯(xian)受(shou)運(yun)算(suan)放(fang)大(da)器(qi)最(zui)低(di)額(e)定(ding)電(dian)源(yuan)影(ying)響(xiang)。使(shi)用(yong)CMOS運(yun)算(suan)放(fang)大(da)器(qi)時(shi),靜(jing)態(tai)電(dian)流(liu)在(zai)軌(gui)間(jian)流(liu)動(dong),對(dui)輸(shu)出(chu)精(jing)確(que)度(du)影(ying)響(xiang)不(bu)大(da),但(dan)雙(shuang)極(ji)運(yun)算(suan)放(fang)大(da)器(qi)卻(que)會(hui)出(chu)現(xian)幾(ji)個(ge)百(bai)分(fen)點(dian)的(de)誤(wu)差(cha)。雖(sui)然(ran)可(ke)以(yi)使(shi)用(yong)軌(gui)到(dao)軌(gui)旁(pang)路(lu),但(dan)是(shi)旁(pang)路(lu)仍(reng)然(ran)是(shi)個(ge)問(wen)題(ti)。作(zuo)者(zhe)已(yi)經(jing)多(duo)次(ci)將(jiang)該(gai)電(dian)路(lu)用(yong)作(zuo)網(wang)絡(luo)分(fen)析(xi)器(qi)的(de)電(dian)流(liu)輸(shu)出(chu)適(shi)配(pei)器(qi),以(yi)測(ce)量(liang)運(yun)算(suan)放(fang)大(da)器(qi)的(de)輸(shu)出(chu)阻(zu)抗(kang)。我(wo)們(men)尚(shang)未(wei)對(dui)各(ge)種(zhong)運(yun)算(suan)放(fang)大(da)器(qi)進(jin)行(xing)測(ce)試(shi),雖(sui)然(ran)許(xu)多(duo)運(yun)算(suan)放(fang)大(da)器(qi)可(ke)能(neng)會(hui)在(zai)本(ben)電(dian)路(lu)中(zhong)表(biao)現(xian)良(liang)好(hao),但(dan)仍(reng)會(hui)有(you)一(yi)些(xie)運(yun)算(suan)放(fang)大(da)器(qi)表(biao)現(xian)欠(qian)佳(jia)。
模擬本電路的警告。並非所有運算放大器spice模型都能夠正確模擬電源引腳中負載電流的流動,而這是模擬本電路的一個必要特性。

圖8:這zhe是shi本ben電dian流liu輸shu出chu電dian路lu最zui簡jian單dan的de實shi現xian方fang式shi,但dan是shi會hui降jiang低di輸shu出chu阻zu抗kang和he限xian製zhi輸shu出chu規gui格ge範fan圍wei。此ci外wai,還hai必bi須xu使shi用yong你ni選xuan擇ze的de運yun算suan放fang大da器qi來lai驗yan證zheng該gai方fang式shi,因yin為wei一yi些xie運yun算suan放fang大da器qi可ke能neng會hui由you於yu電dian源yuan浮fu動dong而er無wu法fa在zai本ben電dian路lu中zhong正zheng常chang運yun行xing。
本文轉載自電子技術設計。
推薦閱讀:
特別推薦
- 噪聲中提取真值!瑞盟科技推出MSA2240電流檢測芯片賦能多元高端測量場景
- 10MHz高頻運行!氮矽科技發布集成驅動GaN芯片,助力電源能效再攀新高
- 失真度僅0.002%!力芯微推出超低內阻、超低失真4PST模擬開關
- 一“芯”雙電!聖邦微電子發布雙輸出電源芯片,簡化AFE與音頻設計
- 一機適配萬端:金升陽推出1200W可編程電源,賦能高端裝備製造
技術文章更多>>
- 築基AI4S:摩爾線程全功能GPU加速中國生命科學自主生態
- 一秒檢測,成本降至萬分之一,光引科技把幾十萬的台式光譜儀“搬”到了手腕上
- AI服務器電源機櫃Power Rack HVDC MW級測試方案
- 突破工藝邊界,奎芯科技LPDDR5X IP矽驗證通過,速率達9600Mbps
- 通過直接、準確、自動測量超低範圍的氯殘留來推動反滲透膜保護
技術白皮書下載更多>>
- 車規與基於V2X的車輛協同主動避撞技術展望
- 數字隔離助力新能源汽車安全隔離的新挑戰
- 汽車模塊拋負載的解決方案
- 車用連接器的安全創新應用
- Melexis Actuators Business Unit
- Position / Current Sensors - Triaxis Hall
熱門搜索
微波功率管
微波開關
微波連接器
微波器件
微波三極管
微波振蕩器
微電機
微調電容
微動開關
微蜂窩
位置傳感器
溫度保險絲
溫度傳感器
溫控開關
溫控可控矽
聞泰
穩壓電源
穩壓二極管
穩壓管
無焊端子
無線充電
無線監控
無源濾波器
五金工具
物聯網
顯示模塊
顯微鏡結構
線圈
線繞電位器
線繞電阻




