如何設計CCM反激式轉換器
發布時間:2017-10-10 來源:John Betten 責任編輯:wenwei
【導讀】連續導通模式(CCM)反激式轉換器常出現在中等功率和隔離應用中。由於具有峰值開關電流較低、輸入和輸出電容較少、電磁幹擾降低等優點,加上其低成本優勢,它們已在商業和工業領域得到廣泛應用。本文將介紹在5A CCM反激條件下,針對53Vdc至12V的功率級設計方程式。
連續導通模式(CCM)反激式轉換器常出現在中等功率和隔離應用中。CCM工作的特征包括峰值開關電流較低、輸入和輸出電容較少、電磁幹擾 (EMI)降低、以及工作占空比範圍窄於在不連續導通模式(DCM)下工作。由於具有這些優點,加上其低成本的優勢,它們已在商業和工業領域得到廣泛應用。本文將介紹在5A CCM反激條件下,針對53Vdc至12V的功率級設計方程式。
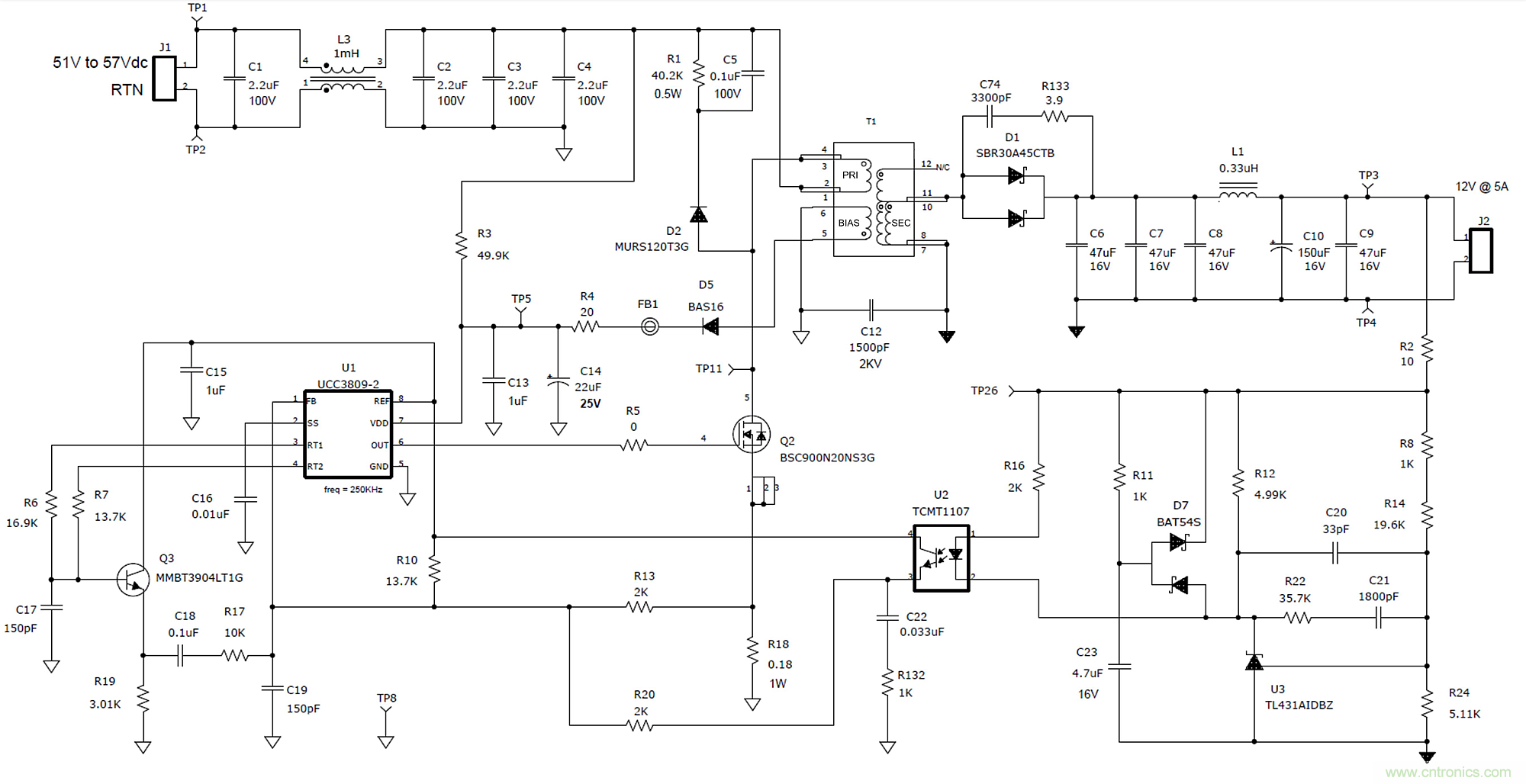
圖1所示為一個詳細的60W反激電路原理圖,工作頻率在250kHz。在最小輸入電壓為51V和最大負載時,占空比選擇為最大值的50%。雖然超過50%的操作是可以接受的,但在本設計中並非必需。由於相對較低的高壓端輸入電壓為57V,占空比在CCM工作中將僅下降幾個百分點。然而,若負載大大降低,且轉換器進入DCM工作時,占空比將顯著降低。

圖1:60W CCM反激式轉換器原理圖。
設計細節
為了防止磁芯飽和,繞組開/關周期內的伏秒積必須平衡。這相當於:
將dmax設置為0.5,計算Nps12(Npri:N12V)和Nps14(Npri:N14V)的匝數比:

變壓器匝數比設定好後,可以計算出工作占空比和場效應晶體管 (FET) 電壓。

Vdsmax表示FET Q2漏極上無振鈴的“平頂”電壓。振鈴通常與變壓器漏電感、寄生電容(T1、Q1、D1)和開關速度有關。額外降低FET電壓的25-50%,選擇一個200V的FET。若可能,變壓器必須具有優異的繞組耦合和1%或更小的最大漏電感,以最小化振鈴。
當Q2導通時,二極管D1的反向電壓應力等於:
當次級繞組由於漏感、二極管電容和反向恢複特性而變負時,振鈴是常見的。使用超快(小於35 nS)、肖特基和SiC二極管可幫助最小化反向恢複效應,並最大限度地減少二極管緩衝器損耗。D1在FET關斷期間進行導通,平頂電流為:
我選擇了30A/45V額定的D²PAK封裝,以將10A的正向壓降降至0.33V。功耗等於:
推薦通過散熱器或氣流進行適當的熱管理。您可以從以下方式計算初級電感:
式中, POUTMIN是轉換器進入不連續模式工作(DCM)之處,通常是POUTMAX的20-30%。
峰值初級電流發生在VINMIN,等於:
確定最大電流檢測電阻(R18)值對於防止控製器主要過電流(OC)保護裝置跳閘是必須的。對於UCC3809,為了保證全輸出功率,R18上的電壓不能超過0.9V。對於此示例,我選擇一個0.18Ω的阻值。更小的電阻是可以接受的,因為它減少功率損耗。但是過小的電阻會增加噪聲敏感度,並使OC閾值高,帶來變壓器飽和的風險甚至更糟的情況——OC故障期間壓力相關電路故障。在電流檢測電阻中消耗的功率為:
從以下公式可以計算出FET導通和關斷開關損耗:

損耗計算
與Coss相關的損耗計算不太明確,因為該電容極其非線性,隨Vds增高而降低,在設計中估計為0.2W。
電容器要求通常包括計算最大RMS電流、獲得所需紋波電壓所需的最小電容和瞬態保持。輸出電容和IOUTRMS計算公式如下:

單獨的陶瓷電容器是合適的,但是在直流偏置效應之後,需要7個陶瓷電容器才能實現83μF。因此,我隻選擇了足夠的電流來處理RMS電流,然後采用LC濾波器來降低輸出紋波電壓,並提高負載瞬變。若存在大負載瞬變,可能需要額外的輸出電容來降低壓降。
輸入電容等於:

式中,VINRIP是允許的輸入紋波電壓,其設置為VIN的3%或〜1.5V。
此時您仍然必須考慮電容搶占直流偏置效應的情況。RMS電流約為:
圖2所示為原型轉換器的效率,圖3所示為反激評估板。

圖2:轉換器的效率和損耗決定了封裝選擇和散熱要求。

圖3:60W反激評估硬件測量100×35mm。
該設計示例涵蓋了功能性CCM反fan激ji式shi設she計ji的de基ji本ben組zu件jian計ji算suan。然ran而er,初chu始shi估gu計ji通tong常chang需xu要yao迭die代dai計ji算suan才cai能neng進jin行xing微wei調tiao。同tong樣yang,在zai變bian壓ya器qi設she計ji和he控kong製zhi環huan路lu穩wen定ding等deng領ling域yu,通tong常chang需xu要yao更geng多duo的de細xi節jie工gong作zuo,來lai獲huo得de良liang好hao、優化的反激。
作者:John Betten,德州儀器
本文轉載自電子技術設計。
特別推薦
- 噪聲中提取真值!瑞盟科技推出MSA2240電流檢測芯片賦能多元高端測量場景
- 10MHz高頻運行!氮矽科技發布集成驅動GaN芯片,助力電源能效再攀新高
- 失真度僅0.002%!力芯微推出超低內阻、超低失真4PST模擬開關
- 一“芯”雙電!聖邦微電子發布雙輸出電源芯片,簡化AFE與音頻設計
- 一機適配萬端:金升陽推出1200W可編程電源,賦能高端裝備製造
技術文章更多>>
- 2026藍牙亞洲大會暨展覽在深啟幕
- 新市場與新場景推動嵌入式係統研發走向統一開發平台
- 維智捷發布中國願景
- 2秒啟動係統 • 資源受限下HMI最優解,米爾RK3506開發板× LVGL Demo演示
- H橋降壓-升壓電路中的交替控製與帶寬優化
技術白皮書下載更多>>
- 車規與基於V2X的車輛協同主動避撞技術展望
- 數字隔離助力新能源汽車安全隔離的新挑戰
- 汽車模塊拋負載的解決方案
- 車用連接器的安全創新應用
- Melexis Actuators Business Unit
- Position / Current Sensors - Triaxis Hall
熱門搜索
接口IC
介質電容
介質諧振器
金屬膜電阻
晶體濾波器
晶體諧振器
晶體振蕩器
晶閘管
精密電阻
精密工具
景佑能源
聚合物電容
君耀電子
開發工具
開關
開關電源
開關電源電路
開關二極管
開關三極管
科通
可變電容
可調電感
可控矽
空心線圈
控製變壓器
控製模塊
藍牙
藍牙4.0
藍牙模塊
浪湧保護器




