電動汽車電池管理係統精選方案及技術趨勢
發布時間:2016-10-31 責任編輯:wenwei
【導讀】電dian動dong車che未wei來lai將jiang以yi鋰li電dian池chi為wei主zhu要yao動dong力li驅qu動dong來lai源yuan,主zhu因yin在zai於yu鋰li電dian池chi有you高gao能neng量liang密mi度du優you勢shi,所suo以yi性xing能neng較jiao為wei穩wen定ding。然ran而er鋰li電dian池chi大da量liang生sheng產chan時shi品pin質zhi不bu易yi掌zhang握wo,電dian池chi芯xin出chu廠chang時shi電dian量liang即ji存cun在zai些xie微wei差cha異yi,且qie隨sui著zhe操cao作zuo環huan境jing、老化等因素,電池間不一致性將愈趨明顯,電池效率、壽命也都將變差,再加上過充或過放等情況,嚴重時可能導致起火燃燒等安全問題。
電池管理係統BMS的重要性不言而喻,BMS是動力電池組的核心技術,也是整車企業最為關注的環節。
一、技術及趨勢
BMS屬shu於yu電dian池chi包bao一yi部bu分fen,電dian池chi包bao是shi新xin能neng源yuan汽qi車che核he心xin能neng量liang源yuan,為wei整zheng車che提ti供gong驅qu動dong電dian能neng,它ta主zhu要yao通tong過guo金jin屬shu材cai質zhi的de殼ke體ti包bao絡luo構gou成cheng電dian池chi包bao主zhu體ti。模mo塊kuai化hua的de結jie構gou設she計ji實shi現xian了le電dian芯xin的de集ji成cheng,通tong過guo熱re管guan理li設she計ji與yu仿fang真zhen優you化hua電dian池chi包bao熱re管guan理li性xing能neng,電dian器qi部bu件jian及ji線xian束shu實shi現xian了le控kong製zhi係xi統tong對dui電dian池chi的de安an全quan保bao護hu及ji連lian接jie路lu徑jing;通過BMS實現對電芯的管理,以及與整車的通訊及信息交換。
BMS主要作用包括:估gu測ce電dian池chi的de荷he電dian狀zhuang態tai,檢jian測ce電dian池chi的de使shi用yong狀zhuang態tai,管guan控kong電dian池chi的de循xun環huan壽shou命ming。在zai充chong電dian過guo程cheng中zhong對dui電dian池chi的de熱re管guan理li,啟qi停ting鋰li電dian池chi的de冷leng卻que係xi統tong,同tong時shi也ye管guan理li單dan體ti電dian池chi之zhi間jian的de均jun衡heng,防fang止zhi單dan體ti電dian池chi過guo充chong過guo放fang產chan生sheng危wei險xian。另ling外wai監jian測ce整zheng個ge電dian池chi的de健jian康kang工gong作zuo狀zhuang態tai。
圖表1 國內外主流BMS供應商的技術參數
目mu前qian電dian池chi管guan理li係xi統tong有you主zhu動dong式shi均jun衡heng和he被bei動dong式shi均jun衡heng兩liang種zhong管guan理li模mo式shi。兩liang種zhong管guan理li模mo式shi各ge有you優you缺que點dian,所suo采cai用yong的de方fang式shi普pu遍bian為wei采cai集ji單dan體ti電dian池chi電dian壓ya,串chuan聯lian電dian流liu,以yi及ji溫wen度du以yi及ji電dian池chi組zu的de電dian壓ya,然ran後hou將jiang這zhe些xie信xin號hao傳chuan給gei運yun算suan模mo塊kuai進jin行xing處chu理li發fa出chu指zhi令ling,最zui後hou將jiang整zheng個ge處chu理li的de信xin息xi指zhi令ling通tong過guoCAN通訊係統傳送給汽車中央控製單元或整車VMS係統。
二、國內車用BMS廠家淺析
國內主流車用BMS廠家都有被動均衡技術,而且其中絕大部分都有主動均衡技術儲備。在廠家給的配置單上,主動均衡是一個“選配”功能。被動均衡的BMS裝機量較大,占據新能源汽車市場較高的份額,遠遠高於主動均衡BMS的de市shi場chang份fen額e。國guo內nei的de新xin能neng源yuan汽qi車che主zhu要yao是shi中zhong低di端duan產chan品pin,考kao慮lv到dao成cheng本ben及ji配pei置zhi需xu求qiu方fang麵mian,被bei動dong均jun衡heng相xiang對dui較jiao易yi接jie受shou。隨sui著zhe新xin能neng源yuan汽qi車che產chan品pin的de向xiang高gao端duan發fa展zhan,對duiBMS的要求也越來越高,主動均衡技術將成為未來的發展趨勢。
在軟件方麵其最核心的技術在於SOC的估測算法,電動汽車動力電池的電荷狀態估測是BMS控製算法的核心所在,直接影響到電動汽車的使用壽命和運行穩定性狀態。SOC 是BMS中最重要的參數,目前大部分BMS廠家的SOC估算精度是在5%以內的,部分是在8%以內。
對於BMS的(de)技(ji)術(shu),目(mu)前(qian)各(ge)大(da)芯(xin)片(pian)廠(chang)家(jia)都(dou)推(tui)出(chu)了(le)自(zi)己(ji)的(de)解(jie)決(jue)方(fang)案(an),以(yi)及(ji)針(zhen)對(dui)性(xing)的(de)底(di)層(ceng)芯(xin)片(pian),供(gong)廠(chang)家(jia)進(jin)行(xing)二(er)次(ci)開(kai)發(fa)。常(chang)用(yong)的(de)主(zhu)流(liu)方(fang)案(an)以(yi)及(ji)芯(xin)片(pian)有(you)這(zhe)麼(me)幾(ji)個(ge)大(da)的(de)廠(chang)商(shang),TI(德州儀器)、ST(意法半導體)、ADI(亞德諾)、ATMEL(艾特梅爾)、Infinen(英飛淩)、Linear(淩力爾特)、Maxim(美信)等廠家。國內的BMS企業都是在此基礎上進行二次開發,包括硬件設計,軟件的搭建等。
三、ADI、ON、TI電動汽車電池管理解決方案
(一)ADI全隔離式鋰離子電池監控和保護係統
1.方案特點
鋰離子電池組包含大量的電池單元,必須正確監控才能提高電池效率,延長電池壽命確保安全性。方案中的 6 通道 AD7280A 器件充當主監控器,向係統演示平台評估板提供精確的電壓測量數據,而 6 通道 AD8280 器件充當副監控器和保護係統。
AD8280 是一款用於鋰離子電池組的純硬連線安全監控器,配合 AD7280A 使用時,可提供具有可調閾值檢測和共用或單獨報警輸出的低成本、冗餘、備用電池監控器。它具有自測功能,因此適合混合動力電動汽車等高可靠性應用或者不間斷電源等高壓工業應用。AD7280A 和 AD8280 均從監控的電池單元獲得電源。
ADuM5404集成一個DC-DC轉換器,用於向ADuM1201和ADuM1401隔離器的高壓端供電,以及向AD7280ASPI接口提供VDRIVE電源。這些4通道、磁性隔離電路是安全、可靠、易用的光耦合器替代解決方案。
2. 方案框圖
ADI全隔離式鋰離子電池監控和保護係統

3. 芯片參數
3.1 ADI AD7280A 參數
單顆處理 4-6 s 前端
12 Bit ADC 采樣,平均每通道采樣時間1 us
能夠對6個通道的電壓和溫度進行監測,典型
精度達±1.6 mV (典型值)
多個 AD7280A 可采用菊花鏈連接,單個電路
板最多可監控 48 個電池單元,轉換隻需7 μs
提供被動式電池單元平衡控製功能
轉換模式下功耗小於6 mA
斷電模式下功耗小於1.8 uA
SPI 通信提供CRC 校驗保證數據的可靠性
3.2 ADI AD8280 參數
電壓範圍:6.0 V–30 V
多路輸入可監控 3-6 路電池電壓和 2 個溫度
可調監控閥值:過壓、欠壓、過溫
報警選項:單獨或者共用報警
可通過菊花鏈方式連接
(二)ON 電池監護方案

(三)TI推出電池主動式均衡負載技術
1.方案特點
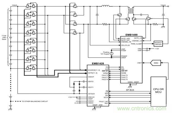
TI推薦電動車所采用的主動均衡方式:每個電池芯藉由矩陣開關控製變壓器與充電線路的組合,形成一個有調整功能的電壓/電(dian)流(liu)蓄(xu)水(shui)池(chi)的(de)功(gong)能(neng),當(dang)電(dian)池(chi)芯(xin)由(you)於(yu)多(duo)次(ci)充(chong)放(fang)電(dian)後(hou)產(chan)生(sheng)不(bu)一(yi)致(zhi)性(xing)而(er)導(dao)致(zhi)整(zheng)組(zu)電(dian)池(chi)充(chong)放(fang)電(dian)容(rong)量(liang)下(xia)降(jiang),可(ke)藉(ji)由(you)後(hou)端(duan)連(lian)接(jie)蓄(xu)水(shui)池(chi)的(de)線(xian)路(lu)做(zuo)調(tiao)整(zheng),充(chong)電(dian)時(shi)不(bu)會(hui)因(yin)為(wei)監(jian)控(kong)到(dao)某(mou)個(ge)電(dian)池(chi)芯(xin)內(nei)壓(ya)過(guo)高(gao)而(er)停(ting)止(zhi)充(chong)電(dian),放(fang)電(dian)時(shi)也(ye)可(ke)以(yi)完(wan)全(quan)的(de)100%的釋放能源,進而延長電動車的行駛距離。
TI在隔離式DC-DC主動均衡技術的能源轉換效率高達87%。像EM1410芯片組由5顆核心芯片加上5顆電源供應芯片所組成,其中最主要的 EMB1432為十四信道AFE芯片、EMB1428為七信道閘控製器芯片,與EMB1499為七信道電壓控製芯片等,來建構十四通道雙向主動式電池芯均衡功能,串聯14顆電池芯與最高60V工作電壓,提供5V雙向均衡電壓與最大750V堆棧輸出電壓能力,並滿足AECQ-100車用電子驗證標準。

2.芯片參數:
2.1 EMB1432Q
單顆處理 14S前端模擬
最高輸入耐壓60V
輸出電壓誤差為+/- 1mV
SPI 通訊支持1MHz
符合ACE-Q100汽車規範
2.2 EMB1428Q
最高輸入耐壓60V
SPI 通訊支持1MHz
最低待機功耗(<100uA)
符合ACE-Q100汽車規範
2.3 EMB1499Q
最高輸入耐壓60V
SPI 通訊支持1MHz
最低待機功耗(<30uA)
符合ACE-Q100汽車規範
推薦閱讀:
特別推薦
- 噪聲中提取真值!瑞盟科技推出MSA2240電流檢測芯片賦能多元高端測量場景
- 10MHz高頻運行!氮矽科技發布集成驅動GaN芯片,助力電源能效再攀新高
- 失真度僅0.002%!力芯微推出超低內阻、超低失真4PST模擬開關
- 一“芯”雙電!聖邦微電子發布雙輸出電源芯片,簡化AFE與音頻設計
- 一機適配萬端:金升陽推出1200W可編程電源,賦能高端裝備製造
技術文章更多>>
- 三星上演罕見對峙:工會集會討薪,股東隔街抗議
- 摩爾線程實現DeepSeek-V4“Day-0”支持,國產GPU適配再提速
- 築牢安全防線:智能駕駛邁向規模化應用的關鍵挑戰與破局之道
- GPT-Image 2:99%文字準確率,AI生圖告別“鬼畫符”
- 機器人馬拉鬆的勝負手:藏在主板角落裏的“時鍾戰爭”
技術白皮書下載更多>>
- 車規與基於V2X的車輛協同主動避撞技術展望
- 數字隔離助力新能源汽車安全隔離的新挑戰
- 汽車模塊拋負載的解決方案
- 車用連接器的安全創新應用
- Melexis Actuators Business Unit
- Position / Current Sensors - Triaxis Hall
熱門搜索
鑒頻器
江蘇商絡
交流電機
腳踏開關
接觸器接線
接近開關
接口IC
介質電容
介質諧振器
金屬膜電阻
晶體濾波器
晶體諧振器
晶體振蕩器
晶閘管
精密電阻
精密工具
景佑能源
聚合物電容
君耀電子
開發工具
開關
開關電源
開關電源電路
開關二極管
開關三極管
科通
可變電容
可調電感
可控矽
空心線圈

