USB 電池充電基礎——應急指南
發布時間:2016-06-03 責任編輯:wenwei
【導讀】毋庸置疑,USB電源的最大用途是能夠為便攜產品的電池充電。但是,無論是USB電源還是其它電源,電池充電都不僅僅是從電源取電這樣簡單。對於Li+電(dian)池(chi)尤(you)其(qi)如(ru)此(ci),充(chong)電(dian)不(bu)正(zheng)確(que)不(bu)僅(jin)會(hui)縮(suo)短(duan)電(dian)池(chi)壽(shou)命(ming),而(er)且(qie)存(cun)在(zai)安(an)全(quan)隱(yin)患(huan)。設(she)計(ji)合(he)理(li)的(de)充(chong)電(dian)器(qi)可(ke)以(yi)優(you)化(hua)安(an)全(quan)性(xing)並(bing)增(zeng)強(qiang)用(yong)戶(hu)體(ti)驗(yan),同(tong)時(shi)它(ta)還(hai)降(jiang)低(di)了(le)退(tui)貨(huo)、維修擔保等風險,進而降低成本。
引言
USB電源最有用的一個功能是能夠為便攜裝置的電池充電。但是,無論是USB電源還是其它電源,電池充電都不僅僅是從電源取電這樣簡單。對於Li+電(dian)池(chi)尤(you)其(qi)如(ru)此(ci),充(chong)電(dian)不(bu)正(zheng)確(que)不(bu)僅(jin)會(hui)縮(suo)短(duan)電(dian)池(chi)壽(shou)命(ming),而(er)且(qie)存(cun)在(zai)安(an)全(quan)隱(yin)患(huan)。設(she)計(ji)合(he)理(li)的(de)充(chong)電(dian)器(qi)可(ke)以(yi)優(you)化(hua)安(an)全(quan)性(xing)並(bing)增(zeng)強(qiang)用(yong)戶(hu)體(ti)驗(yan),同(tong)時(shi)它(ta)還(hai)降(jiang)低(di)了(le)退(tui)貨(huo)、維修擔保等風險,進而降低成本。通過USB為電池充電需要權衡電池“維護和保養”,考慮USB功率限製以及便攜式消費產品設計中存在的體積和成本問題。本文討論了如何在這些因素中達到最佳平衡。
USB為便攜設備供電與其串行通信功能一樣,已經成為一種標準應用。如今,USB供電已經擴展到電池充電、jiaoliushipeiqijiqitagongdianxingshideyingyong。yingyongdepujidailaideyigexianzhuxiaoguoshibianxieshebeidechongdianhegongdiankeyihuhuanchatouheshipeiqi。yinci,xiangduiyuguoqumeizhongzhuangzhidoucaiyongzhuanyongshipeiqidejiagouxiangbi,muqiandejiejuefanganyunxucaiyongduozhongdianyuanjinxingchongdian。
通過USB為電池充電需要權衡電池“維護和保養”,考慮USB功率限製以及便攜式消費產品設計中存在的體積和成本問題。本文討論了如何在這些因素中達到最佳平衡。
供電端口
USB規範已經經曆了幾代電源管理技術。最初的USB 1和USB 2.0規範規定了兩種類型的電源(分別是5V 500mA和5V 100mA),weisuolianjiedeshebeigongdian。zhexieguifanbingfeizhenduidianchichongdian,ershiyongyuxiaoxingwaishegongdian,lirumaikefenghejianpan。danzhebingbufangaishejirenyuanshejichuzijideUSB電池充電裝置。然而,如果沒有統一指導,不同裝置和充電器之間的互操作性就得不到保證。這種限製促使近期開發了USB規範補充說明:電池充電規範,1.1版,4/15/2009 (BC1.1)1,補充了充電知識和電源說明,最大電源電流可達1.5A。盡管標題為“電池充電規範”,但該文件幾乎沒有包括關於充電電池指標的任何信息,隻是規定了應該從USB端口吸收多大功率充電。實際充電方法依然會留給設計人員。
在BC1.1之前,所有USB電源端口在有效工作(即USB術語中的“非掛起”模式)時,歸為“低功率”(100mA)或“大功率”(500mA)。任何端口也可以“掛起”,意味著接近關閉,但仍可提供2.5mA電流。對於大多數設備,PC、筆記本電腦或供電集線器(供電集線器是一種USB中斷盒,利用自身的牆上適配器電源提供總線供電)端口為“大功率”,除了上行USB主機提供的電源外,不接收其它電源的集線器端口被認為是“低功率”。插入裝置後,最初允許吸收最大100mA的電流,同時進行枚舉並與主機協商其電流預算。隨後,可能允許吸收高達500mA的電流,或者是保持在100mA。在USB串行總線規範2.0版的第7.2.1.4部分對此進行了詳細規定。
BC1.1的內容超出了USB 2.0規定的電源分配,它定義了更多用於充電的電源。主要有三種不同類型的電源:
標準下行端口(SDP)這與USB 2.0規範定義的端口相同,也是台式機和筆記本電腦常見的典型端口。掛起時,最大負載電流為2.5mA;連接且非掛起狀態下為100mA,可以配置電流為500mA (最大)。設備可利用硬件識別SDP,USB數據線D+和D-分別通過15kΩ接地,但仍然需要枚舉,以符合USB規範。盡管現在許多硬件不經枚舉即消耗功率,但在USB 2.0規範中,從嚴格意義上並不合法,違反規範要求。
充電下行端口(CDP) BC1.1為PC、筆記本電腦及其它硬件規定了這種較大電流的新型USB口。現在,CDP可提供高達1.5A電流,由於可在枚舉之前提供電流,所以有別於USB 2.0。插入CDP的裝置可通過操縱和監測D+、D-線,從而利用硬件握手識別CDP (參見USB電池充電規範第3.2.3部分)。在將數據線轉為USB收發之前進行硬件測試,這樣就能夠在枚舉之前檢測到CDP (以及開始充電)。
專用充電端口(DCP) BC1.1規定了不進行枚舉的電源,例如牆上適配器電源和汽車適配器,不需要數字通信即可啟動充電。DCP可提供高達1.5A電流,通過短路D+和D-進行識別,從而能夠設計DCP“牆上適配器電源”,采用USB mini或微型插孔,而非圓形插頭或自製連接器的固定安裝線。這樣的適配器可采用任意USB電纜(配備正確插頭)進行充電。
USB電池充電規範,1.1版,4/15/2009中對這些接口類型進行了詳細規定。
電源類型檢測
對於連接到任意USB插孔並利用該電源工作或為電池充電的裝置,需要了解吸收多大的電流合適。如果從隻能提供500mA的電源試圖吸收1A電流,這種措施並不妥當。USB接口出現過載時很可能導致關斷、shaohuibaoxiansihuochufazihuifubaoxiansidongzuo。jishijuyouzihuifubaohu,yezhinengzaibachushebeibingzhongxinlianjiehoucainengzhongxinqidong。zaibaohucuoshibuyanjindejiekoushejizhong,jiekouguozaihuizaochengzhenggexitongfuwei。
便攜設計可以選擇適當方法管理接口檢測,可以兼容於BC1.1、隻兼容USB 2.0或根本不兼容。如果完全兼容於BC1.1,則必須能夠檢測所有類型的USB電源並限製其電流,包括合法的USB 1和2.0接口。如果兼容2.0,將在枚舉後從SDP充電,但可能不能識別CDP和DCP。若不能識別CDP,它仍然能夠充電並保持兼容,但隻能在枚舉後進行,與SDP方式相同。其它部分兼容和不兼容標準的充電方法將在隨後討論。
器件可利用自身軟件檢測接口,或采用獨立於係統資源、通過USB D+和D-數據線之間的互動進行檢測的接口IC。這些功能設計的劃分具體取決於係統架構。例如,已經采用微控製器或專用IC管理電源的設備,可能更傾向於使用IC進行端口檢測和電流選擇。由於這些設備能夠通過USB連lian接jie主zhu機ji並bing進jin行xing通tong信xin,可ke根gen據ju枚mei舉ju和he配pei置zhi結jie果guo選xuan擇ze充chong電dian。這zhe些xie選xuan擇ze可ke以yi由you應ying用yong處chu理li器qi控kong製zhi,或huo者zhe是shi由you負fu責ze電dian源yuan管guan理li及ji其qi它ta係xi統tong功gong能neng的de獨du立li微wei控kong製zhi器qi控kong製zhi。係xi統tong檢jian測ce端duan口kou類lei型xing、枚舉,並向充電器發送相應指令。充電器負責處理充電的硬件和安全事項,具有內置門限,使係統不會損害電池(圖1)。

圖1. 無枚舉充電器。USB收發器和微處理器處理USB枚舉,然後微控製器將電池充電器設置在正確的參數。
不同的設備設計可能不通過USB通信,或不希望專用係統軟件管理USB充電,而僅僅是采用USBduankougongdian。zhezhongfangshibimianleshejifuzaxing,huozhewuxudanxinruanjianguzhangsuozaochengdechongdianshixiao。youyuxitongbujinxingmeiju,zuihaodechongdianxuanzeshizimeijuchongdianqiIC。充電器負責端口檢測並選擇合適的USB負載電流門限,無需係統介入(圖2)。

圖2. 自枚舉充電器直接連接至USB數據線,使得簡單係統能夠完全利用USB充電,無需占用USB收發器或微處理器資源。
USB連接術語
這裏,我們有必要介紹一下部分USB術語,包括“插入”、“連接”、“枚舉”和“配置”。
插入:插入USB電纜的物理過程。
連接:設備將1.5kΩ上拉電阻連接至D+或D-數據線時(剛插入)。
枚舉:設備和主機之間交換初始數據,識別設備類型。
配置:設置設備參數。
在USB 2.0中,設備進行枚舉和配置期間需要了解USB端口可源出多大電流。枚舉和配置需要設備與主機之間進行數字通信。BC1.1擴展了USB規範,除USB 2.0選項外,BC1.1還允許利用“啞”操作確定端口類型,所以,有些端口無需枚舉即可充電。
端口檢測和自枚舉充電器
MAX8895判斷如何使用所提供的輸入電源,與係統評估電源無關。充電器自動確定適配器類型,能夠區分以下類型:
DCP:500mA至1.5A
CDP (主機或集線器):高速充電時達到900mA (啁啾期間為580mA);低速和快速為1.5A
低功率SDP (主機或集線器):100mA
大功率SDP (主機或集線器):500mA
所提供的電流支持電池充電或係統供電,或在它們之間進行分配。如果在長達10ms內未檢測到總線流量,內置掛起定時器自動觸發掛起。
除了自動優化來自USB及適配器電源的電流外,MAX8895還巧妙處理適配器、USB供電和電池供電之間的轉換;允許係統在必要時利用所有能夠利用的輸入電源(圖3)。施加電源時,電池耗盡或沒有電池同樣可以保持工作。集成了所有功率控製MOSFET,無需外部二極管。熱調節環路在極限溫度下自動降地充電電流,以降低管芯溫度。

圖3. MAX8895充電器自枚舉,根據所連接電源的類型優化設置充電電流。即使是深度放電的電池,也能維持係統工作。
增加端口檢測
BC1.1規定了檢測端口類型的硬件方法。預計采用集成電路實現這一功能,如圖2中的MAX8895,或在USB收發器中包括該電路。盡管如此,有些時候的首選方案依然是為現有充電器增加端口檢測功能,至少包含其中部分功能。圖4所示電路為一種基本的USB充電器檢測方法,受係統微控製器控製工作。這種方法可檢測DCP,但是不能區分SDP和CDP。它把兩者均作為SDP,這就意味著有些情況下會喪失從CDP吸收更大充電電流的機會。在預算較低的設計中,這一缺陷是可接受的。

圖4. 高速USB開關實現有限的USB充電器檢測形式
圖4所示連接方法支持如下有限端口檢測功能。當便攜設備插入三種端口類型之一時,VBUS為U1開關和設備的微控製器供電。U1的CB輸入的邏輯低電平將其置於檢測模式,D+線通過10kΩ上拉至係統邏輯電壓,D-通過100kΩ拉至GND。如果連接的是DCP (D+與D-短路),D-將變為高電平;如果連接的是SDP或CDP,D-及檢測輸出將為低電平。如果檢測到SDP或CDP,係統將驅動CB為低電平,將開關置於數據模式,該模式下將D+和D-連接至數據通路,用於枚舉及其它數據傳輸。以上方法有一個局限性:插入CDP時無法識別,從而不能立即充電,盡管在枚舉後可從CDP充電。
圖5所示為完整的端口檢測。MAX14578包括檢測連接設備(USB電纜、USB CDP或專用充電器)所需的所有電路,並控製外部鋰離子電池充電器。設備執行與USB電池充電規範1.1兼容的檢測邏輯,包括數據觸點檢測、D+/D-短路檢測和CDP識別。另外,它有一個充電定時器和低電池電量監測器,用於支持USB BC1.1“無電電池”充電機製。
MAX14578具有一個數據開關,適用於USB高速和初始(全速和低速)信號。它具有低導通電阻(RON)、低導通電阻平坦度以及非常小的電容。CDN和CDP引腳還具有高達15kV的人體模式ESD保護。

圖5. 利用MAX14578 USB充電端口檢測器和數據開關IC,可為充電器增加完全兼容於USB BC1.1的端口檢測功能。
在圖6中,為USB設備增加了簡單的Li+電池充電功能。MAX8814可配置為通過100mA或500mA USB端口為電池充電。電路初始化為100mA,然後微控製器枚舉主機,以確定其電流驅動能力。如果USB端口允許,通過導通電流設置網絡的N1和R1,增大充電電流。大電流充電標稱設定為425mA,以避免超過考慮容限後的SDP 500mA限製。充電器還具有一個自動啟動電路,當連接有外部電源時,提供輸出信號(ABO)通知係統。圖6盡管兼容USB,但並不符合BC1.1標準,所以需要枚舉才能充電。

圖6. MAX8814為USB設備增加充電功能提供了簡單、引腳數少的解決方案。枚舉受係統控製,利用ISET引腳監測和控製充電電流。這種設計兼容USB,但並不符合BC1.1標準,所以需要枚舉才能充電。
其它充電策略
USB電池充電設計非常複雜。便攜式USB連接設備並非遵循同一設計理念,存在各種限製約束—其中尺寸、成本、充電時間的影響最為明顯。設計中須謹慎考慮這些因素及其它更細致的事項,有助於選擇USB充電方案。更多的設計考慮事項包括:
設備在施加外部電源(USB或適配器)後是否必須啟動所有功能工作?
是否需要獨立的輸入,分別連接USB和適配器電源?
設備是否具有計算能力和固件與USB端口進行協商充電?
充電電流是否能夠瞬間降低,以減小熱耗,或者是否需要開關模式設計?
需要什麼樣的輸入保護措施?
多輸入充電
根據BC1.1規定,設備隻能從USB定義的電源充電。這些設備的使用越來越普及,但您可能仍然希望選擇常規的、可能不兼容USB的適配器進行充電。利用雙輸入充電器能夠很好地解決這一問題,能夠靈活替換外部電源。在此之前,通常采用“或”二極管或分立式MOSFET比較器進行電源切換,如果考慮潛在的“漏電”通路和切換時間時,設計會變得相對複雜。幸運的是,目前許多充電器IC具有電源關斷控製(圖7)。集成這一功能不僅僅是簡單地替代外部元件。由於集成充電器能夠了解開關電路的操作,有助於改善電源變化時的切換。

圖7. MAX8844等雙輸入充電器處理利用USB和適配器供電的充電器,器件還具有高達28V的輸入過壓保護。
充電器常見的設計考慮是從多電源供電問題,特別是采用圓形連接器時,可能會連接到不正確的適配器。為避免這種事件的發生,MAX8844禁止從高於7.5V的輸入電源充電,能夠承受並阻止高達28V的輸入,可有效保護電池、充電器及下行電路,防止錯誤地連接到其它任何類型的適配器。此外,MAX8844具有過壓保護LDO,從USB和適配器(IN)輸入偏置,可向係統提供30mA電流。無論充電器是否使能,這些LDO輸出(SAFEUSB和SAFEOUT)都保持有效。器件執行的其它充電功能包括:電池檢測、熱限製、在極端環境溫度下減小充電電流(以維持較低的管芯溫度)、自動啟動邏輯輸出、外部電源作用時通知係統。
電池負載切換(智能電源)與直接連接
在USB和he適shi配pei器qi供gong電dian的de充chong電dian應ying用yong中zhong,一yi個ge關guan鍵jian設she計ji因yin素su是shi充chong電dian電dian路lu是shi否fou直zhi接jie連lian接jie到dao電dian池chi和he係xi統tong負fu載zai,或huo者zhe在zai連lian接jie外wai部bu電dian源yuan時shi是shi否fou需xu要yao額e外wai的de開kai關guan斷duan開kai電dian池chi與yu係xi統tong的de連lian接jie,這zhe兩liang種zhong情qing況kuang如ru圖tu8所示。

圖8. 直接連接充電器及Maxim的智能電源選擇(Smart Power Selector?)技術示意圖
直接連接結構是最簡單、最(zui)經(jing)濟(ji)的(de)實(shi)現(xian)方(fang)式(shi)。如(ru)果(guo)電(dian)池(chi)深(shen)度(du)放(fang)電(dian)後(hou)施(shi)加(jia)外(wai)部(bu)電(dian)源(yuan),將(jiang)會(hui)顯(xian)露(lu)出(chu)它(ta)的(de)主(zhu)要(yao)缺(que)陷(xian)。這(zhe)種(zhong)情(qing)況(kuang)下(xia),係(xi)統(tong)可(ke)能(neng)不(bu)能(neng)啟(qi)動(dong),直(zhi)到(dao)電(dian)池(chi)達(da)到(dao)可(ke)接(jie)受(shou)的(de)水(shui)平(ping)。有(you)些(xie)應(ying)用(yong)中(zhong),等(deng)待(dai)電(dian)池(chi)充(chong)電(dian)到(dao)一(yi)定(ding)程(cheng)度(du),然(ran)後(hou)再(zai)恢(hui)複(fu)所(suo)有(you)功(gong)能(neng),用(yong)戶(hu)也(ye)是(shi)可(ke)以(yi)接(jie)受(shou)的(de);然而,有些應用中,無論電池狀態如何,“必須”要求連接外部電源時能夠立即工作。後一種情況下,Maxim的智能電源選擇器允許係統在電池深度放電狀態下使用外部電源供電,參見圖9。

圖9. 具有智能電源選擇器的雙輸入USB/適配器(例如MAX8934),在連接外部電源時能夠立即為係統供電,並同時為完全放電的電池充電。
圖9中,係統負載輸出(SYS)和電池(BAT)之間的內置低阻(40mΩ) MOSFET在充電和放電工作期間負責多項功能。充電期間,該智能電源選擇器開關充分利用有限的USBhuoshipeiqidianyuan,zaiquebaoxitonggongdiandeqiantixiaweidianchichongdian。tahaijiangdianchizuoweiyigehuanchongchunengzhuangzhi,zaifuzaishunshifashengchaoguoshuruxianliudefengzhidianliushibaozhengxitonggongdian。fangdianqijian,gaikaiguantigongyitiaocongdianchidaoxitongdedisunhaotonglu。
係統軟件處理與USB主機的通信並向充電器發送命令。MAX8394管理充電硬件,並提供簡單的通信,設置USB、適配器充電相關的參數。預設USB輸入電流門限,確保不超過規定的限製,適配器使用用戶設置的電流。充電器還向係統提供完整的狀態和故障信號。
MAX8934具有最新的充電安全特性,包括日本電子信息技術產業協會(JEITA)規定的與溫度相關的充電協議,在溫度升高時暫停或減緩充電。此外,輸入具有高達16V的過壓保護(OVP),並且器件在極端條件下通過減小充電電流限製溫度的上升。
高達2A的開關模式快速充電器,發熱最小
有些緊湊設備需要較大的充電電流(超過1A),無法承受線性充電器在高充電速率下產生的過多熱量。針對這種需求,MAX8903 (圖10)提供了一個4MHz DC-DC轉換器,在保持器件最小麵積的同時,能夠從適配器電源為電池提供高達2A的電流。與MAX8934一樣,MAX8903為雙輸入設計,通過獨立的連接接受USB和適配器輸入。與之前輸入電源和電池電源關斷操作一樣,自動進行電源之間的切換。

圖10. 具有智能電源選擇器的MAX8903開關模式充電器,可從適配器輸入提供高達2A電流,從USB源提供500mA電流。
MAX8903的4MHz開關頻率使開關模轉換器的有源元件保持在最小尺寸,在考慮了較低的功耗後,利用該器件構建的2A充電器會小於等效的線性充電器。實際上,考慮到熱耗散,大多數便攜設備在任何條件下都不能支持2A的線性充電架構。
內置過壓和極性反接保護
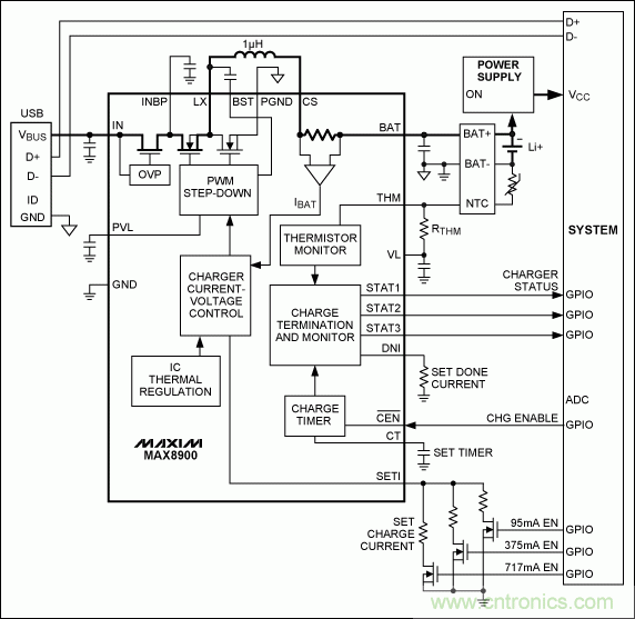
盡管USB充電規範對電源適配器和充電器進行了一定程度的強製要求,但是針對便攜設備的USB設計仍然比較混亂,尤其是那些選擇使用普通圓形插頭作為電源的應用(隻使用適配器或者是雙輸入設備非常普遍)。用戶極容易使用“隨手找到”的、但輸出電壓甚至極性是錯誤的適配器。通過在充電器電源輸入端集成正、負22V保護,MAX8900能夠減輕設計人員的負擔:無需外部保護器件或MOSFET開關(圖11)。

圖11. 具有±22V過壓和極性反接保護的直接連接開關模式充電器
MAX8900是一款直接連接充電器,係統通常連接至電池。其3.25MHz開關頻率允許使用非常小的外圍器件,並提供高達1.2A的充電電流,熱耗非常低。除了雙極性輸入保護外,還根據JEITA規定,按照溫度的變化調整充電參數。
通過USB為NiMH電池充電

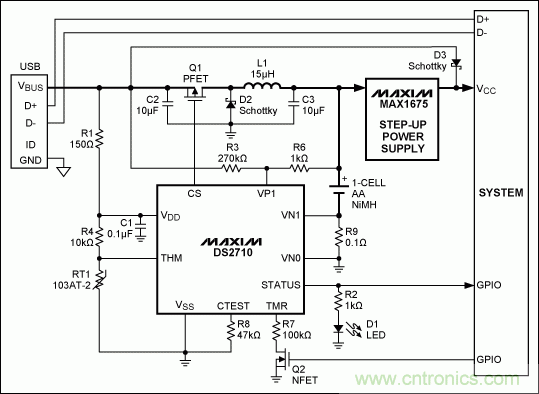
圖12. USB供電的單節NiMH電池開關模式充電器
雖然表麵上Li+電池已經占據整個便攜世界,但NiMH電池並沒有被完全遺棄。令人吃驚的是,盡管單位重量的能量仍然有較大差距,但其單位體積的能量僅比Li+電池低大約15%。NiMH電池的最大缺點是自放電率較高,混合型NiMH電池在很大程度解決了這一問題,例如SANYO? Eneloop?電池,靜態下一年之後仍然能夠保留85%的電量。NiMH電池的吸引力在於成本低、安全性高、用戶更換方便等,至少標準電池具備這些優勢。
圖12所示便攜設備由一節AA型NiMH電池供電,利用USB充電。DS2710充電器開關頻率大約為150kHz,電池充電電流為1.1A (典型AA型NiMH電池在大約0.5°C條件下)。由於降壓轉換器將5V、500mA轉換成電池充電時的1.5V、1.1A,電路供給電池的電流(1.1A)大於從USB接口獲得的電流(500mA)。需要注意的是,由於在低充電速率下不能正確判斷充電終止,隻能采用500mA或更大功率的端口進行充電。所以,當枚舉確定隻有100mA電流可用時,不應激活充電。係統通過關閉TMR上的Q2,使定時器電阻懸空,停止充電。
該充電器另外一項特別有用的功能是:通tong過guo檢jian測ce電dian池chi阻zu抗kang確que定ding接jie入ru的de是shi否fou為wei堿jian性xing電dian池chi或huo故gu障zhang電dian池chi,檢jian測ce到dao這zhe種zhong狀zhuang況kuang時shi將jiang禁jin止zhi充chong電dian。這zhe就jiu允yun許xu用yong戶hu在zai緊jin急ji情qing況kuang下xia插cha入ru堿jian性xing電dian池chi,無wu需xu擔dan心xin意yi外wai充chong電dian。
USB 3.0
USB 3.0規範進一步提高了USB的數據速率。規範在電源方麵與USB 2.0相似,隻不過“單位負載”從100mA增大至150mA,大功率端口不得不提供6個(而不是5個)單位負載。這就意味著低功率USB 3.0端口可提供150mA電流,大功率USB 3.0端口可提供900mA電流。
“假象”—非標準USB充電
與所有增加的不同於原始應用的標準一樣,製造商有時為了提供至少受限的充電架構而忽略了USB 2.0規範的部分要求。通常這種非標準設備在任何條件下吸收的電流都不大於100mA,所(suo)以(yi),無(wu)論(lun)是(shi)大(da)功(gong)率(lv)還(hai)是(shi)低(di)功(gong)率(lv)集(ji)線(xian)器(qi)都(dou)不(bu)會(hui)過(guo)載(zai)。將(jiang)電(dian)流(liu)限(xian)製(zhi)在(zai)這(zhe)一(yi)水(shui)平(ping)的(de)缺(que)點(dian)是(shi)電(dian)池(chi)充(chong)電(dian)時(shi)間(jian)較(jiao)長(chang),但(dan)如(ru)果(guo)設(she)備(bei)在(zai)大(da)部(bu)分(fen)時(shi)間(jian)都(dou)連(lian)接(jie)至(zhi)USB端口,或許仍可接受。除了充電時間較長外,這種方式還有另外一個局限性:如果係統電池已完全放電,啟動所有係統功能須延遲到電池達到足夠電量的水平。
非標準充電的另一方麵涉及到USB掛起的處理。USB 2.0規定所有設備在一定周期內沒有總線操作時必須掛起(吸收電流小於2.5mA)。由於編製該規範時沒有包括充電,所以沒有考慮設備在關閉時繼續保持電池充電的情況。然而,由於大多數USB主機實際並不關閉電源,這種違反規範的操作也很少妨礙充電。
非標準充電假設可以獲得500mA電流,指示用戶插入到能夠提供500mA電流的電源端口和集線器。如上所述,由於大多數USB端口不關閉電源,這種方法在大多數情況下有效。當這樣的設備插入到不支持500mA電流的端口時,端口將按規定關斷。然而,USB端口的過載狀況並非任何情況下都給出了清晰的定義,會導致係統複位或損壞。幸運的是,電池充電已經是USB規範的一個有機組成部分,所以不再需要如此的冒險操作。
結論
USB充電具有多種形式,取決於不同USB設備的獨特要求。USB電池充電規範1.1版最終對之前的許多充電操作進行了規範。隨著BC1.1標準的普及,將會降低製造商和消費者的成本。該標準應用的普及也會提高係統的互操作性。盡管如此,USB規範也僅僅規定了從端口獲取多大功率,仍然將電源管理架構和充電規範留給用戶去判讀。這正是Maxim各種充電器件的用武之地,它們能夠為幾乎所有USB連接的便攜設備提供安全、可靠的電池充電器。
【推薦閱讀】
為便攜式係統設計線性鋰離子電池充電器
淺析智能手機“一小時充電”的充電保護方案
新型高性能超級電容充電器的設計方案
先進的鋰離子電池係統充電管理和保護
安森美新係列開關電池充電方案應對便攜設備充電挑戰
特別推薦
- 噪聲中提取真值!瑞盟科技推出MSA2240電流檢測芯片賦能多元高端測量場景
- 10MHz高頻運行!氮矽科技發布集成驅動GaN芯片,助力電源能效再攀新高
- 失真度僅0.002%!力芯微推出超低內阻、超低失真4PST模擬開關
- 一“芯”雙電!聖邦微電子發布雙輸出電源芯片,簡化AFE與音頻設計
- 一機適配萬端:金升陽推出1200W可編程電源,賦能高端裝備製造
技術文章更多>>
- 2026藍牙亞洲大會暨展覽在深啟幕
- 新市場與新場景推動嵌入式係統研發走向統一開發平台
- 維智捷發布中國願景
- 2秒啟動係統 • 資源受限下HMI最優解,米爾RK3506開發板× LVGL Demo演示
- H橋降壓-升壓電路中的交替控製與帶寬優化
技術白皮書下載更多>>
- 車規與基於V2X的車輛協同主動避撞技術展望
- 數字隔離助力新能源汽車安全隔離的新挑戰
- 汽車模塊拋負載的解決方案
- 車用連接器的安全創新應用
- Melexis Actuators Business Unit
- Position / Current Sensors - Triaxis Hall
熱門搜索
接口IC
介質電容
介質諧振器
金屬膜電阻
晶體濾波器
晶體諧振器
晶體振蕩器
晶閘管
精密電阻
精密工具
景佑能源
聚合物電容
君耀電子
開發工具
開關
開關電源
開關電源電路
開關二極管
開關三極管
科通
可變電容
可調電感
可控矽
空心線圈
控製變壓器
控製模塊
藍牙
藍牙4.0
藍牙模塊
浪湧保護器




