一款基於單片機的脈衝快速充電係統設計
發布時間:2015-12-22 責任編輯:susan
【導讀】係統中的開關電(dian)源(yuan)電(dian)路(lu)為(wei)蓄(xu)電(dian)池(chi)的(de)充(chong)電(dian)提(ti)供(gong)穩(wen)定(ding)的(de)電(dian)壓(ya),采(cai)用(yong)的(de)是(shi)反(fan)激(ji)式(shi)的(de)開(kai)關(guan)電(dian)源(yuan)電(dian)路(lu)。反(fan)激(ji)式(shi)開(kai)關(guan)電(dian)源(yuan)的(de)電(dian)路(lu)比(bi)較(jiao)簡(jian)單(dan),比(bi)正(zheng)激(ji)式(shi)開(kai)關(guan)電(dian)源(yuan)少(shao)用(yong)了(le)一(yi)個(ge)大(da)的(de)儲(chu)能(neng)濾(lv)波(bo)電(dian)感(gan),以(yi)及(ji)一(yi)個(ge)續(xu)流(liu)二(er)極(ji)管(guan)。
1.開關電源電路的設計
反fan激ji式shi開kai關guan電dian源yuan的de電dian路lu比bi較jiao簡jian單dan,比bi正zheng激ji式shi開kai關guan電dian源yuan少shao用yong了le一yi個ge大da的de儲chu能neng濾lv波bo電dian感gan,以yi及ji一yi個ge續xu流liu二er極ji管guan,因yin此ci,反fan激ji式shi開kai關guan電dian源yuan的de體ti積ji要yao比bi正zheng激ji式shi開kai關guan電dian源yuan的de體ti積ji小xiao,且qie成cheng本ben也ye要yao低di。此ci外wai,反fan激ji式shi開kai關guan電dian源yuan輸shu出chu電dian壓ya受shou占zhan空kong比bi的de調tiao製zhi幅fu度du,相xiang對dui於yu正zheng激ji式shi開kai關guan電dian源yuan來lai要yao高gao很hen多duo,因yin此ci,反fan激ji式shi開kai關guan電dian源yuan要yao求qiu調tiao控kong占zhan空kong比bi的de誤wu差cha信xin號hao幅fu度du要yao比bi較jiao低di,誤wu差cha信xin號hao放fang大da器qi的de增zeng益yi和he動dong態tai範fan圍wei也ye要yao較jiao小xiao。基ji於yu這zhe些xie優you點dian,反fan激ji式shi開kai關guan電dian源yuan在zai目mu前qian家jia電dian領ling域yu中zhong被bei廣guang泛fan的de應ying用yong。如ru圖tu1所示。

圖1開關電源電路
開關電源電路控製芯片采用UC3842,UC3842是目前比較理想的新型的脈寬調製器。由該集成電路構成的開關穩壓電源與電壓控製型脈寬調製開關穩壓電源相比具有以下特點:1)微調的振蕩器放電電流,可精確控製占空比;2)電流模式工作到500kHz;3)自動前饋補償;4)鎖存脈寬調製,可逐周限流;5)內部微調的參考電壓,帶欠壓鎖定;6)大電流圖騰柱輸出;7)欠壓鎖定,帶滯後;8)低啟動和工作電流。
TL431稱為可調式精密並聯穩壓器,利用兩隻外部電阻可設定2.5V~36V範圍內的任何基準電壓值。其工作原理是當輸出電壓U 0發生波動時,經電阻分壓後得到的取樣電壓就與TL431中的2.5V帶隙基準電壓進行比較,在陰極形成誤差電壓,使發光二極管的工作電流產生相應變化,再通過光耦去改變控製端電流Ic的大小,調節開關管的輸出占空比,使輸出電壓U0不變,從而達到穩壓目的。
2.充放電電路的設計
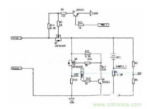
本設計中的充放電過程主要由兩片P溝道的場效應管IRF9540N來完成。如圖2所示。Q2管控製係統的充電過程,而放電脈衝主要Q3來進行控製。

圖2充放電電路圖
3.采集部分
在MSP430F149中有1個12位精度的AD轉換模塊ADC12.ADC12可以對8個外部模擬信號之一或4個內部電壓之一作轉換,由ADC內核把模擬信號轉換成12位數據並存入轉換存儲寄存器。內核用到2個參考電平,即VR+和VR-作為轉換範圍的上下限和讀數的量程值和“0”值。轉換數值在輸入信號大於等於VR+時為滿量程,小於等於VR-時為“0”。蓄電池端電壓通過兩個電阻R2和R6分壓方式,將單片機采樣電壓值AD1限製在輸入電壓量程範圍內。充電電流和放電電流都通過電阻轉化成相應的電壓值,送入單片機的AI口。三路AD采樣結果分別存儲在相應的ADC12MEMx寄存器中。
4.驅動部分
根據三路AD采樣結果確定充電器的充電狀態後,由單片機輸出兩路占空比可調頻率為1kHz的PWM波形PWM1和PWM2分別用來控製兩隻三極管2N5551的導通程度,三極管集電極電流會隨著不同,再經電阻分壓後提供不同的電壓給場效應管的柵極,驅動MOSFET,輸出不停大小的漏極電流Id,給蓄電池提供大小不等的充電電流和放電脈衝幅值,最終達到脈衝充電的效果。
特別推薦
- 噪聲中提取真值!瑞盟科技推出MSA2240電流檢測芯片賦能多元高端測量場景
- 10MHz高頻運行!氮矽科技發布集成驅動GaN芯片,助力電源能效再攀新高
- 失真度僅0.002%!力芯微推出超低內阻、超低失真4PST模擬開關
- 一“芯”雙電!聖邦微電子發布雙輸出電源芯片,簡化AFE與音頻設計
- 一機適配萬端:金升陽推出1200W可編程電源,賦能高端裝備製造
技術文章更多>>
- 築基AI4S:摩爾線程全功能GPU加速中國生命科學自主生態
- 一秒檢測,成本降至萬分之一,光引科技把幾十萬的台式光譜儀“搬”到了手腕上
- AI服務器電源機櫃Power Rack HVDC MW級測試方案
- 突破工藝邊界,奎芯科技LPDDR5X IP矽驗證通過,速率達9600Mbps
- 通過直接、準確、自動測量超低範圍的氯殘留來推動反滲透膜保護
技術白皮書下載更多>>
- 車規與基於V2X的車輛協同主動避撞技術展望
- 數字隔離助力新能源汽車安全隔離的新挑戰
- 汽車模塊拋負載的解決方案
- 車用連接器的安全創新應用
- Melexis Actuators Business Unit
- Position / Current Sensors - Triaxis Hall
熱門搜索






