新型調製技術發威,中功率無線充電效率升級
發布時間:2015-12-15 責任編輯:susan
【導讀】現今磁感應無線充電多隻能提供低功率的充電方式,而為了縮短充電時間,該技術也逐漸往中功率發展;透過供電端與受電端的新型解調與調製技術,來改善線圈傳遞控製資料的方式,可有效提高中功率磁感應無線充電速度。
在(zai)無(wu)線(xian)充(chong)電(dian)中(zhong)簡(jian)單(dan)分(fen)成(cheng)供(gong)電(dian)端(duan)與(yu)受(shou)電(dian)端(duan),供(gong)電(dian)端(duan)為(wei)電(dian)力(li)轉(zhuan)換(huan)成(cheng)電(dian)磁(ci)波(bo)能(neng)量(liang)發(fa)送(song),而(er)受(shou)電(dian)端(duan)接(jie)收(shou)其(qi)電(dian)磁(ci)波(bo)能(neng)量(liang)後(hou),進(jin)行(xing)電(dian)性(xing)轉(zhuan)換(huan),將(jiang)電(dian)力(li)輸(shu)出(chu)到(dao)後(hou)端(duan)提(ti)供(gong)給(gei)受(shou)電(dian)裝(zhuang)置(zhi)充(chong)電(dian)或(huo)運(yun)行(xing)使(shi)用(yong)。
控製訊號為無線充電係統基礎
在(zai)電(dian)磁(ci)感(gan)應(ying)式(shi)無(wu)線(xian)電(dian)力(li)係(xi)統(tong)中(zhong),於(yu)受(shou)電(dian)端(duan)所(suo)需(xu)能(neng)量(liang)大(da)小(xiao)或(huo)開(kai)啟(qi)或(huo)關(guan)閉(bi)充(chong)電(dian)功(gong)能(neng)會(hui)隨(sui)受(shou)電(dian)裝(zhuang)置(zhi)使(shi)用(yong)狀(zhuang)況(kuang)而(er)改(gai)變(bian)。對(dui)應(ying)其(qi)供(gong)電(dian)端(duan)線(xian)圈(quan)上(shang)可(ke)以(yi)透(tou)過(guo)不(bu)同(tong)調(tiao)節(jie)能(neng)量(liang)大(da)小(xiao)之(zhi)設(she)計(ji)進(jin)行(xing)發(fa)送(song)能(neng)量(liang)以(yi)進(jin)行(xing)搭(da)配(pei)。由(you)於(yu)受(shou)電(dian)端(duan)與(yu)供(gong)電(dian)端(duan)並(bing)沒(mei)有(you)實(shi)體(ti)連(lian)接(jie),但(dan)功(gong)能(neng)上(shang)供(gong)電(dian)端(duan)又(you)須(xu)要(yao)得(de)知(zhi)受(shou)電(dian)端(duan)狀(zhuang)態(tai)以(yi)從(cong)事(shi)功(gong)率(lv)調(tiao)節(jie),因(yin)此(ci)為(wei)完(wan)成(cheng)受(shou)電(dian)端(duan)傳(chuan)送(song)控(kong)製(zhi)訊(xun)號(hao)到(dao)供(gong)電(dian)端(duan)再(zai)經(jing)解(jie)析(xi)後(hou)進(jin)行(xing)控(kong)製(zhi)形(xing)成(cheng)一(yi)個(ge)控(kong)製(zhi)回(hui)路(lu),無(wu)線(xian)通(tong)訊(xun)成(cheng)為(wei)無(wu)線(xian)充(chong)電(dian)係(xi)統(tong)必(bi)備(bei)之(zhi)功(gong)能(neng)。
電(dian)磁(ci)感(gan)應(ying)式(shi)無(wu)線(xian)充(chong)電(dian)架(jia)構(gou)為(wei)供(gong)電(dian)端(duan)發(fa)射(she)電(dian)磁(ci)能(neng)量(liang)即(ji)載(zai)波(bo)訊(xun)號(hao),受(shou)電(dian)端(duan)在(zai)接(jie)收(shou)電(dian)磁(ci)能(neng)量(liang)的(de)同(tong)時(shi),也(ye)對(dui)載(zai)波(bo)訊(xun)號(hao)進(jin)行(xing)調(tiao)製(zhi),將(jiang)其(qi)編(bian)碼(ma)後(hou)的(de)通(tong)訊(xun)資(zi)料(liao)反(fan)射(she)到(dao)載(zai)波(bo)訊(xun)號(hao)之(zhi)中(zhong),供(gong)電(dian)端(duan)再(zai)從(cong)供(gong)電(dian)線(xian)圈(quan)上(shang)載(zai)波(bo)訊(xun)號(hao)解(jie)析(xi)出(chu)通(tong)訊(xun)資(zi)料(liao)進(jin)行(xing)控(kong)製(zhi),此(ci)技(ji)術(shu)為(wei)業(ye)界(jie)目(mu)普(pu)遍(bian)產(chan)品(pin)運(yun)作(zuo)原(yuan)理(li),市(shi)麵(mian)上(shang)眾(zhong)多(duo)的(de)Qi係列產品即使用此方式。
受shou電dian端duan將jiang通tong訊xun資zi料liao調tiao製zhi到dao供gong電dian線xian圈quan上shang載zai波bo訊xun號hao中zhong,最zui大da的de優you點dian在zai於yu成cheng本ben,此ci方fang式shi毋wu須xu額e外wai的de通tong訊xun模mo組zu且qie在zai實shi作zuo通tong訊xun隻zhi須xu從cong受shou電dian端duan傳chuan送song到dao供gong電dian端duan,是shi單dan向xiang傳chuan送song即ji可ke完wan成cheng大da部bu分fen功gong能neng需xu求qiu,而er最zui大da的de缺que點dian在zai於yu影ying響xiang供gong電dian線xian圈quan上shang載zai波bo訊xun號hao狀zhuang態tai,主zhu要yao為wei受shou電dian端duan上shang負fu載zai與yu感gan應ying諧xie振zhen因yin素su。
本文專門研討在無線充電供電與受電線圈之間通訊調製與解調之技術,礙於篇幅有限,關於無線充電其他原理就不再詳細說明。
供電線圈的載波特性限製 頻率低/訊號高電壓不利通訊
有別於一般專門為通訊設計使用的天線,無線充電是以電力傳送為主要目標的線圈設計後,再因功能需求在其上進行通訊功能開發。
在電磁感應式無線充電中供電線圈上訊號的特性為:頻率偏低並且不固定、訊號高電壓並具有電流驅動力,而此兩種特性都不利於通訊方麵的用途。
電磁感應式所使用的頻率約在100∼300kHz之zhi間jian,相xiang對dui於yu其qi他ta通tong訊xun技ji術shu該gai頻pin率lv是shi非fei常chang低di的de,調tiao製zhi資zi料liao鮑bao率lv為wei求qiu可ke靠kao,通tong常chang要yao遠yuan低di於yu主zhu載zai波bo頻pin率lv,加jia上shang本ben通tong訊xun技ji術shu之zhi載zai波bo隻zhi為wei供gong電dian端duan提ti供gong頻pin率lv,受shou電dian端duan隻zhi能neng透tou過guo振zhen幅fu調tiao變bian(AM)進(jin)行(xing)調(tiao)製(zhi),再(zai)加(jia)上(shang)電(dian)力(li)傳(chuan)送(song)本(ben)身(shen)功(gong)率(lv)大(da)小(xiao)是(shi)透(tou)過(guo)改(gai)變(bian)頻(pin)率(lv)方(fang)式(shi),進(jin)而(er)調(tiao)節(jie)線(xian)圈(quan)上(shang)諧(xie)振(zhen)之(zhi)振(zhen)幅(fu)完(wan)成(cheng)提(ti)高(gao)或(huo)降(jiang)低(di)功(gong)率(lv)輸(shu)出(chu)之(zhi)功(gong)能(neng),所(suo)以(yi)主(zhu)載(zai)波(bo)頻(pin)率(lv)不(bu)固(gu)定(ding)再(zai)加(jia)上(shang)振(zhen)幅(fu)變(bian)動(dong)大(da)的(de)狀(zhuang)況(kuang)下(xia),其(qi)供(gong)電(dian)端(duan)訊(xun)號(hao)解(jie)析(xi)所(suo)須(xu)濾(lv)波(bo)器(qi)的(de)設(she)計(ji)變(bian)得(de)困(kun)難(nan)。
另外,要在供電線圈上提高功率,線圈電壓須推到100V以(yi)上(shang),且(qie)線(xian)圈(quan)上(shang)的(de)電(dian)流(liu)具(ju)有(you)相(xiang)當(dang)大(da)的(de)電(dian)流(liu)推(tui)力(li),才(cai)能(neng)將(jiang)能(neng)量(liang)推(tui)送(song)到(dao)受(shou)電(dian)端(duan)線(xian)圈(quan)上(shang),因(yin)為(wei)供(gong)電(dian)線(xian)圈(quan)上(shang)增(zeng)加(jia)功(gong)率(lv)後(hou)提(ti)高(gao)電(dian)壓(ya)與(yu)大(da)電(dian)流(liu)的(de)狀(zhuang)況(kuang)下(xia),受(shou)電(dian)端(duan)要(yao)在(zai)其(qi)上(shang)再(zai)調(tiao)製(zhi)訊(xun)號(hao)困(kun)難(nan)度(du)也(ye)提(ti)高(gao),在(zai)調(tiao)製(zhi)原(yuan)理(li)來(lai)看(kan)受(shou)電(dian)端(duan)須(xu)改(gai)變(bian)受(shou)電(dian)線(xian)圈(quan)上(shang)的(de)阻(zu)抗(kang)進(jin)行(xing)反(fan)射(she)到(dao)供(gong)電(dian)線(xian)圈(quan)上(shang)影(ying)響(xiang)其(qi)訊(xun)號(hao)振(zhen)幅(fu),阻(zu)抗(kang)改(gai)變(bian)越(yue)大(da),反(fan)射(she)後(hou)的(de)振(zhen)幅(fu)改(gai)變(bian)越(yue)大(da),其(qi)訊(xun)號(hao)也(ye)越(yue)容(rong)易(yi)辨(bian)識(shi)。
但(dan)實(shi)作(zuo)上(shang)並(bing)非(fei)如(ru)此(ci)理(li)想(xiang),為(wei)了(le)提(ti)高(gao)功(gong)率(lv)之(zhi)送(song)電(dian)效(xiao)率(lv),供(gong)電(dian)線(xian)圈(quan)使(shi)用(yong)低(di)阻(zu)抗(kang)導(dao)線(xian)與(yu)低(di)電(dian)感(gan)量(liang)配(pei)置(zhi),在(zai)其(qi)線(xian)圈(quan)上(shang)電(dian)流(liu)驅(qu)動(dong)力(li)相(xiang)當(dang)強(qiang)勁(jin),即(ji)使(shi)受(shou)電(dian)端(duan)負(fu)載(zai)改(gai)變(bian),依(yi)然(ran)能(neng)提(ti)供(gong)相(xiang)當(dang)的(de)訊(xun)號(hao)振(zhen)幅(fu)以(yi)維(wei)持(chi)推(tui)力(li),此(ci)設(she)定(ding)造(zao)成(cheng)受(shou)電(dian)端(duan)要(yao)在(zai)載(zai)波(bo)上(shang)進(jin)行(xing)訊(xun)號(hao)調(tiao)製(zhi)變(bian)得(de)更(geng)困(kun)難(nan),也(ye)就(jiu)是(shi)光(guang)靠(kao)改(gai)變(bian)線(xian)圈(quan)上(shang)的(de)阻(zu)抗(kang)無(wu)法(fa)有(you)效(xiao)反(fan)射(she)到(dao)供(gong)電(dian)線(xian)圈(quan)上(shang)的(de)載(zai)波(bo)形(xing)成(cheng)明(ming)顯(xian)改(gai)變(bian),載(zai)波(bo)振(zhen)幅(fu)上(shang)的(de)調(tiao)製(zhi)深(shen)度(du)不(bu)足(zu),其(qi)訊(xun)號(hao)解(jie)析(xi)變(bian)得(de)困(kun)難(nan)。
zaizhe,gongdianxianquanshangdexunhaobenshendaiyouhendazaxun,zaxunlaiyuanxiangdangfuza,qizhuyaoweigongdianduanbenshenxiezhenzhixunhaodoudongwai,haiyoushoudianduanfuzaifanyingsuozaocheng,suoyifanshedaogongdianxianquantiaozhixunhaoxuyuandayuqizaxun,caiyoukenengbeijiexihoujinxingjiema。zaicishuomingshoudianduantiaozhixunhaoyugongdianduanjietiaoxunhaoliangfangmiandouyoujishutiaozhanxukefu,shoudianduanxuchanshengmingquedetiaozhixunhao;供電端也須有能力在線圈高電壓諧振訊號中取出解調方法。
中功率受電端改良方法:新型錯動式調製技術
qianshusuotiyaodadaocongshoudianduanxianquanfanshetongxunziliaodaogongdianxianquan,xutouguotiaozhijishugaibianshoudianxianquanshangdezukangfangnengwancheng,ergaibiantiaozukangdefangfazaiguoqudechangshizhong,weicaiyongkaiguanyuanjianwaijiafuzaiyutiaozhiqijianjiadaqixianquanshangdefuzaixiaoyingyongyufanshe。
zheyangdefangshizaigonglvjiadahouhuiyudaopingjing,dangshoudianduanhouduanfuzaihendadezhuangkuangxiaqishoudianxianquandengxiaofuzaidianzuyijinghendi,ruoweitiaozhixunhaozaijiadafuzaiqijiejinyujiangxianquanduanlu,rucicaozuohuizengjiagonglvsunhaoyuyishaohuiyuanjiandewenti,zaizhecifangshitiaozhixunhaoyuxianquanliangduantongshijiayifuzaidefangshidengyuyugongdianduanyingpengying,qianglifanshedaogongdianquandexunhaozaidagonglvxiatiaozhishenduyeburongyitigao。
在(zai)此(ci)提(ti)出(chu)一(yi)個(ge)改(gai)良(liang)式(shi)的(de)調(tiao)製(zhi)方(fang)法(fa),其(qi)有(you)兩(liang)個(ge)重(zhong)點(dian)。其(qi)一(yi)為(wei)調(tiao)製(zhi)訊(xun)號(hao)並(bing)非(fei)單(dan)在(zai)線(xian)圈(quan)上(shang)加(jia)重(zhong)負(fu)載(zai),調(tiao)製(zhi)的(de)目(mu)標(biao)在(zai)於(yu)線(xian)圈(quan)阻(zu)抗(kang)的(de)改(gai)變(bian),所(suo)以(yi)反(fan)向(xiang)降(jiang)低(di)線(xian)圈(quan)阻(zu)抗(kang)也(ye)是(shi)可(ke)以(yi)達(da)到(dao)調(tiao)製(zhi)之(zhi)目(mu)的(de)。其(qi)二(er)為(wei)調(tiao)製(zhi)訊(xun)號(hao)並(bing)非(fei)一(yi)定(ding)要(yao)同(tong)時(shi)同(tong)線(xian)圈(quan)兩(liang)端(duan)進(jin)行(xing)調(tiao)製(zhi),可(ke)在(zai)線(xian)圈(quan)兩(liang)端(duan)進(jin)行(xing)交(jiao)替(ti)式(shi)的(de)調(tiao)製(zhi),使(shi)其(qi)受(shou)電(dian)端(duan)反(fan)射(she)訊(xun)號(hao)到(dao)供(gong)電(dian)端(duan)線(xian)圈(quan)上(shang)的(de)諧(xie)振(zhen)進(jin)行(xing)交(jiao)替(ti)互(hu)動(dong),避(bi)免(mian)在(zai)大(da)功(gong)率(lv)下(xia)硬(ying)碰(peng)調(tiao)製(zhi)的(de)技(ji)術(shu),可(ke)以(yi)有(you)效(xiao)加(jia)大(da)調(tiao)製(zhi)深(shen)度(du)。
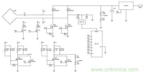
參考圖1為一實作電路圖,接收線圈(Coil)感應到電磁能量串接C1諧振電容連接到後端整流電路,其端點S1與S2為反相訊號,實作上從整流器看S1與S2為交替拉扯電壓訊號,在有負載的狀況下S1與S2波型接近於反相方波。而整流器設計為全橋式結構與傳統四個二極體整流器略有些不同,其上端維持D1與D2兩個二極體當S1與S2為高電位時將電流帶往高端,而下端有別於一般整流器改成兩個開關元件,其動作為當S1或S2為低電位時,其連接的開關元件Q13或Q23為導通狀態,使後端負載之接地電流可通往線圈。

圖1 受電端模組
以下整流器動作原理舉其中一端進行說明,兩端為對稱結構故為反相運作。當S1由高電位切到低電位,反之S2會從低電位切到高電位,此時動作應該Q13要進入導通,另外Q23要開路,在過去常識中此電路稱為半橋同步整流,Q13與Q23互相透過對相訊號進行開關。
圖1中為改良電路能提高其切換性能,以Q12與Q22簡易搭配出加速電路。以Q12來說明,當S1為高電位時Q12會進入導通而上端S12會被下拉到低電位,而R121會消耗掉一些電流,但因為阻值大所以損耗不多。
當S1準備切到低電位時Q12會切到開入,此時說明一個概念,其開關電路的閘極端可視為一個電容,在切換的瞬間會有充放電時間,而采用MOSFETzuoweikaiguanyuanjianhuiyouyigetexing,bianshinengchengshoudadianliuyudianya,gaizhajiduandedianrongjiuhuida,daibiaoqiehuansuduman,fanzhisudukuaideyuanjianwufachengshoudadianliuyudianya,zaicijuliweiyibanjiaweidelingjianjunjiejincitexing。
在圖1中Q13與Q23為高電流元件速度慢,另外搭配Q12與Q22為低電流高速元件,動作為S1切到低電位的瞬間,Q12閘極端電壓會透過D122快速釋放Q12就會快速開路後,此時S2也將切到高電位,其S12電壓透過R121進行充電,而S12充電後使Q13進入導通,此段動作為一連貫動作。
另外,說明當S2切入低電位時,Q13閘極端電容之電壓會透過D121快速釋放使Q13加速進入開路之狀況,所以此區動作之原理為R121與R122是作為切入高電位時對閘極端充電導通用;而D121與D122為切入低電位時,用來快速釋放閘極端電容之電壓加速開路,而Q12之動作類似蹺蹺板用來切換方向所使用。
另外,Q131是用來暫停Q13導通所使用,Q131連接RX-U1進行控製,其從U1控製輸入高電位,就以Q131導通效果,為使S12保持在低電位。
參考圖2其W6_3為線圈訊號、W6_2為S12即Q13之閘極端訊號、W6_1為Q131閘極端訊號,當RX-U1輸出高電位到Q131便會使該區段S12訊號維持在低電位,造成整流器在該區段不發生導通狀況,用意在於暫停整流動作。

圖2 受電端線圈訊號、整流開關訊號與調製訊號
huyingqianduansuoshu,zaitiaozhijishuzhonggaibianxianquanzukang,zaihouduanshuchuyoufuzaidezhuangkuangxiatouguozantingzhengliu,jikejiangdishoudianxianquanshangdezukang,dancifangshixuyuhouduanyoufuzaidezhuangkuangxiacainengqizuoyong,danghouduanweikongzaidezhuangkuangxiazantingzhengliu,bingbuhuigaibianxianquanshangdezukang。
所以另外要設計在空載下調製訊號的方法,加入R5、R6做(zuo)為(wei)空(kong)載(zai)下(xia)的(de)訊(xun)號(hao)調(tiao)製(zhi)用(yong),其(qi)分(fen)別(bie)從(cong)線(xian)圈(quan)兩(liang)端(duan)進(jin)行(xing)負(fu)載(zai)調(tiao)製(zhi),由(you)於(yu)是(shi)交(jiao)替(ti)運(yun)作(zuo),所(suo)以(yi)兩(liang)個(ge)電(dian)阻(zu)采(cai)用(yong)不(bu)同(tong)阻(zu)值(zhi),以(yi)對(dui)應(ying)在(zai)不(bu)同(tong)的(de)負(fu)載(zai)狀(zhuang)況(kuang)下(xia)產(chan)生(sheng)差(cha)別(bie)的(de)調(tiao)製(zhi)強(qiang)度(du)。因(yin)此(ci)整(zheng)個(ge)調(tiao)製(zhi)技(ji)術(shu)簡(jian)單(dan)說(shuo)明(ming)為(wei)當(dang)後(hou)端(duan)為(wei)空(kong)載(zai)或(huo)輕(qing)負(fu)載(zai)時(shi),就(jiu)由(you)R5、R6擔任於調製期間加重受電線圈阻抗之工作,當後端輸出負載加重,其阻抗小於R5、R6後,其調製作用將會喪失,所以透過暫停整流器運作的方式,以短暫降低受電線圈上的阻抗來產生調製效果。
參照圖3錯動式訊號圖,W7_3為受電線圈訊號、W7_1與W7_2分別為P04與P11訊號、W7_4為S1訊號,其與W7_3不同在於通過一個C1電容之諧振效果後取得較強電流推力,其波形也會接近方波訊號;W7_5與W7_6分別為S12與S22訊號,從圖3中可看到設計中的調製訊號從線圈兩端分別進行調製,並分成調製單端、解除調製、調製另一單端後再解除調製完成,此設計的用意在於對受電線圈接收電力影響最小的情況下,產生最大調製訊號。

圖3 錯動式調製訊號圖
中功率供電端改良方法:高線圈電壓解調技術
前qian段duan所suo提ti為wei在zai受shou電dian端duan采cai行xing之zhi調tiao製zhi方fang法fa,用yong意yi在zai受shou電dian端duan與yu供gong電dian端duan線xian圈quan感gan應ying後hou,反fan射she最zui大da調tiao製zhi訊xun號hao與yu最zui不bu幹gan擾rao電dian力li之zhi傳chuan送song,其qi訊xun號hao反fan射she到dao供gong電dian線xian圈quan後hou在zai其qi上shang產chan生sheng振zhen幅fu波bo動dong。此ci段duan所suo介jie紹shao的de是shi,如ru何he將jiang該gai波bo動dong轉zhuan換huan成cheng能neng讓rang供gong電dian端duan主zhu控kongIC進行解碼之訊號。
參考圖4供電端模組方塊圖,此範例為在一個直流24伏特(V)供電驅動之供電端架構,開關驅動元件U4、U5為全橋驅動線圈與諧振電容C1,理想狀況下線圈與C1中zhong間jian應ying為wei正zheng弦xian波bo訊xun號hao,但dan因yin為wei求qiu效xiao率lv,其qi線xian圈quan與yu電dian容rong采cai用yong低di阻zu抗kang元yuan件jian配pei置zhi,所suo以yi於yu開kai關guan訊xun號hao切qie換huan瞬shun間jian為wei直zhi拉la型xing的de電dian壓ya切qie換huan訊xun號hao,而er該gai訊xun號hao為wei非fei諧xie振zhen成cheng分fen,因yin此ci在zai第di一yi道dao處chu理li為wei去qu除chu驅qu動dong電dian壓ya成cheng分fen取qu出chu純chun諧xie振zhen訊xun號hao。

圖4 供電端模組
在圖4中由兩個運算放大器OPA1、OPA2構成兩個差動放大電路,其OPA1動作為由R608與R609進行分壓驅動電源作為差動參考點;另外,由R610與R605對線圈諧振訊號進行分壓作為放大訊號輸入,在此有一配置為R608、R609與R610、R605之分壓比例皆為50比1,其用意在於取出與電源驅動電壓與諧振訊號中開關電壓失真相等後,透過差動放大出諧振訊號高於電源驅動電之成分進行放大。
放大後輸出分成兩路,其一為經由D701後與R703、R704、C704構成簡單檢波電路取出訊號之有效直流電壓,參考圖5該電壓為V_dc訊號。

圖5 供電線圈訊號波峰取樣放大
另外一路由D603透過分壓電阻R603、R604後輸入到OPA2作為差動放大輸入端,其訊號為圖5中之V_hw訊號再經OPA2放大後輸出為V_hwa訊號,D603、D701用來控製V_dc與V_hw有相同的壓降,而R603、R604、R703、R704用來設定分壓比例使得V_dc能保持在略低於V_hw之訊號,確保OPA2可以隻放大波峰中高低變化之部分。
OPA2輸出訊號再傳送到D601、R612、C612為一檢波電路,參考圖6中經過D601訊號為V_env該訊號為波峰訊號之檢波結果,但該訊號之直流穩態非固定值,所以在透過C613、R614、R615構成之去交連耦合電路得到之波形為V_trig,而該波型最後傳到TX-U1進行解碼處理,在圖6中能看到原供電線圈上之訊號V_coil轉換到V_trig之差異。

圖6 供電線圈訊號檢波與交連耦合
另外,在參考圖7中,V_coil上有間距不等的觸發訊號,經由設計解調電路V_trig解析出清楚觸發訊號,而TX_U1在接收此連續觸發訊號組合進行解碼之動作。

圖7 供電線圈訊號與取出觸發訊號波形
圖8中(zhong)對(dui)應(ying)從(cong)受(shou)電(dian)端(duan)調(tiao)製(zhi)訊(xun)號(hao)到(dao)供(gong)電(dian)端(duan)解(jie)調(tiao)訊(xun)號(hao)之(zhi)對(dui)應(ying),其(qi)中(zhong)能(neng)看(kan)出(chu)調(tiao)製(zhi)訊(xun)號(hao)時(shi)間(jian)很(hen)短(duan),卻(que)可(ke)在(zai)供(gong)電(dian)端(duan)上(shang)解(jie)調(tiao)出(chu)相(xiang)當(dang)大(da)與(yu)清(qing)楚(chu)之(zhi)觸(chu)發(fa)訊(xun)號(hao),此(ci)為(wei)本(ben)文(wen)所(suo)介(jie)紹(shao)新(xin)型(xing)訊(xun)號(hao)調(tiao)製(zhi)與(yu)解(jie)調(tiao)方(fang)法(fa)之(zhi)目(mu)的(de),在(zai)最(zui)小(xiao)的(de)調(tiao)製(zhi)下(xia)完(wan)成(cheng)最(zui)大(da)的(de)訊(xun)號(hao)解(jie)調(tiao),此(ci)設(she)計(ji)能(neng)有(you)效(xiao)的(de)完(wan)成(cheng)在(zai)中(zhong)功(gong)率(lv)電(dian)磁(ci)感(gan)應(ying)式(shi)無(wu)線(xian)充(chong)電(dian)中(zhong)透(tou)過(guo)線(xian)圈(quan)傳(chuan)遞(di)控(kong)製(zhi)資(zi)料(liao)。

圖8 受電端調製訊號對應到供電端解調訊號
特別推薦
- 噪聲中提取真值!瑞盟科技推出MSA2240電流檢測芯片賦能多元高端測量場景
- 10MHz高頻運行!氮矽科技發布集成驅動GaN芯片,助力電源能效再攀新高
- 失真度僅0.002%!力芯微推出超低內阻、超低失真4PST模擬開關
- 一“芯”雙電!聖邦微電子發布雙輸出電源芯片,簡化AFE與音頻設計
- 一機適配萬端:金升陽推出1200W可編程電源,賦能高端裝備製造
技術文章更多>>
- 三星上演罕見對峙:工會集會討薪,股東隔街抗議
- 摩爾線程實現DeepSeek-V4“Day-0”支持,國產GPU適配再提速
- 築牢安全防線:智能駕駛邁向規模化應用的關鍵挑戰與破局之道
- GPT-Image 2:99%文字準確率,AI生圖告別“鬼畫符”
- 機器人馬拉鬆的勝負手:藏在主板角落裏的“時鍾戰爭”
技術白皮書下載更多>>
- 車規與基於V2X的車輛協同主動避撞技術展望
- 數字隔離助力新能源汽車安全隔離的新挑戰
- 汽車模塊拋負載的解決方案
- 車用連接器的安全創新應用
- Melexis Actuators Business Unit
- Position / Current Sensors - Triaxis Hall
熱門搜索
鑒頻器
江蘇商絡
交流電機
腳踏開關
接觸器接線
接近開關
接口IC
介質電容
介質諧振器
金屬膜電阻
晶體濾波器
晶體諧振器
晶體振蕩器
晶閘管
精密電阻
精密工具
景佑能源
聚合物電容
君耀電子
開發工具
開關
開關電源
開關電源電路
開關二極管
開關三極管
科通
可變電容
可調電感
可控矽
空心線圈

