無線充電器設計分享,BOM清單也全齊了!
發布時間:2015-06-09 責任編輯:sherry
【導讀】無線通信傳送的都是微弱的信息,而不是功率較大的/能(neng)量(liang)。因(yin)此(ci)許(xu)多(duo)使(shi)用(yong)極(ji)為(wei)方(fang)便(bian)的(de)便(bian)攜(xie)式(shi)的(de)移(yi)動(dong)產(chan)品(pin),都(dou)要(yao)不(bu)定(ding)期(qi)地(di)連(lian)接(jie)電(dian)網(wang)進(jin)行(xing)充(chong)電(dian),也(ye)因(yin)此(ci)不(bu)得(de)不(bu)留(liu)下(xia)各(ge)種(zhong)插(cha)口(kou)和(he)連(lian)接(jie)電(dian)纜(lan)。這(zhe)就(jiu)很(hen)難(nan)實(shi)現(xian)具(ju)有(you)防(fang)水(shui)性(xing)能(neng)的(de)密(mi)封(feng)工(gong)藝(yi),而(er)且(qie)這(zhe)種(zhong)個(ge)性(xing)化(hua)的(de)線(xian)纜(lan)使(shi)得(de)不(bu)同(tong)產(chan)品(pin)的(de)充(chong)電(dian)器(qi)很(hen)難(nan)通(tong)用(yong)。如(ru)果(guo)徹(che)底(di)去(qu)掉(diao)這(zhe)些(xie)尾(wei)巴(ba), 移動終端設備就可以獲得真正的自由。如何做呢?
xiandianjishuyongyutongxin,yijingzaiquanshijieliuxinglejinyibainian。congdangchudewuxiandianguangbohewuxiandianbao,fazhandaoxianzaideweixingheweibotongxin,yijipujidaoquanqiujihumeiyigegerendeyidongtongxin、無線網絡、GPS等(deng)。無(wu)線(xian)通(tong)信(xin)極(ji)大(da)地(di)改(gai)變(bian)了(le)人(ren)們(men)的(de)生(sheng)產(chan)和(he)生(sheng)活(huo)方(fang)式(shi),沒(mei)有(you)無(wu)線(xian)通(tong)信(xin),信(xin)息(xi)化(hua)社(she)會(hui)的(de)目(mu)標(biao)是(shi)不(bu)可(ke)議(yi)的(de)。然(ran)而(er),無(wu)線(xian)通(tong)信(xin)傳(chuan)送(song)的(de)都(dou)是(shi)微(wei)弱(ruo)的(de)信(xin)息(xi),而(er)不(bu)是(shi)功(gong)率(lv)較(jiao)大(da)的(de)/能(neng)量(liang)。因(yin)此(ci)許(xu)多(duo)使(shi)用(yong)極(ji)為(wei)方(fang)便(bian)的(de)便(bian)攜(xie)式(shi)的(de)移(yi)動(dong)產(chan)品(pin),都(dou)要(yao)不(bu)定(ding)期(qi)地(di)連(lian)接(jie)電(dian)網(wang)進(jin)行(xing)充(chong)電(dian),也(ye)因(yin)此(ci)不(bu)得(de)不(bu)留(liu)下(xia)各(ge)種(zhong)插(cha)口(kou)和(he)連(lian)接(jie)電(dian)纜(lan)。這(zhe)就(jiu)很(hen)難(nan)實(shi)現(xian)具(ju)有(you)防(fang)水(shui)性(xing)能(neng)的(de)密(mi)封(feng)工(gong)藝(yi),而(er)且(qie)這(zhe)種(zhong)個(ge)性(xing)化(hua)的(de)線(xian)纜(lan)使(shi)得(de)不(bu)同(tong)產(chan)品(pin)的(de)充(chong)電(dian)器(qi)很(hen)難(nan)通(tong)用(yong)。如(ru)果(guo)徹(che)底(di)去(qu)掉(diao)這(zhe)些(xie)尾(wei)巴(ba), 移動終端設備就可以獲得真正的自由。也易於實現密封和防水。這個目標必須要求能量也像信息一樣實現無線傳輸。
能neng量liang的de傳chuan送song和he信xin號hao的de傳chuan輸shu要yao求qiu顯xian然ran不bu同tong,後hou者zhe要yao求qiu其qi內nei容rong的de完wan整zheng和he真zhen實shi,不bu太tai要yao求qiu效xiao率lv,而er前qian者zhe要yao求qiu的de是shi功gong率lv和he效xiao率lv。雖sui然ran能neng量liang的de無wu線xian傳chuan送song的de想xiang法fa早zao已yi有you之zhi,但dan因yin為wei一yi直zhi無wu法fa突tu破po效xiao率lv這zhe個ge瓶ping頸jing,使shi它ta一yi直zhi不bu能neng進jin入ru實shi用yong領ling域yu目mu前qian,這zhe個ge瓶ping頸jing仍reng然ran沒mei有you實shi質zhi性xing的de突tu破po。但dan是shi如ru果guo對dui傳chuan輸shu距ju離li沒mei有you嚴yan格ge要yao求qiu(不跟無線通信比),比如在數cm(本文稱微距)defanweinei,qichuanshuxiaolvjiuhenrongyitigaodaomanyidechengdu。ruguonengyongbijiaojiandandeshebeishixianweijutiaojianxiadewuxianchuanneng,bingxingchengshangyehuadetuiguangyingyong,dangjinshehuisuichukejiandeyidongdianzishebeijiangyoukenengmianlinyicixindebiange。
工作原理
將直流電轉換成高頻交流電,然後通過沒有任何有有線連接的原、副線圈之間的互感耦合實現電能的無線饋送。基本方案如圖1所示。

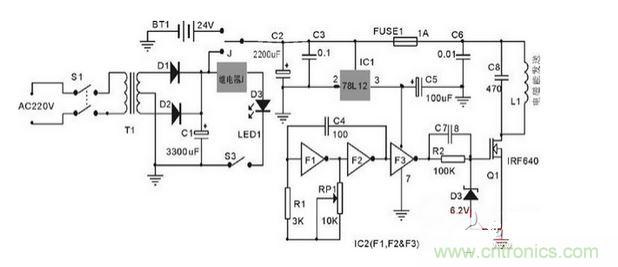
本無線充電器由電能發送電路和電能接收與充電控製電路兩部分構成。
電能發送部分
如圖2,無線電能發送單元的供電電源有兩種:220V交流和24V直流(如汽車電源),由繼電器J選擇。按照交流優先的原則,圖中繼電器J的常閉觸點與直流(電池BT1)連接。正常情況下S3處於接通狀態。
無線充電模塊
當有交流供電時,整流濾波後的約26V直流使繼電器J吸合,發送電路單元便工作於交流供電方式,此時直流電源BT1與電能發送電路斷開,同時LED1(綠色)發光顯示這一狀態。經繼電器J選擇的+24V直流電主要為發射線圈L1供電,此外,經IC1(78L12)降壓後為集成電路IC2供電,為保證J的動作不影響發送電路的穩定工作,電容C3的容量不得小於2200uF。

圖2無線電能發送單元電路圖
電能的無線傳送實際上是通過發射線圈L1和接收線圈L2的互感作用實現的,這裏L1與L2構成一個無磁芯的變壓器的原、副線圈。為保證足夠的功率和盡可能高的效率,應選擇較高的調製頻率,同時要考慮到器件的高頻特性,經實驗選擇1.6MHz較為合適。IC1為CMOS六非門CD4069,這裏隻用了三個非門,由F1,F2構成方波振蕩器,產生約1.6MHz的方波,經F3緩衝並整形,得到幅度約11V的方波來激勵VMOS功放管IRF640.足以使其工作在開關狀態(丁類),以保證盡可能高的轉換效率。為保證它與L1C8回路的諧振頻率一致。可將C4定為100pF,R1待調。為此將R1暫定為3K,並串入可調電阻RP1。在諧振狀態,盡管激勵是方波,但L1中的電壓是同頻正弦波。由此可見,這一部分實際上是個變頻器,它將50Hz的正弦轉變成1.6MHz的正弦。
[page]
電能接收與充電控製部分
正常情況下,接收線圈L2與發射線圈L1相距不過幾cm,且接近同軸,此時可獲得較高的傳輸效率。電能接收與充電控製電路單元的原理如圖3所示。L2感應得到的1.6MHz的正弦電壓有效值約有16V(空載)。經橋式整流(由4隻1N4148高頻開關二極管構成)和C5濾波,得到約20V的直流。作為充電控製部分的唯一電源。
由R4,RP2和TL431構成精密參考電壓4.15V(鋰離子電池的充電終止電壓)經R12接到運放IC的同相輸入端3。當IC2的反相輸入端2低於4.15V時(充電過程中),IC3輸出的高電位一方麵使Q4飽和從而在LED2兩端得到約2V的穩定電壓(LED的正向導通具有穩壓特性),Q5與R6、R7便據此構成恒流電路I0=2-0.7R6+R7。另一方麵R5使Q3截止,LED3不亮。

圖3無線電能接收器電路圖
當電池充滿(略大於4.15V)時,IC3的反相輸入端2略高於4.15V。運放便輸出低電位,此時Q4截止,恒流管Q5因完全得不到偏流而截止,因而停止充電。同時運放輸出的低電位經R8使Q3導通,點亮LED3作為充滿狀態指示。兩種充電模式由R6、R7決定。這個非序列值可以在E24序列電阻的標稱值為918的電阻中找到,就用918的也行。如果作為產品設計,這部分電路應當盡可能微型化(電流表電壓表隻是在實驗品中調試時用,產品中不需要),最好成為電池的附屬電路。
主要元器件選擇
電源變壓器T1:5VA18V,這裏利用現有的雙18V的,經整流濾波後得到約24V的直流繼電器J:DC24V,經測量其可靠吸合電流為13mA,保險管FUSE:快速反應的1A,可調電阻RP1和RP2:用精密可調的,諧振電容C8:瓷介電容耐壓不小於63V,整流橋D5-D8:用高頻開關管1N4148,精密電壓源:TL431,運放IC3:OPA335,TI公司的軌對軌精密單運放,晶體管Q3、Q4和Q5:要求漏電流小於0.1uA,放大倍數大於200,圖中已標型號,發光管LED2:普亮(紅),正向VA特性盡可能陡直(動態電阻小,穩壓特性好),發送線圈L1:用U1mm的漆包線在U66mm的圓柱體(易拉罐正好)上密繞20匝,用502膠適當粘接,脫胎成桶形線圈,接收線圈L2:用U0.4mm的漆包線在同樣的圓柱體上密繞20匝,脫胎後整理成密圈形然後粘接固定。這是為了使接收單元盡可能薄型化。
調試要點
作為可行性探索實驗的樣機,本設計僅針對100mAh左右的小容量鋰離子電池和鋰聚合物電池,適用於MP3、MP4helanyaerjidengxiuzhenshishumachanpin。jiangtatuiguangdaodarongliangdianchi,bingbucunzaiyuanzexingdezhangai。dangran,congshiyanshideyangjidaoshichangzhongdechanpin,kenenghaiyoubijiaomanchanghejiannandegongzuo,rudiancifushedexielouwenti,chengbenkongzhiyuchanpingongyi,yijishichangqieruyuxiaofeiqidongdeng。
特別推薦
- 噪聲中提取真值!瑞盟科技推出MSA2240電流檢測芯片賦能多元高端測量場景
- 10MHz高頻運行!氮矽科技發布集成驅動GaN芯片,助力電源能效再攀新高
- 失真度僅0.002%!力芯微推出超低內阻、超低失真4PST模擬開關
- 一“芯”雙電!聖邦微電子發布雙輸出電源芯片,簡化AFE與音頻設計
- 一機適配萬端:金升陽推出1200W可編程電源,賦能高端裝備製造
技術文章更多>>
- 築基AI4S:摩爾線程全功能GPU加速中國生命科學自主生態
- 一秒檢測,成本降至萬分之一,光引科技把幾十萬的台式光譜儀“搬”到了手腕上
- AI服務器電源機櫃Power Rack HVDC MW級測試方案
- 突破工藝邊界,奎芯科技LPDDR5X IP矽驗證通過,速率達9600Mbps
- 通過直接、準確、自動測量超低範圍的氯殘留來推動反滲透膜保護
技術白皮書下載更多>>
- 車規與基於V2X的車輛協同主動避撞技術展望
- 數字隔離助力新能源汽車安全隔離的新挑戰
- 汽車模塊拋負載的解決方案
- 車用連接器的安全創新應用
- Melexis Actuators Business Unit
- Position / Current Sensors - Triaxis Hall
熱門搜索





