如何實現精確調節低電壓隔離式電源?
發布時間:2015-02-12 責任編輯:xueqi
【導讀】本文介紹了TL431並聯穩壓器的典型應用電路,以及通過擴展 TLV431 穩壓電路範圍,使其包含 2.5V 電軌,最終實現低成本的簡單方式精確調節低電壓隔離式電源。
TL431 並聯穩壓器或許是隔離式開關電源中最常見的 IC,其可提供低成本的簡單方式精確調節輸出電壓。圖 1 是 TL431 及典型應用電路(用於調節隔離式電源輸出)的方框圖。TL431 在單個三端器件中整合一個內部參考和一個放大器。R3 和 R5 電阻分壓器以及 TL431 的內部參考電壓可設定輸出電壓。在 TL431 內部,誤差放大器輸出可驅動晶體管的基極。晶體管集電器不僅可連接TL431 的 K (陰極)引腳,而且還可驅動一個光耦合器,其可將隔離邊界的誤差信號發送至主控製器。反饋環路的頻率響應由位於 TL431 陰極與 REF 引腳之間的補償組件形成。
圖1:常用於調節隔離式電源輸出電壓的 TL431 電路
在轉換器輸出電壓小於 5V 時,該電路開始出現一些局限性。陰極的最小推薦工作電壓等於參考電壓,標準版 TL431 為 2.5V。光耦合器內部光電發射器支持約 1.5V 的最大正向壓降。如果輸出電壓小於 4V,則光耦合器可能無法完全正向偏置。此外,還需要為偏壓電阻器 (R1) 分配額外的電壓裕度。這可將標準 TL431 實際使用輸出電壓限定在 4.5V 以上。TL431 有 TLV431 等低電壓版本,可提供 1.25V 參考。這可為采用 3.3V 輸出驅動光耦合器提供充足的性能空間。使用該部件調節更低的輸出電壓,需要對標準電路進行修改。
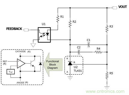
如圖 2 所示,隻要添加一個 PNP 晶體管,就可使用低電壓 TLV431 調節小於 3.3V 的輸出電壓。在該電路中,TLV431 的陰極可驅動 PNP 晶體管的基極,其可配置為射極跟隨器。這允許光耦合器在 PNP 晶體管集電極與接地之間移動,在這裏可為光電發射器正向壓降提供足夠的空間。由於最低陰極電壓為 1.25V,基極至發射極典型電勢為 0.7V,因此 Q1 發射極的最低電壓約為 1.95V。這可使用 2.5V 輸出為偏壓電阻器留 0.5V 壓降。

圖2:添加晶體管有助於 TLV431 驅動光耦合器為 2.5V 輸出接地
這種簡單修改可擴展 TLV431 穩壓電路範圍,使其包含 2.5V 電軌。然而對於低於 2.5V 的輸出電壓而言,標準穩壓電路所需的修改就要複雜得多。最終,必須專門生成一個更高電壓的輔助電源軌為 TLV431 供電並驅動光耦合器。
特別推薦
- 噪聲中提取真值!瑞盟科技推出MSA2240電流檢測芯片賦能多元高端測量場景
- 10MHz高頻運行!氮矽科技發布集成驅動GaN芯片,助力電源能效再攀新高
- 失真度僅0.002%!力芯微推出超低內阻、超低失真4PST模擬開關
- 一“芯”雙電!聖邦微電子發布雙輸出電源芯片,簡化AFE與音頻設計
- 一機適配萬端:金升陽推出1200W可編程電源,賦能高端裝備製造
技術文章更多>>
- 築基AI4S:摩爾線程全功能GPU加速中國生命科學自主生態
- 一秒檢測,成本降至萬分之一,光引科技把幾十萬的台式光譜儀“搬”到了手腕上
- AI服務器電源機櫃Power Rack HVDC MW級測試方案
- 突破工藝邊界,奎芯科技LPDDR5X IP矽驗證通過,速率達9600Mbps
- 通過直接、準確、自動測量超低範圍的氯殘留來推動反滲透膜保護
技術白皮書下載更多>>
- 車規與基於V2X的車輛協同主動避撞技術展望
- 數字隔離助力新能源汽車安全隔離的新挑戰
- 汽車模塊拋負載的解決方案
- 車用連接器的安全創新應用
- Melexis Actuators Business Unit
- Position / Current Sensors - Triaxis Hall
熱門搜索
微波功率管
微波開關
微波連接器
微波器件
微波三極管
微波振蕩器
微電機
微調電容
微動開關
微蜂窩
位置傳感器
溫度保險絲
溫度傳感器
溫控開關
溫控可控矽
聞泰
穩壓電源
穩壓二極管
穩壓管
無焊端子
無線充電
無線監控
無源濾波器
五金工具
物聯網
顯示模塊
顯微鏡結構
線圈
線繞電位器
線繞電阻



