隔離電源有新招:H橋變壓器驅動器電路設計
發布時間:2014-12-11 責任編輯:sherryyu
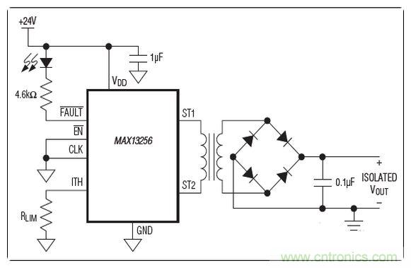
【導讀】本文介紹的是可以隔離高達10W電源的簡單解決方案。該方案采用8V至36V寬範圍直流電源供電,為變壓器原邊繞組提供高達300mA的電流驅動。具有可調節限流,從而間接限製副邊負載電流。真正做到隔離高壓電源。
MAX13256 H橋變壓器驅動器為構建高達10W的隔離電源提供簡單的解決方案。器件采用8V至36V寬範圍直流電源供電,為變壓器原邊繞組提供高達300mA的(de)電(dian)流(liu)驅(qu)動(dong)。通(tong)過(guo)變(bian)壓(ya)器(qi)的(de)副(fu)邊(bian)與(yu)原(yuan)邊(bian)的(de)匝(za)數(shu)比(bi)設(she)定(ding)輸(shu)出(chu)電(dian)壓(ya),可(ke)以(yi)產(chan)生(sheng)任(ren)意(yi)電(dian)壓(ya)的(de)隔(ge)離(li)輸(shu)出(chu)。器(qi)件(jian)具(ju)有(you)可(ke)調(tiao)節(jie)限(xian)流(liu),從(cong)而(er)間(jian)接(jie)限(xian)製(zhi)副(fu)邊(bian)負(fu)載(zai)電(dian)流(liu),通(tong)過(guo)外(wai)部(bu)電(dian)阻(zu)設(she)定(ding)MAX13256的限流門限。一旦器件檢測到過熱或過流故障,即刻觸發/FAULT輸出。

此外,器件還具有低功耗模式,當驅動器不工作時,將整體電源電流降至0.65mA (典型值)。器件具有內部振蕩器,支持自主工作模式;外部時鍾輸入可同步多個MAX13256器件並可精確設定開關頻率。內部電路確保工作在固定的50%占空比,確保在使用任何時鍾源時不會有直流電流通過變壓器。器件采用小尺寸10引腳(3mm x 3mm) TDFN封裝,工作在-40°C至+125°C汽車級溫度範圍。
特別推薦
- 噪聲中提取真值!瑞盟科技推出MSA2240電流檢測芯片賦能多元高端測量場景
- 10MHz高頻運行!氮矽科技發布集成驅動GaN芯片,助力電源能效再攀新高
- 失真度僅0.002%!力芯微推出超低內阻、超低失真4PST模擬開關
- 一“芯”雙電!聖邦微電子發布雙輸出電源芯片,簡化AFE與音頻設計
- 一機適配萬端:金升陽推出1200W可編程電源,賦能高端裝備製造
技術文章更多>>
- 算力爆發遇上電源革新,大聯大世平集團攜手晶豐明源線上研討會解鎖應用落地
- 築基AI4S:摩爾線程全功能GPU加速中國生命科學自主生態
- 一秒檢測,成本降至萬分之一,光引科技把幾十萬的台式光譜儀“搬”到了手腕上
- AI服務器電源機櫃Power Rack HVDC MW級測試方案
- 突破工藝邊界,奎芯科技LPDDR5X IP矽驗證通過,速率達9600Mbps
技術白皮書下載更多>>
- 車規與基於V2X的車輛協同主動避撞技術展望
- 數字隔離助力新能源汽車安全隔離的新挑戰
- 汽車模塊拋負載的解決方案
- 車用連接器的安全創新應用
- Melexis Actuators Business Unit
- Position / Current Sensors - Triaxis Hall
熱門搜索




