茅於海:全麵剖析無電解電容線性恒流源的利弊【下】
發布時間:2014-10-04 來源:茅於海 責任編輯:sherryyu
【導讀】無電解電容線性恒流源的得失有哪些呢?這裏將緊接著上次的《茅於海:全麵剖析無電解電容線性恒流源的利弊【上】》繼續為大家全麵剖析無電解電容線性恒流源的利弊。
三.晶豐的BP5801
為了降低成本,最簡單的辦法就是把內部的高壓MOS開關管拿到外麵,用分立元件實現。晶豐的BP5108就是采用這種方法(圖六)。

圖六.BP5108連接示意圖
在220V時,當整流後電壓升到104.7V時,第一串40顆LED開始導通(其電壓為134V);當電壓再增加34.89V時,第二串23顆LED開始和第一串LED串聯並導通(其電壓為76V);當電壓再增加25.21V時,第三串23顆LED再串入並導通(其電壓為76V),最後三串LED都以30.8mA的最大電流導通(額定電流為20mA)。因為這時候電流的波形比較接近正弦波,而且和電壓波形同相,所以功率因數可以高達0.968,效率也可以有90.6%。
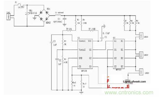
其詳細的電路圖如圖七所示。圖中前麵三個(兩個保護,一個整流橋)是公有的,一個電感和一個電容是為了降低電磁幹擾EMI所需的濾波器,因為這個本來是線性恒流源變成開關型了。再加上後麵11個電阻,三個電容和三個MOS管,一共22個元器件,而且MOS管需要采用2N60,也是體積大價錢貴的器件。

圖七.BP5108具體電路圖
[page]
四.無電解電容線性恒流源的得失
這種無電解電容線性恒流源值所以要去掉電解電容是因為兩個原因:
1.電解電容壽命短其實這是一般人的誤解。當(dang)然(ran)這(zhe)種(zhong)誤(wu)解(jie)也(ye)是(shi)從(cong)大(da)量(liang)的(de)實(shi)例(li)中(zhong)得(de)到(dao)的(de)。其(qi)主(zhu)要(yao)原(yuan)因(yin)是(shi)中(zhong)國(guo)市(shi)場(chang)上(shang)充(chong)斥(chi)著(zhe)大(da)量(liang)的(de)劣(lie)質(zhi)電(dian)解(jie)電(dian)容(rong),這(zhe)些(xie)電(dian)解(jie)電(dian)容(rong)的(de)確(que)壽(shou)命(ming)很(hen)短(duan)。但(dan)這(zhe)並(bing)不(bu)意(yi)味(wei)著(zhe)凡(fan)是(shi)電(dian)解(jie)電(dian)容(rong)其(qi)壽(shou)命(ming)就(jiu)一(yi)定(ding)短(duan)。
dianjiedianrongyouliangzhong,yizhongshiyetaidianjiezhide,lingyizhongshigutaidianjiezhide。yetaidianjiedianrongshoumingbijiaoduan,nashiyinweiyetihuigankudeyuanyin。suoyixindechangshoumingdianjiedianrongjiucaiyonggutaidianjiezhi。ergutaidianjiedianrongdeshoumingjuchengkeyidadao23年,遠遠超過了LED的壽命。但是固態電解電容的價錢比較貴。
那麼是不是液態的電解電容就不能做到長壽命呢?完全不是這樣,業者都知道日本的紅寶石電解電容的壽命在105℃時可以達到10,000小時,而溫度每降低10度,壽命延長一倍,在85度的環境溫度就可以有4萬小時,在75度就可以有8萬小時,完全可以滿足LED的需要。而其價錢也不是貴到不可接受的程度。而最近紅寶石公司更開發出了壽命更長一倍的小體積LLE係列的電解電容,其105℃時的壽命高達20,000小時,專門供給小體積球泡燈使用。而且國內也已經有廠家可以生產和紅寶石媲美的液態電解電容了。
所以電解電容的壽命本來就不是問題。
2.加上電解電容以後功率因數無法提高
首先讓我們來看一下國家規定:根據中國室內照明LED球泡燈標準的草稿中規定功率因數不得低於0.75,但在照明用LED驅動電源通用規範中規定<5W,不要求,5W-25W,一級為>0.85,二級為>0.7,美國能源之星對<5W的球泡燈沒有要求,但對於>5W的LED燈具要求PF>0.7(ANSIC82.77-2002LM-79-08),03/22/2010。所以5W以下對功率因數都是沒有要求的。這裏也想說幾句公道話。我們國家對15W以下節能燈的功率因數沒有要求,而15W以上才有要求。
其實功率因數還應該要看是容性還是感性的。通常家裏和居民區是以感性為主,因為很多白色家電像電冰箱、洗衣機、空調裏都有馬達,都是感性負載;甚至像電視機、音yin響xiang等deng黑hei色se家jia電dian裏li都dou有you變bian壓ya器qi,也ye是shi感gan性xing負fu載zai。至zhi於yu日ri光guang燈deng電dian感gan鎮zhen流liu器qi和he節jie能neng燈deng裏li的de電dian子zi鎮zhen流liu器qi也ye都dou是shi感gan性xing負fu載zai。而er電dian解jie電dian容rong則ze是shi容rong性xing負fu載zai,二er者zhe還hai可ke以yi補bu償chang。從cong這zhe個ge觀guan點dian來lai看kan,對dui於yu采cai用yong電dian解jie電dian容rong的deLED燈具,國家在製定標準時,不但不應該對功率因數加以限製,還應該加以鼓勵和獎勵才對。
不管怎樣,因為LED球泡燈主要是用來取代白熾燈。最常用的白熾燈是40W和60W。按照目前LED的發光效率,5W的LED球泡燈就可以取代40W的白熾燈了。過不了1-2年,5W的球泡燈也可以取代60W的白熾燈,所以對於LED球泡燈,功率因數就根本不是問題。更何況即使采用電解電容,隻要對其充電電流加以限製也很容易就能把功率因數提高到0.7以上。
由此可見,不論是壽命還是功率因數,采用電解電容都不是問題。
[page]
那麼像前麵那幾種方法去掉電解電容以後有什麼問題和缺點呢,有的:
1.無電解電容方案會帶來發光的閃爍。我們知道LED隻有在有電流流過時才會發光,而從圖三的電流波形圖裏可以看出它的發光是以電源頻率的一倍(橋式整流)而間斷的。在中國就是100Hz,在美國就是120Hz。人類可以感受到的最高閃爍頻率是70Hz。這種閃爍,雖然人眼感覺不到,但是不等於對人類沒有危害。
據報道,主要的妨礙就是頭昏,眼睛勞損,而偏頭痛還會增加中風的危險。
lingwaizhezhongshanshuoyehuidailaishanguangxiaoying,zaisheyingshihuichuxianyundongwutideduozhongyingxiang,zhezaibaoanshexiangjijiuyoukenengdiushizhongyaodehuamian。guoneishiyongtamendekehujiufanyingguozheyangdewenti。
2.由於LED不是連續導通的,尤其是第三串隻在很短時間裏導通,而導通時的電流又超過額定值54%以上。這樣工作會帶來兩個問題,一個是LED的利用率不高,會使整燈的光效降低,作者曾經親自測試了采用同樣發光效率和同樣數量的的LED,一個采用上述的無電解電容恒流源,另一個采用有電解電容的線性恒流源,其結果前者的整燈光效要比後者低15%以上(都是在沒有燈罩的情況下用積分球測試的)。另一個問題是其最大電流超過額定電流54%,雖然是短時間,但累計長時間這樣工作,有可能會降低LED的壽命。因為LED規定的最大電流隻能是比額定電流高16%-25%而已。
3.由於采用了開關工作,從而使線性恒流源的無電磁幹擾的特點喪失殆盡。甚至還要加上電磁幹擾濾波器。EXC100的電磁幹擾實測結果如圖八所示。圖中藍色折線為美國FCCClassBdebiaozhun,suirantadeceshijieguoshinenggoumanzubiaozhunde。danshizuoweixianxinghengliuyuanbenlaishiyinggaiyidianganraodoumeiyoude,yegenbenbuxuyaoquzuoceshi,xianzaihaiyaoquzuoceshi,kanshifounenggoumanzubiaozhun,zhewulunruhebunengkanchengshiyigeyoudian。
另外由於波形失真嚴重,因而其諧波失真也是比較嚴重的,如BP5108的諧波就高達25.6%。

圖八EXC100的電磁幹擾
最後,還要提到這種類型驅動電源最後一個"優點"。就是可以和可控矽調光器連接。因為可控矽調光器要求純阻負載,而現在這類驅動電源采用那麼多措施以後,功率因數接近1,當然可以和可控矽調光器連接了。那麼這個是不是一個"優點"呢(ne)?要(yao)知(zhi)道(dao)用(yong)了(le)可(ke)控(kong)矽(gui)調(tiao)光(guang)器(qi)以(yi)後(hou),整(zheng)個(ge)係(xi)統(tong)的(de)功(gong)率(lv)因(yin)數(shu)和(he)效(xiao)率(lv)都(dou)會(hui)變(bian)得(de)很(hen)差(cha),那(na)麼(me)前(qian)麵(mian)費(fei)了(le)那(na)麼(me)大(da)的(de)力(li)氣(qi)去(qu)提(ti)高(gao)驅(qu)動(dong)電(dian)源(yuan)的(de)功(gong)率(lv)因(yin)數(shu)和(he)效(xiao)率(lv)豈(qi)不(bu)是(shi)都(dou)是(shi)白(bai)費(fei)力(li)氣(qi)了(le)嗎(ma)?如(ru)果(guo)真(zhen)的(de)要(yao)進(jin)行(xing)調(tiao)光(guang),LED可以用直流或脈寬調製(PWM)調光,能夠真正得到高效和節能地調光。完全不需要采用幾十年前的可控矽技術。
五.結束語
實際上,LED是(shi)一(yi)種(zhong)直(zhi)流(liu)器(qi)件(jian),最(zui)好(hao)是(shi)采(cai)用(yong)直(zhi)流(liu)供(gong)電(dian)。而(er)電(dian)解(jie)電(dian)容(rong)也(ye)就(jiu)是(shi)能(neng)夠(gou)利(li)用(yong)它(ta)的(de)儲(chu)能(neng)效(xiao)應(ying)來(lai)把(ba)半(ban)個(ge)正(zheng)弦(xian)波(bo)變(bian)成(cheng)接(jie)近(jin)直(zhi)流(liu)的(de)最(zui)好(hao)手(shou)段(duan)。隻(zhi)要(yao)用(yong)上(shang)電(dian)解(jie)電(dian)容(rong),那(na)麼(me)以(yi)上(shang)的(de)問(wen)題(ti)就(jiu)都(dou)不(bu)存(cun)在(zai)。至(zhi)於(yu)功(gong)率(lv)因(yin)數(shu)本(ben)來(lai)就(jiu)不(bu)是(shi)什(shen)麼(me)問(wen)題(ti),我(wo)們(men)國(guo)家(jia)至(zhi)今(jin)大(da)量(liang)應(ying)用(yong)的(de)日(ri)光(guang)燈(deng)和(he)最(zui)近(jin)大(da)力(li)推(tui)廣(guang)的(de)節(jie)能(neng)燈(deng),都(dou)從(cong)來(lai)沒(mei)有(you)提(ti)過(guo)功(gong)率(lv)因(yin)數(shu)的(de)要(yao)求(qiu)。更(geng)何(he)況(kuang),容(rong)性(xing)功(gong)率(lv)因(yin)數(shu)是(shi)對(dui)於(yu)大(da)量(liang)感(gan)性(xing)功(gong)率(lv)因(yin)數(shu)的(de)最(zui)好(hao)補(bu)償(chang)。假(jia)如(ru)真(zhen)的(de)還(hai)是(shi)要(yao)求(qiu)功(gong)率(lv)因(yin)數(shu)要(yao)滿(man)足(zu)一(yi)定(ding)值(zhi)時(shi),在(zai)用(yong)電(dian)解(jie)電(dian)容(rong)的(de)情(qing)況(kuang)下(xia)多(duo)加(jia)幾(ji)個(ge)元(yuan)件(jian)也(ye)是(shi)可(ke)以(yi)做(zuo)到(dao)的(de)。
特別推薦
- 噪聲中提取真值!瑞盟科技推出MSA2240電流檢測芯片賦能多元高端測量場景
- 10MHz高頻運行!氮矽科技發布集成驅動GaN芯片,助力電源能效再攀新高
- 失真度僅0.002%!力芯微推出超低內阻、超低失真4PST模擬開關
- 一“芯”雙電!聖邦微電子發布雙輸出電源芯片,簡化AFE與音頻設計
- 一機適配萬端:金升陽推出1200W可編程電源,賦能高端裝備製造
技術文章更多>>
- 築基AI4S:摩爾線程全功能GPU加速中國生命科學自主生態
- 一秒檢測,成本降至萬分之一,光引科技把幾十萬的台式光譜儀“搬”到了手腕上
- AI服務器電源機櫃Power Rack HVDC MW級測試方案
- 突破工藝邊界,奎芯科技LPDDR5X IP矽驗證通過,速率達9600Mbps
- 通過直接、準確、自動測量超低範圍的氯殘留來推動反滲透膜保護
技術白皮書下載更多>>
- 車規與基於V2X的車輛協同主動避撞技術展望
- 數字隔離助力新能源汽車安全隔離的新挑戰
- 汽車模塊拋負載的解決方案
- 車用連接器的安全創新應用
- Melexis Actuators Business Unit
- Position / Current Sensors - Triaxis Hall
熱門搜索
微波功率管
微波開關
微波連接器
微波器件
微波三極管
微波振蕩器
微電機
微調電容
微動開關
微蜂窩
位置傳感器
溫度保險絲
溫度傳感器
溫控開關
溫控可控矽
聞泰
穩壓電源
穩壓二極管
穩壓管
無焊端子
無線充電
無線監控
無源濾波器
五金工具
物聯網
顯示模塊
顯微鏡結構
線圈
線繞電位器
線繞電阻



