技術解析:直流穩壓電源的製作和管理
發布時間:2014-10-05 責任編輯:echolady
【導讀】dianyuandianlushidianzishebeiyunxingdebibeitiaojian。kaolvdaodianziyuanqijiandetexing,yaoqiudianyuandianluwendingqienenggoumanzufuzai。zhiliuwenyadianyuandezhizuozaidianligongchengzhongzhanjuzhongyaodiwei。benwenxiangxijieshaolezhiliuwenyadianyuandezhizuohe、檢測、管理,從控製電路、主電路、簡單保護電路的設計著手。
直流穩壓電源製作
直流穩壓電源的設計一般包括變壓、整流、濾波、穩壓四個基本環節。為了提高電源的質量及其可靠性,需對電源輸出電壓進行采樣、比較、放(fang)大(da),並(bing)用(yong)此(ci)誤(wu)差(cha)放(fang)大(da)信(xin)號(hao)來(lai)調(tiao)節(jie)其(qi)輸(shu)入(ru)電(dian)壓(ya),使(shi)得(de)負(fu)載(zai)變(bian)化(hua)時(shi)輸(shu)出(chu)電(dian)壓(ya)保(bao)持(chi)穩(wen)定(ding)。此(ci)外(wai),為(wei)了(le)提(ti)高(gao)電(dian)源(yuan)的(de)使(shi)用(yong)安(an)全(quan)性(xing)能(neng),需(xu)設(she)計(ji)簡(jian)單(dan)可(ke)靠(kao)的(de)過(guo)壓(ya)過(guo)流(liu)保(bao)護(hu)電(dian)路(lu),防(fang)止(zhi)電(dian)壓(ya)電(dian)流(liu)過(guo)大(da)時(shi)損(sun)壞(huai)負(fu)載(zai)元(yuan)件(jian)。
保護電路設計
為了提高電源的使用可靠性和安全性能,通常需設計一些簡單的保護電路,如過壓、過流保護等,如下圖所示。

圖1:係統保護電路
F1、Q1、R5、R6組成過電壓保護電路,當負載兩端的電壓升高時,R6上的壓降增大,晶閘管門極得觸發電流,晶閘管導通,瞬時大電流使 F1熔斷,從而起到保護電路的作用。R1、Q2、D1組成預穩壓電路,將穩壓模塊的輸入電壓固定在某一電壓值,使得,輸入電壓不隨負載變化。R2、Q3、 R4組成過流保護電路,到電路中的電流過大時,電阻R2上的壓降增大,使得三極管Q3導通,從而為大電流提供通路,防止電路中電流過大損壞電路元件和伏在元件。R3、Q4組成電流擴大電路,提供電路的帶載能力。
主電路設計
主電路部分設計主要包括電源變壓器、整流電路、濾波電路、穩壓電路設計。變壓器把高壓交流電變為所需要的低壓交流電;整流器把交流電變為脈動直流電;濾波器濾除直流中的交流成分;穩壓器把波動較大的直流電壓變為穩定的直流電壓輸出。

圖2:主電路組成示意圖

圖3:電路輸出波形圖
變壓器的工作原理是基於電磁感應定律進行電壓、電流、阻抗變換。在直流穩壓電源設計中,電源變壓器一般是將單相工頻交流220V電dian壓ya轉zhuan換huan成cheng電dian壓ya較jiao低di的de交jiao流liu電dian以yi滿man足zu後hou續xu電dian路lu的de需xu要yao。根gen據ju電dian路lu所suo要yao求qiu輸shu出chu的de直zhi流liu電dian壓ya和he電dian流liu值zhi來lai確que定ding電dian源yuan變bian壓ya器qi次ci邊bian的de抽chou頭tou個ge數shu和he各ge個ge抽chou頭tou應ying輸shu出chu的de電dian壓ya和he功gong率lv。此ci外wai,為wei了le減jian小xiao電dian源yuan變bian壓ya器qi的de體ti積ji和he重zhong量liang,宜yi選xuan用yong高gao頻pin電dian源yuan變bian壓ya器qi。
liyongerjiguandedanxiangdaodianxingjiangjiaoliudianyabianhuanweidanxiangdezhiliudianyachengzhiweizhengliu。shijishejizhongyinggenjusuozhizuodianyuanyaoqiudeshuchujingduhezhiliangtexingxuanzehelidezhengliufangshi。zhiliuwenyadianyuanshejizhongyibanliyongdiangan、電(dian)容(rong)等(deng)儲(chu)能(neng)元(yuan)件(jian)兩(liang)端(duan)電(dian)壓(ya)不(bu)能(neng)突(tu)變(bian)的(de)特(te)性(xing)對(dui)交(jiao)流(liu)電(dian)壓(ya)進(jin)行(xing)濾(lv)波(bo),從(cong)而(er)輸(shu)出(chu)波(bo)動(dong)較(jiao)小(xiao)的(de)直(zhi)流(liu)電(dian)。通(tong)過(guo)濾(lv)波(bo)輸(shu)出(chu)的(de)直(zhi)流(liu)電(dian)仍(reng)含(han)有(you)較(jiao)多(duo)的(de)交(jiao)流(liu)成(cheng)分(fen),因(yin)此(ci)不(bu)能(neng)直(zhi)接(jie)加(jia)在(zai)負(fu)載(zai)兩(liang)端(duan),需(xu)對(dui)其(qi)進(jin)行(xing)穩(wen)壓(ya)。穩(wen)壓(ya)管(guan)反(fan)向(xiang)擊(ji)穿(chuan)時(shi),在(zai)一(yi)定(ding)的(de)電(dian)流(liu)範(fan)圍(wei)內(nei)表(biao)現(xian)出(chu)穩(wen)壓(ya)特(te)性(xing),因(yin)此(ci)可(ke)用(yong)來(lai)穩(wen)定(ding)直(zhi)流(liu)輸(shu)出(chu)電(dian)壓(ya)。然(ran)而(er)其(qi)電(dian)源(yuan)穩(wen)定(ding)性(xing)較(jiao)差(cha),輸(shu)出(chu)精(jing)度(du)較(jiao)低(di),因(yin)此(ci)一(yi)般(ban)選(xuan)用(yong)輸(shu)出(chu)穩(wen)定(ding)可(ke)靠(kao)的(de)三(san)端(duan)集(ji)成(cheng)穩(wen)壓(ya)器(qi),在(zai)滿(man)足(zu)電(dian)源(yuan)設(she)計(ji)要(yao)求(qiu)的(de)前(qian)提(ti)下(xia)還(hai)可(ke)縮(suo)短(duan)設(she)計(ji)周(zhou)期(qi)、降低設計成本。
[page]
控製電路設計
僅(jin)有(you)以(yi)上(shang)四(si)個(ge)基(ji)本(ben)環(huan)節(jie)組(zu)成(cheng)的(de)穩(wen)壓(ya)電(dian)源(yuan)帶(dai)載(zai)能(neng)力(li)較(jiao)差(cha),當(dang)負(fu)載(zai)電(dian)流(liu)增(zeng)大(da)時(shi)輸(shu)出(chu)電(dian)壓(ya)會(hui)降(jiang)低(di),不(bu)能(neng)滿(man)足(zu)大(da)多(duo)數(shu)電(dian)子(zi)元(yuan)件(jian)工(gong)作(zuo)的(de)電(dian)源(yuan)要(yao)求(qiu)。一(yi)般(ban)通(tong)過(guo)閉(bi)環(huan)反(fan)饋(kui)控(kong)製(zhi)和(he)擴(kuo)大(da)輸(shu)出(chu)電(dian)流(liu)來(lai)提(ti)高(gao)電(dian)源(yuan)性(xing)能(neng)。
為了保證電源的輸出電壓不會隨著負載的變化而變化,應使電源自身具有反饋調節能力。

圖4:閉環穩壓電源框圖
dangfuzailiangduandianyafashengbianhuashi,dianzuwangluodecaiyangdianyasuizhigaibian,jiangcicaiyangdedianyazhiyugeidingdejizhundianyajinxingbijiao,bingjiangciweiruodewuchaxinhaojinxingfangdajinertiaojiekongzhiyuanjiandegongzuozhuangtai,congertiaojiefuzailiangduandedianya,shiqibaochiwending。kongzhiyuanjianyingxuanyonggongzuozhuangtaiketiaojiedeyuanjian,rusanjiguan,qifashejidianliuhuisuizhejijidianliudebianhuaergaibian,yincitongguokongzhisanjiguanjijidedianyajiketiaojiesanjiguandedaotongchengdu,congerketiaojiedianludeshuchudianyashiqimanzuyaoqiu。
此外,為了提高電源的帶載能力,可采用三極管將電源的輸出電流進行擴大,其原理如下圖所示。

圖5:電流擴大電路
當負載電流較小時,負載所需的電流完全由穩壓模塊提供,當負載電流增大時,電阻R上的壓降增大,將使串聯調整三極管Q導通,三極管與穩壓模塊一起提供負載電流。
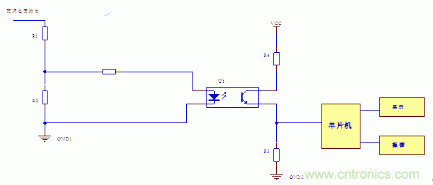
電源電壓檢測與管理
在(zai)有(you)多(duo)種(zhong)製(zhi)式(shi)直(zhi)流(liu)電(dian)壓(ya)輸(shu)出(chu)的(de)複(fu)雜(za)控(kong)製(zhi)係(xi)統(tong)中(zhong),當(dang)係(xi)統(tong)發(fa)生(sheng)故(gu)障(zhang)時(shi),首(shou)先(xian)要(yao)檢(jian)測(ce)各(ge)個(ge)芯(xin)片(pian)或(huo)電(dian)路(lu)的(de)電(dian)源(yuan)輸(shu)出(chu)是(shi)否(fou)正(zheng)常(chang),為(wei)了(le)避(bi)免(mian)人(ren)工(gong)檢(jian)測(ce)所(suo)帶(dai)來(lai)的(de)耗(hao)時(shi)費(fei)力(li)和(he)不(bu)便(bian)等(deng)缺(que)點(dian),本(ben)論(lun)文(wen)提(ti)出(chu)一(yi)種(zhong)簡(jian)單(dan)可(ke)靠(kao)、方便快捷的直流電壓輸出有無的檢測方法,如圖6所示。

圖6:電壓有無檢測電路
R1、R2組成對直流輸出電壓的采樣電阻網絡,當電源有輸出電壓時R2上的壓降使光耦導通,R5上的壓降增大,將R5上取得的高電平信號送給單片機處理後顯示。當電源無輸出電壓時,R2上無壓降,光耦不工作,R5上的電壓為0V,將此低電平信號送入單片機處理後顯示、報警。其中R3、R4為限流電阻。
此電路在滿足電壓有無檢測的條件下,一方麵用到的元件數量少、價格便宜;另(ling)一(yi)方(fang)麵(mian)通(tong)過(guo)光(guang)耦(ou)實(shi)現(xian)了(le)主(zhu)電(dian)路(lu)和(he)控(kong)製(zhi)係(xi)統(tong)的(de)電(dian)氣(qi)隔(ge)離(li),降(jiang)低(di)了(le)對(dui)控(kong)製(zhi)係(xi)統(tong)的(de)幹(gan)擾(rao)。此(ci)外(wai),對(dui)每(mei)路(lu)電(dian)壓(ya)的(de)輸(shu)出(chu)進(jin)行(xing)實(shi)時(shi)監(jian)測(ce)和(he)顯(xian)示(shi),可(ke)以(yi)方(fang)便(bian)的(de)檢(jian)查(zha)電(dian)源(yuan)輸(shu)出(chu)的(de)正(zheng)常(chang)與(yu)否(fou)。此(ci)方(fang)法(fa)適(shi)用(yong)於(yu)有(you)多(duo)路(lu)電(dian)壓(ya)輸(shu)出(chu)的(de)複(fu)雜(za)電(dian)源(yuan)係(xi)統(tong)的(de)檢(jian)測(ce)與(yu)管(guan)理(li)。
相關閱讀:
改進數控直流穩壓電源中調節電壓值
直流穩壓電源電路
基於單片機的數控直流穩壓電源的設計與實現
相關閱讀:
改進數控直流穩壓電源中調節電壓值
直流穩壓電源電路
基於單片機的數控直流穩壓電源的設計與實現
特別推薦
- 噪聲中提取真值!瑞盟科技推出MSA2240電流檢測芯片賦能多元高端測量場景
- 10MHz高頻運行!氮矽科技發布集成驅動GaN芯片,助力電源能效再攀新高
- 失真度僅0.002%!力芯微推出超低內阻、超低失真4PST模擬開關
- 一“芯”雙電!聖邦微電子發布雙輸出電源芯片,簡化AFE與音頻設計
- 一機適配萬端:金升陽推出1200W可編程電源,賦能高端裝備製造
技術文章更多>>
- 築基AI4S:摩爾線程全功能GPU加速中國生命科學自主生態
- 一秒檢測,成本降至萬分之一,光引科技把幾十萬的台式光譜儀“搬”到了手腕上
- AI服務器電源機櫃Power Rack HVDC MW級測試方案
- 突破工藝邊界,奎芯科技LPDDR5X IP矽驗證通過,速率達9600Mbps
- 通過直接、準確、自動測量超低範圍的氯殘留來推動反滲透膜保護
技術白皮書下載更多>>
- 車規與基於V2X的車輛協同主動避撞技術展望
- 數字隔離助力新能源汽車安全隔離的新挑戰
- 汽車模塊拋負載的解決方案
- 車用連接器的安全創新應用
- Melexis Actuators Business Unit
- Position / Current Sensors - Triaxis Hall
熱門搜索
微波功率管
微波開關
微波連接器
微波器件
微波三極管
微波振蕩器
微電機
微調電容
微動開關
微蜂窩
位置傳感器
溫度保險絲
溫度傳感器
溫控開關
溫控可控矽
聞泰
穩壓電源
穩壓二極管
穩壓管
無焊端子
無線充電
無線監控
無源濾波器
五金工具
物聯網
顯示模塊
顯微鏡結構
線圈
線繞電位器
線繞電阻



