牛人解讀開關設備驅動:螺線管線圈驅動
發布時間:2014-01-16 責任編輯:mikeliu
【導讀】電源係統的主要木筆是維持高水平的持續供電能力,螺線管和繼電器是所有接電設備中不可缺少的部分,本文詳細介紹了有關螺線管線圈在開關設備中的驅動方法,一定不會讓你失望!
過電流保護器件(例如:斷路器等),yongyubaohudaotibushouguodianliudesunhai。shejizhexiebaohuqijiandemudeshi,rangdianluzhongdedianliubaochizaiyigeanquanshuiping,yifangzhidianludaotiqiguore。dianliujiechuqizhuyaoyongyulianjiehuozheduankaidaotijiechudianliu。tamenyongyuyixiepinfanhuozhechangqibubiandedaotong-斷開連接。
為 了le保bao護hu電dian路lu免mian受shou強qiang電dian流liu的de損sun害hai,保bao護hu性xing器qi件jian必bi須xu知zhi道dao故gu障zhang狀zhuang態tai何he時shi出chu現xian,並bing能neng自zi動dong將jiang電dian氣qi設she備bei同tong電dian源yuan斷duan開kai。過guo電dian流liu保bao護hu器qi件jian必bi須xu能neng夠gou區qu分fen過guo電dian流liu與yu短duan路lu的de區qu別bie,並bing以yi 正確的方式做出反應。可以允許一定時間的小過電流,但是,隨著電流量的增加,保護器件必須能夠更加迅速地做出響應,例如:迅即阻止短路。
螺線管線圈特性
機電螺線管由一個圍繞可移動鋼或鐵芯(稱作“電樞”)的電磁感應線圈繞組組成。該線圈的形狀可讓電樞移入或移出其中心,從而改變線圈的電感,最終形成電磁(請參見圖1)。電樞用於向一些機械裝置提供機械力。

圖1:螺線管工作原理
[page]
把線路繞成一個線圈 (例如:螺線管中的線圈)以(yi)後(hou),磁(ci)場(chang)便(bian)變(bian)得(de)非(fei)常(chang)集(ji)中(zhong)。通(tong)過(guo)電(dian)信(xin)號(hao),電(dian)磁(ci)可(ke)用(yong)於(yu)控(kong)製(zhi)機(ji)械(xie)閥(fa)門(men)。螺(luo)線(xian)管(guan)一(yi)通(tong)電(dian),電(dian)流(liu)便(bian)增(zeng)加(jia),從(cong)而(er)使(shi)磁(ci)場(chang)不(bu)斷(duan)擴(kuo)展(zhan),直(zhi)到(dao)其(qi)強(qiang)至(zhi)能(neng) 夠(gou)移(yi)動(dong)電(dian)樞(shu)為(wei)止(zhi)。電(dian)樞(shu)移(yi)動(dong)會(hui)增(zeng)加(jia)磁(ci)場(chang)的(de)集(ji)中(zhong)度(du),因(yin)為(wei)電(dian)樞(shu)自(zi)有(you)磁(ci)質(zhi)量(liang)移(yi)至(zhi)更(geng)遠(yuan),進(jin)入(ru)該(gai)磁(ci)場(chang)。記(ji)住(zhu),磁(ci)場(chang)變(bian)化(hua)的(de)方(fang)向(xiang)與(yu)讓(rang)其(qi)形(xing)成(cheng)的(de)電(dian)流(liu)的(de)方(fang)向(xiang)相(xiang)同(tong),從(cong)而(er)在(zai)繞(rao)組(zu)中(zhong) 引yin起qi反fan向xiang電dian壓ya。由you於yu電dian樞shu運yun動dong時shi磁ci場chang迅xun速su擴kuo展zhan,它ta會hui使shi通tong過guo螺luo線xian管guan繞rao組zu的de電dian流liu短duan暫zan下xia降jiang。在zai電dian樞shu運yun動dong後hou,電dian流liu繼ji續xu沿yan其qi正zheng常chang路lu徑jing上shang升sheng至zhi最zui大da水shui平ping。結jie果guo如ru圖tu2中電流 波形所示。注意觀察電流波形上升過程中的明顯下探點。
螺線管線圈驅動:電壓還是電流驅動?
所suo前qian所suo述shu,螺luo線xian管guan的de電dian樞shu用yong於yu為wei機ji械xie裝zhuang置zhi提ti供gong機ji械xie力li。施shi加jia給gei電dian樞shu的de力li與yu電dian樞shu位wei置zhi變bian化hua時shi線xian圈quan的de電dian感gan變bian化hua成cheng比bi例li關guan係xi。另ling外wai,它ta還hai與yu流liu經jing線xian圈quan的de電dian流liu成cheng比bi例li關guan係xi(根據法拉第的電感定律)。方程式1計算螺線管電磁對某個通過電荷所施加的力:
力=Q ×V×(磁常量× N × I),(1)
其中,Q為通過點電荷的電荷;V為該點電荷的速度;磁常量為4π×10–7;N為螺線管線圈的匝數;I為通過螺線管的電流。這表明,螺線管的電磁力直接與電流有關。
傳 統上,電壓驅動用於驅動螺線管線圈;因此,線圈內持續消耗電力。這種功率消耗的一個不利影響是線圈發熱,之後擴散至整個繼電器。線圈溫度由環境溫度、 V×I線圈功耗帶來的自發熱、接觸係統引起的發熱、渦電流產生的磁化損耗以及其它熱源(例如:繼電器附近的一些組件)共同決定。由於線圈發熱,線圈電阻增 加。高溫電阻計算方法如方程式2所示:
其中,RCoil_20℃為電阻20℃值,而kR_T則為銅的熱係數,其等於0.0034每攝氏度。根據RCoil_20℃(一般可在螺線管線圈產品說明書中找到),可計算得到高溫下的極端線圈電阻。在電路設計期間,需注意進行極端條件下的相關計算,例如:工作拾取電壓的最高可能線圈溫度。

需要注意的另一點是,就特定線圈而言,在任何條件下拾取電流都保持不變。拾取電流取決於拾取電壓和線圈電阻(IPick-up= VPick-up/RCoil)。大多數繼電器均由銅線製成。根據方程式2,由於線圈溫度上升,線圈電阻增加。因此,熱線圈的拾取電壓應更高,以產生要求的拾取電流。例如,如果一個12VDC繼電器的拾取電壓為9.6VDC,並且20℃下線圈電阻為400Ω,則IPick-up= 24 mA。當線圈溫度上升至40℃時,線圈電阻增加至432Ω。因此,拾取電壓為10.36 VDC。(拾取電流保持不變。)換句話說,溫度增加20℃,拾取電壓上升0.76VDC。繼電器使用更高占空比時,由於線圈的溫度上升,每個連續周期的拾 取電壓可能會稍微上升。圖3表明,如果使用電壓驅動,則用戶可能不得不對線圈進行超裕度設計。

圖3:螺線管電壓驅動的超裕量設計
功耗優化
關閉一個繼電器或者閥門,要求使用大量的能量。激活螺線管致動器的瞬間電流(稱作“峰值電流”,Ipeak)會非常高。但是,一旦繼電器或者閥門關閉,將其維持在這種狀態下所要求的電流(稱作“保持電流”,IHold)則大大小於峰值電流。一般而言,保持電流均小於峰值電流:
IHold< IPeak。
使用電壓驅動時,螺線管線圈的電流持續,並且高於使用電流驅動的情況(圖4)。與電壓驅動不同,電流驅動無需為溫度或者螺線管差異引起的參數變化留出餘量。這種設計要求使用單獨的峰值電流值(大小可能為數安培),並同時使用固態保持電流(可能僅為峰值電流值的1/20)。

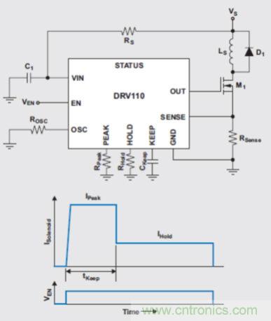
傳統上,我們直接通過微控製器(MCU) 的通用輸入/輸出(GPIO)來驅動螺線管線圈(圖5a)。通過一個由MCU的GPIO控製的一個開關,激活線圈。人們開發出了一種新的驅動係統,其使用 波形的脈寬調製(PWM)(圖5b)。線圈經由一個受MCU的PWM控製的開關來激活,然後占空比決定通過線圈的平均電流。我們使用了德州儀器 DRV110,它是一種帶有集成電源調 節的節能型螺線管控製器(圖5c)。
這種基於DRV110的係統,設計它的目的是通過較好控製的波形來調節電流,以降低功耗。在初始上升以後,螺線管電流 保持在峰值上,以確保正常工作,之後降至某個更低的保持水平,目的是避免發熱問題和降低功耗。圖6的曲線圖比較了傳統驅動器和DRV110的工作情況。注 意,其它一些方法也可降低電壓,但卻需要一定的開銷才能保證在各種溫度下保持電流始終不變。

圖5:線圈驅動方法

圖6:傳統驅動器和DRV110工作原理比較

圖7:DRV110和螺線管電流波形的典型應用電路
計算DRV110的IPeak和IHold
DRV110的激活(峰值)電流由線圈的“導通”電阻和繼電器要求的拾取電壓所決定。最高溫度電阻值(RCoil_T(max))和繼電器額定工作電壓(Vnom)可用於計算最高溫度下要求的IPeak值:
DRV110 的保持電流由線圈的“導通”電阻以及避免繼電器出現壓降所要求的電壓決定。為了使繼電器不出現壓降,製造廠商均在其產品說明書中列出了建議電壓值;但是, 應為振動和其它意外情況留出一定的餘量。許多繼電器製造廠商把額定電壓的35%作為安全極限。假設這一極限值夠用,則可使用RCoil_T(max)值和繼電器額定工作電壓(Vnom)來計算不同工作溫度的IHold值:

接電裝置應用舉例
如果在規定時間負載超出器件的額定電流,則過載保護會讓器件斷開電路連接。圖8所示保護電路實現通過測量電流和電壓來產生激活(EN)信號。(為了簡化圖8-10,未顯示OSC、PEAK、HOLD和KEEP的DRV110引腳連接。)

圖8:過載保護

圖9:RMS電壓檢測磁接觸器係統

圖10:欠壓和過壓保護
總結:
電源調節是製動器力控製最為精確的方法,不但節能,而且係統不受線圈電阻、電(dian)源(yuan)電(dian)壓(ya)和(he)溫(wen)度(du)變(bian)化(hua)的(de)影(ying)響(xiang),無(wu)須(xu)增(zeng)加(jia)餘(yu)量(liang),體(ti)統(tong)的(de)可(ke)靠(kao)性(xing)進(jin)一(yi)步(bu)提(ti)高(gao),並(bing)且(qie)經(jing)過(guo)螺(luo)線(xian)管(guan)反(fan)複(fu)優(you)化(hua),降(jiang)低(di)了(le)成(cheng)本(ben),並(bing)獲(huo)得(de)了(le)更(geng)好(hao)的(de)驅(qu)動(dong)性(xing)能(neng)。
相關閱讀:
過壓、過流保護器件的選型和應用
開關電源中的過流保護電路如何設計?
電感器的類型和分類
特別推薦
- 噪聲中提取真值!瑞盟科技推出MSA2240電流檢測芯片賦能多元高端測量場景
- 10MHz高頻運行!氮矽科技發布集成驅動GaN芯片,助力電源能效再攀新高
- 失真度僅0.002%!力芯微推出超低內阻、超低失真4PST模擬開關
- 一“芯”雙電!聖邦微電子發布雙輸出電源芯片,簡化AFE與音頻設計
- 一機適配萬端:金升陽推出1200W可編程電源,賦能高端裝備製造
技術文章更多>>
- 三星上演罕見對峙:工會集會討薪,股東隔街抗議
- 摩爾線程實現DeepSeek-V4“Day-0”支持,國產GPU適配再提速
- 築牢安全防線:智能駕駛邁向規模化應用的關鍵挑戰與破局之道
- GPT-Image 2:99%文字準確率,AI生圖告別“鬼畫符”
- 機器人馬拉鬆的勝負手:藏在主板角落裏的“時鍾戰爭”
技術白皮書下載更多>>
- 車規與基於V2X的車輛協同主動避撞技術展望
- 數字隔離助力新能源汽車安全隔離的新挑戰
- 汽車模塊拋負載的解決方案
- 車用連接器的安全創新應用
- Melexis Actuators Business Unit
- Position / Current Sensors - Triaxis Hall
熱門搜索
鑒頻器
江蘇商絡
交流電機
腳踏開關
接觸器接線
接近開關
接口IC
介質電容
介質諧振器
金屬膜電阻
晶體濾波器
晶體諧振器
晶體振蕩器
晶閘管
精密電阻
精密工具
景佑能源
聚合物電容
君耀電子
開發工具
開關
開關電源
開關電源電路
開關二極管
開關三極管
科通
可變電容
可調電感
可控矽
空心線圈

