【電源設計小貼士23】:改善負載瞬態響應
發布時間:2013-02-21 來源:電子元件技術網 責任編輯:hedyxing
【導讀】本文將重點介紹利用一個TL431並聯穩壓器關閉隔離電源的反饋環路。文章將討論一種擴展電源控製環路帶寬以改善瞬態負載及線路響應的方法。
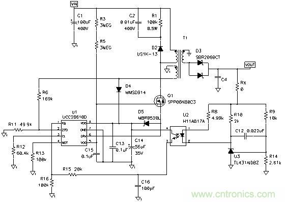
圖1顯示了一個離線隔離反向轉換器的典型示意圖。輸出電壓被向下分流,並與TL431的2.5V參考電壓比較。如果輸出電壓過高,TL431就會通過其負極分流電流。該分流電流的一部分會流經光耦合器二極管 (U2),並反射在光敏晶體管中。鏡像電流會增加R16的電壓,其降低了功率 MOSFET的峰值電流,從而使電源的輸出電壓降低。

圖1 光耦合器的R8連接改善了瞬態響應
有趣的是,有兩條光耦合器相關反饋通路;一條通過TL431,另一條與輸出電壓R8連接相關聯。TL431通路很明顯,因為輸出電壓的采樣被拿來與參考電壓比較、放大,然後用於驅動光耦合器。R8連接很容易看見,通過R8的電流是輸出電壓和TL431 負極電壓之間的差。通過R8的電流隨輸出電壓成比例變化,而與TL431負極電壓無關。如果輸出電壓要上升,則電阻和光耦合器二極管的電流就會增加,從而降低輸出電壓。

圖2 R8連接提供了兩個反饋連接
圖2顯xian示shi了le電dian源yuan控kong製zhi環huan路lu的de簡jian化hua結jie構gou圖tu。該gai係xi統tong由you兩liang個ge減jian法fa函han數shu組zu成cheng,每mei個ge函han數shu後hou麵mian均jun是shi正zheng向xiang增zeng益yi模mo塊kuai。在zai第di一yi個ge減jian法fa中zhong,將jiang輸shu出chu電dian壓ya與yu參can考kao電dian壓ya比bi較jiao,而er誤wu差cha信xin號hao被beiTL431放大。之後,從放大誤差中扣除輸出電壓。然後,這種差異通過係統的剩餘增益,包括電壓到電流轉換 (R8)、電流控製電流源(光耦合器)、電流到電壓轉換 (R16),並繼續通過電源其他部分到輸出。
在(zai)眾(zhong)多(duo)方(fang)法(fa)中(zhong),結(jie)構(gou)圖(tu)是(shi)較(jiao)為(wei)獨(du)特(te)的(de)一(yi)種(zhong)。首(shou)先(xian),有(you)兩(liang)個(ge)環(huan)路(lu),而(er)總(zong)的(de)來(lai)說(shuo)大(da)多(duo)數(shu)人(ren)都(dou)想(xiang)看(kan)到(dao)一(yi)個(ge)。您(nin)可(ke)能(neng)會(hui)說(shuo)確(que)實(shi)有(you)兩(liang)個(ge)以(yi)上(shang)的(de)環(huan)路(lu),因(yin)為(wei)誤(wu)差(cha)放(fang)大(da)器(qi)附(fu)近(jin)的(de)補(bu)償(chang)形(xing)成(cheng)一(yi)個(ge)環(huan)路(lu),而(er)功(gong)率(lv)級(ji)(其可能為電流模式控製)會有另一個環路。它僅以簡化形式呈現。第二件有趣的事情是反饋電路中沒有輸出電壓調節,例如:電阻分壓器等。右手側環路中,正是這種情況,因為TL431輸出直接與 R8 的輸出電壓比較。在左側的情況中,其並不十分清楚。在與參考電壓比較以前,輸出電壓就被分流。然而,正如我們在前麵的《電源設計小貼士》文章中所指出的一樣,這種分壓在增益表達式中並未最終結束。
namewomenweishenmeyaoyongdiergehuanlulaishishejifuzahuane?daanjiushiweilegaishanxitongdeshuntaixiangying。zaidanhuanlushejizhong,zaiqishoudaoxitongqiyubufenyingxiangyiqian,suoyouraodongdouyidinghuitongguowuchafangdaqichuanbo。liyongzhezhongshuanghuanlufangfa,wuchafangdaqizaigaopinxiayouxiaodibeifenlu,kuaisushengchengwuchaxinhaoyiyongyuxitongdeqitabufen。tongguolianjieR8頂端至一個線性穩壓器,可以去除這種“內部”環路。這樣或許可以簡化穩定反饋環路的工作,但需要更多的組件、更高的成本以及一個更慢的環路。
特別推薦
- 噪聲中提取真值!瑞盟科技推出MSA2240電流檢測芯片賦能多元高端測量場景
- 10MHz高頻運行!氮矽科技發布集成驅動GaN芯片,助力電源能效再攀新高
- 失真度僅0.002%!力芯微推出超低內阻、超低失真4PST模擬開關
- 一“芯”雙電!聖邦微電子發布雙輸出電源芯片,簡化AFE與音頻設計
- 一機適配萬端:金升陽推出1200W可編程電源,賦能高端裝備製造
技術文章更多>>
- 邊緣AI的發展為更智能、更可持續的技術鋪平道路
- 每台智能體PC,都是AI時代的新入口
- IAR作為Qt Group獨立BU攜兩項重磅汽車電子應用開發方案首秀北京車展
- 構建具有網絡彈性的嵌入式係統:來自行業領袖的洞見
- 數字化的線性穩壓器
技術白皮書下載更多>>
- 車規與基於V2X的車輛協同主動避撞技術展望
- 數字隔離助力新能源汽車安全隔離的新挑戰
- 汽車模塊拋負載的解決方案
- 車用連接器的安全創新應用
- Melexis Actuators Business Unit
- Position / Current Sensors - Triaxis Hall
熱門搜索
Future
GFIVE
GPS
GPU
Harting
HDMI
HDMI連接器
HD監控
HID燈
I/O處理器
IC
IC插座
IDT
IGBT
in-cell
Intersil
IP監控
iWatt
Keithley
Kemet
Knowles
Lattice
LCD
LCD模組
LCR測試儀
lc振蕩器
Lecroy
LED
LED保護元件
LED背光




