用CD4069 反相器構成的負電源發生器
發布時間:2013-01-10 責任編輯:Lynnjiao
【導讀】電子設備中常需要用一組功率不很大的負電源,如果另設計一組電源比較浪費,此時可用CD4069 反相器構成負電源發生器,以滿足設備係統的需要。
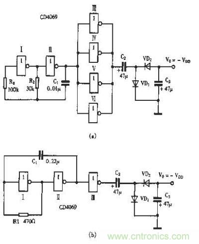
負電源發生器的電路見右圖(a)所示,一塊CD4069 中正好有6 個CMOS 反相器,在圖中都得到了充分利用。反相器I 與II 組成振蕩器,產生矩形波,反相器III-VI 並聯,對振蕩器輸出波形整形,並聯的目的是增加電路的驅動能力。C2、C3、VD1 與VD2 組成整流電路輸出。當電源電壓為VDD、負載電阻大於250R 時,輸出電壓Vo 為-VDD。若負載電阻較小時,輸出負電壓幅度將會下跌。右圖(b)是簡化的負電源發生器,它隻用CD4069 中3個完好的反相器。另3 個反相器可以另作它用,不過此電路的負載能力較上述電路弱一些。當VDD 為5V 時,空載輸出電壓為-3V;當負載電阻力430R 時,輸出電壓為-2V;負載電阻為200R 時,輸出電壓為-1.5V;負載為l00R 時,輸出僅為-1V。若要提高負電壓的幅度,可以加大VDD 的值。上述兩電路中的VD1、VD2 均可用1N60 等鍺二極管。

圖題:電路圖
- 噪聲中提取真值!瑞盟科技推出MSA2240電流檢測芯片賦能多元高端測量場景
- 10MHz高頻運行!氮矽科技發布集成驅動GaN芯片,助力電源能效再攀新高
- 失真度僅0.002%!力芯微推出超低內阻、超低失真4PST模擬開關
- 一“芯”雙電!聖邦微電子發布雙輸出電源芯片,簡化AFE與音頻設計
- 一機適配萬端:金升陽推出1200W可編程電源,賦能高端裝備製造
- 築基AI4S:摩爾線程全功能GPU加速中國生命科學自主生態
- 一秒檢測,成本降至萬分之一,光引科技把幾十萬的台式光譜儀“搬”到了手腕上
- AI服務器電源機櫃Power Rack HVDC MW級測試方案
- 突破工藝邊界,奎芯科技LPDDR5X IP矽驗證通過,速率達9600Mbps
- 通過直接、準確、自動測量超低範圍的氯殘留來推動反滲透膜保護
- 車規與基於V2X的車輛協同主動避撞技術展望
- 數字隔離助力新能源汽車安全隔離的新挑戰
- 汽車模塊拋負載的解決方案
- 車用連接器的安全創新應用
- Melexis Actuators Business Unit
- Position / Current Sensors - Triaxis Hall




