關於脈衝鍍鎳開關電源的設計
發布時間:2012-12-30 責任編輯:Lynnjiao
【導讀】脈mai衝chong鍍du鎳nie代dai替ti直zhi流liu鍍du鎳nie可ke獲huo得de結jie晶jing細xi致zhi的de鍍du層ceng,能neng使shi鎳nie層ceng的de孔kong隙xi率lv與yu內nei應ying力li降jiang低di,硬ying度du增zeng高gao,雜za質zhi含han量liang降jiang低di,並bing可ke采cai用yong更geng高gao的de電dian流liu密mi度du,提ti高gao鍍du覆fu速su度du。
根據脈衝鍍鎳的工藝,我們研製了最大峰值電流1000A,最大峰值電壓30V的脈衝鍍鎳開關電源。其工藝如下:
硫酸鎳(NiSO4•7H2O):180~240g/L
硫酸鎂(MgSO4•7H2O):20~30g/L
氯化鈉(NaCl):10~20g/L
硼酸:30~40
PH值:5.4
溫度:室溫
波形:矩形波
頻率:500~1500Hz
占空比:5%~12%
平均電流密度(A/dm2):0.7
電源的基本方案
三相380V/50Hz交流電經過EMI電磁兼容裝置,進行橋式整流,再經過逆變和變壓,然後再整流、濾波、儲能,最後進行電壓斬波,輸出單向脈衝電壓。本電源設計分兩部分:前級的開關電源和後級的斬波。脈衝電源電路工作原理框圖如圖1所示。

圖1:脈衝電源電路工作原理框圖
開關電源部分的設計要點
開關電源部分原理
主電路由EMI電磁兼容裝置、整流電路、逆變電路、高頻變壓器、高頻整流及高頻濾波電路組成;控製電路由電流、電壓雙閉環組成,電流環為內環,電壓環為外環;保護電路設置有初級最大電流限製,輸出過流、短路保護,最高輸出電壓限製。
基本要求
脈mai衝chong開kai關guan電dian源yuan除chu應ying具ju有you一yi般ban電dian源yuan的de要yao求qiu外wai,還hai要yao求qiu短duan時shi輸shu出chu功gong率lv大da,動dong態tai特te性xing好hao,效xiao率lv高gao,並bing在zai大da功gong率lv脈mai衝chong輸shu出chu情qing況kuang下xia能neng穩wen定ding可ke靠kao地di工gong作zuo。
開關電源的設計
(1)高頻化該電源輸出最大平均容量為峰值電流1000A,電壓30V,占空比10%,即3kW。基ji於yu對dui脈mai衝chong開kai關guan電dian源yuan的de實shi際ji要yao求qiu,宜yi采cai用yong高gao頻pin技ji術shu方fang案an,同tong時shi選xuan取qu全quan橋qiao逆ni變bian的de拓tuo撲pu形xing式shi,提ti高gao頻pin率lv是shi實shi現xian小xiao型xing化hua的de重zhong要yao途tu徑jing,它ta能neng減jian少shao功gong率lv變bian壓ya器qi的de體ti積ji和he濾lv波bo電dian感gan量liang,而er輸shu出chu電dian感gan是shi影ying響xiang動dong態tai響xiang應ying的de重zhong要yao因yin素su。高gao頻pin化hua還hai是shi改gai善shan動dong態tai響xiang應ying的de重zhong要yao措cuo施shi,電dian源yuan調tiao整zheng的de速su度du隨sui頻pin率lv提ti高gao而er加jia快kuai。從cong而er達da到dao迅xun速su穩wen壓ya的de目mu的de。
(2)容量小型化由於占空比D較小,例如:D=0.1,則ze峰feng值zhi電dian流liu將jiang為wei平ping均jun電dian流liu的de十shi倍bei。若ruo按an峰feng值zhi電dian流liu設she計ji則ze不bu難nan實shi現xian,但dan電dian源yuan體ti積ji龐pang大da,不bu經jing濟ji。若ruo按an平ping均jun電dian流liu設she計ji,則ze對dui電dian源yuan要yao求qiu十shi分fen苛ke刻ke,既ji要yao求qiu電dian源yuan小xiao型xing可ke靠kao,又you要yao求qiu電dian源yuan在zai負fu載zai突tu變bian的de過guo程cheng中zhong不bu能neng產chan生sheng過guo大da的de壓ya降jiang。對dui於yu供gong電dian電dian壓ya為wei2~30Vd.c.,峰值電流IP=1000A,D=0.05~0.1,需平均電流ICP=50A~100A的開關電源,若按照平均電流來設計,則有以下難題:
①電源在毫秒級時間內突然加上十倍平均電流時將會發生過流保護;
②電源在毫秒級時間內提供不了峰值電流時將會發生輸出跳變,即突降過程。
本裝置采用1.5倍平均電流設計,保證開關電源有足夠的裕量,同時,適當增加電源的能量供給能力。
(3)高的電壓反饋增益電源應有足夠高的電壓反饋,提高電源的動態特性,保證脈衝輸出電壓的平穩。
(4)增大開關電源輸出電壓保持能力問題
由(you)於(yu)電(dian)源(yuan)工(gong)作(zuo)在(zai)大(da)脈(mai)衝(chong)電(dian)流(liu)條(tiao)件(jian)下(xia),電(dian)源(yuan)至(zhi)少(shao)要(yao)經(jing)過(guo)若(ruo)幹(gan)個(ge)周(zhou)期(qi)的(de)調(tiao)整(zheng)才(cai)能(neng)穩(wen)定(ding)過(guo)來(lai),並(bing)要(yao)耐(nai)受(shou)衝(chong)擊(ji)電(dian)流(liu)而(er)不(bu)至(zhi)於(yu)保(bao)護(hu)動(dong)作(zuo),為(wei)了(le)減(jian)小(xiao)衝(chong)擊(ji)帶(dai)來(lai)的(de)異(yi)常(chang)(尖峰,下降等),宜在負載端設置儲能電容。
設計方法如下:
電容中儲存的能量為:
EC=0.5C0U2
在輸出峰值功率P0P作用下,開關電源輸出功率為PO1時,維持輸出方波寬度TON,輸出電壓變化ΔU=U1-U2,電容儲存的能量如下式所示:
0.5C0(U12-U22)=(P0P-PO1)×TON
由上式求得儲能電容C0:
C0={2(P0P-PO1)×TON}/(U12-U22)
同時,儲能電容必須選用ESR小,高頻性能好的電解電容。
(5)加jia入ru逆ni變bian橋qiao的de過guo流liu限xian製zhi鑒jian於yu開kai關guan電dian源yuan輸shu出chu電dian容rong量liang特te別bie大da,開kai機ji瞬shun間jian和he脈mai衝chong輸shu出chu時shi,逆ni變bian橋qiao需xu要yao承cheng受shou特te別bie大da的de衝chong擊ji電dian流liu,當dang逆ni變bian橋qiao加jia入ru單dan周zhou期qi過guo流liu限xian製zhi後hou,能neng夠gou有you效xiao地di保bao證zheng逆ni變bian橋qiao的de功gong率lv器qi件jian不bu會hui超chao過guo設she計ji電dian流liu值zhi,而er大da大da提ti高gao了le開kai關guan電dian源yuan的de可ke靠kao性xing。
設計思路
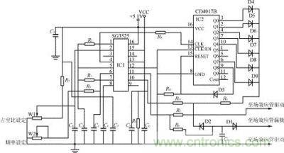
以SG3525PWM芯片為核心進行控製係統的設計。通過用CD4017B芯片進行8分頻,對輸出最大占空比進行限製。主電路采用場效應管並聯。電壓斬波控製原理圖如圖2。

圖2:電壓斬波控製原理圖
主電路的選擇
因為主電路為電壓斬波,存在著大電流的衝擊,為此,本裝置采用場效應管並聯。選IR公司的產品FB180SA10比較適合,它的VDSS=100V,RDS(ON)=0.0065Ω,ID=180A(TC=25℃)或120A(TC=120℃),同時,它用絕緣TO?227封裝,易於並聯,內部電感量低。本裝置選用12隻並聯。4.3控製與保護SG3525原理框圖如圖3所示。其具有5.1V溫度係數為1%的基準穩壓電源,誤差放大器,頻率為100Hz~400kHz(其值由外界電阻Rt,電容Ct決定)的鋸齒波振蕩器,軟啟動電路,同步電路,關閉電路,脈寬調製比較器,RS寄存器及保護電路。

圖3:SG3525原理圖
利用SG3525的誤差放大器的1腳和2腳對輸出進行占空比的調節;在(zai)實(shi)際(ji)調(tiao)試(shi)過(guo)程(cheng)中(zhong)發(fa)現(xian),由(you)於(yu)占(zhan)空(kong)比(bi)較(jiao)小(xiao),電(dian)壓(ya)比(bi)較(jiao)器(qi)輸(shu)入(ru)電(dian)壓(ya)可(ke)以(yi)調(tiao)節(jie)的(de)範(fan)圍(wei)特(te)別(bie)小(xiao),調(tiao)試(shi)非(fei)常(chang)困(kun)難(nan),為(wei)此(ci)特(te)別(bie)設(she)計(ji)了(le)分(fen)頻(pin)線(xian)路(lu)即(ji)利(li)用(yong)CD4017B十進製計數芯片及其外圍線路對SG3525的4腳振蕩器輸出信號進行8分頻,利用SG3525的10腳關機功能,封鎖SG3525的4腳輸出信號8個中的6個,使11和14腳各有1個脈衝輸出,見圖4、圖5。因為11腳最大占空比為48%左右,則分頻後實際輸出占空比最大為12%左右,最小占空比通過R7來確定。本部分的保護采取單周期限流保護,以場效應管的柵源電阻為采樣信號,當電流超過限定值時,通過SG3525的10腳將該周期驅動信號關斷,達到單周期保護。

圖4:SG3525的4腳與11腳正常情況下的波形圖

圖5:CD4017B及外圍線路輸入與輸出的仿真圖
仿真與試驗
圖4給出了SG3525沒有分頻時,振蕩器輸出(4腳)CH1與PWM輸出(11腳)CH2的對應關係。由圖中可以清楚地看出振蕩器輸出脈衝出現在PWM脈寬的前後側各一個,其脈寬約在5μs~10μs,這個時間足夠CD4017B完成動作。圖5給出了CD4017B及外圍線路輸入輸出仿真圖。由圖5我們可以清楚看出CLK端輸入頻率1kHz脈寬為5μs的脈衝時,輸出OUT即D5~D9的陰極的波形與設計是相符的。經過濾波後,到達SG3525的10腳波形是比較規整的。為分析方便,同時給出了相關引腳的時序圖。同時,采取CLK上升沿翻轉,保證了控製時序的正確,采用封鎖6個脈衝,避免了幹擾和初始狀態對輸出的PWM波形的影響。
該(gai)裝(zhuang)置(zhi)投(tou)入(ru)運(yun)行(xing)後(hou),經(jing)過(guo)將(jiang)近(jin)一(yi)年(nian)的(de)現(xian)場(chang)檢(jian)驗(yan),證(zheng)明(ming)運(yun)行(xing)穩(wen)定(ding)可(ke)靠(kao),各(ge)項(xiang)技(ji)術(shu)指(zhi)標(biao)達(da)到(dao)了(le)設(she)計(ji)要(yao)求(qiu),提(ti)高(gao)了(le)電(dian)鍍(du)產(chan)品(pin)質(zhi)量(liang),節(jie)省(sheng)了(le)電(dian)鍍(du)時(shi)間(jian),完(wan)全(quan)滿(man)足(zu)該(gai)項(xiang)工(gong)藝(yi)要(yao)求(qiu)。
- 噪聲中提取真值!瑞盟科技推出MSA2240電流檢測芯片賦能多元高端測量場景
- 10MHz高頻運行!氮矽科技發布集成驅動GaN芯片,助力電源能效再攀新高
- 失真度僅0.002%!力芯微推出超低內阻、超低失真4PST模擬開關
- 一“芯”雙電!聖邦微電子發布雙輸出電源芯片,簡化AFE與音頻設計
- 一機適配萬端:金升陽推出1200W可編程電源,賦能高端裝備製造
- 2026藍牙亞洲大會暨展覽在深啟幕
- 新市場與新場景推動嵌入式係統研發走向統一開發平台
- 維智捷發布中國願景
- 2秒啟動係統 • 資源受限下HMI最優解,米爾RK3506開發板× LVGL Demo演示
- H橋降壓-升壓電路中的交替控製與帶寬優化
- 車規與基於V2X的車輛協同主動避撞技術展望
- 數字隔離助力新能源汽車安全隔離的新挑戰
- 汽車模塊拋負載的解決方案
- 車用連接器的安全創新應用
- Melexis Actuators Business Unit
- Position / Current Sensors - Triaxis Hall






