便攜式醫療應用的電源問題
發布時間:2012-04-05
中心議題:
- 典型手持醫療係統
- LDO和降壓轉換器的功能
解決方案:
- 優化便攜式係統硬件效率
- 優化電源管理軟件
在將病人送往醫院就診之前,便攜式醫療保健設備可幫助醫療專業人士監控病人生命體征、恢複心髒跳動、利用超聲檢查體內狀況。就此,在醫院便攜式醫療設備越來越頻繁的出現在人們視線中。便攜式醫療的目的是給家庭提供易於使用、kehucaozuobingjuyouzhenduanjiazhideyiliaobaojianshebei,yibianjiangxiangguanfeiyongnaruyiliaobaoxianfanwei。bimianliyiyuanchuzhen,jiangdileyiliaochengben。bingrenzaijiajiukeyitongguoshiyongbianxieshiyiliaoshebeilaijiankongxueya、肺活量、血糖水平,以及記錄心髒事件。重要的是便攜式醫療設備都帶有USB或無線數據連接,可以更好的讓醫療專業人員在醫院和在家不間斷地監控病人狀況。同時,Continua Alliance正在製定基於USB、Zigbee和藍牙標準的互通協議,以來加速這些通信接口的使用。由於采用電池供電的便攜式醫療設備計算能力一般、尺寸偏大、運算時間不長等不足,使得電源係統設計工作極具挑戰性。電源係統對電池大小、運行時間、待機時間、物料(BOM)成本和可靠性均有影響。
便攜式醫療係統所涵蓋的應用極其廣泛,包括血壓監控、血糖儀、脈(mai)搏(bo)血(xue)氧(yang)儀(yi)和(he)超(chao)聲(sheng)應(ying)用(yong)等(deng)。應(ying)用(yong)要(yao)求(qiu)的(de)工(gong)作(zuo)時(shi)間(jian)也(ye)不(bu)同(tong),有(you)的(de)工(gong)作(zuo)時(shi)間(jian)短(duan),但(dan)是(shi)需(xu)要(yao)較(jiao)長(chang)的(de)待(dai)機(ji)時(shi)間(jian),有(you)的(de)要(yao)求(qiu)硬(ying)件(jian)長(chang)時(shi)間(jian)的(de)工(gong)作(zuo)。雖(sui)然(ran)終(zhong)端(duan)應(ying)用(yong)千(qian)差(cha)萬(wan)別(bie),但(dan)大(da)多(duo)數(shu)便(bian)攜(xie)式(shi)係(xi)統(tong)都(dou)一(yi)個(ge)核(he)心(xin)功(gong)能(neng):傳感器采集數據,微處理器(帶專用軟件)分析數據,存儲器存儲軟件和數據,以及數據連接用於訪問結果。圖1顯示了一個帶鍵盤和顯示器的典型手持式便攜係統。當連接市電時,便攜式係統必須能夠發揮最大處理能力,同時不會產生過多熱量;當保持便攜狀態時,電池使用時間必須最大化。電源係統因素,電池容量、電(dian)源(yuan)係(xi)統(tong)效(xiao)率(lv)和(he)電(dian)源(yuan)管(guan)理(li)軟(ruan)件(jian)等(deng)。都(dou)將(jiang)影(ying)響(xiang)電(dian)池(chi)的(de)最(zui)長(chang)使(shi)用(yong)時(shi)間(jian),即(ji)便(bian)攜(xie)式(shi)設(she)備(bei)需(xu)要(yao)充(chong)電(dian)或(huo)更(geng)換(huan)電(dian)池(chi)之(zhi)前(qian)工(gong)作(zuo)的(de)時(shi)間(jian)量(liang)。隻(zhi)有(you)充(chong)分(fen)利(li)用(yong)好(hao)所(suo)有(you)因(yin)素(su)降(jiang)低(di)電(dian)池(chi)的(de)消(xiao)耗(hao),有(you)效(xiao)使(shi)用(yong)電(dian)池(chi),才(cai)能(neng)使(shi)電(dian)池(chi)壽(shou)命(ming)達(da)到(dao)最(zui)長(chang)。大(da)多(duo)數(shu)高(gao)性(xing)能(neng)便(bian)攜(xie)式(shi)係(xi)統(tong)采(cai)用(yong)3.6V標稱輸出的鋰離子充電電池供電。

圖1 典型手持醫療係統
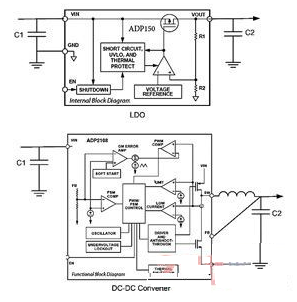
便攜式係統包含優化半導體工藝和工作電壓要求的多個集成電路。便攜式應用需要使用降壓調節器來調節IC采用比電池更低的工作電壓問題。當今最常用的調節器是低壓差(LDO)和降壓型開關調節器,如圖2所示。LDO由基準電壓源、誤差放大器、分壓器和傳輸管(pass transistor)組成。低壓差調節器隻需使用兩個外部電容就能用較高直流電壓產生較低直流電壓,十分簡便。但是,當Vin遠高於Vout時,未輸送到負載的功率會以熱量形式損失。LDO效率約為(Vo/Vin)×100%.LDO效率將變得低下。

圖2 LDO和降壓轉換器的功能框圖
[page]
LDO無法儲存大量未使用的能量,因此未輸送到負載的功率以熱量形式在LDO內部耗散。例如,連接到3.6V電池的2.6V LDO的效率為72%.此外,當要求LDO最大程度地省電時,必須檢查其靜態電流和使能功能。其中ADP150就是一款出色的低靜態電流LDO.當係統處於正常工作模式與休眠模式之間的空閑模式時,低靜態電流(Iq)可以減少係統的功耗,從而提高係統的自主性。使能輸入引腳允許LDO關斷,使休眠模式下的功耗不到1μA,從而延長電池使用時間。
當電源電壓比工作電壓高得多時,通過開關DC/DC轉(zhuan)換(huan)器(qi)能(neng)獲(huo)得(de)更(geng)好(hao)的(de)效(xiao)率(lv),在(zai)將(jiang)一(yi)個(ge)直(zhi)流(liu)電(dian)壓(ya)轉(zhuan)換(huan)為(wei)另(ling)一(yi)個(ge)直(zhi)流(liu)電(dian)壓(ya)時(shi),它(ta)的(de)能(neng)量(liang)能(neng)暫(zan)時(shi)存(cun)儲(chu)在(zai)電(dian)感(gan)磁(ci)場(chang),然(ran)後(hou)釋(shi)放(fang)給(gei)負(fu)載(zai)。便(bian)攜(xie)式(shi)開(kai)關(guan)調(tiao)節(jie)器(qi)以(yi)500kHz~3MHz的頻率工作。DC/DCkaiguanzhuanhuanqiyouduozhongtuopujiegou。neizhikaiguanyuanjiandetongbujiangyaxingtiaojieqiyongyushuchudianyayuandiyushurudianyadechanghe,zaibianxieshixitongzhongzuiweichangyong。yongjiangyatiaojieqitihuanLDO可以提高係統效率。例如,當利用LDO將係統電壓從3.6V降至1.2V,為負載電流為300 mA的微處理器內核供電時,LDO效率約為1.2V/3.6V×100%=33%,67%的輸入功率以熱量形式損失。為了提高效率並降低工作溫度,應當用ADP2108等降壓轉換器取代LDO.降壓轉換器能將能量儲存在電感的磁場中,因而效率更高。用過使用ADIsimPowerTM設計工程師會發現,在相同條件下ADP2108的效率為80%,比LDO提高47%.然而ADP2108尺寸較小,僅使用兩個去耦電容和一個1μH芯片電感,幾乎可以直接取代LDO.,低靜態電流、使能功能以及負載電流較小情況下的省電模式,都是選擇變壓轉換器的性能指標。
yanchangdianchishiyongshijian,chuleyouhuabianxieshixitongyingjianxiaolvyiwai,haibixuyouhuadianyuanguanliruanjian。yunxingfuzadezhuanyongruanjianxuyaoshiyonggaohaodianliangdegaosuweichuliqi。jiangdichuliqisudukeyijiangdigonghao,yanchangdianchiyunxingshijian,danruanjianxingnenghuixiajiang。xitongjiagoushikeyitongguoxuanzezuishiheyingyongdechuliqisudulaitigaoxitongxiaolv。bianxieshixitonghaikeyitongguoguanduanzixitonglaidadaoshengdiandemude,ruweichuliqi、顯示器背光、數據端口和處於測量間隙的傳感器,使用調節器的使能輸入或ADP190/ADP195等負載開關來隔離電池,如圖1所示。
設she計ji便bian攜xie式shi電dian源yuan係xi統tong時shi,並bing不bu存cun在zai萬wan能neng的de解jie決jue方fang案an。延yan長chang電dian池chi使shi用yong時shi間jian的de方fang法fa有you許xu多duo種zhong,有you的de方fang法fa可ke能neng優you於yu其qi他ta方fang法fa。本ben文wen所suo述shu的de技ji術shu同tong時shi適shi用yong於yu便bian攜xie式shi和he市shi電dian供gong電dian的de醫yi療liao設she備bei,能neng夠gou提ti高gao係xi統tong效xiao率lv,降jiang低di內nei部bu溫wen度du和he運yun行xing成cheng本ben。
- 噪聲中提取真值!瑞盟科技推出MSA2240電流檢測芯片賦能多元高端測量場景
- 10MHz高頻運行!氮矽科技發布集成驅動GaN芯片,助力電源能效再攀新高
- 失真度僅0.002%!力芯微推出超低內阻、超低失真4PST模擬開關
- 一“芯”雙電!聖邦微電子發布雙輸出電源芯片,簡化AFE與音頻設計
- 一機適配萬端:金升陽推出1200W可編程電源,賦能高端裝備製造
- 2026藍牙亞洲大會暨展覽在深啟幕
- 新市場與新場景推動嵌入式係統研發走向統一開發平台
- 維智捷發布中國願景
- 2秒啟動係統 • 資源受限下HMI最優解,米爾RK3506開發板× LVGL Demo演示
- H橋降壓-升壓電路中的交替控製與帶寬優化
- 車規與基於V2X的車輛協同主動避撞技術展望
- 數字隔離助力新能源汽車安全隔離的新挑戰
- 汽車模塊拋負載的解決方案
- 車用連接器的安全創新應用
- Melexis Actuators Business Unit
- Position / Current Sensors - Triaxis Hall

