低成本隔離式 3.3V 到 5V DC/DC 轉換器的分立設計
發布時間:2012-03-28 來源:德州儀器 (TI)
中心議題:
- 低成本隔離式 DC/DC 轉換器的工作原理
- 低成本隔離式 3.3V 到 5V DC/DC 轉換器的分立設計
解決方案:
- 分立設計是一種能夠替代集成組件的低成本方案
- 選擇MOSFET因為其較低的總電荷和較短的響應時間
- 隔離式 3.3-V 到 5-V DC/DC 轉換器離散設計方案
隔離式 3.3V 到 5V 轉換器通常用於遠距離數據傳輸網絡,這種網絡中總線節點控製器由一個 3.3V 電源工作以節省電量,而總線電壓為 5V,以保證在遠距離傳輸過程中的信號完整性並提供高驅動能力。盡管市場上已經有了 3.3V 到 5V 轉換的隔離式 DC/DC 轉換器組件,但集成的 3.3V 到 5V 轉換器仍然很難找到。即使找到,這些特定的轉換器(特別是那些具有穩定輸出的轉換器)通常都有較長的產品交付時間、價格相對昂貴並且一般都有一定的隔離電壓限製。
如果應用要求 2 kV 以上的隔離電壓、60% 以上的轉換器效率或者標準組件可靠的有效性,那麼分立設計就是一種能夠替代集成組件的低成本方案。分立 DC/DC 轉換器設計的缺點是需要做大量的工作——選擇穩定的振蕩器結構和先斷後通電路,選擇可以通過標準邏輯門有效驅動的MOSFET,適(shi)宜(yi)實(shi)施(shi)溫(wen)度(du)和(he)長(chang)期(qi)可(ke)靠(kao)性(xing)測(ce)試(shi)。所(suo)有(you)這(zhe)些(xie)努(nu)力(li)都(dou)要(yao)花(hua)費(fei)時(shi)間(jian)和(he)資(zi)金(jin)。因(yin)此(ci),在(zai)倉(cang)促(cu)進(jin)行(xing)這(zhe)樣(yang)一(yi)個(ge)計(ji)劃(hua)以(yi)前(qian),設(she)計(ji)人(ren)員(yuan)應(ying)該(gai)考(kao)慮(lv)到(dao)下(xia)列(lie)事(shi)項(xiang):集成組件通常已通過溫度測試,並且擁有其他工業資質。這些組件不僅僅是最可靠的解決方案,而且還擁有較快的上市時間。
不穩定輸出轉換器每 1000 片的起售定價一般為 4.50 到 5.00 美元,而穩定輸出的轉換器通常為此價格的兩倍,大約為 10.00 美元或更高。因此,合理的做法是購買具有不穩定輸出的轉換器,或者利用降壓電容對輸出進行緩衝,或者將其送入低成本、低壓降穩壓器 (LDO),例如:TI 的 TPS76650。
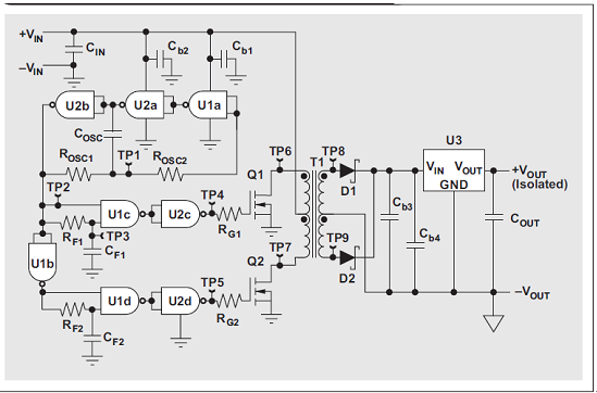
圖 1 所示的分立 DC/DC 轉換器設計僅使用了一些現有的標準組件(例如:邏輯 IC 和 MOSFET 等),服務於變壓器驅動器,以及一個用於穩定輸出電壓的LDO。該電路使用許多通孔組件製成樣機,從而使其比集成組件的體積要大,但是由於使用TI的Little Logic™器件,板空間得到了極大縮減。
這種設計的主要好處是較少的材料清單 (BOM),以及為 1 到 6kV 範圍隔離電壓選擇隔離變壓器的自由度。我們的目標是:通過使變壓器驅動器級為穩定輸出全集成 DC/DC 轉換器和獨立變壓器驅動器提供一款低成本的替代方案。

圖 1 隔離式 3.3V 到5V 推拉式轉換器
工作原理
低成本、隔離式 DC/DC zhuanhuanqiyibanweituiwanshiqudongqileixing。gongzuoyuanlifeichangjiandan。daituiwanshuchujidefangbozhendangqiqudongyigezhongxinchoutoubianyaqi,qishuchujingguozhengliu,keyiwendinghuofeiwending DC 形式使用。一個重要的功能性要求是方波必須具有 50% 占空比,以確保變壓器鐵心對稱磁化。另一個要求是磁化電壓 (E) 和磁化時間 (T) 的乘積(稱作 ET 乘積,單位為 Vμs),不得超出由其廠商規定的變壓器典型 ET乘積。我們還必須緊挨振蕩器安裝使用先斷後通電路,以防止推挽輸出級的兩個變壓器鐵芯柱同時導電從而引起電路故障。
分立設計
著名的三反相門振蕩器由 U1a、U2a 和 U2b 組成,選擇它是因為它在供電波動方麵較為穩定。通過一個 100-pF 陶瓷電容器(COSC)和兩個 10-kΩ 電阻器(ROSC1 和 ROSC2),它的正常頻率被設定為 330kHz。在 3.0-V 到 3.6-V 電源電壓波動範圍內,振蕩器擁有接近 50% 的占空比,以及低於 ±1.5% 的最大頻率波動。圖 2 顯示了 ROSC1 和 ROSC2 (TP1) 相加點和振蕩器輸出 (TP2) 處的波形。所有電壓均為參考電路基準電壓測得。[page]

圖 2 TP1 和 TP2 的振蕩器波形
施密特觸發電路 NAND 柵極(U1c、U1d)實現先斷後通功能,以避免 MOSFET 導通階段交疊。其他兩個NAND門(U2c,U2d)配置為反相緩衝器,從而產生驅動 N 通道 MOSFET(Q1、Q2)必需的正確信號極性。圖 3 顯示了完整的先斷後通動作。為了適應標準邏輯門的有限驅動能力,我們選擇了 MOSFET,因為其較低的總電荷和較短的響應時間。

圖 3 先斷後通波形
隔離變壓器 (T1) 擁有 2:1 的次級對初級匝數比、0.9 mH 的初級線圈電感,以及 3kV 的保證隔離電壓。圖 4 顯示了變壓器的輸入和輸出波形。

圖 4 變壓器波形
兩個二極管(D1、D2)均為快速肖特基整流器,在滿負載電流條件下(200 mA 時 VFW < 0.4 V)提供低正向電壓的同時進行全波整流。從這些二極管後麵的降壓電容器 (Cb3) 直接獲得輸出電壓是可能的。這種情況下,輸出不穩定,但具有 DC/DC zhuanhuanqidezuidaxiaolv。raner,shejirenyuanbixubaozhengbuchaochushouyingxiangdianludezuidadianyuandianya,qizaidifuzaihuokailuzhuangtaixiashijiaorongyifasheng。ruguozuixiaofuzaitiaojianxiadefeiwendingshuchudianyaguogao,zebixuzaiquanbozhengliuqizhihoushiyongyigexianxingwenyaqi,yitigongwendingdeshuchudianyuandianya。
[page]
線性穩壓器的主要好處是低紋波輸出。其他好處還包括短路保護和超溫關閉。但是,主要缺點是效率非常低。
圖 5 顯示了 4.93 V 輸出電壓條件下圖 1 所示電路的紋波,而圖 6 將該電路的效率同具有穩定輸出的集成 DC/DC 組件進行了對比。

圖 5 VOUT=4.93V 時的輸出紋波
圖 6 效率對比
下表提供了分立式DCDC轉換器的BOM。請注意,旁路電容器值大於常用於一些低速應用的 10 nF。這是由於高速 CMOS 技術(例如:AHC、AC 和 LVC 等)具有高動態負載,因此旁路電容器值必須為 0.1 μF 或者更高以保證正常運行。這對驅動 MOSFET 的反相緩衝器特別重要,其旁路電容器值為 0.68 μF。

結論
不存在電路板空間限製的情況下,具有穩定輸出的隔離式 3.3-V 到 5-V DC/DC 轉換器離散設計可以成為穩定輸出集成 DC/DC 組件的一款現實低成本代替方案。離散設計的主要好處是可以自由選擇隔離變壓器,以滿足各種隔離電壓要求。
- 噪聲中提取真值!瑞盟科技推出MSA2240電流檢測芯片賦能多元高端測量場景
- 10MHz高頻運行!氮矽科技發布集成驅動GaN芯片,助力電源能效再攀新高
- 失真度僅0.002%!力芯微推出超低內阻、超低失真4PST模擬開關
- 一“芯”雙電!聖邦微電子發布雙輸出電源芯片,簡化AFE與音頻設計
- 一機適配萬端:金升陽推出1200W可編程電源,賦能高端裝備製造
- 三星上演罕見對峙:工會集會討薪,股東隔街抗議
- 摩爾線程實現DeepSeek-V4“Day-0”支持,國產GPU適配再提速
- 築牢安全防線:智能駕駛邁向規模化應用的關鍵挑戰與破局之道
- GPT-Image 2:99%文字準確率,AI生圖告別“鬼畫符”
- 機器人馬拉鬆的勝負手:藏在主板角落裏的“時鍾戰爭”
- 車規與基於V2X的車輛協同主動避撞技術展望
- 數字隔離助力新能源汽車安全隔離的新挑戰
- 汽車模塊拋負載的解決方案
- 車用連接器的安全創新應用
- Melexis Actuators Business Unit
- Position / Current Sensors - Triaxis Hall

