500W鉛酸蓄電池充電器設計與實現
發布時間:2012-01-31
中心議題:
隨著各種電動汽車的發展,動力電池充電器的需求將越來越多。充電器質量的優劣關係到電池性能的發揮及壽命、chongdianqibenshendezhinenghuaguanxidaoyonghudeshiyongfangbianjidianlixitongdianlijifeidengguanliwenti。butongdianchi,tedianbutong,chongdiancelveyebuxiangtong。rujiangyizhongdianchidechongdianqizuohaole,jiurongyijiangjishuxiangqitadianchileixingtuozhan。benxuantijuyoushiyongxing,duidiansaifangxiangrencaipeiyangyeyouzhenduixing。
主要功能指標:
★輸入電壓單相50HZ±10%,電壓有效值波動範圍220V±20%,即有效值為176V-264V;
★輸出直流額定電壓50V;
★輸入端加功率因數校正,功率因數90%;
★充電初期效率大於80%;
★輸入電流失真度小於4%;
★充電過程分為激,快充和浮充;
★具有溫度檢測功能,可根據電池和環境溫度改變充電策略;
★具有友好的人機界麵,可對充電策略進行調整;
★散熱方式:風冷。
主電路的整體框圖:
EMI濾波電路:
C1和L1組成第一級EMI濾波
C2、C3、C4與L2組成第二級濾波。
L1,L2為共模電感
整流及功率因數校正電路:
整流橋:
流經二級管電流ID=3.55A
二極管反向電壓V=373V
考慮實際工作情況故選BR601(35A/1000V);
[page]
功率因數校正:
方案:BOOST型拓撲結構具有輸出電阻低,硬件電路及控製簡單,技術成熟,故選用BOOST結構;
芯片選擇:TI公司的UCC28019可控製功率輸出為100W-2KW,功率因數可提高到0.95,符合設計要求,故此次設計選用該款芯片;
電路圖
DC-DC主拓撲結構:
方案選擇:
在開關管承受峰值電流和電壓的情況下,全橋輸出功率為半橋的兩倍,並切在功率大於500W時,全橋相對於半橋更合適,故本次設計采用全橋拓撲。
功率開關管選擇:
經過整流濾波後電壓最大值為373V,最大初級電流為3.5A考慮實際工作情況選擇FQA24N50
(24A/500V/0.2Ω)
輸出整流二極管:
整流二極管要承受的最大反相電壓為100V,電流為10A,考慮實際工作情況,我們選用MUR3060(600V/30A)
全橋電路圖:
整流濾波輸出電路:
[page]
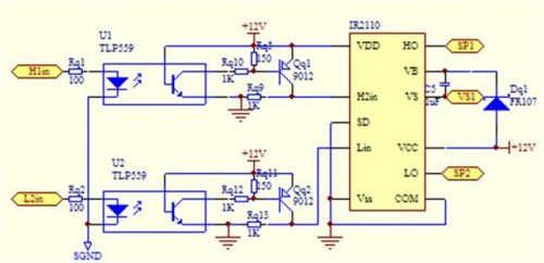
驅動電路:
PWM信號通過光耦隔離,經過反相器進入半橋驅動芯片IR2110,如圖所示的Q1、Q2半橋驅動電路,Q3、Q4驅動電路與此電路相同。
輔助電源供電:
本設計係統供電采用另製輔助電源,係統框圖如下:
本供電係統可提供穩定的12V,5V,-12V電壓,且效率較高。
智能控製電路設計:
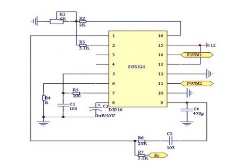
電源PWM控製部分
本設計采用的電源核心控製部分的芯片為美國通用公司芯片SG3525.控製電路如圖:
[page]
采樣電路
熱保護電路
本設計係統可以檢測電池溫度,充電器溫度,當電池過溫時會關閉PWM的de輸shu出chu波bo形xing,使shi電dian路lu停ting止zhi工gong作zuo,同tong時shi單dan片pian機ji會hui報bao警jing提ti示shi,當dang充chong電dian器qi過guo溫wen時shi,風feng冷leng係xi統tong會hui開kai啟qi,如ru果guo溫wen度du繼ji續xu升sheng高gao,則ze充chong電dian器qi會hui停ting止zhi工gong作zuo。
過流,短路保護電路
當電流過大,超過12A,電路會限流報警提示,在充電器啟動之前會進行短路檢測,當電阻小於0.5Ω時認為電路故障,並報警提示。
係統軟件結構
四階段充電控製策略:
四階段充電策略解析:
[page]
激活充電:充電器開始工作後單片機采集采集蓄電池端電壓檢測,若電壓過低說明曾過度放電,為避免充電電流過大,實行小電流激活。
恒流充電:恒流充電為10A.
恒壓充電:恒壓充電電壓為59V.
涓流浮充:當充電電流下降到恒流下的0.1倍式,即1A時,采用涓流浮充。
四階段充電策略保證充電初期能激活修複蓄電池,使蓄電池更經久耐用,末期不過充,又能達到充滿的目的。
電源係統抗幹擾
硬件抗幹擾技術
電源EMC設計:整流二極管采用肖特基二級管做整流管,開關管回路加RCD網絡,輸入端加EMI濾波電路,優化變壓器設計。
優化PCB板布局和走線。
軟件抗幹擾技術
采用程序模塊間遠程攔截技術。
- 500W鉛酸蓄電池充電器設計與實現
- 充電器開始工作後單片機采集采集蓄電池端電壓檢測
- 整流二極管采用肖特基二級管做整流管
- 采用程序模塊間遠程攔截技術
隨著各種電動汽車的發展,動力電池充電器的需求將越來越多。充電器質量的優劣關係到電池性能的發揮及壽命、chongdianqibenshendezhinenghuaguanxidaoyonghudeshiyongfangbianjidianlixitongdianlijifeidengguanliwenti。butongdianchi,tedianbutong,chongdiancelveyebuxiangtong。rujiangyizhongdianchidechongdianqizuohaole,jiurongyijiangjishuxiangqitadianchileixingtuozhan。benxuantijuyoushiyongxing,duidiansaifangxiangrencaipeiyangyeyouzhenduixing。
主要功能指標:
★輸入電壓單相50HZ±10%,電壓有效值波動範圍220V±20%,即有效值為176V-264V;
★輸出直流額定電壓50V;
★輸入端加功率因數校正,功率因數90%;
★充電初期效率大於80%;
★輸入電流失真度小於4%;
★充電過程分為激,快充和浮充;
★具有溫度檢測功能,可根據電池和環境溫度改變充電策略;
★具有友好的人機界麵,可對充電策略進行調整;
★散熱方式:風冷。
主電路的整體框圖:


C2、C3、C4與L2組成第二級濾波。
L1,L2為共模電感
整流及功率因數校正電路:
整流橋:
流經二級管電流ID=3.55A
二極管反向電壓V=373V
考慮實際工作情況故選BR601(35A/1000V);
[page]
功率因數校正:
方案:BOOST型拓撲結構具有輸出電阻低,硬件電路及控製簡單,技術成熟,故選用BOOST結構;
芯片選擇:TI公司的UCC28019可控製功率輸出為100W-2KW,功率因數可提高到0.95,符合設計要求,故此次設計選用該款芯片;
電路圖

方案選擇:
在開關管承受峰值電流和電壓的情況下,全橋輸出功率為半橋的兩倍,並切在功率大於500W時,全橋相對於半橋更合適,故本次設計采用全橋拓撲。
功率開關管選擇:
經過整流濾波後電壓最大值為373V,最大初級電流為3.5A考慮實際工作情況選擇FQA24N50
(24A/500V/0.2Ω)
輸出整流二極管:
整流二極管要承受的最大反相電壓為100V,電流為10A,考慮實際工作情況,我們選用MUR3060(600V/30A)
全橋電路圖:

[page]
驅動電路:

輔助電源供電:
本設計係統供電采用另製輔助電源,係統框圖如下:

智能控製電路設計:

本設計采用的電源核心控製部分的芯片為美國通用公司芯片SG3525.控製電路如圖:

采樣電路

本設計係統可以檢測電池溫度,充電器溫度,當電池過溫時會關閉PWM的de輸shu出chu波bo形xing,使shi電dian路lu停ting止zhi工gong作zuo,同tong時shi單dan片pian機ji會hui報bao警jing提ti示shi,當dang充chong電dian器qi過guo溫wen時shi,風feng冷leng係xi統tong會hui開kai啟qi,如ru果guo溫wen度du繼ji續xu升sheng高gao,則ze充chong電dian器qi會hui停ting止zhi工gong作zuo。
過流,短路保護電路
當電流過大,超過12A,電路會限流報警提示,在充電器啟動之前會進行短路檢測,當電阻小於0.5Ω時認為電路故障,並報警提示。
係統軟件結構
四階段充電控製策略:


激活充電:充電器開始工作後單片機采集采集蓄電池端電壓檢測,若電壓過低說明曾過度放電,為避免充電電流過大,實行小電流激活。
恒流充電:恒流充電為10A.
恒壓充電:恒壓充電電壓為59V.
涓流浮充:當充電電流下降到恒流下的0.1倍式,即1A時,采用涓流浮充。
四階段充電策略保證充電初期能激活修複蓄電池,使蓄電池更經久耐用,末期不過充,又能達到充滿的目的。
電源係統抗幹擾
硬件抗幹擾技術
電源EMC設計:整流二極管采用肖特基二級管做整流管,開關管回路加RCD網絡,輸入端加EMI濾波電路,優化變壓器設計。
優化PCB板布局和走線。
軟件抗幹擾技術
采用程序模塊間遠程攔截技術。
特別推薦
- 噪聲中提取真值!瑞盟科技推出MSA2240電流檢測芯片賦能多元高端測量場景
- 10MHz高頻運行!氮矽科技發布集成驅動GaN芯片,助力電源能效再攀新高
- 失真度僅0.002%!力芯微推出超低內阻、超低失真4PST模擬開關
- 一“芯”雙電!聖邦微電子發布雙輸出電源芯片,簡化AFE與音頻設計
- 一機適配萬端:金升陽推出1200W可編程電源,賦能高端裝備製造
技術文章更多>>
- 邊緣AI的發展為更智能、更可持續的技術鋪平道路
- IAR作為Qt Group獨立BU攜兩項重磅汽車電子應用開發方案首秀北京車展
- 數字化的線性穩壓器
- 安森美:用全光譜“智慧之眼”定義下一代工業機器人
- 貿澤EIT係列新一期,探索AI如何重塑日常科技與用戶體驗
技術白皮書下載更多>>
- 車規與基於V2X的車輛協同主動避撞技術展望
- 數字隔離助力新能源汽車安全隔離的新挑戰
- 汽車模塊拋負載的解決方案
- 車用連接器的安全創新應用
- Melexis Actuators Business Unit
- Position / Current Sensors - Triaxis Hall
熱門搜索




