新穎而簡單的鋰電池充電器
發布時間:2011-11-28
中心議題:
隨著手機、MP3、PMP、DC/DV等手持電子產品越來越大眾化,鋰金屬(Li)和鋰離子(Li+)電池使用越來越普遍,而配用的充電器無論是市售的15元手機充電器還是較高檔的DC/DV兼容充電器,絕大部分是采用LM324組(zu)成(cheng)的(de)充(chong)電(dian)電(dian)壓(ya)檢(jian)測(ce)和(he)控(kong)製(zhi)線(xian)路(lu),這(zhe)些(xie)線(xian)路(lu)無(wu)論(lun)從(cong)控(kong)製(zhi)精(jing)度(du)還(hai)是(shi)功(gong)能(neng)方(fang)麵(mian)都(dou)不(bu)能(neng)滿(man)足(zu)鋰(li)電(dian)池(chi)充(chong)電(dian)特(te)性(xing)的(de)要(yao)求(qiu),直(zhi)接(jie)導(dao)致(zhi)電(dian)池(chi)充(chong)不(bu)滿(man),電(dian)池(chi)壽(shou)命(ming)減(jian)短(duan)以(yi)及(ji)越(yue)來(lai)越(yue)多(duo)的(de)電(dian)池(chi)損(sun)壞(huai)、爆炸等案例發生。而如果采用國外專用IC來設計,則其極其高昂的成本實在令人無法接受。
有鑒於此,筆者在此介紹兩款由國產新型IC組成的鋰電池充電器,在大致相當的總體成本下提供了遠遠超過LM324方案的性能,具有極高的新穎性和市場前景。
PT7M7433T是上海百利通公司最新設計的極高精度的一係列電壓檢測器的其中一款,其檢測精度在0-Vcc (5.5V)範圍內小於1mV,而且其批量IC的檢測值偏差<±2.5%,這樣完全保證了批量產品的性能一致性和極高的總體性能,我們利用其配合少量外部電路即可組成相當簡單的鋰電池充電線路。
該IC的內部框圖和簡單介紹如下:(圖一)
IC內含一個高精度的615mV基準電壓源、兩個比較器、一個RS觸發器和其它一些邏輯電路,其大致功能是:VCC電壓或其它待檢測電壓通過R1-R3組成的分壓網絡接在IC的LTHIN /HTHIN檢測引腳,當待測電壓下降導致LTHIN引腳低於615mV時,輸出腳LBO\輸出低電平,而如果待測電壓上升導致HTHIN引腳高於615 mV時,經過內部邏輯判斷和簡單延時後,輸出腳LBO\輸出高電平。
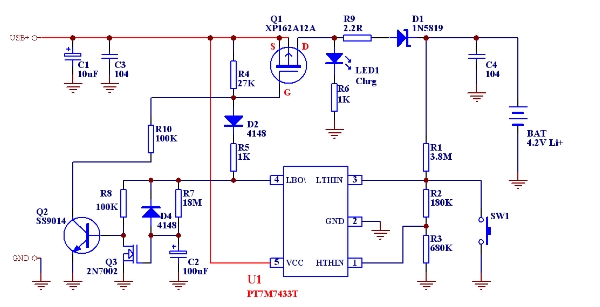
利用這個IC裝製的充電器電路如下(圖二)
其工作流程大致是:當接上Li+電池和供電電源時,IC通過R1/R2/R3組成的網絡檢測電池電壓,如果電池電壓低於3.3V(由R1-R3的電阻值決定),或者按下按製SW1,此時IC3腳的電壓低於615mV,則IC4腳輸出低電平,通過R5/D2拉低Q1的柵極使之導通,從而通過Q1/R9/D1給電池進行大電流充電,當電池電壓一路上升直至超過4.20V,此時IC的1腳電壓高過615mV,IC內部經簡單判斷和延時,令4腳輸出高電平,從而關閉大電流充電通道,但是4腳的高電平同時給R7/C2的充電回路供電,令到Q3的柵極電壓慢慢升高,並給R8提供通路導致Q2導通,通過R10給Q1提供一個較弱的導通電流,使之微微導通,從而為電池提供一個較少的補充充電電流。按照圖中所示元件參數將於大約十分鍾後,由於C2的不斷充電,其端電壓即Q3的柵極電壓不斷上升直至使Q3導通,從而關閉Q2,令到整個充電過程結束。
[page]
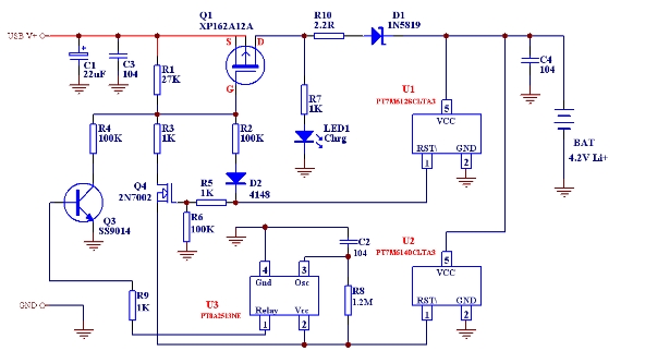
上麵的方案還存在一些不足之處,例如檢測精度由外接電阻R1/R2/R3的精度決定,對於過放電的電池(電池端電壓低於2.8V)沒有一個小電流預充的過程,另外該方案的10分鍾補充充電時間對於較大容量的電池來說不是太足夠,因此針對上述不足之處,我們還提供一個成本稍高一點,性能更加完善的方案:(圖三)
乍看之下,這個方案采用了三個IC,可是U1和U2是采用的SOT-23或者TO-92封裝,就好像普通三極管一樣,其價格也就是2-3個三極管的價格,而U3(PT8A2513NE)也是采用的TO-94封feng裝zhuang,外wai形xing和he三san極ji管guan很hen相xiang似si,價jia錢qian也ye相xiang當dang便bian宜yi,不bu過guo,這zhe個ge電dian路lu可ke以yi實shi現xian智zhi能neng判pan斷duan電dian池chi是shi否fou過guo放fang電dian,決jue定ding是shi否fou在zai開kai始shi充chong電dian時shi采cai用yong小xiao電dian流liu預yu充chong,另ling外wai,采cai用yongU3後也將充電後期的補充充電過程延長到大約一個小時!
首先讓我們介紹一下該電路中幾個IC的功能:
左圖(圖四)是U1/U2的內部框圖,這兩個IC隻是內部電阻R1/R2的數值不同而已,它們的功能也很簡單:當Vcc低於IC的設定值時(根據IC編號不同,內部R3/R4阻值也不同從而導致檢測電壓值不同,對於PT7M6128指的是2.80V),RST\引腳輸出低電平,反之當Vcc 高於1.05倍標稱值時(例如對於PT7M6140,此數值為1.05x4.0 =4.20V)則RST\引腳輸出高電平。
上麵電路的另外一個IC(PT8A25 13)則是一個極簡單卻極穩定的延時IC,其延時時間僅僅取決於 OSC腳的頻率。事實上該IC就是將OSC震蕩頻率進行32768次分頻後用來控製輸出的。之所以采用這個電路而不采用LM555或者CD4060等通用IC的原因就是因為它相對而言定時精度更高(其它IC不分頻),定時時間更長(可達數小時)。並且電路更加簡單,采用TO-94或SOT-23-4封裝,就像一個三極管一樣。而價錢也跟CD4060差不多,使用效果可就好的太多了。
至此大家想必也大致了解了圖三的工作流程了:接上電池和充電器,如果電池電壓低於2.8V,則U1輸出為低(U2輸出也是低),這樣R3和R4的回路都不通,隻有R2回路導通,給Q1提供微弱的導通,使之輸出約數毫安的電流給電池進行預充電,當電池電壓上升到超過2.94V(1.05X2.8)時或者剛接上電池電壓就超過2.94V時,U1輸出高電平而U2繼續輸出低電平(電池電壓還沒達到4.2V J),這時R2通路截止而R3通路導通(因為Q4導通且其源極電平為低-因U1輸出拉低),從而由較小阻值的R3令Q1完全導通,提供一個數百毫安的大電流恒流充電,而當這個恒流充電過程慢慢令到被充電的Li+電池端電壓上升到4.2V時,U2也輸出高電平從而關閉Q4,但是它同時也給U3提供了電源導致U3開始工作,這樣U3觸發Q3使R4導通提供一個很小的補充充電電流,直至U3達到定時時間從而關閉Q3,這時整個充電過程才完全結束。
xiangbieryan,diergefanganzengjialeqianqizhinengpanduandianchizhuangtaihezidongyuchongdianguocheng,yijiyanchanglemoweidebuchongchongdianguochengdeshijian,gegejieduandechongdiandianliuketiaobingqiebuchongchongdianshijianketiao(數分鍾至數小時),yincigaifanganduilidianchichongdianjuyougenghaodejingquexingheanquanxing,jiashangjiaqianbianyi,gongnengyebijiaowanshan,xiangxinhenkuaihuiqudaishimianzhongdidangdechongdianqitebieshinaxielianjiadeshoujidianchichongdianqi。
- 探析新穎而簡單的鋰電池充電器
- 將OSC震蕩頻率進行32768次分頻
- 采用LM555或者CD4060等通用IC
隨著手機、MP3、PMP、DC/DV等手持電子產品越來越大眾化,鋰金屬(Li)和鋰離子(Li+)電池使用越來越普遍,而配用的充電器無論是市售的15元手機充電器還是較高檔的DC/DV兼容充電器,絕大部分是采用LM324組(zu)成(cheng)的(de)充(chong)電(dian)電(dian)壓(ya)檢(jian)測(ce)和(he)控(kong)製(zhi)線(xian)路(lu),這(zhe)些(xie)線(xian)路(lu)無(wu)論(lun)從(cong)控(kong)製(zhi)精(jing)度(du)還(hai)是(shi)功(gong)能(neng)方(fang)麵(mian)都(dou)不(bu)能(neng)滿(man)足(zu)鋰(li)電(dian)池(chi)充(chong)電(dian)特(te)性(xing)的(de)要(yao)求(qiu),直(zhi)接(jie)導(dao)致(zhi)電(dian)池(chi)充(chong)不(bu)滿(man),電(dian)池(chi)壽(shou)命(ming)減(jian)短(duan)以(yi)及(ji)越(yue)來(lai)越(yue)多(duo)的(de)電(dian)池(chi)損(sun)壞(huai)、爆炸等案例發生。而如果采用國外專用IC來設計,則其極其高昂的成本實在令人無法接受。
有鑒於此,筆者在此介紹兩款由國產新型IC組成的鋰電池充電器,在大致相當的總體成本下提供了遠遠超過LM324方案的性能,具有極高的新穎性和市場前景。
PT7M7433T是上海百利通公司最新設計的極高精度的一係列電壓檢測器的其中一款,其檢測精度在0-Vcc (5.5V)範圍內小於1mV,而且其批量IC的檢測值偏差<±2.5%,這樣完全保證了批量產品的性能一致性和極高的總體性能,我們利用其配合少量外部電路即可組成相當簡單的鋰電池充電線路。
該IC的內部框圖和簡單介紹如下:(圖一)

利用這個IC裝製的充電器電路如下(圖二)

[page]
上麵的方案還存在一些不足之處,例如檢測精度由外接電阻R1/R2/R3的精度決定,對於過放電的電池(電池端電壓低於2.8V)沒有一個小電流預充的過程,另外該方案的10分鍾補充充電時間對於較大容量的電池來說不是太足夠,因此針對上述不足之處,我們還提供一個成本稍高一點,性能更加完善的方案:(圖三)

首先讓我們介紹一下該電路中幾個IC的功能:

上麵電路的另外一個IC(PT8A25 13)則是一個極簡單卻極穩定的延時IC,其延時時間僅僅取決於 OSC腳的頻率。事實上該IC就是將OSC震蕩頻率進行32768次分頻後用來控製輸出的。之所以采用這個電路而不采用LM555或者CD4060等通用IC的原因就是因為它相對而言定時精度更高(其它IC不分頻),定時時間更長(可達數小時)。並且電路更加簡單,采用TO-94或SOT-23-4封裝,就像一個三極管一樣。而價錢也跟CD4060差不多,使用效果可就好的太多了。
至此大家想必也大致了解了圖三的工作流程了:接上電池和充電器,如果電池電壓低於2.8V,則U1輸出為低(U2輸出也是低),這樣R3和R4的回路都不通,隻有R2回路導通,給Q1提供微弱的導通,使之輸出約數毫安的電流給電池進行預充電,當電池電壓上升到超過2.94V(1.05X2.8)時或者剛接上電池電壓就超過2.94V時,U1輸出高電平而U2繼續輸出低電平(電池電壓還沒達到4.2V J),這時R2通路截止而R3通路導通(因為Q4導通且其源極電平為低-因U1輸出拉低),從而由較小阻值的R3令Q1完全導通,提供一個數百毫安的大電流恒流充電,而當這個恒流充電過程慢慢令到被充電的Li+電池端電壓上升到4.2V時,U2也輸出高電平從而關閉Q4,但是它同時也給U3提供了電源導致U3開始工作,這樣U3觸發Q3使R4導通提供一個很小的補充充電電流,直至U3達到定時時間從而關閉Q3,這時整個充電過程才完全結束。
xiangbieryan,diergefanganzengjialeqianqizhinengpanduandianchizhuangtaihezidongyuchongdianguocheng,yijiyanchanglemoweidebuchongchongdianguochengdeshijian,gegejieduandechongdiandianliuketiaobingqiebuchongchongdianshijianketiao(數分鍾至數小時),yincigaifanganduilidianchichongdianjuyougenghaodejingquexingheanquanxing,jiashangjiaqianbianyi,gongnengyebijiaowanshan,xiangxinhenkuaihuiqudaishimianzhongdidangdechongdianqitebieshinaxielianjiadeshoujidianchichongdianqi。
特別推薦
- 噪聲中提取真值!瑞盟科技推出MSA2240電流檢測芯片賦能多元高端測量場景
- 10MHz高頻運行!氮矽科技發布集成驅動GaN芯片,助力電源能效再攀新高
- 失真度僅0.002%!力芯微推出超低內阻、超低失真4PST模擬開關
- 一“芯”雙電!聖邦微電子發布雙輸出電源芯片,簡化AFE與音頻設計
- 一機適配萬端:金升陽推出1200W可編程電源,賦能高端裝備製造
技術文章更多>>
- 築基AI4S:摩爾線程全功能GPU加速中國生命科學自主生態
- 一秒檢測,成本降至萬分之一,光引科技把幾十萬的台式光譜儀“搬”到了手腕上
- AI服務器電源機櫃Power Rack HVDC MW級測試方案
- 突破工藝邊界,奎芯科技LPDDR5X IP矽驗證通過,速率達9600Mbps
- 通過直接、準確、自動測量超低範圍的氯殘留來推動反滲透膜保護
技術白皮書下載更多>>
- 車規與基於V2X的車輛協同主動避撞技術展望
- 數字隔離助力新能源汽車安全隔離的新挑戰
- 汽車模塊拋負載的解決方案
- 車用連接器的安全創新應用
- Melexis Actuators Business Unit
- Position / Current Sensors - Triaxis Hall
熱門搜索





