鋰離子電池充電器的設計參考
發布時間:2011-11-23
中心議題:
- 鋰離子電池的特性
- 鋰離子電池充電方式
解決方案:
- 鋰離子充電器設計範例
攜xie帶dai型xing電dian子zi產chan品pin皆jie以yi電dian池chi作zuo為wei電dian源yuan。隨sui著zhe攜xie帶dai型xing產chan品pin的de迅xun速su發fa展zhan,各ge種zhong電dian池chi的de用yong量liang大da增zeng,並bing且qie開kai發fa出chu許xu多duo新xin型xing電dian池chi。除chu大da家jia較jiao熟shu悉xi的de堿jian性xing電dian池chi、可充電的鎳鎘電池、鎳氫電池外,還有近年來成為主流的鋰離子電池。這裏會介紹有關鋰離電池的相關知識,包括它的特性、主要參數、應用範圍,最後並提供鋰離子電池充電線路的設計參考。
電池特性
電池的性能參數主要有電動勢、容量、比能量和電阻。電動勢等於單位正電荷由負極通過電池內部移到正極時,電池非靜電力(化學力)所做的功。電動勢取決於電極材料的化學性質,與電池的大小無關。電池所能輸出的總電荷量為電池的容量,通常用安培小時作單位。
在電池反應中,每公斤反應物質所產生的電能稱為電池的理論比能量。所謂比能量指的是單位重量或單位體積中所儲存的能量,以Wh/kg或Wh/L來表示。Wh是能量的單位,W是瓦、h是小時;kg是千克(重量單位),L是升(體積單位)。電(dian)池(chi)的(de)實(shi)際(ji)比(bi)能(neng)量(liang)要(yao)比(bi)理(li)論(lun)比(bi)能(neng)量(liang)小(xiao)。因(yin)為(wei)電(dian)池(chi)中(zhong)的(de)反(fan)應(ying)物(wu)並(bing)不(bu)全(quan)按(an)電(dian)池(chi)反(fan)應(ying)進(jin)行(xing),同(tong)時(shi)電(dian)池(chi)內(nei)阻(zu)也(ye)會(hui)引(yin)起(qi)電(dian)壓(ya)降(jiang)。另(ling)一(yi)方(fang)麵(mian),電(dian)流(liu)流(liu)過(guo)電(dian)池(chi)的(de)截(jie)麵(mian)積(ji)越(yue)大(da),其(qi)內(nei)阻(zu)越(yue)小(xiao)。鋰(li)離(li)子(zi)電(dian)池(chi)的(de)最(zui)大(da)特(te)點(dian)是(shi)比(bi)能(neng)量(liang)高(gao),現(xian)今(jin)的(de)鋰(li)離(li)子(zi)電(dian)池(chi)技(ji)術(shu)可(ke)達(da)到(dao)比(bi)能(neng)量(liang)為(wei)80~120 wh/kg,而傳統鉛酸電池的比能量僅為30~40 wh/kg,因此鋰離子電池可以以較小體積儲存更高能量,有助於講求輕薄短小的行動電子裝置與要求高續航力的電動車應用。
以下亦列出鋰離子電池的幾項特點:高容量:鋰離子電池的重量是相同容量的鎳鎘或鎳氫電池的一半,體積是鎳鎘的20-30%,鎳氫的35-50%.
- 高電壓:一個鋰離子電池單體的工作電壓為3.7V(標稱值),相當於三個串聯的鎳鎘或鎳氫電池。
- 高穩定:由於不含金屬鋰,危險性低,因而不受飛機運輸關於禁止在客機攜帶規定的限製。
- 長壽命:可充電鋰離子電池充電全滿時、電壓約為4.2伏特,放電時電壓會下降、但不宜低於約2.5伏特,保存電壓或出廠電壓約為3.6至3.7伏特。使用壽命主要關鍵為充電次數,優良的可充電鋰離子電池約有500次以上的壽命(由2.5伏特充電至4.2伏特算一次),且鋰離子電池不存在記憶效應。
- 快速充電:使用額定電壓為4.2V的定電壓/定電流充電器,可以使鋰離子電池在1~2.5個小時內就充滿電。但須注意如果充電電壓超過4.3伏特以上,有爆炸的危險。電池電壓低於2.0伏特,則鋰離子電池損毀,無法再使用或充電。
電池充電方式
youyishangkeyizhidao,lilizidianchisuiranjuyougaorongliangyuchangshoumingdeyoushi,danshizaichongfangdianfangmianzexutebiezhuyi,yincisuoyoukechongdianlilizidianchidouxuyaopeizhiqi「充放電管理IC」,用以限製充電及放電電壓,以確保不超過安全電壓致電池爆炸,當電池電壓低於2.5V切(qie)斷(duan)輸(shu)出(chu),避(bi)免(mian)電(dian)池(chi)壽(shou)命(ming)縮(suo)短(duan)。除(chu)少(shao)數(shu)標(biao)準(zhun)品(pin)之(zhi)外(wai),多(duo)數(shu)鋰(li)離(li)子(zi)電(dian)池(chi)體(ti)積(ji)外(wai)型(xing)各(ge)異(yi),以(yi)實(shi)際(ji)應(ying)用(yong)為(wei)主(zhu),容(rong)量(liang)規(gui)格(ge)也(ye)不(bu)盡(jin)相(xiang)同(tong),因(yin)此(ci)充(chong)電(dian)電(dian)流(liu)由(you)各(ge)製(zhi)造(zao)廠(chang)商(shang)自(zi)行(xing)設(she)計(ji)規(gui)範(fan)。依(yi)據(ju)電(dian)流(liu)大(da)小(xiao)而(er)有(you)所(suo)謂(wei)快(kuai)充(chong)或(huo)慢(man)充(chong)模(mo)式(shi);然大電流的充電模式通常有損使用壽命。雖然電池組中已包含有充電管理IC,但dan此ci僅jin作zuo為wei電dian池chi爆bao炸zha或huo防fang止zhi燃ran燒shao的de最zui低di保bao護hu措cuo施shi,而er非fei正zheng常chang的de使shi用yong方fang式shi,為wei充chong分fen達da到dao電dian池chi的de壽shou命ming與yu效xiao率lv,充chong電dian器qi的de設she計ji仍reng需xu離li此ci一yi上shang下xia限xian甚shen遠yuan。
除了過放電之外,鋰離子電池也不適合用作大電流放電,大電流放電時會降低放電時間(內部會產生較高的溫度而損耗能量)。yincidianchizhizaoshangguifangaichanpinzuidafangdiandianliu,zaishiyongzhongyingxiaoyuzuidafangdiandianliu。lilizidianchiduichongdianpinzhideyaoqiuhengao,xuyaojingmidechongdiandianluyibaozhengchongdiandeanquan,youqiyaoqiuzhongzhichongdiandianyajingduzaiedingzhide1%之內(例如:充4.2V的鋰離子電池,其允差為±0.042V)過壓充電可能對鋰離子電池造成永久性損壞,嚴重者導致電池爆炸;鋰離子電池的充電電流應根據電池製造廠的規範選用。雖然某些電池充電電流標稱可達2C(C是電池的容量,標示如1000mAh,1C充電率即充電電流為1A),但高充電電流會降低電池壽命,因此一般常用的充電率為0.25C~1C.因充電過程的電化學反應會產生熱,有一定的能量損失;另外鋰離子電池充電並非全部采用定電流充電,還有定電壓模式充電,所以實際充電時間約為2.5小時左右;鋰離子電池充電的溫度在0°C~ 60°C範(fan)圍(wei)。如(ru)果(guo)充(chong)電(dian)電(dian)流(liu)過(guo)大(da)會(hui)產(chan)生(sheng)溫(wen)度(du)過(guo)高(gao),不(bu)僅(jin)會(hui)損(sun)壞(huai)電(dian)池(chi)並(bing)可(ke)能(neng)引(yin)起(qi)爆(bao)炸(zha)。因(yin)此(ci)在(zai)大(da)電(dian)流(liu)充(chong)電(dian)時(shi),需(xu)要(yao)對(dui)電(dian)池(chi)進(jin)行(xing)溫(wen)度(du)檢(jian)測(ce),並(bing)且(qie)在(zai)超(chao)過(guo)設(she)定(ding)充(chong)電(dian)溫(wen)度(du)時(shi)能(neng)停(ting)止(zhi)充(chong)電(dian)以(yi)保(bao)證(zheng)安(an)全(quan)。另(ling)外(wai),充(chong)電(dian)器(qi)電(dian)路(lu)中(zhong)有(you)設(she)定(ding)的(de)限(xian)流(liu)電(dian)阻(zu),保(bao)證(zheng)充(chong)電(dian)電(dian)流(liu)不(bu)超(chao)過(guo)設(she)定(ding)的(de)限(xian)製(zhi)電(dian)流(liu)。
目前鋰離子電池的充電器常采用三段充電法,即預充電模式(Pre-Charging Mode)、定電流充電(Fast Charging Mode)、定電壓充電模式(Constant Voltage Mode)。鋰離子電池終止放電電壓為2.5V.設計完善的充電器可對過放的電池進行挽救修複,即在正式充電前進行預處理。於充電前先檢測電池的電壓:若電池電壓大於 3V,則按正常方式充電;若電池電壓低於3V,則以小電流(約為10%的定電流模式充電電流)充(chong)電(dian)稱(cheng)之(zhi)為(wei)預(yu)充(chong)電(dian)模(mo)式(shi),讓(rang)處(chu)於(yu)深(shen)度(du)放(fang)電(dian)狀(zhuang)態(tai)下(xia)而(er)溶(rong)解(jie)的(de)鈍(dun)化(hua)膜(mo)進(jin)行(xing)還(hai)原(yuan)。此(ci)外(wai),當(dang)電(dian)池(chi)過(guo)度(du)放(fang)電(dian)時(shi),還(hai)可(ke)能(neng)釋(shi)出(chu)部(bu)分(fen)銅(tong)金(jin)屬(shu)在(zai)陽(yang)極(ji)造(zao)成(cheng)短(duan)路(lu),此(ci)時(shi)若(ruo)以(yi)高(gao)電(dian)流(liu)進(jin)行(xing)強(qiang)迫(po)充(chong)電(dian)就(jiu)會(hui)導(dao)致(zhi)電(dian)池(chi)過(guo)熱(re),而(er)預(yu)充(chong)電(dian)階(jie)段(duan)則(ze)能(neng)避(bi)免(mian)這(zhe)種(zhong)現(xian)象(xiang)發(fa)生(sheng)。等(deng)充(chong)到(dao)3V後再按正常定電流方式充電。
[page]
當電池電壓大於3V,則按正常方式充電的充電特性如圖1所示(以4.2V鋰離子電池為例)。kaishiyishedingdedingdianliumoshichongdian,cishidianchidianyayijiaokuaidexielvshangsheng,suizhedianchidianlichucundezengjia,dianchidianyashangshengxielvhuizhubujiangdi,shangshengdaojiejin 4.2V 時,定電流充電階段結束。充電器改以 4.2V定ding電dian壓ya充chong電dian,在zai定ding電dian壓ya階jie段duan充chong電dian時shi,電dian壓ya幾ji乎hu不bu變bian,但dan充chong電dian電dian流liu持chi續xu下xia降jiang。當dang充chong電dian電dian流liu降jiang到dao某mou一yi值zhi時shi,啟qi動dong計ji時shi器qi,經jing一yi段duan計ji數shu定ding時shi截jie止zhi後hou,結jie束shu充chong電dian,完wan成cheng充chong電dian程cheng式shi。

圖1 典型的鋰離子電池充電曲線
定電壓充電的輸出穩壓精確度對於電池容量最大化和延長電池使用壽命都很重要。當電池穩壓低於4.2V,可能導致電池充電不足,雖不至於影響壽命,卻使得電池蓄電量減少。例如充電不足程度隻要達到總電壓的1%,就會讓電池蓄電量減少8%.另ling一yi方fang麵mian,電dian池chi穩wen壓ya太tai高gao,則ze導dao致zhi電dian池chi過guo度du充chong電dian而er縮suo短duan使shi用yong壽shou命ming,甚shen至zhi造zao成cheng使shi用yong者zhe危wei險xian。為wei了le確que保bao鋰li離li子zi電dian池chi的de充chong電dian安an全quan,開kai始shi充chong電dian時shi的de環huan境jing溫wen度du,必bi須xu在zai0°C~45°C之(zhi)間(jian)。在(zai)更(geng)低(di)溫(wen)度(du)下(xia)進(jin)行(xing)充(chong)電(dian)會(hui)形(xing)成(cheng)更(geng)多(duo)金(jin)屬(shu)鋰(li),會(hui)導(dao)致(zhi)電(dian)池(chi)阻(zu)抗(kang)增(zeng)加(jia)與(yu)電(dian)池(chi)劣(lie)化(hua)。在(zai)高(gao)溫(wen)環(huan)境(jing)下(xia)進(jin)行(xing)充(chong)電(dian),則(ze)會(hui)增(zeng)加(jia)鋰(li)離(li)子(zi)與(yu)電(dian)解(jie)液(ye)的(de)反(fan)應(ying)而(er)加(jia)速(su)電(dian)池(chi)劣(lie)化(hua)。
一般而言,建議長時間不使用時,應將電池充至70 - 80%進行存放。這也是為防止長時間的自然放電後,鋰離子電池電壓低於2.0伏fu特te,導dao致zhi鋰li離li子zi電dian池chi失shi效xiao而er不bu能neng使shi用yong。經jing常chang把ba鋰li離li子zi電dian池chi電dian量liang耗hao盡jin的de使shi用yong方fang式shi,比bi經jing常chang充chong放fang電dian的de使shi用yong方fang式shi,其qi壽shou命ming至zhi少shao縮suo短duan一yi半ban以yi上shang。
鋰離子充電器設計範例
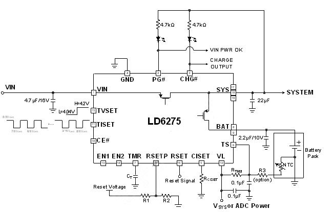
為滿足低耗電可攜式產品對於更精確、更安全的充電器應用需求,許多IC製造商發展出低成本線性充電器。圖2是以通嘉科技的LD6275充電IC為設計範例,構成僅需少數外部零件的獨立式線性充電器電路,其具備1.5A的最大充電電流。
LD6275是一個高整合度的鋰離子電池線性充電器 IC,具備主動電源路徑管理,在負載端電流進行加載/卸載的情況下,即時調整電池充電電流,有效監控管理輸入電流(即USB埠的輸出電流),符合USB – IF所規範的浪湧電流限製和軟啟動功能的要求。此外,IC內整合有溫度檢測功能,如果IC溫度超過設定值。會自動降低充電電流以保護晶片避免損壞。
LD6275將電源適配器/USB埠的5V直流電源進行降壓穩流,對鋰離子電池進行充電,為防止電源適配器的過電流超載,可以外部電阻RCISET設定最大充電電流限製。同時支援電腦USB埠充電模式,並依據外部腳位EN1與EN2進行設定,各模式請見表1.透過為USB 500mA與USB 100mA操作模式設定,可以保護PC端USB埠避免過載。

圖2 LD6275應用電路圖

表1 充電模式設定[page]
LD6275具有適應性電源路徑管理(Adaptable Power Path Management, APPM)功能,其為以供給係統端用電為主,對電池充電為輔,如圖3所示;當係統用電超過輸入電源的供給限製時,其電池亦能主動開啟放電功能同時對係統端供給其所需之電能需求,如圖4所示。

圖3. APPM

圖4. APPM
LD6275開放兩段的電池設定電壓與充電電流的調整,可根據其需求動態調整,如為符合日本JEITA的規範要求根據電池之溫度而調整充電器之設定,如下圖5表示。

圖5 TVSET, TISET調整
由於LD6275本身耗電極小,僅1~2mA,幾乎可以忽略,因此IC本身發熱功率Pd可以由下列公式計算:
![]()
Vin為輸入電源電壓,工作範圍4.1V~6V.VBAT是電池電壓,可以由0~4.2V,ICHG為設定充電電流,由外部電阻RCISET設定之。當電池電壓低於3V時,會進入預充電模式,IC內部預設以ICHG的10%電流進行充電。
假設使用5.5V電源供應器對單顆1200mAh鋰離子電池進行充電,在0.7°C快速充電電流時,且電池電壓為3V的條件下,可以預估IC運作的最大耗電量為,1.762W的耗電最大值,此一功耗會使得熱阻抗60°C /W的3×3毫米QFN封裝溫度溫升127°C,即便環境溫度0°C時,也已經超過所允許的125°C矽晶片操作溫度最大值。若設定充電電流為0.6A(0.5C),則可降低IC溫升為90度,可以操作於35度的環境溫度中,因此是較佳的設定電流。
youyishangkeyidezhi,kuaisuchongdianwenliuzhihedianyuangongyingdianyadecaozuofanwei,duiyuxianxingchongdianqixiangdangzhongyao。xianxingchongdianqidegenbenwentizaiyucaozuoshijingpianwendujiaogao,shideshejishibixuzaichongdiandianliuhesanrejigouzhijianzuoqushe。danwangwangxianxingchongdianqideyingyongfanweishixuyaoqingboyaoqiudexiedaixingchanpin,duoshiyongdaorexingchadesuliaowaike,yibukaolvjinshusanrepian,zuihouchanpinshejizheweiyoujiangdichongdiandianliubingyanchangchongdianshijian,laihuanqujiaodidecaozuowendu。jiyukexieshichanpinshiyongzhe,xiwangnenggouzai1~2小時中完成充電,因此線性充電器通常比較適合1500mAh以下的低容量鋰離子電池應用。若要應用於高輸入/輸出電壓差或高容量電池的充電應用,此時可以考慮應用同步交換式充電器。
[page]
圖6所示為鋰離子電池充電器的標準充電流程,首先充電IC偵測是否有輸出短路或是過載的保護模式,若係統一切正常接著偵測電池初始電壓是否達到3V以上,高於3V者就直接以快充模式進行高電流充電,若電池低於3V者,進入預充電模式,以快充的10%進行充電,喚醒電池並避免電池損壞。在預充電階段,仍隨時偵測電池電壓,達到3V後可隨即切入快充模式。

圖6. Battery Charging Flow Diagram.
在快充模式下,電池的電壓以較高速度上升,升高至4.2V時,切換至4.2V的定電壓充電,由電池本生的內阻進行限流,此時充電電流就如同圖1的CV階段。隨著時間過去,充電電流呈現指數曲線遞減,當到達設定電流ICHG的10%,即關閉充電器,同時指示充電完成。
然而,當電池故障時,電池可能無法儲存電能,電壓抑不會升高,所充入的能量轉變成熱,除了依靠過溫度保護機製之外,IC內部亦具有超時計時器,無論此時電池電壓狀態如何,隻要超過設定充電時間後,隨即關閉充電器,以達到多重保護使用者之功能。
[page]
使用者亦有可能在充電或式充電完畢後,在未將電源移除的情況下,即抽離電池的情況。為避免造成危險,IC內部應具有如圖7, 8的電池存在偵測機製。充電IC會以短時間脈衝(每370ms產生2ms的脈衝)方式抽取電池電流,此時若電池存在,則偵測到的電池電壓應大於一預設閥值;若電池已切離,則充電IC偵測到一低電壓,即可判定為電池斷開狀態,並將電池端電壓切斷,保護使用者安全。

圖7. 電池存在偵測機製

圖8. 電池移除偵測機製
本文小結
鋰離子電池以其特有的性能優勢已在可攜式裝置如筆記電腦、攝影機、移動通訊中得到普遍應用。而新一代的聚合物鋰離子電池在形狀上可做到薄形化、任意麵積化和任意形狀化,大大提高了電池造型設計的靈活性。同時,聚合物鋰離子電池的單位能量比目前的一般鋰離子電池提高了20%,其容量、與(yu)環(huan)保(bao)性(xing)能(neng)等(deng)方(fang)麵(mian)都(dou)較(jiao)鋰(li)離(li)子(zi)電(dian)池(chi)皆(jie)獲(huo)得(de)改(gai)善(shan)。因(yin)此(ci)可(ke)以(yi)預(yu)見(jian)的(de)是(shi),未(wei)來(lai)鋰(li)離(li)子(zi)電(dian)池(chi)的(de)充(chong)電(dian)器(qi),亦(yi)朝(chao)向(xiang)更(geng)快(kuai)速(su)的(de)充(chong)電(dian)速(su)率(lv)與(yu)更(geng)強(qiang)健(jian)的(de)係(xi)統(tong)保(bao)護(hu)能(neng)力(li)為(wei)未(wei)來(lai)發(fa)展(zhan)趨(qu)勢(shi)。
- 噪聲中提取真值!瑞盟科技推出MSA2240電流檢測芯片賦能多元高端測量場景
- 10MHz高頻運行!氮矽科技發布集成驅動GaN芯片,助力電源能效再攀新高
- 失真度僅0.002%!力芯微推出超低內阻、超低失真4PST模擬開關
- 一“芯”雙電!聖邦微電子發布雙輸出電源芯片,簡化AFE與音頻設計
- 一機適配萬端:金升陽推出1200W可編程電源,賦能高端裝備製造
- 2026藍牙亞洲大會暨展覽在深啟幕
- 新市場與新場景推動嵌入式係統研發走向統一開發平台
- 維智捷發布中國願景
- 2秒啟動係統 • 資源受限下HMI最優解,米爾RK3506開發板× LVGL Demo演示
- H橋降壓-升壓電路中的交替控製與帶寬優化
- 車規與基於V2X的車輛協同主動避撞技術展望
- 數字隔離助力新能源汽車安全隔離的新挑戰
- 汽車模塊拋負載的解決方案
- 車用連接器的安全創新應用
- Melexis Actuators Business Unit
- Position / Current Sensors - Triaxis Hall

