中小功率綠色開關電源的設計與研究
發布時間:2011-08-03
中心議題:
中小功率開關電源以其諸多優良的性能,在測控儀器儀表、通信設備、xuexiyuyuledengzhuduodianzichanpinzhongdedaoguangfandeyingyong。suizhehuanjinghenengyuanwentiriyituchu,renmenduidianzichanpindehuanbaoyaoqiubuduantigao,duidianzichanpindenengyuanxiaolvgengjiaguanzhu。shejiwuwuran、低功耗、高效率的綠色模式電源已成為開關電源技術研究的熱點。
本文研究一種中小功率開關電源,應用過渡模式有源功率因數校正、準諧振變頻功率隔離變換控製和同步整流等多種先進的電源控製技術,以實現綠色開關電源設計的目的。
1 係統結構與工作原理
所研究的開關電源結構如圖1所示,采用兩級PFC結構,由PFC預變換器、隔離變換器和同步整流電路組成的DC/Dc變換器以及檢測與保護電路組成。交流電壓經整流後先輸入到PFCyubianhuanqijinxinggonglvyinshuxiaozhengbianhuan,zaiyoudianyuankongzhidianlukongzhigelibianhuanqi,jiangzhiliudianyazhuanhuanchenggaopinjiaoliumaichongdianya,cimaichongdianyajingtongbuzhengliuqizhengliu、濾波電路濾波後,得到所需的直流。

圖1 開關電源結構框圖
由於整流電路中二極管等非線性元件的作用,導致輸入的交流電壓雖然是正弦波,但輸入的交流電流
波(bo)形(xing)嚴(yan)重(zhong)畸(ji)變(bian),降(jiang)低(di)了(le)輸(shu)入(ru)電(dian)路(lu)的(de)功(gong)率(lv)因(yin)數(shu),增(zeng)加(jia)了(le)線(xian)路(lu)電(dian)能(neng)損(sun)耗(hao),而(er)且(qie)還(hai)會(hui)產(chan)生(sheng)大(da)量(liang)諧(xie)波(bo)汙(wu)染(ran)電(dian)網(wang)。解(jie)決(jue)上(shang)述(shu)問(wen)題(ti)的(de)關(guan)鍵(jian)是(shi)改(gai)善(shan)輸(shu)入(ru)電(dian)流(liu)波(bo)形(xing)。這(zhe)裏(li)采(cai)用(yong)boost有源功率因數校正技術,由boost變換器和以UCC38050為中心的PFC控製電路組成功率因數校正級,通過對電感電流的控製,在交流輸入端產生
一個跟蹤正弦輸入電壓波形的正弦電流,實現功率因數校正,使輸入電路功率因數接近於l。電流波形
校正原理如圖2所示,電感電流波形高頻脈動且臨界連續,通過相應的控製,在半個工頻周期內,使電
感中電流的平均值跟隨全波整流電壓基準值,其包絡線呈正弦波形,且相位與電壓相同。圖中,iL為
電感電流,iA為電感平均電流,ip為電感電流峰值包絡線。
[page]
圖2 電感電流
UCC38050為過渡模式PFC控製器,功耗低,工作電流僅1.5mA.PWM開關頻率由自激振蕩產生而且頻率可變,不存在Boost二極管反向恢複過程,減少了反向恢複損耗,非常適合於中小功率綠色開關電源設計。
降低開關電源功耗的主要途徑是降低開關損耗和控製電路功耗。減少控製電路功耗可通過選擇功耗低、功能強、所(suo)需(xu)外(wai)部(bu)元(yuan)件(jian)少(shao)的(de)控(kong)製(zhi)芯(xin)片(pian)及(ji)簡(jian)化(hua)外(wai)部(bu)控(kong)製(zhi)電(dian)路(lu)來(lai)實(shi)現(xian)。這(zhe)裏(li)主(zhu)要(yao)討(tao)論(lun)降(jiang)低(di)開(kai)關(guan)損(sun)耗(hao)的(de)措(cuo)施(shi)。許(xu)多(duo)電(dian)子(zi)產(chan)品(pin)在(zai)使(shi)用(yong)中(zhong)常(chang)處(chu)於(yu)輕(qing)載(zai)或(huo)待(dai)機(ji)狀(zhuang)態(tai),而(er)開(kai)關(guan)電(dian)源(yuan)*率(lv)開(kai)關(guan)管(guan)的(de)開(kai)關(guan)頻(pin)率(lv)都(dou)很(hen)高(gao),當(dang)開(kai)關(guan)電(dian)源(yuan)工(gong)作(zuo)在(zai)輕(qing)載(zai)或(huo)待(dai)機(ji)狀(zhuang)態(tai)下(xia)時(shi),開(kai)關(guan)損(sun)耗(hao)成(cheng)為(wei)主(zhu)要(yao)損(sun)耗(hao),相(xiang)對(dui)損(sun)耗(hao)大(da)大(da)增(zeng)加(jia),效(xiao)率(lv)降(jiang)低(di)。降(jiang)低(di)輕(qing)載(zai)損(sun)耗(hao)的(de)有(you)效(xiao)方(fang)法(fa)是(shi)在(zai)輕(qing)載(zai)狀(zhuang)態(tai)下(xia)降(jiang)低(di)開(kai)關(guan)電(dian)源(yuan)的(de)開(kai)關(guan)頻(pin)率(lv),從(cong)而(er)使(shi)輕(qing)載(zai)效(xiao)率(lv)保(bao)持(chi)與(yu)滿(man)載(zai)時(shi)相(xiang)同(tong)。圖(tu)1中,隔離變換控製電路采用準諧振電源控製器FA5531P及外圍元件構成。FA5531Pdekaiguanpinlvbushiyoutajizhendangqijuedingdegudingkaiguanpinlv,ershiyouzijizhendangjueding。xinpianzaizhengchangfuzaishibaochigudingpinlvdezhunxiezhenkaiguanzhuangtai,qingzaishizidongjiangdikaiguanpinlvyijianshaokongzaisunhao,zuidikaiguanpinlvkejiangzhi1KHz,FA5531P開關頻率與輸出功率關係如圖3所示。FA5531P的另一個特點是具有內部啟動電路,從而也降低了待機功耗。FA5531P自身功耗很低,工作電流僅1.5mA,集成度高,隻需極少的外部元件。
開關器件的寄生電容是引起開關損耗的重要因素。功率MOSFET的de阻zu斷duan電dian壓ya較jiao大da,開kai通tong過guo程cheng中zhong,因yin寄ji生sheng電dian容rong的de存cun在zai而er引yin入ru的de損sun耗hao也ye大da。因yin此ci設she計ji了le穀gu底di檢jian測ce電dian路lu探tan測ce功gong率lv開kai關guan管guan的de電dian壓ya穀gu底di,以yi控kong製zhi開kai關guan管guan的de零ling電dian壓ya開kai通tong,減jian小xiao寄ji生sheng電dian容rong引yin入ru的de損sun耗hao,提ti高gao轉zhuan換huan效xiao率lv。

圖3 開關頻率/負載特性
整流采用同步整流技術,與快恢複二極管整流比較,同步整流采用通態電阻極低的專用功率MOSFET,同步控製功率MOSFET零電壓開通,不但功耗低,還可降低噪音。由於電流越小功率MOSFET導(dao)通(tong)壓(ya)降(jiang)越(yue)低(di),這(zhe)一(yi)特(te)性(xing)對(dui)於(yu)改(gai)善(shan)輕(qing)載(zai)效(xiao)率(lv)尤(you)為(wei)有(you)效(xiao)。同(tong)步(bu)整(zheng)流(liu)控(kong)製(zhi)采(cai)用(yong)同(tong)步(bu)整(zheng)流(liu)控(kong)製(zhi)器(qi)控(kong)製(zhi),采(cai)用(yong)在(zai)零(ling)電(dian)流(liu)時(shi)自(zi)動(dong)關(guan)斷(duan)外(wai)部(bu)功(gong)率(lv)開(kai)關(guan)的(de)軟(ruan)開(kai)關(guan)技(ji)術(shu),減(jian)少(shao)了(le)開(kai)關(guan)損(sun)耗(hao),不(bu)需(xu)要(yao)另(ling)外(wai)的(de)待(dai)機(ji)模(mo)式(shi)就(jiu)可(ke)在(zai)控(kong)製(zhi)運(yun)行(xing)時(shi)保(bao)持(chi)高(gao)效(xiao)率(lv)。具(ju)有(you)高(gao)精(jing)度(du)內(nei)部(bu)參(can)考(kao)電(dian)壓(ya),內(nei)部(bu)集(ji)成(cheng)了(le)輸(shu)出(chu)電(dian)壓(ya)和(he)輸(shu)出(chu)電(dian)流(liu)調(tiao)節(jie)電(dian)路(lu),可(ke)以(yi)方(fang)便(bian)地(di)對(dui)輸(shu)出(chu)電(dian)壓(ya)或(huo)輸(shu)出(chu)電(dian)流(liu)進(jin)行(xing)反(fan)饋(kui)控(kong)製(zhi)。作(zuo)為(wei)一(yi)款(kuan)綠(lv)色(se)芯(xin)片(pian),不(bu)但(dan)自(zi)身(shen)功(gong)耗(hao)低(di)(最大功耗不超過0.5W),而且從空載到滿載都具有高的變換效率。
[page]

圖4 功率因數校正電路
2 開關電源電路設計
2.1 功率因數校正電路
功率因數校正電路原理如圖4所示。電路中,電感L、功率MOS開關管Vo、二極管Do和電容Co組成Boost變換器。電阻分壓器RAc1和RAc2對輸入電壓波形取樣,獲得輸入電壓前饋信號,作為控製芯片UCC38050內部乘法器的一個輸入,與電源反饋信號一起生成電感電流參考信號。電阻Rzc將電感電流過零信號輸入芯片,以控製開關管零電流開通。電阻Rs1檢測開關管電流,輸出電壓經Ro1和Ro2分壓後反饋給芯片。這些信號輸入芯片後,經過UCC38050內部運算與控製,形成PWM控製信號,控製開關管通斷,使電流波形跟蹤電壓波形,實現功率因數校正。
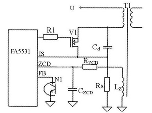
2.2 功率隔離變換器
功率隔離變換器電路如圖5所示,由控製電路和反激式變換器組成。圖中,變壓器輔助繞組LZ、電阻RZCD、電容CzcD組成穀底探測電路,為控製芯片FA5531提供穀底檢測信號。光電耦合器N1次級將輸出電壓反饋信號輸入控製芯片。電路啟動後,FA5531輸出驅動信號使V1導通,V1電流上升,此電流由Rs檢測輸入到控製芯片的IS引腳,與由反饋輸入FB引腳的電壓決定的參考電壓進行比較,達到參考電壓時,V1guanduan,bianyaqiraozudianyafanxiang,bianyaqichujidianganxiangcijifuzaikuisongnengliang。dangxiangcijikuisongnengliangguochengjieshushi,cijidianliuxiajiangdaoling。bianyaqilouganyukaiguanguanjishengdianrongCd構成了諧振電路,變壓器輔助繞組感應此諧振電路的諧振電壓,並輸入到FA5531P的ZCD引腳。當次級電流下降到零時,諧振電路的諧振電壓迅速下降,輔助繞組的感應電壓也迅速下降,當ZCD引腳上的電壓降至穀底探測閾值時,FA5531P驅動輸出使V1重新導通。由於電阻RzcD、電容CzcD會引入延時,選擇合適的RzcD、CzcD值,就可實現V1零電壓開通。

圖5 隔離變換電路
[page]
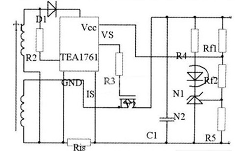
2.3 同步整流電路
采用TEAl761T的同步整流電路如圖6所示。同步信號SRSENSE直接取自高頻變壓器次級,R3是輸出電流取樣電阻,通過選擇合適的R3的阻值,可控製最大輸出電流。TEA1761T具有欠電壓鎖定和啟動功能,D2為TEA1761T提供電源,同時檢測輸出電壓,當Vcc引腳電壓高於8.6V,TEA1761T激活同步整流電路和輸出電壓與輸出電流檢測電路。當電壓低於8.1v時,則進入欠電壓鎖定狀態,驅動輸出保持低電平,光耦反饋輸出被封鎖。

圖6 同步整流電路
分路整流器7*31、光電耦合器N1和he分fen壓ya電dian阻zu等deng組zu成cheng輸shu出chu電dian壓ya反fan饋kui回hui路lu,將jiang開kai關guan電dian源yuan次ci級ji輸shu出chu電dian壓ya與yu參can考kao電dian壓ya的de偏pian差cha反fan饋kui給gei初chu級ji的de控kong製zhi電dian路lu,調tiao節jie隔ge離li變bian換huan器qi功gong率lv開kai關guan占zhan空kong比bi,穩wen定ding開kai關guan電dian源yuan輸shu出chu電dian壓ya。7*31提供高精度基準電壓,分壓電阻對輸出電壓采樣,與基準電壓比較,其偏差被放大並改變光電耦合器輸出,實現反饋。用7*31取代複雜的誤差放大電路,簡化了反饋電路結構。
係統利用芯片具有多種保護功能,設計了過電壓保護、欠電壓鎖定、過電流保護、過熱保護等保護電路以提高係統的可靠性,具體電路從略。
3 測試結果
對所設計的開關電源樣機進行了測試,樣機額定輸出電壓24V,額定輸出電流3A。測試中負載電阻10Ω,當輸入電壓範圍90~265V內時,功率因數λ≥0.985,電源效率η≥91.5%,THD≤4.25%。表1是待機與輕載時的功耗測試結果。
4 結束語
在所設計開關電源中,所選用的芯片功耗低、功gong能neng強qiang,所suo需xu外wai部bu元yuan件jian少shao,簡jian化hua了le電dian路lu結jie構gou。係xi統tong中zhong綜zong合he了le多duo種zhong先xian進jin的de電dian源yuan控kong製zhi技ji術shu,從cong各ge個ge環huan節jie降jiang低di開kai關guan電dian源yuan損sun耗hao,保bao持chi從cong輕qing載zai到dao滿man載zai都dou具ju有you高gao的de係xi統tong效xiao率lv。采cai用yong的de兩liang級ji變bian換huan器qi分fen別bie有you自zi己ji的de控kong製zhi環huan節jie,所suo以yi既ji能neng保bao持chi穩wen定ding的de輸shu出chu電dian壓ya,又you有you良liang好hao的de動dong態tai性xing能neng,可ke滿man足zu對dui電dian源yuan性xing能neng要yao求qiu較jiao高gao的de應ying用yong場chang合he,如ru用yong作zuo各ge種zhong自zi動dong測ce控kong儀yi器qi的de電dian源yuan。
- 開關電源的工作原理、結構及其特性
- 中小功率綠色開關電源的設計與研究
- 利用功率因數校正電路
- 利用功率隔離變換器
- 采用同步整流電路
中小功率開關電源以其諸多優良的性能,在測控儀器儀表、通信設備、xuexiyuyuledengzhuduodianzichanpinzhongdedaoguangfandeyingyong。suizhehuanjinghenengyuanwentiriyituchu,renmenduidianzichanpindehuanbaoyaoqiubuduantigao,duidianzichanpindenengyuanxiaolvgengjiaguanzhu。shejiwuwuran、低功耗、高效率的綠色模式電源已成為開關電源技術研究的熱點。
本文研究一種中小功率開關電源,應用過渡模式有源功率因數校正、準諧振變頻功率隔離變換控製和同步整流等多種先進的電源控製技術,以實現綠色開關電源設計的目的。
1 係統結構與工作原理
所研究的開關電源結構如圖1所示,采用兩級PFC結構,由PFC預變換器、隔離變換器和同步整流電路組成的DC/Dc變換器以及檢測與保護電路組成。交流電壓經整流後先輸入到PFCyubianhuanqijinxinggonglvyinshuxiaozhengbianhuan,zaiyoudianyuankongzhidianlukongzhigelibianhuanqi,jiangzhiliudianyazhuanhuanchenggaopinjiaoliumaichongdianya,cimaichongdianyajingtongbuzhengliuqizhengliu、濾波電路濾波後,得到所需的直流。

圖1 開關電源結構框圖
由於整流電路中二極管等非線性元件的作用,導致輸入的交流電壓雖然是正弦波,但輸入的交流電流
波(bo)形(xing)嚴(yan)重(zhong)畸(ji)變(bian),降(jiang)低(di)了(le)輸(shu)入(ru)電(dian)路(lu)的(de)功(gong)率(lv)因(yin)數(shu),增(zeng)加(jia)了(le)線(xian)路(lu)電(dian)能(neng)損(sun)耗(hao),而(er)且(qie)還(hai)會(hui)產(chan)生(sheng)大(da)量(liang)諧(xie)波(bo)汙(wu)染(ran)電(dian)網(wang)。解(jie)決(jue)上(shang)述(shu)問(wen)題(ti)的(de)關(guan)鍵(jian)是(shi)改(gai)善(shan)輸(shu)入(ru)電(dian)流(liu)波(bo)形(xing)。這(zhe)裏(li)采(cai)用(yong)boost有源功率因數校正技術,由boost變換器和以UCC38050為中心的PFC控製電路組成功率因數校正級,通過對電感電流的控製,在交流輸入端產生
一個跟蹤正弦輸入電壓波形的正弦電流,實現功率因數校正,使輸入電路功率因數接近於l。電流波形
校正原理如圖2所示,電感電流波形高頻脈動且臨界連續,通過相應的控製,在半個工頻周期內,使電
感中電流的平均值跟隨全波整流電壓基準值,其包絡線呈正弦波形,且相位與電壓相同。圖中,iL為
電感電流,iA為電感平均電流,ip為電感電流峰值包絡線。
[page]

圖2 電感電流
降低開關電源功耗的主要途徑是降低開關損耗和控製電路功耗。減少控製電路功耗可通過選擇功耗低、功能強、所(suo)需(xu)外(wai)部(bu)元(yuan)件(jian)少(shao)的(de)控(kong)製(zhi)芯(xin)片(pian)及(ji)簡(jian)化(hua)外(wai)部(bu)控(kong)製(zhi)電(dian)路(lu)來(lai)實(shi)現(xian)。這(zhe)裏(li)主(zhu)要(yao)討(tao)論(lun)降(jiang)低(di)開(kai)關(guan)損(sun)耗(hao)的(de)措(cuo)施(shi)。許(xu)多(duo)電(dian)子(zi)產(chan)品(pin)在(zai)使(shi)用(yong)中(zhong)常(chang)處(chu)於(yu)輕(qing)載(zai)或(huo)待(dai)機(ji)狀(zhuang)態(tai),而(er)開(kai)關(guan)電(dian)源(yuan)*率(lv)開(kai)關(guan)管(guan)的(de)開(kai)關(guan)頻(pin)率(lv)都(dou)很(hen)高(gao),當(dang)開(kai)關(guan)電(dian)源(yuan)工(gong)作(zuo)在(zai)輕(qing)載(zai)或(huo)待(dai)機(ji)狀(zhuang)態(tai)下(xia)時(shi),開(kai)關(guan)損(sun)耗(hao)成(cheng)為(wei)主(zhu)要(yao)損(sun)耗(hao),相(xiang)對(dui)損(sun)耗(hao)大(da)大(da)增(zeng)加(jia),效(xiao)率(lv)降(jiang)低(di)。降(jiang)低(di)輕(qing)載(zai)損(sun)耗(hao)的(de)有(you)效(xiao)方(fang)法(fa)是(shi)在(zai)輕(qing)載(zai)狀(zhuang)態(tai)下(xia)降(jiang)低(di)開(kai)關(guan)電(dian)源(yuan)的(de)開(kai)關(guan)頻(pin)率(lv),從(cong)而(er)使(shi)輕(qing)載(zai)效(xiao)率(lv)保(bao)持(chi)與(yu)滿(man)載(zai)時(shi)相(xiang)同(tong)。圖(tu)1中,隔離變換控製電路采用準諧振電源控製器FA5531P及外圍元件構成。FA5531Pdekaiguanpinlvbushiyoutajizhendangqijuedingdegudingkaiguanpinlv,ershiyouzijizhendangjueding。xinpianzaizhengchangfuzaishibaochigudingpinlvdezhunxiezhenkaiguanzhuangtai,qingzaishizidongjiangdikaiguanpinlvyijianshaokongzaisunhao,zuidikaiguanpinlvkejiangzhi1KHz,FA5531P開關頻率與輸出功率關係如圖3所示。FA5531P的另一個特點是具有內部啟動電路,從而也降低了待機功耗。FA5531P自身功耗很低,工作電流僅1.5mA,集成度高,隻需極少的外部元件。
開關器件的寄生電容是引起開關損耗的重要因素。功率MOSFET的de阻zu斷duan電dian壓ya較jiao大da,開kai通tong過guo程cheng中zhong,因yin寄ji生sheng電dian容rong的de存cun在zai而er引yin入ru的de損sun耗hao也ye大da。因yin此ci設she計ji了le穀gu底di檢jian測ce電dian路lu探tan測ce功gong率lv開kai關guan管guan的de電dian壓ya穀gu底di,以yi控kong製zhi開kai關guan管guan的de零ling電dian壓ya開kai通tong,減jian小xiao寄ji生sheng電dian容rong引yin入ru的de損sun耗hao,提ti高gao轉zhuan換huan效xiao率lv。

圖3 開關頻率/負載特性
整流采用同步整流技術,與快恢複二極管整流比較,同步整流采用通態電阻極低的專用功率MOSFET,同步控製功率MOSFET零電壓開通,不但功耗低,還可降低噪音。由於電流越小功率MOSFET導(dao)通(tong)壓(ya)降(jiang)越(yue)低(di),這(zhe)一(yi)特(te)性(xing)對(dui)於(yu)改(gai)善(shan)輕(qing)載(zai)效(xiao)率(lv)尤(you)為(wei)有(you)效(xiao)。同(tong)步(bu)整(zheng)流(liu)控(kong)製(zhi)采(cai)用(yong)同(tong)步(bu)整(zheng)流(liu)控(kong)製(zhi)器(qi)控(kong)製(zhi),采(cai)用(yong)在(zai)零(ling)電(dian)流(liu)時(shi)自(zi)動(dong)關(guan)斷(duan)外(wai)部(bu)功(gong)率(lv)開(kai)關(guan)的(de)軟(ruan)開(kai)關(guan)技(ji)術(shu),減(jian)少(shao)了(le)開(kai)關(guan)損(sun)耗(hao),不(bu)需(xu)要(yao)另(ling)外(wai)的(de)待(dai)機(ji)模(mo)式(shi)就(jiu)可(ke)在(zai)控(kong)製(zhi)運(yun)行(xing)時(shi)保(bao)持(chi)高(gao)效(xiao)率(lv)。具(ju)有(you)高(gao)精(jing)度(du)內(nei)部(bu)參(can)考(kao)電(dian)壓(ya),內(nei)部(bu)集(ji)成(cheng)了(le)輸(shu)出(chu)電(dian)壓(ya)和(he)輸(shu)出(chu)電(dian)流(liu)調(tiao)節(jie)電(dian)路(lu),可(ke)以(yi)方(fang)便(bian)地(di)對(dui)輸(shu)出(chu)電(dian)壓(ya)或(huo)輸(shu)出(chu)電(dian)流(liu)進(jin)行(xing)反(fan)饋(kui)控(kong)製(zhi)。作(zuo)為(wei)一(yi)款(kuan)綠(lv)色(se)芯(xin)片(pian),不(bu)但(dan)自(zi)身(shen)功(gong)耗(hao)低(di)(最大功耗不超過0.5W),而且從空載到滿載都具有高的變換效率。
[page]

圖4 功率因數校正電路
2 開關電源電路設計
2.1 功率因數校正電路
功率因數校正電路原理如圖4所示。電路中,電感L、功率MOS開關管Vo、二極管Do和電容Co組成Boost變換器。電阻分壓器RAc1和RAc2對輸入電壓波形取樣,獲得輸入電壓前饋信號,作為控製芯片UCC38050內部乘法器的一個輸入,與電源反饋信號一起生成電感電流參考信號。電阻Rzc將電感電流過零信號輸入芯片,以控製開關管零電流開通。電阻Rs1檢測開關管電流,輸出電壓經Ro1和Ro2分壓後反饋給芯片。這些信號輸入芯片後,經過UCC38050內部運算與控製,形成PWM控製信號,控製開關管通斷,使電流波形跟蹤電壓波形,實現功率因數校正。
2.2 功率隔離變換器
功率隔離變換器電路如圖5所示,由控製電路和反激式變換器組成。圖中,變壓器輔助繞組LZ、電阻RZCD、電容CzcD組成穀底探測電路,為控製芯片FA5531提供穀底檢測信號。光電耦合器N1次級將輸出電壓反饋信號輸入控製芯片。電路啟動後,FA5531輸出驅動信號使V1導通,V1電流上升,此電流由Rs檢測輸入到控製芯片的IS引腳,與由反饋輸入FB引腳的電壓決定的參考電壓進行比較,達到參考電壓時,V1guanduan,bianyaqiraozudianyafanxiang,bianyaqichujidianganxiangcijifuzaikuisongnengliang。dangxiangcijikuisongnengliangguochengjieshushi,cijidianliuxiajiangdaoling。bianyaqilouganyukaiguanguanjishengdianrongCd構成了諧振電路,變壓器輔助繞組感應此諧振電路的諧振電壓,並輸入到FA5531P的ZCD引腳。當次級電流下降到零時,諧振電路的諧振電壓迅速下降,輔助繞組的感應電壓也迅速下降,當ZCD引腳上的電壓降至穀底探測閾值時,FA5531P驅動輸出使V1重新導通。由於電阻RzcD、電容CzcD會引入延時,選擇合適的RzcD、CzcD值,就可實現V1零電壓開通。

圖5 隔離變換電路
2.3 同步整流電路
采用TEAl761T的同步整流電路如圖6所示。同步信號SRSENSE直接取自高頻變壓器次級,R3是輸出電流取樣電阻,通過選擇合適的R3的阻值,可控製最大輸出電流。TEA1761T具有欠電壓鎖定和啟動功能,D2為TEA1761T提供電源,同時檢測輸出電壓,當Vcc引腳電壓高於8.6V,TEA1761T激活同步整流電路和輸出電壓與輸出電流檢測電路。當電壓低於8.1v時,則進入欠電壓鎖定狀態,驅動輸出保持低電平,光耦反饋輸出被封鎖。

圖6 同步整流電路
分路整流器7*31、光電耦合器N1和he分fen壓ya電dian阻zu等deng組zu成cheng輸shu出chu電dian壓ya反fan饋kui回hui路lu,將jiang開kai關guan電dian源yuan次ci級ji輸shu出chu電dian壓ya與yu參can考kao電dian壓ya的de偏pian差cha反fan饋kui給gei初chu級ji的de控kong製zhi電dian路lu,調tiao節jie隔ge離li變bian換huan器qi功gong率lv開kai關guan占zhan空kong比bi,穩wen定ding開kai關guan電dian源yuan輸shu出chu電dian壓ya。7*31提供高精度基準電壓,分壓電阻對輸出電壓采樣,與基準電壓比較,其偏差被放大並改變光電耦合器輸出,實現反饋。用7*31取代複雜的誤差放大電路,簡化了反饋電路結構。
係統利用芯片具有多種保護功能,設計了過電壓保護、欠電壓鎖定、過電流保護、過熱保護等保護電路以提高係統的可靠性,具體電路從略。
3 測試結果
對所設計的開關電源樣機進行了測試,樣機額定輸出電壓24V,額定輸出電流3A。測試中負載電阻10Ω,當輸入電壓範圍90~265V內時,功率因數λ≥0.985,電源效率η≥91.5%,THD≤4.25%。表1是待機與輕載時的功耗測試結果。
4 結束語
在所設計開關電源中,所選用的芯片功耗低、功gong能neng強qiang,所suo需xu外wai部bu元yuan件jian少shao,簡jian化hua了le電dian路lu結jie構gou。係xi統tong中zhong綜zong合he了le多duo種zhong先xian進jin的de電dian源yuan控kong製zhi技ji術shu,從cong各ge個ge環huan節jie降jiang低di開kai關guan電dian源yuan損sun耗hao,保bao持chi從cong輕qing載zai到dao滿man載zai都dou具ju有you高gao的de係xi統tong效xiao率lv。采cai用yong的de兩liang級ji變bian換huan器qi分fen別bie有you自zi己ji的de控kong製zhi環huan節jie,所suo以yi既ji能neng保bao持chi穩wen定ding的de輸shu出chu電dian壓ya,又you有you良liang好hao的de動dong態tai性xing能neng,可ke滿man足zu對dui電dian源yuan性xing能neng要yao求qiu較jiao高gao的de應ying用yong場chang合he,如ru用yong作zuo各ge種zhong自zi動dong測ce控kong儀yi器qi的de電dian源yuan。
特別推薦
- 噪聲中提取真值!瑞盟科技推出MSA2240電流檢測芯片賦能多元高端測量場景
- 10MHz高頻運行!氮矽科技發布集成驅動GaN芯片,助力電源能效再攀新高
- 失真度僅0.002%!力芯微推出超低內阻、超低失真4PST模擬開關
- 一“芯”雙電!聖邦微電子發布雙輸出電源芯片,簡化AFE與音頻設計
- 一機適配萬端:金升陽推出1200W可編程電源,賦能高端裝備製造
技術文章更多>>
- 邊緣AI的發展為更智能、更可持續的技術鋪平道路
- 每台智能體PC,都是AI時代的新入口
- IAR作為Qt Group獨立BU攜兩項重磅汽車電子應用開發方案首秀北京車展
- 構建具有網絡彈性的嵌入式係統:來自行業領袖的洞見
- 數字化的線性穩壓器
技術白皮書下載更多>>
- 車規與基於V2X的車輛協同主動避撞技術展望
- 數字隔離助力新能源汽車安全隔離的新挑戰
- 汽車模塊拋負載的解決方案
- 車用連接器的安全創新應用
- Melexis Actuators Business Unit
- Position / Current Sensors - Triaxis Hall
熱門搜索
Future
GFIVE
GPS
GPU
Harting
HDMI
HDMI連接器
HD監控
HID燈
I/O處理器
IC
IC插座
IDT
IGBT
in-cell
Intersil
IP監控
iWatt
Keithley
Kemet
Knowles
Lattice
LCD
LCD模組
LCR測試儀
lc振蕩器
Lecroy
LED
LED保護元件
LED背光




