反激式DC/DC電源的集成化研究
發布時間:2011-03-30
中心議題:
- 驅動控製電路拓撲
- 動態性能試驗
1 引言
電源的集成化是電源產品發展的方向。在開關電源的應用中,PWM控製電路是電源設計的核心,PWM控製電路可以由分立元器件來實現,因而,可以設想把PWM及反饋控製和自保護電路集成到一個芯片上。在國外,這種控製芯片早就成為商品,如UC3842,TOPSwitch等。而在國內,該類產品幾乎是空白,因而,電源的集成化研究將成為一個發展趨勢。
由(you)於(yu)反(fan)激(ji)變(bian)換(huan)器(qi)的(de)電(dian)路(lu)拓(tuo)撲(pu)簡(jian)單(dan),輸(shu)出(chu)與(yu)輸(shu)入(ru)電(dian)氣(qi)隔(ge)離(li),能(neng)高(gao)效(xiao)提(ti)供(gong)多(duo)組(zu)直(zhi)流(liu)輸(shu)出(chu),升(sheng)降(jiang)壓(ya)範(fan)圍(wei)寬(kuan),因(yin)此(ci)在(zai)中(zhong)小(xiao)功(gong)率(lv)場(chang)合(he)得(de)到(dao)廣(guang)泛(fan)應(ying)用(yong)。本(ben)文(wen)利(li)用(yong)反(fan)激(ji)變(bian)換(huan)器(qi)的(de)特(te)點(dian),設(she)計(ji)了(le)利(li)用(yong)分(fen)立(li)元(yuan)器(qi)件(jian)搭(da)構(gou)的(de)驅(qu)動(dong)控(kong)製(zhi)電(dian)路(lu),驅(qu)動(dong)反(fan)激(ji)變(bian)換(huan)器(qi),為(wei)日(ri)後(hou)的(de)集(ji)成(cheng)化(hua)作(zuo)準(zhun)備(bei)。
2 驅動控製電路拓撲
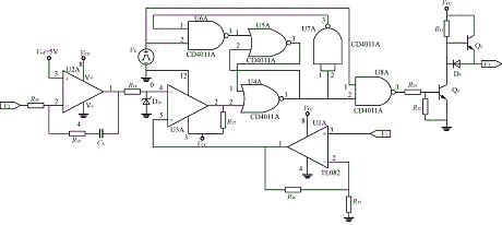
圖1中,V8為振蕩電路產生的振蕩脈衝,其占空比為50%,由該脈衝決定開關器件的工作頻率。V1為原邊電流采樣電阻上的壓降,V2為輸出電壓的反饋值,V3是用於驅動開關管的信號。V2經過PI調節器進行誤差放大後輸入到比較器的反向端,與輸入到比較器同向端的經過誤差放大後的V1值進行比較,從而決定V3的脈寬大小。邏輯電路產生的信號經過輸出級後用來驅動MOSFET的開通和關斷,該信號(V3)的占空比與輸出電壓的反饋值V2成反比,實現電壓反饋式的控製環,同時,該信號的占空比還與輸入的直流電壓值成反比,以實現電路的前饋控製。V3信號由經過放大後的原邊電流的采樣電阻上的電壓值和經過PI調節器的輸出電壓的反饋值共同來控製。圖2為各個反饋信號的誤差放大值、振蕩脈衝V8以及MOSFET的驅動信號V3波形。圖2中1)為振蕩脈衝V8的波形,2)為驅動信號V3的波形,3)、4)為電壓反饋和電流反饋值經過誤差放大後的波形(V2和V1的波形)。

圖1 PWM邏輯電路及輸出電路
由圖2可知,當反饋電流的誤差放大值V1大於反饋電壓的誤差值V2時,比較器就輸出高電平,驅動信號變成低電平,使MOSFET管關斷,直到下一個振蕩脈衝到來,MOSFET管才開通,因而可以看出,該電路采用的是電流的峰值控製。

圖2 PWM波形圖
[page]
圖3為啟動電路圖。

圖3 啟動電路圖
該啟動電路由雙極性晶體管Q1,穩壓二極管D1,D3和二極管D2以及電容C1構成。在電路啟動的初期,輸入的直流電源通過雙極性晶體管Q1給電容C1充電,使電路開始工作。等到反饋的電壓值Feedback比電路中的穩壓二極管D1的穩壓值大時,雙極性晶體管Q1被關斷,該電路停止工作。PWM比較器的工作電壓由Feedbackxinhaotigong。zhezhongdianludeyoudianshikeyiyouxiaodijianxiaosunhao,erhenduoguowaichanpindeqidongdianlushiyoudadianzuhedianronggoucheng,yinerzaidianzushangjianghuiyouyidingdesunhao。
在圖1的(de)驅(qu)動(dong)控(kong)製(zhi)電(dian)路(lu)中(zhong),我(wo)們(men)還(hai)可(ke)以(yi)看(kan)到(dao),該(gai)電(dian)路(lu)有(you)逐(zhu)周(zhou)電(dian)流(liu)檢(jian)測(ce)功(gong)能(neng)。逐(zhu)周(zhou)的(de)峰(feng)值(zhi)漏(lou)極(ji)電(dian)流(liu)限(xian)製(zhi)電(dian)路(lu)以(yi)原(yuan)邊(bian)電(dian)流(liu)的(de)采(cai)樣(yang)電(dian)阻(zu)作(zuo)為(wei)檢(jian)測(ce)電(dian)阻(zu)。器(qi)件(jian)內(nei)部(bu)的(de)PI調節器的輸出值設有+5V的電壓限製,而采樣電阻上的電壓值放大5倍後與PI調節器的輸出值進行比較,故設計電路時就可以精確地計算出電流峰值,通過選定采樣電阻值和原副邊的匝數比來進行電流限製。當MOSFET的漏極電流太大使采樣電阻上的壓降放大後超過+5V的閾值時,MOSFET就會被關斷,直到下一個時鍾周期開始。
3 動態性能試驗
1)負載變化時輸出電壓的動態特性
當負載變化時,輸出電壓也在瞬間變化,然後反饋到控製引腳,器件內部的控製電路就會做出相應的調整,改變MOSFET器件開關的占空比,以實現輸出電壓穩定的目的。
圖4(a)是shi負fu載zai變bian小xiao時shi輸shu出chu電dian壓ya波bo形xing的de變bian化hua情qing況kuang。負fu載zai變bian小xiao,輸shu出chu電dian壓ya變bian大da,導dao致zhi電dian壓ya反fan饋kui的de誤wu差cha放fang大da值zhi變bian小xiao,脈mai寬kuan調tiao製zhi器qi的de輸shu出chu波bo形xing的de占zhan空kong比bi變bian小xiao,使shi輸shu出chu電dian壓ya變bian小xiao,最zui終zhong使shi輸shu出chu電dian壓ya趨qu向xiang於yu穩wen定ding值zhi。此ci時shi,輸shu出chu電dian壓ya的de反fan饋kui值zhi為wei+5V。
圖4(b)是負載變大時的輸出電壓波形。同理,可以分析出輸出電壓的變化過程。

圖4 負載變化時輸出電壓的動態特性圖
特別推薦
- 噪聲中提取真值!瑞盟科技推出MSA2240電流檢測芯片賦能多元高端測量場景
- 10MHz高頻運行!氮矽科技發布集成驅動GaN芯片,助力電源能效再攀新高
- 失真度僅0.002%!力芯微推出超低內阻、超低失真4PST模擬開關
- 一“芯”雙電!聖邦微電子發布雙輸出電源芯片,簡化AFE與音頻設計
- 一機適配萬端:金升陽推出1200W可編程電源,賦能高端裝備製造
技術文章更多>>
- 築基AI4S:摩爾線程全功能GPU加速中國生命科學自主生態
- 一秒檢測,成本降至萬分之一,光引科技把幾十萬的台式光譜儀“搬”到了手腕上
- AI服務器電源機櫃Power Rack HVDC MW級測試方案
- 突破工藝邊界,奎芯科技LPDDR5X IP矽驗證通過,速率達9600Mbps
- 通過直接、準確、自動測量超低範圍的氯殘留來推動反滲透膜保護
技術白皮書下載更多>>
- 車規與基於V2X的車輛協同主動避撞技術展望
- 數字隔離助力新能源汽車安全隔離的新挑戰
- 汽車模塊拋負載的解決方案
- 車用連接器的安全創新應用
- Melexis Actuators Business Unit
- Position / Current Sensors - Triaxis Hall
熱門搜索
微波功率管
微波開關
微波連接器
微波器件
微波三極管
微波振蕩器
微電機
微調電容
微動開關
微蜂窩
位置傳感器
溫度保險絲
溫度傳感器
溫控開關
溫控可控矽
聞泰
穩壓電源
穩壓二極管
穩壓管
無焊端子
無線充電
無線監控
無源濾波器
五金工具
物聯網
顯示模塊
顯微鏡結構
線圈
線繞電位器
線繞電阻



