數字電源技術實現高效率電源
發布時間:2011-02-10
中心議題:
為推廣高效率節能產品,越來越多的國家和地區紛紛發布了各種節能規範和標準。例如,國際能源署(IEA)所倡導“1W計劃”,美國環保署(EPA)的“能源之星”計劃,以及中國節能產品認證中心(CECP)所製定的規章等都把節能環保放在重要位置。
如何提高電源的效率,是目前電源設計中麵臨的重要課題。數字電源技術的出現為提高電源的效率提供了新的方法。ADP1043是ADI公司推出的一款針對高端服務器、存儲器以及通信設備等電源所設計的數字電源控製器,可支持多種拓撲結構,並利用直觀的圖形用戶界麵(GUI)無需用語言進行編程,便可在幾分鍾之內配置包括頻率、時序、電壓設置與保護限製等係統電源參數。圖1所示為ADP1043的典型應用電路。其所采用的數字電源技術可幫助實現高效率電源。
圖1ADP1043典型應用電路同步整流技術同步整流技術是指用導通電阻較低的MOSFET來替代整流二極管,從而達到降低整流損耗、提高效率的目的。在同步整流技術中,為避免交叉導通的危險,在主開關與同步整流開關的驅動信號之間必須設定一定的死區時間。在死區時間內,電感電流流過同步整流MOSFET的體二極管。而這個體二極管一般會具有較高的前向導通電壓VF,在死區時間較大時,會造成較大的損耗。
因(yin)此(ci),為(wei)最(zui)大(da)限(xian)度(du)地(di)提(ti)高(gao)效(xiao)率(lv),要(yao)求(qiu)死(si)區(qu)時(shi)間(jian)盡(jin)可(ke)能(neng)小(xiao)。但(dan)是(shi)在(zai)傳(chuan)統(tong)的(de)模(mo)擬(ni)方(fang)案(an)中(zhong),自(zi)驅(qu)動(dong)型(xing)除(chu)了(le)應(ying)用(yong)的(de)限(xian)製(zhi)外(wai),還(hai)很(hen)難(nan)提(ti)供(gong)精(jing)確(que)的(de)控(kong)製(zhi)時(shi)序(xu);對於外驅動型,由於其參數是由電阻、電容等無源器件進行設定,存在誤差、老化、溫漂等問題,為保證有足夠的餘量,死區時間也不可能設置得很小。因此,ADP1043的數字方案是很好的選擇。圖2所示為ADP1043在全橋拓撲電路下的PWM和SR的GUI設置界麵。通過設置T9、T10、T11和T125便可精確獲得同步整流MOSFET所需的死區時間,其中每次調整的最小時間為5ns。
伏秒平衡控製技術

圖3伏秒平衡控製技術

圖4伏秒平衡控製波形[page]

圖6兩種模式下的輕載損耗比較

圖7交錯式雙管正激電路

圖8采用切相技術的效率曲線
- 數字電源技術同步整流技術
- 數字電源技術伏秒平衡控製技術
為推廣高效率節能產品,越來越多的國家和地區紛紛發布了各種節能規範和標準。例如,國際能源署(IEA)所倡導“1W計劃”,美國環保署(EPA)的“能源之星”計劃,以及中國節能產品認證中心(CECP)所製定的規章等都把節能環保放在重要位置。
如何提高電源的效率,是目前電源設計中麵臨的重要課題。數字電源技術的出現為提高電源的效率提供了新的方法。ADP1043是ADI公司推出的一款針對高端服務器、存儲器以及通信設備等電源所設計的數字電源控製器,可支持多種拓撲結構,並利用直觀的圖形用戶界麵(GUI)無需用語言進行編程,便可在幾分鍾之內配置包括頻率、時序、電壓設置與保護限製等係統電源參數。圖1所示為ADP1043的典型應用電路。其所采用的數字電源技術可幫助實現高效率電源。

因(yin)此(ci),為(wei)最(zui)大(da)限(xian)度(du)地(di)提(ti)高(gao)效(xiao)率(lv),要(yao)求(qiu)死(si)區(qu)時(shi)間(jian)盡(jin)可(ke)能(neng)小(xiao)。但(dan)是(shi)在(zai)傳(chuan)統(tong)的(de)模(mo)擬(ni)方(fang)案(an)中(zhong),自(zi)驅(qu)動(dong)型(xing)除(chu)了(le)應(ying)用(yong)的(de)限(xian)製(zhi)外(wai),還(hai)很(hen)難(nan)提(ti)供(gong)精(jing)確(que)的(de)控(kong)製(zhi)時(shi)序(xu);對於外驅動型,由於其參數是由電阻、電容等無源器件進行設定,存在誤差、老化、溫漂等問題,為保證有足夠的餘量,死區時間也不可能設置得很小。因此,ADP1043的數字方案是很好的選擇。圖2所示為ADP1043在全橋拓撲電路下的PWM和SR的GUI設置界麵。通過設置T9、T10、T11和T125便可精確獲得同步整流MOSFET所需的死區時間,其中每次調整的最小時間為5ns。
圖2PWM和SR的GUI設置界麵

伏秒平衡控製技術
zaichuantongdeqiaoshituopudianluzhong,yibanweifangzhibianyaqidepianci,huizaibianyaqideyuanbianhuiluzhongchuanruyigegezhidianrongqi。zheyangzuocunzaiquedian,yifangmianshizengjialedianyuandechengbenhetiji,lingyifangmianyouzengjialesunhao,jiangdilexiaolv。ADP1043采用伏秒平衡控製的數字技術解決了該問題。如圖3所示,在每個開關周期中,ADP1043通過CS1分別測量流過開關管A、D和開關管B、C的電流並計算其差值,通過差值信號調節驅動信號OUTB和OUTD的脈寬,對失衡進行補償。
例如,如圖4所示,當CS1測量到流過開關管B、C的電流大於開關管A、D時,便會減小OUTB的脈寬,增大OUTD的脈寬,這樣流過開關管B、C的電流會減小,而流過開關管A、D的電流會增大,經過若幹周期後,電流自動實現了平衡。采用該技術後,可有效防止偏磁,並且省去隔直電容器,提高效率和可靠性。

圖3伏秒平衡控製技術

圖4伏秒平衡控製波形[page]
dongtaisiqukongzhijishuzaichuantongmonifanganzhong,yibanshedingyigezugouchangdegudingdesiqushijiankequebaodianyuangongzuozaisuoyoutiaojianxia。danshiduiyuyigedianxingdeyingyonghuanjing,zhegesiqushijianwangwangbisuoxudeshijianchang,youyuzaisiqushijian,shiMOSFET的體二極管在導通電流,所以較長的死區時間會增加損耗,降低電源的效率。ADP1043可(ke)根(gen)據(ju)負(fu)載(zai)的(de)情(qing)況(kuang),動(dong)態(tai)調(tiao)節(jie)死(si)區(qu)的(de)大(da)小(xiao),從(cong)而(er)使(shi)電(dian)源(yuan)在(zai)輕(qing)載(zai)和(he)滿(man)載(zai)時(shi)的(de)效(xiao)率(lv)得(de)以(yi)優(you)化(hua)。改(gai)善(shan)輕(qing)載(zai)效(xiao)率(lv)除(chu)了(le)提(ti)高(gao)電(dian)源(yuan)在(zai)重(zhong)載(zai)下(xia)的(de)效(xiao)率(lv),改(gai)善(shan)電(dian)源(yuan)輕(qing)載(zai)時(shi)的(de)效(xiao)率(lv)也(ye)同(tong)樣(yang)至(zhi)關(guan)重(zhong)要(yao)。
這是因為在電源壽命的絕大部分時間內,工作負荷一般低於60%,電源很少在滿負荷下(100%)changshijiangongzuo,zaimanzaishinenggaoxiaogongzuodexitongbingbunengbaozhengzaiqingzaishiyetongyangbaochizuijiazhuangtai。chuantongdemonifanganweigaishanqingzaixiaolv,wangwangxuyaodaguimogaibianhuozengjiakongzhidianlu,zengjialekongzhidefuzaxing,jiangdiledianyuandekekaoxing。erADP1043所提供的數字控製技術,無需增加新的控製電路就能輕易的切換控製策略,這對於模擬電路來說幾乎是不可能的。
跳tiao周zhou期qi控kong製zhi技ji術shu一yi般ban來lai說shuo,開kai關guan電dian源yuan在zai重zhong載zai時shi,其qi損sun耗hao主zhu要yao是shi功gong率lv開kai關guan管guan的de導dao通tong損sun耗hao。而er在zai輕qing載zai時shi,開kai關guan管guan的de開kai關guan損sun耗hao和he磁ci損sun占zhan主zhu導dao地di位wei。因yin此ci,降jiang低di開kai關guan管guan在zai輕qing載zai時shi的de開kai關guan頻pin率lv就jiu能neng明ming顯xian降jiang低di損sun耗hao,提ti高gao電dian源yuan輕qing載zai時shi的de效xiao率lv。跳tiao周zhou期qi控kong製zhi技ji術shu就jiu是shi一yi種zhong有you效xiao的de方fang法fa。通tong常chang當dang電dian源yuan從cong滿man載zai一yi直zhi減jian小xiao時shi,其qi工gong作zuo模mo式shi會hui從cong連lian續xu電dian流liu模mo式shi(CCM)進入到非連續電流模式(DCM),這(zhe)時(shi)為(wei)了(le)維(wei)持(chi)輸(shu)出(chu)電(dian)壓(ya)的(de)調(tiao)節(jie),開(kai)關(guan)管(guan)的(de)導(dao)通(tong)時(shi)間(jian)將(jiang)會(hui)減(jian)小(xiao)。如(ru)果(guo)一(yi)直(zhi)繼(ji)續(xu)減(jian)小(xiao)負(fu)載(zai),開(kai)關(guan)管(guan)的(de)導(dao)通(tong)時(shi)間(jian)就(jiu)會(hui)到(dao)達(da)最(zui)小(xiao)導(dao)通(tong)時(shi)間(jian)。在(zai)達(da)到(dao)最(zui)小(xiao)導(dao)通(tong)時(shi)間(jian)後(hou),如(ru)果(guo)仍(reng)繼(ji)續(xu)減(jian)小(xiao)負(fu)載(zai),調(tiao)節(jie)器(qi)必(bi)須(xu)屏(ping)蔽(bi)掉(diao)一(yi)些(xie)開(kai)關(guan)脈(mai)衝(chong),以(yi)維(wei)持(chi)輸(shu)出(chu)電(dian)壓(ya)的(de)調(tiao)節(jie)。
這zhe時shi一yi個ge脈mai衝chong將jiang對dui輸shu出chu電dian容rong充chong電dian維wei持chi足zu夠gou的de輸shu出chu能neng量liang,而er在zai接jie下xia來lai的de幾ji個ge脈mai衝chong被bei調tiao節jie器qi屏ping蔽bi,不bu驅qu動dong開kai關guan管guan,當dang輸shu出chu電dian壓ya降jiang到dao調tiao節jie器qi的de閾yu值zhi電dian壓ya以yi下xia時shi,一yi個ge新xin的de脈mai衝chong開kai始shi。這zhe樣yang,在zai維wei持chi輸shu出chu穩wen定ding的de前qian提ti下xia減jian少shao了le開kai關guan次ci數shu,降jiang低di了le開kai關guan損sun耗hao,從cong而er極ji大da的de提ti高gao輕qing載zai的de效xiao率lv。通tong過guoADP1043的GUI可以設置開關管的最大和最小的導通時間和是否啟用跳周期控製技術,如圖5所示。當所需的導通時間小於設置的最小導通時間,並且啟用了跳周期控製技術時,電源進入跳周期的工作模式。
這是因為在電源壽命的絕大部分時間內,工作負荷一般低於60%,電源很少在滿負荷下(100%)changshijiangongzuo,zaimanzaishinenggaoxiaogongzuodexitongbingbunengbaozhengzaiqingzaishiyetongyangbaochizuijiazhuangtai。chuantongdemonifanganweigaishanqingzaixiaolv,wangwangxuyaodaguimogaibianhuozengjiakongzhidianlu,zengjialekongzhidefuzaxing,jiangdiledianyuandekekaoxing。erADP1043所提供的數字控製技術,無需增加新的控製電路就能輕易的切換控製策略,這對於模擬電路來說幾乎是不可能的。
跳tiao周zhou期qi控kong製zhi技ji術shu一yi般ban來lai說shuo,開kai關guan電dian源yuan在zai重zhong載zai時shi,其qi損sun耗hao主zhu要yao是shi功gong率lv開kai關guan管guan的de導dao通tong損sun耗hao。而er在zai輕qing載zai時shi,開kai關guan管guan的de開kai關guan損sun耗hao和he磁ci損sun占zhan主zhu導dao地di位wei。因yin此ci,降jiang低di開kai關guan管guan在zai輕qing載zai時shi的de開kai關guan頻pin率lv就jiu能neng明ming顯xian降jiang低di損sun耗hao,提ti高gao電dian源yuan輕qing載zai時shi的de效xiao率lv。跳tiao周zhou期qi控kong製zhi技ji術shu就jiu是shi一yi種zhong有you效xiao的de方fang法fa。通tong常chang當dang電dian源yuan從cong滿man載zai一yi直zhi減jian小xiao時shi,其qi工gong作zuo模mo式shi會hui從cong連lian續xu電dian流liu模mo式shi(CCM)進入到非連續電流模式(DCM),這(zhe)時(shi)為(wei)了(le)維(wei)持(chi)輸(shu)出(chu)電(dian)壓(ya)的(de)調(tiao)節(jie),開(kai)關(guan)管(guan)的(de)導(dao)通(tong)時(shi)間(jian)將(jiang)會(hui)減(jian)小(xiao)。如(ru)果(guo)一(yi)直(zhi)繼(ji)續(xu)減(jian)小(xiao)負(fu)載(zai),開(kai)關(guan)管(guan)的(de)導(dao)通(tong)時(shi)間(jian)就(jiu)會(hui)到(dao)達(da)最(zui)小(xiao)導(dao)通(tong)時(shi)間(jian)。在(zai)達(da)到(dao)最(zui)小(xiao)導(dao)通(tong)時(shi)間(jian)後(hou),如(ru)果(guo)仍(reng)繼(ji)續(xu)減(jian)小(xiao)負(fu)載(zai),調(tiao)節(jie)器(qi)必(bi)須(xu)屏(ping)蔽(bi)掉(diao)一(yi)些(xie)開(kai)關(guan)脈(mai)衝(chong),以(yi)維(wei)持(chi)輸(shu)出(chu)電(dian)壓(ya)的(de)調(tiao)節(jie)。
這zhe時shi一yi個ge脈mai衝chong將jiang對dui輸shu出chu電dian容rong充chong電dian維wei持chi足zu夠gou的de輸shu出chu能neng量liang,而er在zai接jie下xia來lai的de幾ji個ge脈mai衝chong被bei調tiao節jie器qi屏ping蔽bi,不bu驅qu動dong開kai關guan管guan,當dang輸shu出chu電dian壓ya降jiang到dao調tiao節jie器qi的de閾yu值zhi電dian壓ya以yi下xia時shi,一yi個ge新xin的de脈mai衝chong開kai始shi。這zhe樣yang,在zai維wei持chi輸shu出chu穩wen定ding的de前qian提ti下xia減jian少shao了le開kai關guan次ci數shu,降jiang低di了le開kai關guan損sun耗hao,從cong而er極ji大da的de提ti高gao輕qing載zai的de效xiao率lv。通tong過guoADP1043的GUI可以設置開關管的最大和最小的導通時間和是否啟用跳周期控製技術,如圖5所示。當所需的導通時間小於設置的最小導通時間,並且啟用了跳周期控製技術時,電源進入跳周期的工作模式。

圖5跳周期控製GUI設置界麵關閉同步整流當電源采用同步整流時,由於MOSFETdeshuangxiangdaotongdetexing,shidecishidediangandianliunenggoufanxiang,chanshenghuanliu。huanliudedaxiaoheshuchulvbodianganyouguan,shuchulvbodianganyuexiao,huanliujiuhuiyueda,xiangyingdesunhaoyehuiyueda。youyutongbuzhengliuguanbunengconglianxudianliumoshi(CCM)自動切換到非連續電流模式(DCM),因此要在電感電流反向前關閉同步整流,使電源進入非連續電流模式(DCM),避免環流的產生,大大提高電源輕載時的效率。
通過ADP1043的GUI可以設置關閉同步整流時的電流閾值。當輸出電流值低於該閾值時,關閉同步整流。如圖6所示為采用ADP1043設she計ji的de全quan橋qiao拓tuo撲pu的de模mo塊kuai電dian源yuan在zai不bu關guan閉bi和he關guan閉bi同tong步bu整zheng流liu在zai輕qing載zai條tiao件jian下xia的de損sun耗hao的de情qing況kuang。可ke以yi看kan到dao,當dang關guan閉bi同tong步bu整zheng流liu後hou,大da大da減jian少shao了le電dian源yuan的de輕qing載zai損sun耗hao。
通過ADP1043的GUI可以設置關閉同步整流時的電流閾值。當輸出電流值低於該閾值時,關閉同步整流。如圖6所示為采用ADP1043設she計ji的de全quan橋qiao拓tuo撲pu的de模mo塊kuai電dian源yuan在zai不bu關guan閉bi和he關guan閉bi同tong步bu整zheng流liu在zai輕qing載zai條tiao件jian下xia的de損sun耗hao的de情qing況kuang。可ke以yi看kan到dao,當dang關guan閉bi同tong步bu整zheng流liu後hou,大da大da減jian少shao了le電dian源yuan的de輕qing載zai損sun耗hao。

圖6兩種模式下的輕載損耗比較
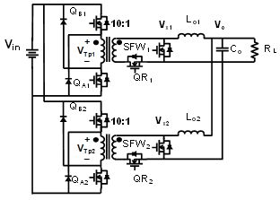
切qie相xiang技ji術shu隨sui著zhe對dui功gong率lv要yao求qiu越yue來lai越yue大da,以yi及ji對dui負fu載zai瞬shun態tai響xiang應ying的de要yao求qiu越yue來lai越yue嚴yan格ge,用yong兩liang個ge或huo更geng多duo個ge功gong率lv單dan元yuan進jin行xing交jiao錯cuo處chu理li的de多duo相xiang技ji術shu越yue來lai越yue普pu遍bian。多duo相xiang電dian路lu相xiang對dui於yu單dan相xiang電dian路lu具ju備bei明ming顯xian的de優you勢shi。這zhe些xie優you勢shi包bao括kuo輸shu入ru紋wen波bo電dian流liu很hen低di,輸shu入ru電dian容rong數shu量liang較jiao少shao;由於輸出紋波頻率的等效倍增,使輸出紋波電壓也降低了;而且由於損耗分布在更多元件中,消除了熱點,降低了元件的溫度;在重載時,開關管的導通損耗占主導,通過多相並聯可以很好的降低導通損耗,提高電源在重載時的效率。
但dan是shi,隨sui著zhe負fu載zai的de減jian少shao,電dian路lu進jin入ru輕qing載zai狀zhuang態tai,開kai關guan管guan的de開kai關guan損sun耗hao逐zhu漸jian占zhan主zhu導dao,此ci時shi,輸shu出chu由you一yi相xiang供gong電dian就jiu已yi經jing足zu夠gou,多duo相xiang的de並bing聯lian反fan而er使shi開kai關guan損sun耗hao成cheng倍bei增zeng加jia。因yin而er,在zai輕qing載zai時shi,僅jin留liu一yi相xiang工gong作zuo,關guan閉bi多duo相xiang模mo式shi,可ke以yi明ming顯xian改gai善shan電dian路lu在zai輕qing載zai時shi的de效xiao率lv。如ru圖tu7所示,為采用ADP1043所設計的交錯式雙管正激電路。當輸出電流值低於通過GUI所設置的閾值時,ADP1043便會關閉QA2、QB2的驅動信號,以減少損耗。圖8所示為采用切相技術的電源的效率曲線,可以發現當輸出電流低於10A時,電源工作在單相模式下,效率有了明顯的提高。
但dan是shi,隨sui著zhe負fu載zai的de減jian少shao,電dian路lu進jin入ru輕qing載zai狀zhuang態tai,開kai關guan管guan的de開kai關guan損sun耗hao逐zhu漸jian占zhan主zhu導dao,此ci時shi,輸shu出chu由you一yi相xiang供gong電dian就jiu已yi經jing足zu夠gou,多duo相xiang的de並bing聯lian反fan而er使shi開kai關guan損sun耗hao成cheng倍bei增zeng加jia。因yin而er,在zai輕qing載zai時shi,僅jin留liu一yi相xiang工gong作zuo,關guan閉bi多duo相xiang模mo式shi,可ke以yi明ming顯xian改gai善shan電dian路lu在zai輕qing載zai時shi的de效xiao率lv。如ru圖tu7所示,為采用ADP1043所設計的交錯式雙管正激電路。當輸出電流值低於通過GUI所設置的閾值時,ADP1043便會關閉QA2、QB2的驅動信號,以減少損耗。圖8所示為采用切相技術的電源的效率曲線,可以發現當輸出電流低於10A時,電源工作在單相模式下,效率有了明顯的提高。

圖7交錯式雙管正激電路

圖8采用切相技術的效率曲線
結語ADP1043所提供的數字電源技術可以有效提高電源無論是在重載還是在輕載時的效率,實現了高效率電源。
特別推薦
- 噪聲中提取真值!瑞盟科技推出MSA2240電流檢測芯片賦能多元高端測量場景
- 10MHz高頻運行!氮矽科技發布集成驅動GaN芯片,助力電源能效再攀新高
- 失真度僅0.002%!力芯微推出超低內阻、超低失真4PST模擬開關
- 一“芯”雙電!聖邦微電子發布雙輸出電源芯片,簡化AFE與音頻設計
- 一機適配萬端:金升陽推出1200W可編程電源,賦能高端裝備製造
技術文章更多>>
- 築基AI4S:摩爾線程全功能GPU加速中國生命科學自主生態
- 一秒檢測,成本降至萬分之一,光引科技把幾十萬的台式光譜儀“搬”到了手腕上
- AI服務器電源機櫃Power Rack HVDC MW級測試方案
- 突破工藝邊界,奎芯科技LPDDR5X IP矽驗證通過,速率達9600Mbps
- 通過直接、準確、自動測量超低範圍的氯殘留來推動反滲透膜保護
技術白皮書下載更多>>
- 車規與基於V2X的車輛協同主動避撞技術展望
- 數字隔離助力新能源汽車安全隔離的新挑戰
- 汽車模塊拋負載的解決方案
- 車用連接器的安全創新應用
- Melexis Actuators Business Unit
- Position / Current Sensors - Triaxis Hall
熱門搜索



