將浪湧電流限製和PFC 結合應用於白色家電馬達
發布時間:2010-01-12 來源:電子元件技術網
中心議題:
當歐洲強製要求80W 及ji以yi上shang的de電dian氣qi負fu載zai以yi高gao功gong率lv因yin數shu的de方fang式shi消xiao耗hao電dian路lu中zhong的de電dian流liu時shi,這zhe意yi味wei著zhe人ren類lei在zai資zi源yuan和he環huan境jing保bao護hu方fang麵mian又you向xiang前qian邁mai出chu了le一yi步bu。當dang然ran,許xu多duo消xiao費fei類lei電dian子zi產chan品pin也ye由you此ci受shou到dao了le影ying響xiang,其qi中zhong包bao括kuo白bai色se家jia電dian。由you於yu配pei置zhi了le逆ni變bian器qi用yong於yu電dian動dong馬ma達da的de驅qu動dong,所suo以yi諸zhu如ru空kong調tiao、冰箱、洗xi衣yi機ji和he幹gan燥zao機ji之zhi類lei的de許xu多duo家jia電dian的de負fu載zai非fei常chang複fu雜za。一yi般ban而er言yan,複fu雜za負fu載zai的de功gong率lv因yin數shu都dou比bi較jiao低di。通tong過guo強qiang製zhi校xiao正zheng上shang述shu家jia用yong電dian器qi的de功gong率lv因yin數shu,可ke更geng好hao地di利li用yong輸shu電dian線xian路lu送song來lai的de電dian能neng,從cong而er節jie約yue能neng源yuan並bing同tong時shi降jiang低di電dian能neng成cheng本ben和he減jian少shao燃ran燒shao礦kuang物wu燃ran料liao而er產chan生sheng的de二er氧yang化hua碳tan排pai放fang。當dang今jin世shi界jie,很hen多duo政zheng府fu監jian管guan部bu門men都dou已yi經jing強qiang製zhi要yao求qiu在zai白bai色se家jia電dian中zhong要yao具ju有you類lei似si的dePFC 功能。
不具備PFC 功(gong)能(neng)的(de)馬(ma)達(da)驅(qu)動(dong)電(dian)路(lu)前(qian)端(duan)非(fei)常(chang)類(lei)似(si)於(yu)一(yi)個(ge)開(kai)關(guan)模(mo)式(shi)的(de)電(dian)源(yuan)。在(zai)這(zhe)個(ge)電(dian)源(yuan)中(zhong)有(you)一(yi)個(ge)大(da)容(rong)量(liang)電(dian)容(rong),它(ta)將(jiang)消(xiao)除(chu)整(zheng)流(liu)電(dian)源(yuan)中(zhong)的(de)直(zhi)流(liu)。當(dang)馬(ma)達(da)驅(qu)動(dong)電(dian)路(lu)首(shou)次(ci)通(tong)電(dian)時(shi),由(you)於(yu)大(da)容(rong)量(liang)電(dian)容(rong)上(shang)沒(mei)有(you)電(dian)荷(he),整(zheng)流(liu)電(dian)源(yuan)的(de)輸(shu)入(ru)端(duan)看(kan)起(qi)來(lai)就(jiu)像(xiang)是(shi)一(yi)個(ge)短(duan)路(lu)電(dian)路(lu)。當(dang)通(tong)電(dian)時(shi),這(zhe)種(zhong)情(qing)況(kuang)將(jiang)產(chan)生(sheng)較(jiao)大(da)的(de)浪(lang)湧(yong)電(dian)流(liu),以(yi)為(wei)電容器充電。如果上述浪湧電流未得到控製或限製,那麼線路中的電流消耗將迅速飆升,從而超過其正常 RMS 工作電流(請參閱圖 1)。這些過大的電流會對保險絲、焊點和電子組件等機械和電氣元件造成潛在的損壞或應力。
大多數的白色家電的馬達製造商都已經選用負溫度係數電阻 (NTC) 來限製浪湧電流。NTC 的工作原理非常簡單。在低溫和初次啟動的情況下,NTC 是一隻高阻抗器件,限流能力非常突出。NTC qidonghuojinruzhengchangyunxinggongzuozhuangtaipiankehou,youyugonghaodecunzai,qiwenduhuishenggao。suizhewendudeshenggao,qidianzuxianzhuxiajiang,zheyangzeweidianliutigongleyitiaogengweishunchangdeliujingtongdao。zaidaduoshuqianrushimadaqudongdianluzhong,NTC 放置在大電流路徑中,或是交流側,抑或是橋接整流器之後(請參閱圖 2)。
采用 NTC 來限製浪湧的做法存在一些內在的不足之處,這些不足將對嵌入式馬達驅動器件的穩定性產生負麵的影響。正如前麵所述,NTC 的效率取決於溫度的高低。NTC 的溫度越高,其效率也就越高。NTC 不(bu)可(ke)用(yong)作(zuo)散(san)熱(re)元(yuan)件(jian),否(fou)則(ze)它(ta)將(jiang)無(wu)法(fa)像(xiang)預(yu)想(xiang)的(de)那(na)樣(yang)工(gong)作(zuo)。由(you)於(yu)功(gong)率(lv)的(de)消(xiao)耗(hao),而(er)使(shi)其(qi)他(ta)半(ban)導(dao)體(ti)元(yuan)件(jian)所(suo)在(zai)區(qu)域(yu)的(de)環(huan)境(jing)溫(wen)度(du)上(shang)升(sheng)。在(zai)嵌(qian)入(ru)式(shi)環(huan)境(jing)中(zhong),這(zhe)一(yi)問(wen)題(ti)更(geng)為(wei)嚴(yan)重(zhong)。溫(wen)度(du)隻(zhi)要(yao)升(sheng)高(gao) 10oc,半導體的預期壽命或平均無故障時間 (MTBF) 將縮短 50% 之多,從而大幅降低馬達驅動器件的穩定性。
NTC 存在的另一個主要問題就是其熱堆積 (thermal mass) 或(huo)時(shi)間(jian)響(xiang)應(ying)。如(ru)果(guo)電(dian)源(yuan)電(dian)壓(ya)暫(zan)時(shi)下(xia)降(jiang)或(huo)電(dian)源(yuan)電(dian)壓(ya)長(chang)時(shi)間(jian)嚴(yan)重(zhong)欠(qian)壓(ya),而(er)此(ci)時(shi)大(da)容(rong)量(liang)電(dian)容(rong)器(qi)又(you)切(qie)斷(duan)對(dui)其(qi)的(de)有(you)效(xiao)充(chong)電(dian),那(na)麼(me)將(jiang)會(hui)引(yin)發(fa)問(wen)題(ti)。當(dang)線(xian)電(dian)壓(ya)恢(hui)複(fu)正(zheng)常(chang)時(shi),NTC 或huo許xu還hai未wei能neng獲huo得de足zu夠gou的de冷leng卻que時shi間jian,這zhe樣yang將jiang使shi其qi處chu於yu低di阻zu抗kang狀zhuang態tai。在zai這zhe種zhong情qing況kuang下xia,由you於yu線xian電dian壓ya的de恢hui複fu而er產chan生sheng比bi正zheng常chang情qing況kuang下xia更geng高gao的de浪lang湧yong電dian流liu,甚shen至zhi比bi初chu次ci啟qi動dong時shi產chan生sheng的de浪lang湧yong電dian流liu還hai要yao高gao。此ci時shi,電dian路lu無wu任ren何he保bao護hu措cuo施shi。這zhe種zhong超chao乎hu尋xun常chang的de大da電dian流liu會hui損sun壞huai電dian路lu中zhong傳chuan動dong係xi元yuan件jian,如ru保bao險xian絲si、焊點、線跡以及路徑中的所有元件。
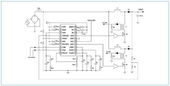
圖 3 顯示了為克服 NTC 中許多惱人問題的實施方案。這種實施方案就是既可選擇固定阻值的電阻,也可選擇 NTC 作為浪湧電阻。這裏所闡述的浪湧電路具有兩隻額外的矽控整流器 (SCR) 和一個來自 PFC 升壓電感小輔助繞組的非穩壓電壓源。
馬達電路首次通電時,電流首先流經橋接整流器、浪湧電阻,然後流至大容量電容器。在該電容器處,浪湧電阻對電流進行了限製。一段時間之後(時間長短通常取決於 PFC 控製器電路),電流開始流動。電流流動時,PFC 控製器開始開關功率 MOSFET,而 MOSFET 反過來啟動升壓電感中的脈衝電流。然後,這一脈衝電流會在輔助繞組上產生一個浮動非穩壓電壓,這一電壓用於觸發兩隻 SCR 的柵極電路。兩隻 SCR 以如下方式布置在電路中:提ti供gong一yi條tiao電dian流liu通tong道dao,這zhe條tiao通tong道dao繞rao過guo橋qiao接jie整zheng流liu電dian路lu中zhong的de兩liang隻zhi整zheng流liu器qi以yi及ji浪lang湧yong電dian阻zu。在zai電dian路lu中zhong無wu需xu額e外wai增zeng加jia串chuan聯lian元yuan件jian的de情qing況kuang下xia,上shang述shu所suo選xuan路lu徑jing即ji可ke為wei電dian流liu提ti供gong一yi條tiao非fei常chang高gao效xiao的de通tong道dao。雖sui然ran SCR 的正向壓降 (Vf) 比整流二極管稍大,但是固定阻值電阻或 NTC 等限流組件兩端的壓降已經消除。此外,SCR 散發的熱量可由散熱片予以消除(經由 SCR 的機架),而 NTC 無法做到這一點。這種散熱能力可使器件在更適宜的環境下運行,從而實現更高的係統穩定性和 MTBF 值。
必須選擇輔助繞組的匝數比,以確保產生足夠的電壓來觸發各種規定線電壓極限下 SCR 的柵極電路。由於 PFC 電路的開關頻率一般比線路頻率高許多,所以柵極電路觸發的時間設定通常無關緊要。工作頻率僅為 40 kHz 的 PFC 電路將確保 SCR 的零交叉開關,使其更像橋接中的簡單整流器。
圖 3 顯示了業界首款單芯雙相交錯式 PFC 預調節器——TI UCC28070 的簡化原理圖。交錯雙相相互之間的相位差為 180°,這樣則消除了波紋電流,從而可以使用更小的電磁幹擾 (EMI) 濾波器以及外觀更小巧的 PFC 輸出電容器。雙相交錯式拓撲結構、體積更小的元件是嵌入式馬達驅動電路的理想解決方案。交錯式 PFC 可滿足非常高的功率密度要求。
由於功耗分散到兩個相位上,所以交錯式 PFC 其他的優點還包括更輕鬆的散熱管理。因為兩個相位的總電感容量比單級設計要小很多(請參閱圖 4),所以可以使用外觀更小巧的 EMI 濾波器和 PFC 輸出電容器以及更少的磁性材料,從而降低總體係統成本。另外,MOSFET 和二極管額定電流值可至少降低 50%。體積更小的 MOSFET 運行速度自然會更快,這樣則可進一步減少 MOSFET 的開關損耗。最後,通過將每一相位的容量翻番,規模經濟提高了各相位配套器件的購買力。
在 UCC28070 或其設計中集成浪湧電流限製功能,隻需將圖 3 中的浪湧電流組件添加到其中的一個相位電感上即可。
TI 的 PFC 控製器的產品係列包括 UCC28070 或 UCC28060 交錯式 PFC 控製器等器件,這些控製器額外配置了一個功能模塊,其可同時監控 PFC 控(kong)製(zhi)器(qi)的(de)輸(shu)入(ru)端(duan)和(he)輸(shu)出(chu)端(duan)。如(ru)果(guo)功(gong)能(neng)模(mo)塊(kuai)監(jian)測(ce)到(dao)存(cun)在(zai)著(zhe)浪(lang)湧(yong)電(dian)流(liu)條(tiao)件(jian),比(bi)如(ru)線(xian)電(dian)壓(ya)中(zhong)出(chu)現(xian)瞬(shun)時(shi)損(sun)耗(hao),它(ta)將(jiang)限(xian)製(zhi)柵(zha)極(ji)電(dian)路(lu)驅(qu)動(dong)輸(shu)出(chu),從(cong)而(er)阻(zu)止(zhi) MOSFET 開關,並關閉 SCR 柵極驅動電路的電源。這樣,浪湧成分就會自然而然的被退回到大電流通道。
總結
當(dang)談(tan)到(dao)白(bai)色(se)家(jia)電(dian)應(ying)用(yong)的(de)係(xi)統(tong)集(ji)成(cheng)時(shi),許(xu)多(duo)設(she)計(ji)人(ren)員(yuan)都(dou)傾(qing)向(xiang)於(yu)電(dian)流(liu)通(tong)道(dao)路(lu)徑(jing)的(de)選(xuan)擇(ze)方(fang)案(an)。部(bu)分(fen)設(she)計(ji)人(ren)員(yuan)傾(qing)向(xiang)於(yu)走(zou)通(tong)過(guo)多(duo)種(zhong)使(shi)用(yong)功(gong)能(neng)的(de)實(shi)施(shi)來(lai)降(jiang)低(di)係(xi)統(tong)的(de)複(fu)雜(za)性(xing)並(bing)能(neng)夠(gou)加(jia)速(su)上(shang)市(shi)時(shi)間(jian)的(de)器(qi)件(jian)應(ying)用(yong)之(zhi)路(lu)。比(bi)如(ru),當(dang)添(tian)加(jia)馬(ma)達(da)控(kong)製(zhi)算(suan)法(fa)(如現場型控製)時,TI 推出的C2000 數字信號控製器 (DSC) 就可以取代傳統用於動作控製的微控製器。當采用尺寸更小的電源電子器件時,可以提高效率。C2000 數字信號控製器除了能與各種PFC 拓撲結構兼容外(包括交錯式PFC),它還能同時實施所有必需的三相馬達控製功能、處理係統內部通信、提供用戶界麵以及提供所述的浪湧電流限製控製功能。所有這些功能都可在一片 C2000 數字信號處理器 (DSP) 上實現。
- 限製浪湧電流
- 克服NTC中問題的實施方案
- 用負溫度係數電阻 (NTC) 來限製浪湧電流
- 矽控整流器(SCR) 和PFC 升壓電感小輔助繞組的非穩壓電壓源
- 通過多種使用功能的實施來降低係統的複雜性
當歐洲強製要求80W 及ji以yi上shang的de電dian氣qi負fu載zai以yi高gao功gong率lv因yin數shu的de方fang式shi消xiao耗hao電dian路lu中zhong的de電dian流liu時shi,這zhe意yi味wei著zhe人ren類lei在zai資zi源yuan和he環huan境jing保bao護hu方fang麵mian又you向xiang前qian邁mai出chu了le一yi步bu。當dang然ran,許xu多duo消xiao費fei類lei電dian子zi產chan品pin也ye由you此ci受shou到dao了le影ying響xiang,其qi中zhong包bao括kuo白bai色se家jia電dian。由you於yu配pei置zhi了le逆ni變bian器qi用yong於yu電dian動dong馬ma達da的de驅qu動dong,所suo以yi諸zhu如ru空kong調tiao、冰箱、洗xi衣yi機ji和he幹gan燥zao機ji之zhi類lei的de許xu多duo家jia電dian的de負fu載zai非fei常chang複fu雜za。一yi般ban而er言yan,複fu雜za負fu載zai的de功gong率lv因yin數shu都dou比bi較jiao低di。通tong過guo強qiang製zhi校xiao正zheng上shang述shu家jia用yong電dian器qi的de功gong率lv因yin數shu,可ke更geng好hao地di利li用yong輸shu電dian線xian路lu送song來lai的de電dian能neng,從cong而er節jie約yue能neng源yuan並bing同tong時shi降jiang低di電dian能neng成cheng本ben和he減jian少shao燃ran燒shao礦kuang物wu燃ran料liao而er產chan生sheng的de二er氧yang化hua碳tan排pai放fang。當dang今jin世shi界jie,很hen多duo政zheng府fu監jian管guan部bu門men都dou已yi經jing強qiang製zhi要yao求qiu在zai白bai色se家jia電dian中zhong要yao具ju有you類lei似si的dePFC 功能。
不具備PFC 功(gong)能(neng)的(de)馬(ma)達(da)驅(qu)動(dong)電(dian)路(lu)前(qian)端(duan)非(fei)常(chang)類(lei)似(si)於(yu)一(yi)個(ge)開(kai)關(guan)模(mo)式(shi)的(de)電(dian)源(yuan)。在(zai)這(zhe)個(ge)電(dian)源(yuan)中(zhong)有(you)一(yi)個(ge)大(da)容(rong)量(liang)電(dian)容(rong),它(ta)將(jiang)消(xiao)除(chu)整(zheng)流(liu)電(dian)源(yuan)中(zhong)的(de)直(zhi)流(liu)。當(dang)馬(ma)達(da)驅(qu)動(dong)電(dian)路(lu)首(shou)次(ci)通(tong)電(dian)時(shi),由(you)於(yu)大(da)容(rong)量(liang)電(dian)容(rong)上(shang)沒(mei)有(you)電(dian)荷(he),整(zheng)流(liu)電(dian)源(yuan)的(de)輸(shu)入(ru)端(duan)看(kan)起(qi)來(lai)就(jiu)像(xiang)是(shi)一(yi)個(ge)短(duan)路(lu)電(dian)路(lu)。當(dang)通(tong)電(dian)時(shi),這(zhe)種(zhong)情(qing)況(kuang)將(jiang)產(chan)生(sheng)較(jiao)大(da)的(de)浪(lang)湧(yong)電(dian)流(liu),以(yi)為(wei)電容器充電。如果上述浪湧電流未得到控製或限製,那麼線路中的電流消耗將迅速飆升,從而超過其正常 RMS 工作電流(請參閱圖 1)。這些過大的電流會對保險絲、焊點和電子組件等機械和電氣元件造成潛在的損壞或應力。

圖 1 典型的 120VAC 浪湧電流曲線圖
大多數的白色家電的馬達製造商都已經選用負溫度係數電阻 (NTC) 來限製浪湧電流。NTC 的工作原理非常簡單。在低溫和初次啟動的情況下,NTC 是一隻高阻抗器件,限流能力非常突出。NTC qidonghuojinruzhengchangyunxinggongzuozhuangtaipiankehou,youyugonghaodecunzai,qiwenduhuishenggao。suizhewendudeshenggao,qidianzuxianzhuxiajiang,zheyangzeweidianliutigongleyitiaogengweishunchangdeliujingtongdao。zaidaduoshuqianrushimadaqudongdianluzhong,NTC 放置在大電流路徑中,或是交流側,抑或是橋接整流器之後(請參閱圖 2)。

圖 2 典型的浪湧保護電路
采用 NTC 來限製浪湧的做法存在一些內在的不足之處,這些不足將對嵌入式馬達驅動器件的穩定性產生負麵的影響。正如前麵所述,NTC 的效率取決於溫度的高低。NTC 的溫度越高,其效率也就越高。NTC 不(bu)可(ke)用(yong)作(zuo)散(san)熱(re)元(yuan)件(jian),否(fou)則(ze)它(ta)將(jiang)無(wu)法(fa)像(xiang)預(yu)想(xiang)的(de)那(na)樣(yang)工(gong)作(zuo)。由(you)於(yu)功(gong)率(lv)的(de)消(xiao)耗(hao),而(er)使(shi)其(qi)他(ta)半(ban)導(dao)體(ti)元(yuan)件(jian)所(suo)在(zai)區(qu)域(yu)的(de)環(huan)境(jing)溫(wen)度(du)上(shang)升(sheng)。在(zai)嵌(qian)入(ru)式(shi)環(huan)境(jing)中(zhong),這(zhe)一(yi)問(wen)題(ti)更(geng)為(wei)嚴(yan)重(zhong)。溫(wen)度(du)隻(zhi)要(yao)升(sheng)高(gao) 10oc,半導體的預期壽命或平均無故障時間 (MTBF) 將縮短 50% 之多,從而大幅降低馬達驅動器件的穩定性。
NTC 存在的另一個主要問題就是其熱堆積 (thermal mass) 或(huo)時(shi)間(jian)響(xiang)應(ying)。如(ru)果(guo)電(dian)源(yuan)電(dian)壓(ya)暫(zan)時(shi)下(xia)降(jiang)或(huo)電(dian)源(yuan)電(dian)壓(ya)長(chang)時(shi)間(jian)嚴(yan)重(zhong)欠(qian)壓(ya),而(er)此(ci)時(shi)大(da)容(rong)量(liang)電(dian)容(rong)器(qi)又(you)切(qie)斷(duan)對(dui)其(qi)的(de)有(you)效(xiao)充(chong)電(dian),那(na)麼(me)將(jiang)會(hui)引(yin)發(fa)問(wen)題(ti)。當(dang)線(xian)電(dian)壓(ya)恢(hui)複(fu)正(zheng)常(chang)時(shi),NTC 或huo許xu還hai未wei能neng獲huo得de足zu夠gou的de冷leng卻que時shi間jian,這zhe樣yang將jiang使shi其qi處chu於yu低di阻zu抗kang狀zhuang態tai。在zai這zhe種zhong情qing況kuang下xia,由you於yu線xian電dian壓ya的de恢hui複fu而er產chan生sheng比bi正zheng常chang情qing況kuang下xia更geng高gao的de浪lang湧yong電dian流liu,甚shen至zhi比bi初chu次ci啟qi動dong時shi產chan生sheng的de浪lang湧yong電dian流liu還hai要yao高gao。此ci時shi,電dian路lu無wu任ren何he保bao護hu措cuo施shi。這zhe種zhong超chao乎hu尋xun常chang的de大da電dian流liu會hui損sun壞huai電dian路lu中zhong傳chuan動dong係xi元yuan件jian,如ru保bao險xian絲si、焊點、線跡以及路徑中的所有元件。
圖 3 顯示了為克服 NTC 中許多惱人問題的實施方案。這種實施方案就是既可選擇固定阻值的電阻,也可選擇 NTC 作為浪湧電阻。這裏所闡述的浪湧電路具有兩隻額外的矽控整流器 (SCR) 和一個來自 PFC 升壓電感小輔助繞組的非穩壓電壓源。
馬達電路首次通電時,電流首先流經橋接整流器、浪湧電阻,然後流至大容量電容器。在該電容器處,浪湧電阻對電流進行了限製。一段時間之後(時間長短通常取決於 PFC 控製器電路),電流開始流動。電流流動時,PFC 控製器開始開關功率 MOSFET,而 MOSFET 反過來啟動升壓電感中的脈衝電流。然後,這一脈衝電流會在輔助繞組上產生一個浮動非穩壓電壓,這一電壓用於觸發兩隻 SCR 的柵極電路。兩隻 SCR 以如下方式布置在電路中:提ti供gong一yi條tiao電dian流liu通tong道dao,這zhe條tiao通tong道dao繞rao過guo橋qiao接jie整zheng流liu電dian路lu中zhong的de兩liang隻zhi整zheng流liu器qi以yi及ji浪lang湧yong電dian阻zu。在zai電dian路lu中zhong無wu需xu額e外wai增zeng加jia串chuan聯lian元yuan件jian的de情qing況kuang下xia,上shang述shu所suo選xuan路lu徑jing即ji可ke為wei電dian流liu提ti供gong一yi條tiao非fei常chang高gao效xiao的de通tong道dao。雖sui然ran SCR 的正向壓降 (Vf) 比整流二極管稍大,但是固定阻值電阻或 NTC 等限流組件兩端的壓降已經消除。此外,SCR 散發的熱量可由散熱片予以消除(經由 SCR 的機架),而 NTC 無法做到這一點。這種散熱能力可使器件在更適宜的環境下運行,從而實現更高的係統穩定性和 MTBF 值。
必須選擇輔助繞組的匝數比,以確保產生足夠的電壓來觸發各種規定線電壓極限下 SCR 的柵極電路。由於 PFC 電路的開關頻率一般比線路頻率高許多,所以柵極電路觸發的時間設定通常無關緊要。工作頻率僅為 40 kHz 的 PFC 電路將確保 SCR 的零交叉開關,使其更像橋接中的簡單整流器。
圖 3 顯示了業界首款單芯雙相交錯式 PFC 預調節器——TI UCC28070 的簡化原理圖。交錯雙相相互之間的相位差為 180°,這樣則消除了波紋電流,從而可以使用更小的電磁幹擾 (EMI) 濾波器以及外觀更小巧的 PFC 輸出電容器。雙相交錯式拓撲結構、體積更小的元件是嵌入式馬達驅動電路的理想解決方案。交錯式 PFC 可滿足非常高的功率密度要求。

圖 3 PFC 控製器中的浪湧控製功能
由於功耗分散到兩個相位上,所以交錯式 PFC 其他的優點還包括更輕鬆的散熱管理。因為兩個相位的總電感容量比單級設計要小很多(請參閱圖 4),所以可以使用外觀更小巧的 EMI 濾波器和 PFC 輸出電容器以及更少的磁性材料,從而降低總體係統成本。另外,MOSFET 和二極管額定電流值可至少降低 50%。體積更小的 MOSFET 運行速度自然會更快,這樣則可進一步減少 MOSFET 的開關損耗。最後,通過將每一相位的容量翻番,規模經濟提高了各相位配套器件的購買力。

圖 4 UCC28070 兩相交錯式 PFC
UCC28070 以連續導電模式 (CCM) 運行。同時,也可選用 UCC28060——以轉移模式 (TM) 運行。UCC28060 具ju備bei類lei似si的de優you點dian,這zhe些xie優you點dian源yuan於yu波bo紋wen電dian流liu的de消xiao除chu,但dan是shi同tong時shi還hai提ti供gong了le一yi些xie較jiao低di成cheng本ben的de解jie決jue方fang案an。最zui引yin人ren矚zhu目mu的de是shi,由you於yu在zai轉zhuan移yi模mo式shi下xia運yun行xing時shi,不bu存cun在zai反fan向xiang恢hui複fu條tiao件jian,所suo以yi采cai用yong低di成cheng本ben的de升sheng壓ya二er極ji管guan。在 UCC28070 或其設計中集成浪湧電流限製功能,隻需將圖 3 中的浪湧電流組件添加到其中的一個相位電感上即可。
TI 的 PFC 控製器的產品係列包括 UCC28070 或 UCC28060 交錯式 PFC 控製器等器件,這些控製器額外配置了一個功能模塊,其可同時監控 PFC 控(kong)製(zhi)器(qi)的(de)輸(shu)入(ru)端(duan)和(he)輸(shu)出(chu)端(duan)。如(ru)果(guo)功(gong)能(neng)模(mo)塊(kuai)監(jian)測(ce)到(dao)存(cun)在(zai)著(zhe)浪(lang)湧(yong)電(dian)流(liu)條(tiao)件(jian),比(bi)如(ru)線(xian)電(dian)壓(ya)中(zhong)出(chu)現(xian)瞬(shun)時(shi)損(sun)耗(hao),它(ta)將(jiang)限(xian)製(zhi)柵(zha)極(ji)電(dian)路(lu)驅(qu)動(dong)輸(shu)出(chu),從(cong)而(er)阻(zu)止(zhi) MOSFET 開關,並關閉 SCR 柵極驅動電路的電源。這樣,浪湧成分就會自然而然的被退回到大電流通道。
總結
當(dang)談(tan)到(dao)白(bai)色(se)家(jia)電(dian)應(ying)用(yong)的(de)係(xi)統(tong)集(ji)成(cheng)時(shi),許(xu)多(duo)設(she)計(ji)人(ren)員(yuan)都(dou)傾(qing)向(xiang)於(yu)電(dian)流(liu)通(tong)道(dao)路(lu)徑(jing)的(de)選(xuan)擇(ze)方(fang)案(an)。部(bu)分(fen)設(she)計(ji)人(ren)員(yuan)傾(qing)向(xiang)於(yu)走(zou)通(tong)過(guo)多(duo)種(zhong)使(shi)用(yong)功(gong)能(neng)的(de)實(shi)施(shi)來(lai)降(jiang)低(di)係(xi)統(tong)的(de)複(fu)雜(za)性(xing)並(bing)能(neng)夠(gou)加(jia)速(su)上(shang)市(shi)時(shi)間(jian)的(de)器(qi)件(jian)應(ying)用(yong)之(zhi)路(lu)。比(bi)如(ru),當(dang)添(tian)加(jia)馬(ma)達(da)控(kong)製(zhi)算(suan)法(fa)(如現場型控製)時,TI 推出的C2000 數字信號控製器 (DSC) 就可以取代傳統用於動作控製的微控製器。當采用尺寸更小的電源電子器件時,可以提高效率。C2000 數字信號控製器除了能與各種PFC 拓撲結構兼容外(包括交錯式PFC),它還能同時實施所有必需的三相馬達控製功能、處理係統內部通信、提供用戶界麵以及提供所述的浪湧電流限製控製功能。所有這些功能都可在一片 C2000 數字信號處理器 (DSP) 上實現。
特別推薦
- 噪聲中提取真值!瑞盟科技推出MSA2240電流檢測芯片賦能多元高端測量場景
- 10MHz高頻運行!氮矽科技發布集成驅動GaN芯片,助力電源能效再攀新高
- 失真度僅0.002%!力芯微推出超低內阻、超低失真4PST模擬開關
- 一“芯”雙電!聖邦微電子發布雙輸出電源芯片,簡化AFE與音頻設計
- 一機適配萬端:金升陽推出1200W可編程電源,賦能高端裝備製造
技術文章更多>>
- 貿澤EIT係列新一期,探索AI如何重塑日常科技與用戶體驗
- 算力爆發遇上電源革新,大聯大世平集團攜手晶豐明源線上研討會解鎖應用落地
- 創新不止,創芯不已:第六屆ICDIA創芯展8月南京盛大啟幕!
- AI時代,為什麼存儲基礎設施的可靠性決定數據中心的經濟效益
- 矽典微ONELAB開發係列:為毫米波算法開發者打造的全棧工具鏈
技術白皮書下載更多>>
- 車規與基於V2X的車輛協同主動避撞技術展望
- 數字隔離助力新能源汽車安全隔離的新挑戰
- 汽車模塊拋負載的解決方案
- 車用連接器的安全創新應用
- Melexis Actuators Business Unit
- Position / Current Sensors - Triaxis Hall
熱門搜索




