利用高功率BUCK LED控製器實現優異的汽車外部照明
發布時間:2019-12-20 責任編輯:wenwei
【導讀】得益於優異的照明特性和效率,高功率LED在汽車外部照明設計中越來越流行。支持LED的電子器件必須快速、高效、高精度,以控製照明強度、方向和聚焦。這些器件必須支持較寬的輸入電壓範圍,且能夠在汽車無線電的AM頻段範圍之外工作,以避免電磁幹擾(EMI)。電子器件還必須支持LED矩陣中要求的複雜照明模式,以支持自適應前燈照明係統。本文回顧典型的LED電源管理方案,並介紹支持快速、高效、高精度LED照明方案的創新buck控製器IC。
LED在汽車外部照明中的應用
由於相對於傳統技術具有顯著優勢,LED正在汽車行業掀起一場風暴。LED前燈中的白光具有優異的清晰度,從而減少駕駛員反應時間。自適應前燈照明係統(AFS)由LED矩陣支持,能夠產生快速、複雜的照明模式變化,提高駕駛員在不良照明條件下的能見度。夜間,AFS能夠根據對向車輛的射束,自動調節照明模式,防止本方駛員被強光致盲。LED照明開啟的上升時間比白熾燈光源快2倍,所以基於LED的製動燈點亮更快,提前警示駕駛員,提高道路安全。最後,與相當的白熾燈相比,LED功耗更低,所以在耗能方麵擁有明顯優勢。LED控製器是負責操作LED的電子器件,在保持和增強LED固有的清晰度、速度和效率方麵具有重要作用。

圖 1. LED汽車前燈
LED供電
LED在汽車領域應用廣泛,被廣泛用於從單顆LED到LED燈串和矩陣的各種配置之中。為了實現最優性能,高亮度(HB)LED要求恒流。電流與結溫及顏色有關。所以HB LED必須由電流而非電壓驅動。支持長燈串的電源可以是從12V汽車電池到高達60V升壓轉換器的任何電源。采用啟/停技術的汽車在引擎啟動時,電池壓降比較大,造成電池電壓下降到典型12V以下,甚至6V或更低。
調光
調光是許多汽車應用中普遍采用的功能,也是LED前燈的重要安全特性。照明燈從100%調暗至50%時,人眼幾乎覺察不到。為保證清晰辨別,必須調暗至1%或更低。明白了這一點,就不會奇怪調光比為什麼高達1000:1或更高。由於人眼在適當條件下能夠感知到單個光子,所以實際上該功能沒有限製。
為保證顏色,電流必須保持恒定,最佳的LED調光策略是PWM(脈寬調製),通過對電流進行時間上的分段式開關來調製光強,而不是更改幅值。為防止LED閃爍,PWM頻率必須保持高於200Hz。
采用PWM調光時,限製LED最小“開/關”時間的因素是開關穩壓器電感中電流上升/下降的時間。這可能造成數十微妙的響應時間,對於依賴於快速、複雜調光方法的LED前燈組來說,這一時間太慢了。此時實現調光的唯一方法是采用專用的MOSFET開關(圖2中的SW1-K)對燈串中的每一顆LED進行獨立開/關。對電流控製環路的挑戰是能夠足夠快的從輸出電壓瞬態變化中恢複,這一瞬態變化由二極管投切引起。
LED控製器特性
為達到最優效果,LED控製器必須支持較寬的輸入電壓範圍,且具有如上文所述的快速瞬態響應。為降低射頻幹擾以及滿足EMI標準,要求較高、受控良好的開關頻率,且位於AM頻帶範圍之外。最後,高效率能夠減少發熱,提高LED照明係統的可靠性。
前燈係統
精良的前燈係統采用升壓轉換器作為前端,管理輸入電壓(拋負載或冷啟動)和EMI輻射的變化。升壓轉換器提供穩定、足夠高的輸出電壓(圖2)。專用的降壓轉換器使用該穩定電壓作為輸入,允許每個降壓轉換器控製單一功能,例如遠光、近光、霧燈、日間行車燈(DRL)、方向等,從而克服控製照明亮度和方向的複雜性。
該應用中,每個buck轉換器的主控製環路設置其LED燈串中的電流,兩個輔助環路實施過壓和過流保護。
典型高功率Buck LED驅動器方案
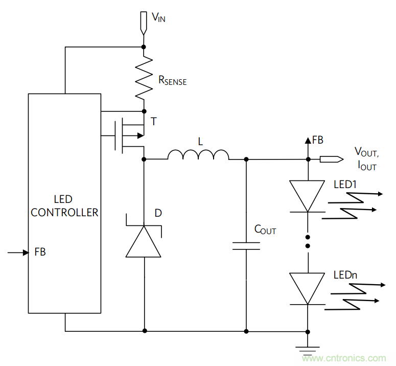
典型的buck LED驅動器方案如圖3所示。該方案使用p溝道、高邊MOSFET,其RDSON比n溝道晶體管高;並采用非同步結構,肖特基二極管D用於電流回流。這兩者都是效率不高的因素。

圖 2. 高級LED照明係統

圖 3. 典型非同步Buck LED驅動器
典型瞬態響應
圖4所示為典型方案在瞬態響應方麵的另一個缺點。本項測試的12顆LED組成的燈串中,上電二極管的數量從8個激增至12個。致使輸出電壓階躍產生電流和電壓波動,需要數十微妙的時間才能熄滅。高調光比PWM調光電路隻在初始幾微妙內將對該電流進行采樣,此時幅值正在下降,造成調光亮度和顏色不正確。
同步高功率Buck LED驅動器方案
理想的方案應滿足寬輸入電壓範圍、快速瞬態響應、高且控製良好的開關頻率等要求,同時通過同步整流支持高效率。MAX20078 LED控製器支持這樣的方案。(圖5)。

圖 4. 帶有滯回Buck的典型瞬態響應

圖 5. 同步高功率Buck LED驅動器
MAX20078 LED控製器采用專有的平均電流模式控製方法,在調節電感電流的同時保持開關頻率接近恒定。器件工作在4.5V至65V寬輸入電壓範圍,開關頻率高達1MHz,同時支持模擬和PWM調光功能。器件采用節省空間(3mm x 3mm)的16引腳TQFN封裝(普通或SW)或16引腳TSSOP封裝。
高效
圖6所示為基於MAX20078的LED驅動器的效率與電源電壓的關係。兩個107mΩ同步整流MOSFET晶體管保證了整個寬輸入電壓範圍內都具有高效率。

圖 6.MAX20078方案效率與電源電壓的關係

圖 7.MAX20078瞬態響應
高工作頻率
MAX20078的導通時間可編程,開關頻率範圍為100kHz至高達1MHz。器件的導通時間與輸入電壓和輸出電壓成比例,這意味著開關頻率幾乎是恒定的。MAX20078具有較高且控製良好的開關頻率,且在AM頻帶範圍之外,很容易設置。在降低射頻幹擾的同時,擴頻特性滿足EMI標準。
總結
我們回顧了複雜LED照明係統供電中存在的諸多挑戰,以及最優化LED係統性能的要求。我們介紹了MAX20078如何通過創新的LED控製器架構來克服這些挑戰,提供高精度平均電流控製、AM頻帶範圍之外的高工作頻率、支(zhi)持(chi)高(gao)調(tiao)光(guang)精(jing)度(du)的(de)良(liang)好(hao)瞬(shun)態(tai)響(xiang)應(ying),以(yi)及(ji)高(gao)效(xiao)率(lv),最(zui)大(da)程(cheng)度(du)降(jiang)低(di)功(gong)耗(hao)。這(zhe)些(xie)特(te)性(xing)支(zhi)持(chi)優(you)異(yi)的(de)汽(qi)車(che)外(wai)部(bu)照(zhao)明(ming),且(qie)效(xiao)率(lv)更(geng)高(gao),支(zhi)持(chi)複(fu)雜(za)的(de)照(zhao)明(ming)模(mo)式(shi)和(he)更(geng)高(gao)精(jing)度(du)的(de)照(zhao)明(ming)亮(liang)度(du)、方向和聚焦控製。
● AFS:自適應前燈照明係統
● LED:發光二極管
● SW:側麵防潮
推薦閱讀:
特別推薦
- 噪聲中提取真值!瑞盟科技推出MSA2240電流檢測芯片賦能多元高端測量場景
- 10MHz高頻運行!氮矽科技發布集成驅動GaN芯片,助力電源能效再攀新高
- 失真度僅0.002%!力芯微推出超低內阻、超低失真4PST模擬開關
- 一“芯”雙電!聖邦微電子發布雙輸出電源芯片,簡化AFE與音頻設計
- 一機適配萬端:金升陽推出1200W可編程電源,賦能高端裝備製造
技術文章更多>>
- 貿澤EIT係列新一期,探索AI如何重塑日常科技與用戶體驗
- 算力爆發遇上電源革新,大聯大世平集團攜手晶豐明源線上研討會解鎖應用落地
- 創新不止,創芯不已:第六屆ICDIA創芯展8月南京盛大啟幕!
- AI時代,為什麼存儲基礎設施的可靠性決定數據中心的經濟效益
- 矽典微ONELAB開發係列:為毫米波算法開發者打造的全棧工具鏈
技術白皮書下載更多>>
- 車規與基於V2X的車輛協同主動避撞技術展望
- 數字隔離助力新能源汽車安全隔離的新挑戰
- 汽車模塊拋負載的解決方案
- 車用連接器的安全創新應用
- Melexis Actuators Business Unit
- Position / Current Sensors - Triaxis Hall
熱門搜索
微波功率管
微波開關
微波連接器
微波器件
微波三極管
微波振蕩器
微電機
微調電容
微動開關
微蜂窩
位置傳感器
溫度保險絲
溫度傳感器
溫控開關
溫控可控矽
聞泰
穩壓電源
穩壓二極管
穩壓管
無焊端子
無線充電
無線監控
無源濾波器
五金工具
物聯網
顯示模塊
顯微鏡結構
線圈
線繞電位器
線繞電阻



