520泡妞神器DIY:絢麗的交互式心情燈
發布時間:2015-05-13 責任編輯:sherry
【導讀】520馬上就要到了,又到了一個表白的季節!屌絲們用什麼表白呢?本次DIY帶來的一款能夠根據壞境變化改變顏色的心情燈,其中有一個內置時鍾、麥克風和溫度傳感器。本項目基於Arduino開發,做一個送妹子應該很不錯吧。

首先當然是收集材料。

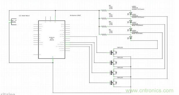
然後是準備電路:這是LED驅動電路。

然後按照電路接好。

接著搭建電源和傳感器電路。

繼續搭建。

拆開USB接口備用。

溫度傳感器通過USB進行連接,這樣做的目的是可以方便地更換其它你需要的傳感器。

製造控製旋鈕:控製旋鈕可以用來選擇燈的工作模式,因為我們設計的燈具有很多不同的功能,一個方便快捷的選
[page]
擇方式是必須的。

適配器與開關,適配器的輸出是12V 2A。

開關。

燈罩,半透明的效果是必要的,這樣才夠浪漫。

將LED燈粘連在鋁板上。

首先覆蓋上半球形燈罩。

然後是立方體燈罩。

燈架的支撐柱。

開發板盒。

其它的主要電子件都位於鋁板下方,這是基於美觀度的考量。

大功告成,測試一下。

有多種模式:可以設置RGB單色切換、隨機色彩、呼吸燈、炫彩閃動,發光強度隨壞境音量大小和溫度高低而變化…
…

程序地址:http://www.instructables.com/files/orig/FFB/RBJU/I9B6IM8V/FFBRBJUI9B6IM8V.ino 現在自己動手
也做一個吧!
特別推薦
- 噪聲中提取真值!瑞盟科技推出MSA2240電流檢測芯片賦能多元高端測量場景
- 10MHz高頻運行!氮矽科技發布集成驅動GaN芯片,助力電源能效再攀新高
- 失真度僅0.002%!力芯微推出超低內阻、超低失真4PST模擬開關
- 一“芯”雙電!聖邦微電子發布雙輸出電源芯片,簡化AFE與音頻設計
- 一機適配萬端:金升陽推出1200W可編程電源,賦能高端裝備製造
技術文章更多>>
- 算力爆發遇上電源革新,大聯大世平集團攜手晶豐明源線上研討會解鎖應用落地
- 築基AI4S:摩爾線程全功能GPU加速中國生命科學自主生態
- 一秒檢測,成本降至萬分之一,光引科技把幾十萬的台式光譜儀“搬”到了手腕上
- AI服務器電源機櫃Power Rack HVDC MW級測試方案
- 突破工藝邊界,奎芯科技LPDDR5X IP矽驗證通過,速率達9600Mbps
技術白皮書下載更多>>
- 車規與基於V2X的車輛協同主動避撞技術展望
- 數字隔離助力新能源汽車安全隔離的新挑戰
- 汽車模塊拋負載的解決方案
- 車用連接器的安全創新應用
- Melexis Actuators Business Unit
- Position / Current Sensors - Triaxis Hall
熱門搜索
微波功率管
微波開關
微波連接器
微波器件
微波三極管
微波振蕩器
微電機
微調電容
微動開關
微蜂窩
位置傳感器
溫度保險絲
溫度傳感器
溫控開關
溫控可控矽
聞泰
穩壓電源
穩壓二極管
穩壓管
無焊端子
無線充電
無線監控
無源濾波器
五金工具
物聯網
顯示模塊
顯微鏡結構
線圈
線繞電位器
線繞電阻


