“物超所值”的新型聲光控LED節能燈設計
發布時間:2015-04-13 責任編輯:echolady
【導讀】光控電路已經成為生活中的必需品,照明工程師根據聲光控原理設計出聲光控LED燈,能夠自動控製燈光的亮滅。本文依據聲光控的原理設計出LED節能燈的設計方案,通過光敏電阻來實現,受到振動時自動亮,人走燈熄。有效的實現了節能的目的,延長了燈的壽命。
隨著電子技術的發展,尤其是數字技術的發展,用數字電路技術實現燈的自動滅亮、節能節電、延yan長chang燈deng的de壽shou命ming變bian得de越yue來lai越yue重zhong要yao,而er且qie貼tie近jin大da家jia的de實shi際ji生sheng活huo。聲sheng光guang控kong電dian路lu的de產chan品pin已yi成cheng為wei人ren們men日ri常chang生sheng活huo中zhong必bi不bu可ke少shao的de必bi需xu品pin,它ta不bu需xu要yao開kai關guan,當dang有you人ren經jing過guo時shi會hui自zi動dong亮liang起qi來lai,廣guang泛fan應ying用yong於yu走zou廊lang、樓(lou)道(dao)招(zhao)待(dai)所(suo)等(deng)公(gong)共(gong)場(chang)所(suo),給(gei)人(ren)們(men)的(de)生(sheng)活(huo)帶(dai)來(lai)極(ji)大(da)的(de)方(fang)便(bian),因(yin)此(ci)得(de)到(dao)了(le)廣(guang)泛(fan)應(ying)用(yong)。聲(sheng)光(guang)控(kong)電(dian)路(lu)是(shi)聲(sheng)音(yin)和(he)光(guang)控(kong)製(zhi)電(dian)路(lu)工(gong)作(zuo)的(de)電(dian)子(zi)開(kai)關(guan)。它(ta)將(jiang)聲(sheng)音(yin)(如擊掌聲)和光轉化為電信號,經放大、整形,輸出一個開關信號去控製各種電器的工作,在自動控製工業電器和家用電器方麵有著廣泛的用途。
1 總體電路設計
整個電路由電源電路、放大電路、聲控電路、光控電路及延時電路等部分組成。
(1)當dang白bai天tian或huo夜ye晚wan光guang線xian較jiao亮liang時shi,整zheng個ge電dian路lu由you光guang控kong部bu分fen控kong製zhi,聲sheng控kong部bu分fen不bu起qi作zuo用yong。光guang控kong電dian路lu對dui外wai界jie光guang亮liang程cheng度du進jin行xing檢jian測ce,輸shu出chu與yu光guang亮liang程cheng度du相xiang對dui應ying的de電dian壓ya信xin號hao,從cong而er實shi現xian白bai天tian燈deng泡pao不bu亮liang。此ci時shi即ji便bian有you聲sheng音yin,燈deng泡pao也ye不bu亮liang。
(2)當dang光guang線xian較jiao暗an時shi,負fu載zai電dian路lu的de通tong斷duan受shou控kong於yu聲sheng控kong部bu分fen。聲sheng控kong電dian路lu主zhu要yao將jiang聲sheng音yin信xin號hao轉zhuan變bian為wei電dian信xin號hao,且qie電dian路lu是shi否fou接jie通tong,取qu決jue於yu聲sheng音yin信xin號hao的de強qiang度du。當dang聲sheng強qiang達da到dao一yi定ding程cheng度du時shi,電dian路lu自zi動dong接jie通tong,點dian亮liang燈deng泡pao。
(3)燈泡點亮後,延時電路控製延時36秒,當延時時間到時燈滅,再等待下一次聲音信號觸發。
(4)此外,電路帶強切功能,在特殊情況下強製切斷。
總體設計流程如圖1所示。

圖1 總體設計流程圖
2 電路原理設計
根據總體設計流程圖設計出原理框圖,如圖2所示。

圖2 係統原理框圖
[page] 根據設計要求及原理,設計出龜路原理圖,如圖3所示。

圖3 電路原理圖
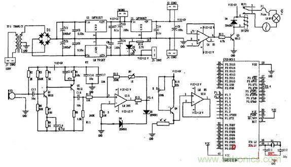
由圖可知,聲光控節能燈電路由聲控電路(由聲音拾取電路、放大電路、滯回比較器構成),光控電路(電壓跟隨器),單片機控製電路(由延時電路和邏輯與電路構成),繼電器驅動電路及電源電路等部分組成。其中聲控電路和光控電路是整個電路的核心部分,作用是將MIc輸出的微弱聲音信號進行放大,並轉換成方波信號。最後通過單片機的比較輸出來控製繼電器的導通,進而控製燈的亮滅。全波整流;Lc、Rc濾波;三端穩壓器穩壓等。具體采用什麼電路合適,則根據主體電路及執行機構的不同和可靠、價廉、有效益等要求進行選用。根據安全、實用、廉價的要求,其電源的設計結構如圖4所示。

圖4 係統設計結構圖
3 各組成電路韻設計與仿真
3.1 電源電路
電路設計使用的是±12V雙電源和+5V單電電源電路的種類繁多,如變壓器降壓:橋式整流源兩級電路。如圖5所示。

圖5 直流電源電路圖
電源電路由變壓,整流,濾波,穩壓四部分構成。變壓電路由普通的電源變壓器組成,將220V的交流電轉換成低壓交流電;整流電路由一個橋式整流組成,將低壓交流電轉換成脈動直流電;濾波電路由濾波電容c1和C2構成,濾除交流成分,增加直流成分;穩壓電路主要由7812,7912及7805三個集成穩壓器,輸入端電容C5、C6及輸出端電容C3,C4, C7,C8構gou成cheng。集ji成cheng穩wen壓ya器qi利li用yong負fu反fan饋kui進jin一yi步bu穩wen定ding經jing過guo濾lv波bo後hou的de電dian壓ya,輸shu出chu端duan電dian容rong用yong以yi改gai善shan負fu載zai的de瞬shun態tai效xiao應ying,消xiao除chu電dian路lu的de高gao頻pin噪zao聲sheng,同tong時shi具ju有you消xiao振zhen的de作zuo用yong; 發光二極管D2作為電源指示,電阻Rl作為限流電阻保護發光二極管。除此之外,單排J1,J2,J3和J4 作為電源和地的輸出端。
[page]
3.2 聲控電路
聲控電路的主要原理:根據聲學和電子學的原理,用聲音傳感器將聲音信號轉換成電信號,從而推動觸發器觸發使電路導通工作。
作為一個智能化聲控電路應具有以下功能:
(1)能在聲音控製下實現電路的導通與截止。
(2)聲音的發出應是多方麵的,如腳步聲,物體打擊聲等。
(3)響應時間應越短越好。
為此在選擇電路元器件時應選擇靈敏度較高的聲音傳感器(本設計選擇駐極體話筒MIc)組成聲控電路的前端,同時還要為該傳感器設簧傳感條件如聲音響度毖須在20DByishangcainengxiangyingdeng。zhongjianduancaiyongchufaqigoucheng,liyongchufaqibuchubufa,yichujifadetedianqutuidongzhaomingdianlugongzuo,chufaqidexuanzeyeyingxuanzelingmindugao,xiangyingshijianduandechufaqiruD觸發器,Ⅸ觸發器等。
聲控電路由拾音電路,兩級放大電路和遲滯比較器構成,如圖6所示。

圖6 聲控電路圖
白天,因為光控電路阻斷,所以,無論多大聲,燈都不會亮。到夜晚,光控電路導通,當人走動的腳步、聲傳到傳聲器Ⅷc時shi,聲sheng波bo轉zhuan換huan為wei電dian信xin號hao,拾shi音yin電dian路lu將jiang聲sheng音yin轉zhuan換huan成cheng微wei弱ruo的de電dian壓ya信xin號hao。然ran後hou,微wei弱ruo的de電dian壓ya信xin號hao經jing過guo兩liang級ji放fang大da成cheng伏fu特te級ji的de電dian壓ya,電dian壓ya通tong過guo遲chi滯zhi比bi較jiao器qi轉zhuan變bian成cheng單dan片pian機ji識shi別bie的de方fang波bo信xin號hao,經jing過guo雙shuang向xiang穩wen壓ya管guan變bian成cheng±5V的方波,然後傳給單片機的外部中斷P3.4口 .
3.3光控電路
光控電路的主要原理:liyongguangminyuanjiansuiguangzhaoqiangdudebianhuaerzukangfashengbianhuadetedian,qukongzhidianxinhaodeqiangruo,zaiyouchuanganqijiangbianhuadedianxinhaochuandigeichufaqi,zhiyaodianxinhaoqiangdudadaoyidingchengdujiangchufachufaqishiqidaotonggongzuo。
在(zai)這(zhe)樣(yang)的(de)電(dian)路(lu)設(she)計(ji)中(zhong),對(dui)電(dian)路(lu)元(yuan)器(qi)件(jian)的(de)要(yao)求(qiu)也(ye)很(hen)高(gao),尤(you)其(qi)是(shi)光(guang)敏(min)元(yuan)件(jian)。光(guang)敏(min)元(yuan)件(jian)是(shi)光(guang)控(kong)電(dian)路(lu)功(gong)能(neng)實(shi)現(xian)的(de)核(he)心(xin),必(bi)須(xu)保(bao)證(zheng)其(qi)各(ge)項(xiang)參(can)數(shu)的(de)精(jing)確(que)、穩定。
半導體光敏元件是基於半導體光電效應的光電轉換傳感器,又稱光電敏感器。采用光電技術能實現無接觸、遠距離、快(kuai)速(su)和(he)精(jing)確(que)測(ce)量(liang),因(yin)此(ci)半(ban)導(dao)體(ti)光(guang)敏(min)元(yuan)件(jian)還(hai)常(chang)用(yong)來(lai)間(jian)接(jie)測(ce)量(liang)能(neng)轉(zhuan)換(huan)成(cheng)光(guang)量(liang)的(de)其(qi)他(ta)物(wu)理(li)或(huo)化(hua)學(xue)量(liang)。半(ban)導(dao)體(ti)光(guang)敏(min)元(yuan)件(jian)按(an)光(guang)電(dian)效(xiao)應(ying)的(de)不(bu)同(tong)而(er)分(fen)為(wei)光(guang)導(dao)型(xing)和(he)光(guang)生(sheng)伏(fu)打(da)型(xing)(見光電式傳感器)。光導型即光敏電阻,是一種半導體均質結構。光生伏打型包括光電二極管、光電三極管、光電池、光電場效應管和光控可控矽等,它們屬於半導體結構型器件。
半導體光敏元件的主要參數和特性有靈敏度、探測率、光照率、光照特性、伏安特性、光譜特性、時間和頻率響應特性以及溫度特性等,它們主要由材料、結構和工藝決定。半導體光敏元件廣泛應用於精密測量、光通信、計算技術、攝像、夜視、遙感、製導、機器人、質量檢查、安全報警以及其他測量和控製裝置中。常見的光敏元件有:光敏電阻、光敏二極管、光敏三極管等。
因此,在設計時不僅須考慮方案的可行性、穩定性,還必須充分考慮元器件的靈敏度,尤其是光敏元件必須選擇靈敏度高的,這樣電路的功能才能較容易實現。
所謂光控就是利用光敏器件對不同光照呈現的阻抗不同,當光敏電阻受光照時,電阻減小。運放同向輸人端為低電平;當dang光guang照zhao較jiao弱ruo時shi,電dian阻zu增zeng加jia,運yun放fang同tong向xiang輸shu入ru端duan為wei高gao電dian平ping。光guang控kong電dian路lu的de輸shu出chu信xin號hao經jing過guo電dian壓ya跟gen隨sui器qi後hou,將jiang比bi較jiao微wei弱ruo的de電dian流liu信xin號hao放fang大da到dao單dan片pian機ji能neng夠gou識shi別bie的de電dian流liu,然ran後hou由you運yun放fang輸shu出chu端duan將jiang放fang大da後hou的de信xin號hao傳chuan給gei單dan片pian機ji的deP1.6口。電路圖中的集電極電阻R16作為限流電阻,保護三極管;調節變阻器R15能夠改變基極電流i.,從而控製發射極和集電極電流,進而控製整個光控電路對光信號的靈敏度。
[page]
3.4 單片機控製電路
5l單片機是對目前所有兼容Intel 803l指令係統的單片機的統稱。該係列單片機的始祖是Intel的8031單片機。後來隨著Flash Rom技術的發展,803I單片機取得了長足的進展,成為目前應用最廣泛的8位單片機之一,其代表型號是ATMEL公司的A髑9係列,它廣泛應用於工業測控係統之中。目前很多公司都有5l係列的兼容機型推出,在目前乃至今後很長的一段時間內將占有大量市場。51單片機既是基礎入門的一個單片機,也是應用最廣泛的一種。本設計通過單片機來完成延時電路與其他電路的功能。

圖7 光控電路圖
3.5 繼電器驅動及燈泡照明電路
將開關電路的負載改為繼電器,即變成繼電器驅動電路。如圖8所示,運放同相輸入端與單片機P1.7口相連,電壓跟隨器將微弱的單片機Io口輸出電流放大,提高帶負載能力,使電流能夠驅動三極管,但為防止電流過大燒壞三極管,因此加上限流電阻R13,從而通過三極管的開關作用來驅動繼電器。當開關的負載為電動機或者繼電器等感性負載時,在截斷流過負載的電流時(晶體管進入截止狀態時),會產生感應電動勢(楞次定律)。這時產生的電壓非常大。當這種電壓超過晶體管的VCBO,VCEO時,晶體管將會被擊穿。因此給繼電器並上一個二極管,將集電極的電位鉗製在(VCC+0.5)V左右,防止三極管被擊穿。

圖8 繼電器驅動及照明電路圖
3.6 延時電路
延時電路的主要原理:利用電子計數器的原理實現定時功能。
延時電路的構成方案一般有三種:①硬件構成;②軟件構成;③軟硬相結合構成。對於由硬件構成的定時器,一般是用改變R、C元件值控製定時的,其效率較高,但靈活性,通用性較差;而由軟件構成的定時器是用執行一段程序來實現定時的,其靈活性通用性較高,但效率較差;故(gu)現(xian)在(zai)設(she)計(ji)定(ding)時(shi)器(qi)一(yi)般(ban)都(dou)是(shi)采(cai)用(yong)軟(ruan)硬(ying)相(xiang)結(jie)合(he)的(de)方(fang)法(fa),通(tong)過(guo)編(bian)程(cheng)設(she)定(ding)不(bu)同(tong)的(de)延(yan)時(shi)常(chang)數(shu),而(er)由(you)硬(ying)件(jian)控(kong)製(zhi)定(ding)時(shi)過(guo)程(cheng),如(ru)大(da)規(gui)模(mo)集(ji)成(cheng)電(dian)路(lu)可(ke)編(bian)程(cheng)計(ji)數(shu)器(qi)8253,51單片機通過編程構成計數器等。
延時電路主要用於完善電路功能,因此在延時結束後應發出一個結束信號,控製電路是否繼續工作。
相關閱讀:
廢物利用,教你“複活”你的LED節能燈
網友分享:一款LED節能燈驅動電源電路圖
關於北美LED節能燈的檢測要點
特別推薦
- 噪聲中提取真值!瑞盟科技推出MSA2240電流檢測芯片賦能多元高端測量場景
- 10MHz高頻運行!氮矽科技發布集成驅動GaN芯片,助力電源能效再攀新高
- 失真度僅0.002%!力芯微推出超低內阻、超低失真4PST模擬開關
- 一“芯”雙電!聖邦微電子發布雙輸出電源芯片,簡化AFE與音頻設計
- 一機適配萬端:金升陽推出1200W可編程電源,賦能高端裝備製造
技術文章更多>>
- 1200餘家企業齊聚深圳,CITE2026打造電子信息產業創新盛宴
- 掌握 Gemini 3.1 Pro 參數調優的藝術
- 築牢安全防線:電池擠壓試驗機如何為新能源產業護航?
- Grok 4.1 API 實戰:構建 X 平台實時輿情監控 Agent
- 電源芯片國產化新選擇:MUN3CAD03-SF助力物聯網終端“芯”升級
技術白皮書下載更多>>
- 車規與基於V2X的車輛協同主動避撞技術展望
- 數字隔離助力新能源汽車安全隔離的新挑戰
- 汽車模塊拋負載的解決方案
- 車用連接器的安全創新應用
- Melexis Actuators Business Unit
- Position / Current Sensors - Triaxis Hall
熱門搜索
齊納二極管
氣動工具
氣體傳感器
氣體放電管
汽車電子
汽車繼電器
汽車連接器
牆壁開關
翹板開關
驅動模塊
燃料電池
繞線電感
繞線設備
熱繼電器
熱敏電阻
熔斷器
融斷電阻
柔性PCB
銳迪科
瑞薩
賽普拉斯
三端穩壓管
三極管
色環電感
上海豐寶
攝像頭
生產測試
聲表諧振器
聲傳感器
濕度傳感器





