設計達人:可調光PFC LED專為驅動器LED燈泡及燈管設計
發布時間:2014-02-11 責任編輯:mikeliu
【導讀】常見隔離拓撲結構和與非隔離拓撲結果是LED照明中經常采用的兩種拓撲,尤其在交流-直流(AC-DC)電源供電的驅動電路中。那麼究竟他們會有怎麼的區別呢?其設計結果如何?請看本文詳細分析。
由於這兩種拓撲結構有著不同的特點.如果將兩者相比較,會發現非隔離拓撲結構的優勢包括磁性元件尺寸更小、能效更高、元件數量更少、總物 料單成本更低,以及能以機械設計滿足安規等,特別適用於內含驅動器的LED 燈泡及燈管應用,已成為此類LED照明趨勢而大量被采用。而隔離拓撲結構則因安規需求較適用於驅動器與的LED 燈泡及燈管分開結構之照明應用。
NIKO-SEM 提供之LED 驅動器非隔離LED 驅qu動dong器qi係xi列lie,採採峰feng值zhi電dian流liu採採樣yang加jia平ping均jun電dian流liu採採樣yang雙shuang回hui授shou控kong製zhi,因yin此ci能neng改gai善shan高gao功gong因yin應ying用yong中zhong單dan一yi平ping均jun電dian流liu回hui授shou控kong製zhi中zhong不bu可ke調tiao光guang之zhi缺que失shi,同tong時shi快kuai速su回hui授shou特te性xing可ke避bi免mian輸shu入ru電dian壓ya變bian換huan控kong製zhi延yan遲chi造zao成chengLED 過流毀損現象,可適用於多種非隔離LED qudonggaogongyinyuchuantongfeigaogongyinyingyongfangan。zaichuantongchundianzufengzhidianliu採yangzuofashidiangandianliuquanbuliujing採yangdianzu,yinwei採yangdianzushangdefengzhidianyameidingdaoneibucankaodianyashijiehuilijiguanbigonglvdian晶體,因此每個開關週期電感電流峰值都會相同,無法隨輸入電壓正弦波振幅大小變化,功因也就無法有效提昇。
NIKO-SEM zaifeigeligaogongyinjiangyaqudongyingyongcaiyongdianzubingliandianrongdedutefengzhidianliu採yangfangshi,shiliujingdianganshangdedianliunengyouxiaosuishurudianyazhengxianbozhenfudaxiaobianhua,jinerdachenggaogongyindemude。qiyuanliwei :電容電荷公式中,Q=CV = IT , 其中並聯電容之Q(電荷)值、C(電容量)值以及V(採樣電壓)值皆為定值,電容電流I 會隨導通時間T 的de變bian動dong而er變bian化hua,由you於yu輸shu入ru電dian壓ya正zheng弦xian波bo振zhen幅fu越yue大da時shi流liu經jing電dian感gan的de電dian流liu斜xie率lv會hui變bian大da,會hui較jiao短duan導dao通tong時shi間jian頂ding到dao內nei部bu參can考kao電dian壓ya,所suo以yi輸shu入ru電dian壓ya正zheng弦xian波bo振zhen幅fu越yue大da時shi,導dao通tong時shi間jian變bian越yue短duan,而er電dian容rong電dian流liuI 會越大,同時電感電流亦越大,因此具有良好高功因的表現,調整採樣電阻阻值則可隨意改變LED負載電流大小。此外NIKO-SEM 之LED 驅動器提供一COMP 腳專門做輸入電壓以及輸出負載變化補償用,使LED 電流變化率得以控製在5%水準。
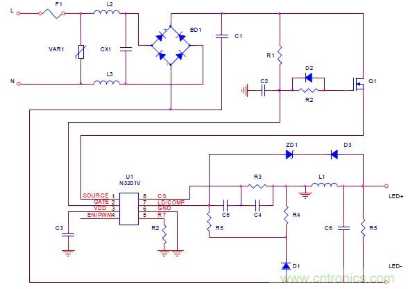
以下圖1 為NIKO-SEM提供之典型全電壓非隔離高功因BUCK架構LED 驅動電路。 在圖1 中,電阻R3、電容C4 為峰值電流採樣元件,串聯於飛輪二極體D1 的電阻R4 為平均電流採樣元件,作為當功率電晶體關閉時LED 負載電流的採樣工作,電阻R4 的每個工作週期電壓經過電阻R5、電容C5 積分成一平坦直流電壓值,當LED 負載電流越大則電阻R5、電容C5 積分的電壓值越高,同時,輸入電壓越高時電阻R5、電容C5 jifendedianyazhiyiyuegao,jicikebuchangshurudianyayijishuchufuzaibianhua。cidianyazhiyugonglvdianjingtizaidudaotongshidiejiafengzhidianliu採yangdianya,chanshengfengzhidianliu採yangjiapingjundianliu採yangshuanghuishoukongzhi,gongtongdiejiadexunhaoVLD 以及峰值電流採樣電壓VCS 如圖2 所示。雙回授控製應用時優先設定平均電流採樣電阻R4 阻值,公式為R4 = ILED / 0.25,然後再設定峰值電流採樣電阻R3 阻值,公式為R3 = R4 / K,K=3.75。

圖1 典型全電壓非隔離高功因之BUCK 架構LED 驅動電路

圖2 高功因之BUCK 架構LED 驅動電路電壓電流波形
NIKO-SEM 提供之LED 驅動器係列恆流控製採用固定關斷時間控製模式,因此在高功因應用可工作在CCM 或DCM 模式。在BUCK 應用中操作在CCM 模式比起CRM 模mo式shi有you峰feng值zhi電dian流liu較jiao小xiao以yi及ji高gao低di輸shu入ru電dian壓ya下xia頻pin率lv變bian化hua較jiao小xiao的de優you點dian,使shi得de在zai高gao輸shu入ru電dian壓ya時shi導dao通tong損sun失shi以yi及ji交jiao換huan損sun失shi較jiao小xiao,因yin此ci效xiao率lv較jiao高gao。此ci外wai操cao作zuo在zaiCCM 模式需要考慮的是高輸入電壓時產生之二極體逆向回復電流IRR 流經功率電晶體與飛輪二極體之間的導通損失,所以在電感感量設計時要考量最高電感電流之波穀電流量要小於0.1A 以下,以避免產生逆向回復電流IRR 損失影響整體效率,同時讓功率電晶體以及飛輪二極體產生溫度較高現象。
NIKO-SEM 提供之LED 驅動器係列在驅動功率電晶體方麵採用的是源極驅動方式,搭配專利之IC 電源以交換工作模式,能有效降低IC 電源供電損失以及不需要額外輔助繞組及供電元件即可供應IC 電源正常工作,因此儲能電感可採用價格低的工形電感即可。 在保護功能方麵,NIKO-SEM 提供之LED 驅動器有過溫保護、燈管短路保護以及燈管開路保護。燈管開路保護利用積納二極體設定保護電壓直接偵測LED 輸出端電壓,開路動作電壓可設計接近於正常點亮之LED 端電壓,因此LED 輸出端之並聯濾波電容不用採用較高額定電壓,可降低電容成本與體積。
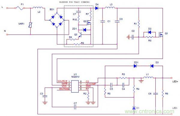
NIKO-SEM 提供之LED 驅動器係列在調光方麵,包含有線性調光、脈波調光以及叁端雙向可控矽開關元件(TRIAC)調光,以下圖3 所示,為NIKO-SEM 提供之全電壓TRAIC 調光非隔離高功因BUCK 架構LED 驅動電路方案。

圖3 全電壓TRAIC 調光非隔離高功因之BUCK 架構LED 驅動電路
NIKO-SEM 提供之LED 驅動器係列可支援多種應用方案提供非常高的能效,而且電路簡捷,適合不同的中低功率LED 一般照明應用。NIKO-SEM LED 驅動器產品係列有N3201M 採SOT26 封裝,N3201V 採SOP8 封裝。內含高壓MOSFET 則有N3101V、N3102V 分別內置1A 及2A 高壓MOSFET,採SOP8 封裝適用於8W以下LED 燈泡應用。此外NIKO-SEM 提供之LED 驅動器係列除BUCK 應用外尚可應用在其它非隔離之BOOST 以及BUCK-BOOST 拓樸,在隔離型拓撲則可應用在次級回授穩流(SSR)應用。
相關閱讀:
保護LED免受EOS損傷的兩大防護方案對比
可支持PWM調光功能的新型LED驅動芯片
第四講:如何提高LED壽命?
特別推薦
- 噪聲中提取真值!瑞盟科技推出MSA2240電流檢測芯片賦能多元高端測量場景
- 10MHz高頻運行!氮矽科技發布集成驅動GaN芯片,助力電源能效再攀新高
- 失真度僅0.002%!力芯微推出超低內阻、超低失真4PST模擬開關
- 一“芯”雙電!聖邦微電子發布雙輸出電源芯片,簡化AFE與音頻設計
- 一機適配萬端:金升陽推出1200W可編程電源,賦能高端裝備製造
技術文章更多>>
- 築基AI4S:摩爾線程全功能GPU加速中國生命科學自主生態
- 一秒檢測,成本降至萬分之一,光引科技把幾十萬的台式光譜儀“搬”到了手腕上
- AI服務器電源機櫃Power Rack HVDC MW級測試方案
- 突破工藝邊界,奎芯科技LPDDR5X IP矽驗證通過,速率達9600Mbps
- 通過直接、準確、自動測量超低範圍的氯殘留來推動反滲透膜保護
技術白皮書下載更多>>
- 車規與基於V2X的車輛協同主動避撞技術展望
- 數字隔離助力新能源汽車安全隔離的新挑戰
- 汽車模塊拋負載的解決方案
- 車用連接器的安全創新應用
- Melexis Actuators Business Unit
- Position / Current Sensors - Triaxis Hall
熱門搜索
微波功率管
微波開關
微波連接器
微波器件
微波三極管
微波振蕩器
微電機
微調電容
微動開關
微蜂窩
位置傳感器
溫度保險絲
溫度傳感器
溫控開關
溫控可控矽
聞泰
穩壓電源
穩壓二極管
穩壓管
無焊端子
無線充電
無線監控
無源濾波器
五金工具
物聯網
顯示模塊
顯微鏡結構
線圈
線繞電位器
線繞電阻




