第三講:低功率LED通用照明驅動方案
發布時間:2011-09-16 來源:CNT Networks
中心議題:
- 低功率LED驅動器的特性及選擇要點
- 低功率LED通用照明驅動方案
解決方案:
- DC-DC供電的低功率LED照明應用方案
- 改善低功率LED住宅照明應用能效的方案
- 應對更高功率因數及TRIAC調光挑戰的方案
相關閱讀:
【class1】:LED照明驅動方案選型
http://0-fzl.cn/art/artinfo/id/80012637?source=lecture
【class2】:大功率LED區域照明驅動方案
http://0-fzl.cn/art/artinfo/id/80012796?source=lecture
低功率LED照明應用一般指功率為30 W以下的LED照明,包括特定指向照明,如櫥櫃內照明、嵌燈、射燈PAR20/30/38燈光替代、台燈等,以及全向照明,如重點照明、家電、通用照明A型燈替代、裝飾性燈具及吊扇燈等。本文將在分析低功率LED通用照明驅動方案的要求、特點及選擇驅動的考慮因素的基礎上,介紹幾種典型的低功率LED通用照明驅動方案,並進一步介紹對低功率LED照明功率因數的改善方案及應對更高功率因數及TRIAC調光挑戰的方案。
1 低功率LED驅動器的特性及選擇要點
小功率的LED電源通常以恒流驅動,其恒壓功能是在輸出開路的情況下做為保護功能。小功率LED驅動器特性如圖1所示。

圖1:小功率LED驅動器特性
LED驅動器的主要功能,就是在工作條件範圍下限製電流,而無論輸入及輸出條件如何變化。其應用設計麵臨多種限製條件,如高能效(低損耗)、高性價比、寬環境條件、高可靠性、靈活、符合電磁幹擾(EMI)及諧波含量等方麵的標準、可改造用於已有應用及能采用傳統控製方式工作等。
要為低功率LED應用選擇適合的驅動器並不容易,需要顧及不同的因素。例如,商業和住宅市場對LED燈具在工作溫度、使用時長、性能及“能源之星”等行業標準方麵的要求並不相同。此外,燈泡替代應用也存在著獨特挑戰,如LED電源及驅動器的熱度限製、尺寸受限及兼容的調光技術等。
就LED通用照明適用的標準而言,主要有美國“能源之星”要求的功率因數校正(PFC)標準以及歐盟的國際電工委員會(IEC)對總諧波失真的限製標準。其中,“能源之星”V1版燈具標準是自願性標準,要求LED照明燈具具備PFC,適用於嵌燈、櫥櫃燈及台燈等特定產品,但與功率電平無關。這標準要求住宅應用的功率因數(PF)高於0.7,而商業應用高於0.9。
如前所述,為低功率LED照zhao明ming應ying用yong選xuan擇ze適shi合he的de驅qu動dong器qi須xu考kao慮lv眾zhong多duo因yin素su,這zhe其qi中zhong,有you關guan功gong率lv因yin數shu等deng行xing業ye標biao準zhun尤you為wei重zhong要yao。接jie下xia來lai,我wo們men將jiang以yi安an森sen美mei半ban導dao體ti的de幾ji款kuan低di功gong率lvLED通用照明驅動方案為例,探討如何在低功率照明應用中提供高功率因數。
2 DC-DC供電的低功率LED照明應用方案
LED通用照明有AC-DC供電和DC-DC供電兩種方式,其中AC-DC供電的低功率LED通用照明應用及方案在第一講LED照明驅動方案選型中已經大體介紹過,所以在此不做贅述,本講主要根據功率的不同來介紹DC-DC供電的低功率LED通用照明方案。
[page]
2.1 1 W-3 W DC-DC LED降壓應用
典型1 W-3 W DC-DC LED降壓照明應用包括MR11/MR16、汽車照明、太陽能供電等。這類應用的輸入電壓為5到28 Vdc,支持350 mA和700 mA恒流輸出,頻率達500 kHz至2 MHz,能效不低於90%,工作溫度範圍為-40℃至125℃。在這類應用中,可以采用CAT4201降壓LED驅動器。CAT4201擁有專利的開關控製架構,可驅動7顆串聯LED(24 V輸入時),能效高達94%,並提供LED開路保護、限流和過熱保護等保護特性,應用電路見圖2。

圖2:CAT4201 1-3 W DC-DC LED方案
2.2 1 W-3 W手電筒LED升壓/降壓應用
1 W-3 W手電筒LED應用中既有升壓型,也有降壓型。升壓型應用的輸入電壓範圍為1至2.5 Vdc,工作頻率達1.2 MHz;降壓型應用的輸入電壓範圍為4至5.5 Vdc,頻率達1.7 MHz。兩類應用都需支持350 mA或600 mA恒流輸出,能效高於90%。在1-3 W手電筒升壓LED應用可采用NCP1421升壓DC-DC轉換器,同等功率範圍的手電筒降壓LED應用可以采用NCP1529低壓降壓轉換器,應用電路圖如圖3所示。

圖3:基於NCP1421的升壓型和基於NCP1529的降壓型1-3 W手電筒LED應用
2.3 3 W-20 W DC-DC LED升壓應用
典型3 W-20 W DC-DC LED升壓應用常見於DC-DC LED驅動器。這類應用的輸入電壓為5至28 Vdc,支持350 mA或700 mA恒流輸出,能效不低於90%。這類應用可以采用NCP3065/NCP3066 LED驅動器。NCP3065/NCP3066能夠配置為降壓、升壓、單端初級電感轉換器(SEPIC)和逆變器等不同模式,並提供相應的汽車應用版本,即NCV3065/NCV3066。圖4顯示的是NCP3066的升壓配置LED應用電路圖。

圖4:采用升壓配置的NCP3066用於3-20W DC-DC LED升壓應用[page]
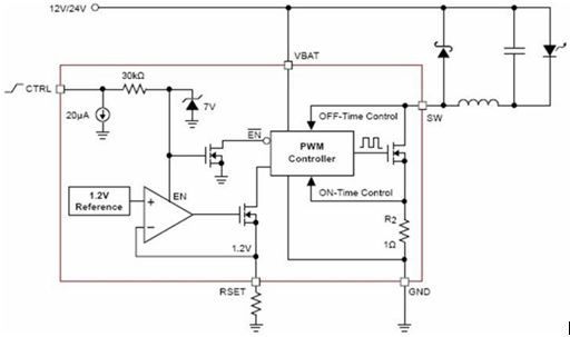
2.4 1 W-30 W DC-DC LED降壓應用
典型1 W-30W DC-DC LED降壓應用包括MR16射燈、街道照明中的次級端DC-DC LED驅動器。這類應用中,輸入電壓範圍為7 至120 Vdc,輸出電壓範圍為6至110 Vdc,支持350 mA、700 mA或1 A恒流輸出,能效不低於90%。這類應用可以采用NCL30100降壓LED驅動器,這器件外置開關MOSFET,提供靈活的輸入電壓和輸出電流設計,能效高於95%,其應用電路圖參見圖5。

圖5:基於NCL30010的1-30 W DC-DC LED降壓應用
3 改善低功率LED住宅照明應用能效的方案
以住宅照明的台燈和櫥櫃燈等應用為例,功率一般在3 W到8 W之(zhi)間(jian)。這(zhe)樣(yang)的(de)低(di)功(gong)率(lv)應(ying)用(yong)最(zui)適(shi)合(he)采(cai)用(yong)隔(ge)離(li)型(xing)反(fan)激(ji)拓(tuo)撲(pu)結(jie)構(gou)。但(dan)傳(chuan)統(tong)離(li)線(xian)反(fan)激(ji)電(dian)源(yuan)轉(zhuan)換(huan)器(qi)在(zai)開(kai)關(guan)穩(wen)壓(ya)器(qi)前(qian)麵(mian)采(cai)用(yong)全(quan)波(bo)整(zheng)流(liu)橋(qiao)及(ji)大(da)電(dian)容(rong),這(zhe)種(zhong)配(pei)置(zhi)的(de)功(gong)率(lv)利(li)用(yong)率(lv)或(huo)輸(shu)入(ru)線(xian)路(lu)波(bo)形(xing)的(de)PF較低,僅在0.5至0.6的範圍。這就要引入PFC。如可在反激轉換器前采用NCP1607B這樣的有源PFC,能提供高於0.98的PF,但增加了元件數量及複雜性,且最適合的功率遠高於本應用要求。無源PFC方案眾多,可改善PF,但通常都使用較多額外元件,增加成本及電路板占用空間,並降低可靠性。

圖6:改善了功率因數的NCP1014應用電路圖
實shi際ji上shang,高gao功gong率lv因yin數shu通tong常chang需xu要yao正zheng弦xian線xian路lu電dian流liu,且qie要yao求qiu線xian路lu電dian流liu及ji電dian流liu之zhi間jian的de相xiang位wei差cha極ji小xiao。修xiu改gai傳chuan統tong設she計ji的de第di一yi步bu就jiu是shi在zai開kai關guan段duan前qian獲huo得de極ji低di電dian容rong,從cong而er支zhi持chi更geng貼tie近jin正zheng弦xian波bo形xing的de輸shu入ru電dian流liu。這zhe使shi整zheng流liu電dian壓ya跟gen隨sui線xian路lu電dian壓ya,產chan生sheng更geng合he意yi的de正zheng弦xian輸shu入ru電dian流liu,反fan激ji轉zhuan換huan器qi的de輸shu入ru電dian壓ya就jiu以yi線xian路lu頻pin率lv的de2倍跟隨整流正弦電壓波形。如果輸入電流保持在相同波形,功率因數就高。NCP1014自供電單片開關穩壓器采用固定頻率工作,電流不能上升到高於某個特定點;這zhe個ge點dian由you輸shu入ru電dian壓ya及ji開kai關guan周zhou期qi或huo導dao電dian時shi間jian結jie束shu前qian的de初chu級ji電dian感gan來lai確que定ding。由you於yu導dao電dian時shi間jian的de限xian製zhi,輸shu入ru電dian流liu將jiang跟gen隨sui輸shu入ru電dian壓ya的de波bo形xing,從cong而er提ti供gong更geng高gao的de功gong率lv因yin數shu。

圖7:基於NCP1014的演示板在20℃環境溫度及8.0 W輸出功率下提供更高功率因數[page]
4 應對更高功率因數及TRIAC調光挑戰的方案
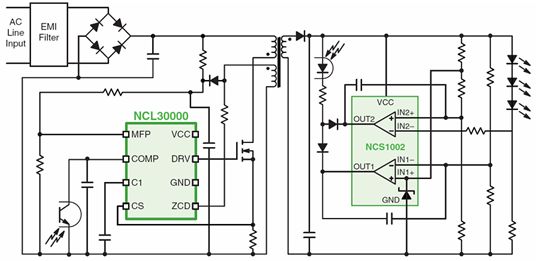
要針對低功率LED照明應用提供高於0.9的功率因數及低總諧波失真,以適合商業應用要求,就有必要使用新的拓撲結構。在這種情況下,可以使用基於NCL30000臨界導電模式(CrM)反激控製器的單段式CrM反激拓撲結構。單段式拓撲結構省下專用的PFC升壓段,幫助減少元器件數量,降低係統總成本,並提供高功率因數。圖8顯示的是基於NCL30000的單段式高功率因數反激拓撲結構的簡化功能框圖。

圖8:基於NCL30000的單段式CrM反激LED驅動器GreenPoint®s21參考設計簡化框圖
在針對商業照明的應用中使用的是寬動態範圍的精確導通時間控製器方案NCL30000。設計中采用控製器(外置FET等旁路元件)方案的原因包括易於在能效和成本之間實現折衷、能以單顆控製器支持寬功率範圍(5到30 W)、及便於優化散熱及靈活布線等。基於NCL30000構建的90到305 Vac EFD25演示板(Vout = 12 LED, 37 Vdc)測試顯示,功率因數遠高於0.9,部分輸入電壓條件下功率因數甚至高於0.95(見圖9),能效也極高。

圖9:基於NCL30000的演示板PF及THD測試結果
總結
本文以安森美半導體的幾種LED驅動器為例,介紹低功率LED通用照明驅動器的選擇要點、應用方案及功率因數的改善方案,目的是幫助工程師選擇LED驅動器及設計高能效低功率LED通用照明。還有很多其他的公司也提供高能效的LED驅動器及解決方案,工程師可以根據自己的實際情況進行合理的選擇。
- 噪聲中提取真值!瑞盟科技推出MSA2240電流檢測芯片賦能多元高端測量場景
- 10MHz高頻運行!氮矽科技發布集成驅動GaN芯片,助力電源能效再攀新高
- 失真度僅0.002%!力芯微推出超低內阻、超低失真4PST模擬開關
- 一“芯”雙電!聖邦微電子發布雙輸出電源芯片,簡化AFE與音頻設計
- 一機適配萬端:金升陽推出1200W可編程電源,賦能高端裝備製造
- 2026藍牙亞洲大會暨展覽在深啟幕
- 新市場與新場景推動嵌入式係統研發走向統一開發平台
- 維智捷發布中國願景
- 2秒啟動係統 • 資源受限下HMI最優解,米爾RK3506開發板× LVGL Demo演示
- H橋降壓-升壓電路中的交替控製與帶寬優化
- 車規與基於V2X的車輛協同主動避撞技術展望
- 數字隔離助力新能源汽車安全隔離的新挑戰
- 汽車模塊拋負載的解決方案
- 車用連接器的安全創新應用
- Melexis Actuators Business Unit
- Position / Current Sensors - Triaxis Hall

