5個汽車電子係統LED驅動的應用案例
發布時間:2011-08-19
解決方案:
- 使用升壓穩壓器的大燈示例
- 使用熱返送升壓穩壓器的大燈示例
- 使用SEPIC穩壓器的大燈示例
- 使用串聯/並聯LED的組燈
- 使用串聯LED和升壓/降壓穩壓器組合的RCL示例
在建立LED供電的電子驅動解決方案時,需要考慮兩個主要的DC/DC電源類別,分別是線性穩壓器和開關穩(wen)壓(ya)器(qi)。線(xian)性(xing)穩(wen)壓(ya)器(qi)具(ju)有(you)減(jian)少(shao)零(ling)部(bu)件(jian)數(shu)和(he)降(jiang)低(di)電(dian)磁(ci)幹(gan)擾(rao)的(de)優(you)點(dian),但(dan)在(zai)效(xiao)率(lv)和(he)熱(re)耗(hao)方(fang)麵(mian)有(you)嚴(yan)重(zhong)的(de)弊(bi)端(duan)。因(yin)此(ci),開(kai)關(guan)穩(wen)壓(ya)器(qi)是(shi)很(hen)多(duo)設(she)計(ji)師(shi)的(de)驅(qu)動(dong)解(jie)決(jue)方(fang)案(an)首(shou)選(xuan)。直(zhi)流(liu)電(dian)源(yuan)和(he)需(xu)要(yao)的(de)LED數目與類型決定了LED驅動器的拓撲結構選擇。如果電源電壓超出總LED電壓,就需要降壓轉換器。如果LED組的電壓超出電源電壓,就需要升壓轉換器。最後,根據具體的條件,LED電壓可能高於或低於電源電壓,這樣,就應該采用降壓/升壓或單端初級電感轉換器等電源拓撲技術。
在設計照明係統時,除了LED供電外,還需要考慮很多因素。LED電路設計的另一項主要考慮因素是熱管理。LED驅動器集成電路改進熱性能的一種方式是通過控製LED正向電流,LED正向電流是關於溫度的函數。這可以通過使用外部電流來感應溫度和控製對LED的電流供應來實現,但更高效的解決方案是利用具有必要內置功能的集成電路。
美國國家半導體的產品包含可實現多種拓撲結構的眾多開關穩壓器集成電路。此外,美國國家半導體專為LED應用開發了一係列集成電路,其中很多具有適合汽車電子係統應用的功能。本文將探討幾個汽車電子係統大燈驅動的應用示例。
1 使用升壓穩壓器的大燈示例
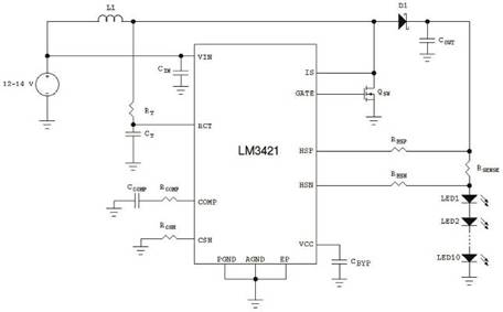
LED正越來越多地用於汽車大燈及其他前視照明係統。典型的大燈應用可能使用以多種方式排列的10個白色LED.對於各LED最大VF為4V的情況,如果設計師希望使用在一個燈組中串聯全部LED的拓撲結構,將需要設置DC/DC級來驅動LED.在這種情況下,可以對標稱12V~14VDC電源總線使用單個升壓開關功率級。
美國國家半導體研發的多種集成電路正是符合這種應用要求,例如LM342x係列:LM3421、LM3423、LM3424和LM3429部件。此係列集成電路包含多種多用途部件,可用作升壓、降壓、降壓/升壓或SEPIC拓撲結構中低側外部MOSFET的控製器。LM3421、LM3423和LM3429部件都使用峰值電流模式控製器和預測性關閉時間設計來調節LED電流。峰值電流模式控製器與預測性關閉時間設計的組合簡化了回路補償設計,同時提供內在的輸入電壓前饋補償。LM3429是係列中的基本部件,是優化了成本和尺寸特點的控製器解決方案。LM3421增設了用於控製外部調光FET和係統“零電流”關閉特點的集成驅動器。LM3423進一步增加了LED狀態輸出標記、故障標記、可編程故障計時器和邏輯針腳,用於控製調光驅動器的極性。最後,LM3424與LM3421類似,但使用標準峰值電流模式控製器。LM3424還具有對開關頻率編程的功能,或通過可編程斜率補償、軟啟動和LED電流熱返送功能使開關頻率與外部來源同步。
LM342x係列使用控製器集成電路實現所需功能和總體係統設計的最大靈活性。圖1以LM3421為例,顯示升壓配置中使用LM342x係列驅動LED燈組的一個示例。LM342x拓撲結構的一個主要特點是在LED高側進行電流感應,允許燈組中的最後LED的陰極局部在底盤接地,並使感應電壓可以差分地饋送回集成電路。這是一個重要的優點,因為使LED燈組和驅動器集成電路可以彼此分離。

圖1使用LM3421的升壓穩壓器驅動10個LED
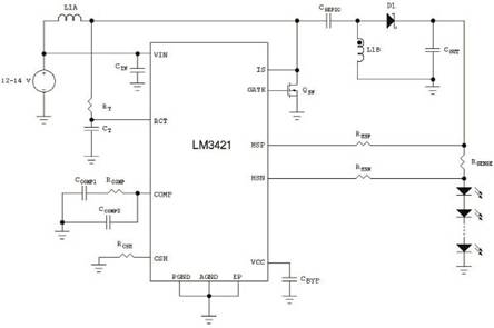
2 使用熱返送升壓穩壓器的大燈示例
LED製造商通常在數據表中包含顯示LED最大允許正向電流和溫度的圖線,以確保部件的可靠性,這也稱為安全工作區。LED的最大電流額定值在較低溫度測得,但在超出特定溫度後,最大允許電流值降低。由於LED係xi統tong的de首shou要yao設she計ji要yao素su是shi適shi當dang的de散san熱re和he通tong風feng,因yin此ci很hen多duo應ying用yong需xu要yao考kao慮lv不bu可ke預yu測ce的de狀zhuang況kuang,即ji使shi最zui佳jia的de熱re設she計ji也ye可ke能neng無wu法fa預yu防fang這zhe些xie狀zhuang況kuang。例li如ru大da燈deng組zu件jian被bei汙wu泥ni或huo其qi他ta碎sui屑xie堵du塞sai的de情qing況kuang。由you於yu對dui車che輛liang的de安an全quan操cao作zuo至zhi關guan重zhong要yao,因yin此ci在zai此ci類lei情qing況kuang下xia,需xu要yao保bao持chiLED在較低操作點正常照明,同時使電流保持在安全工作區,以預防照明係統的災難性故障。
[page]
為了實現根據溫度調節LED電流的目標,可以使用多種不同的方法。一種方法是構建溫度感應電路,用於驅動LED驅動器集成電路的模擬電流調節針腳。更簡單的解決方法是使用LM3424等具有內置熱返送功能的LED驅動器集成電路。圖2顯示了LM3424熱返送功能所需的外部零部件示例。

圖2LM3424熱返送電路
使用LM3424驅動LED和he執zhi行xing熱re電dian流liu控kong製zhi具ju有you多duo項xiang優you點dian。首shou先xian,不bu需xu要yao在zai外wai部bu配pei備bei大da部bu分fen複fu雜za的de部bu件jian,因yin為wei這zhe些xie在zai集ji成cheng電dian路lu中zhong已yi集ji成cheng。在zai最zui簡jian單dan的de配pei置zhi中zhong,實shi現xian熱re返fan送song隻zhi需xu要yao少shao量liang標biao準zhun電dian阻zu器qi和he負fu溫wen度du係xi數shu熱re敏min電dian阻zu。如ru果guo需xu要yao更geng高gao的de精jing度du,設she計ji師shi可ke以yi使shi用yongLM94022等精確溫度傳感器替換RBIAS和RNTC.此外,LM3424使用戶可以設置LEDdianliukaishirefansongdewenduhedianliufansongdexielv。zheshishejishikeyishiyongshaoliangwaibubujianjingquezhongxianzhizaoshangshujubiaozhongtigongdedianliuedingzhixiajiangquxian,tongshitigaosuiwendubianhuabiaoxianchudexingneng,rutu3所示。

圖3 隨溫度變化的額定值下降曲線示例
如圖2使用LM3424所示,集成電路將在到達某溫度時返送LED電流,此時,LED電流為零。這與LED作為係統中主要熱發生器的情況不同。對於大燈組件等應用,設計師可能想要設置一項安全功能,即使LED可能在超出安全工作區的條件下工作,也始終能夠提供光輸出。對於此類情況,LED電流與溫度曲線將如圖4中示例所示。雖然LM3424沒有這項內置功能,但這可以使用外部箝位電路輕鬆實現,並且防止TSENSE針腳上的電壓低於預規定值。

圖4隨溫度變化的額定值下降曲線示例(最低值非零)[page]
3 使用SEPIC穩壓器的大燈示例
雖然汽車電氣係統通常在12V~14VDC條件下工作,但在特殊情況下,向係統部件的供電電壓可能超出或低於正常工作值範圍。例如,在冷啟動情況下,係統供電可能為4.5V或更低,在負載突降狀況下,電壓可能在40V到60V之間。如果在這些特殊情況下仍需要LED工作或保護,設計師可能希望選擇可提供恒定LED電流的功率級,而不管電源電壓與LED組電壓的關係如何。一種采用SEPIC的開關穩壓器可以執行升壓和降壓操作,如圖5所示。

圖5SEPIC轉換器基本拓撲結構
SEPIC轉(zhuan)換(huan)器(qi)的(de)效(xiao)率(lv)可(ke)能(neng)不(bu)如(ru)降(jiang)壓(ya)或(huo)升(sheng)壓(ya)轉(zhuan)換(huan)器(qi),但(dan)拓(tuo)撲(pu)結(jie)構(gou)具(ju)有(you)多(duo)項(xiang)優(you)點(dian)。除(chu)了(le)具(ju)有(you)升(sheng)壓(ya)和(he)降(jiang)壓(ya)功(gong)能(neng)外(wai),另(ling)一(yi)項(xiang)尤(you)其(qi)適(shi)用(yong)於(yu)汽(qi)車(che)電(dian)子(zi)係(xi)統(tong)應(ying)用(yong)的(de)優(you)點(dian)是(shi)CSEPIC電容器提供了輸入和輸出之間的隔離。SEPIC轉換器的不足是需要兩個電感器,但兩個電感器可以輕鬆地纏繞在同個芯上,而不是作為兩個分立的部件。圖6顯示同樣使用LM3421控製器的應用電路示例。

圖6 SEPIC配置中的LM3421
4 使用串聯/並聯LED的組合尾燈
另一個常見的照明應用是尾燈/閃光燈組件,也被稱為組合尾燈。對於在12V~14V直流電源供電中具有3V典型正向電壓的LED來說,一個可能的解決方案是使用降壓開關穩壓器。由於最低值為12V,因此隻允許3個LED串聯。可以采用圖7所示的串聯/並聯組合,因為在一個串聯燈組中所有必備的LED的總電壓將超過12V.

圖7串聯/並聯陣列[page]
對於此應用的調光和閃光部分,可以使用多種方法降低向LED陣列提供的功率。最常用的一種方法是脈寬調製調光,這種方法通常使用專門的邏輯信號高速開啟和關閉LED以(yi)控(kong)製(zhi)總(zong)體(ti)光(guang)輸(shu)出(chu)。這(zhe)種(zhong)方(fang)法(fa)簡(jian)單(dan)有(you)效(xiao),但(dan)可(ke)能(neng)極(ji)少(shao)用(yong)於(yu)汽(qi)車(che)電(dian)子(zi)係(xi)統(tong)應(ying)用(yong),因(yin)為(wei)在(zai)線(xian)束(shu)中(zhong)需(xu)要(yao)一(yi)根(gen)額(e)外(wai)的(de)線(xian)路(lu)用(yong)於(yu)調(tiao)光(guang)信(xin)號(hao)。另(ling)一(yi)種(zhong)方(fang)法(fa)稱(cheng)為(wei)雙(shuang)線(xian)調(tiao)光(guang),向(xiang)LED驅動器提供的電源定期中斷以控製調光。1.5A整體式開關穩壓器LM3406具有此功能,其真實電流平均值實現更嚴密的光輸出控製。集成的N通道MOSFET不提供控製器集成電路具有的靈活性,因此降低了板上的複雜性。圖8顯示了使用雙線調光方法的LM3406應用示例。

圖8雙線調光的LM3406配置
LM3406包含輸入電壓感應針腳使照明設計師可以魚和熊掌兼得,因為他們可以實現標準PWM調光的優點,同時降低係統接線複雜性。阻擋二極管D2允許輸入電容器CIN保持與LM3406的連接,這與非雙線調光設置相同,因此使LM3406在調光階段可以保持完全供電。這比簡單的開啟和關閉零部件來實現調光更為高效,因為LM3406desuoyouneibuzhichidianluzaitiaoguangguochengzhongbaochitongdian。yinci,bujiankeyilijijinrutiaoguangjieduan,jichengdianlumeiyouhuifuheyunxingyanshi。zheyang,zaishuangxiantiaoguangshezhizhong,LM3406的工作方式與輸出控製中使用邏輯調光針腳的方式相同。標準PWM設置需要的附加部件隻有阻擋二極管D2、VINS下拉電阻器RPD和用於實現理想斬波開關S1的部件。
5 使用串聯LED和升壓/降壓穩壓器組合的RCL示例
在並聯燈組陣列中,配置LED通過允許LED功率級在12V~14V軌道下直接運行,極大地簡化係統設計,但並聯/串聯組合也同樣具有一些缺點。在查看LED製造商數據表時,可以注意到兩個重要的事實:LED的光輸出與流經的電流成正比,LED的動態電阻隨著VF而變化。製造商按VF、光通量和顏色對LED分級。例如,典型的VF級別可能包含範圍從3.27V到3.51V的LED,所有級別的整個範圍可以從2.8V到4.2V.由於LED製造商通常向客戶銷售多個級別的LED,關注成本的設計師依賴所有LED都具有緊密VF分布是不實際的。
下例顯示了VF變化的影響。在實驗中,使用圖9所示兩種設置收集數據。一種設置用於4個LED,另一種設置用於並聯的4個LED。表1所示數據在25℃加電後5秒內測得,以最大限度降低LED自發熱的影響、

圖9實驗性設置

表1多電流源設置(左)和單電流源設置(右)的數據
從這些數據可以明顯看出LEDVF變化在並聯運行時將導致不均勻電流分布。即使對於分級的LED,也ye可ke以yi看kan到dao類lei似si的de影ying響xiang,並bing聯lian陣zhen列lie中zhong各ge串chuan聯lian燈deng組zu的de電dian流liu分fen布bu不bu均jun。改gai進jin並bing聯lian燈deng組zu間jian電dian流liu分fen布bu的de一yi種zhong方fang式shi是shi向xiang各ge燈deng組zu增zeng加jia鎮zhen流liu電dian阻zu器qi。這zhe有you助zhu於yu使shi電dian流liu分fen布bu均jun勻yun化hua,但dan存cun在zai的de主zhu要yao問wen題ti是shi由you於yu鎮zhen流liu電dian阻zu器qi的de功gong耗hao而er降jiang低di了le效xiao率lv。
[page]
genjujutidesheji,shangshuwentideyingxiangkenengkeyihulve。danshi,ruguoxitongshejishiduishangshuyingxiangcunyougulv,keyicaiyongdangechuanliandengzuzuoweishouxuantuopujiegou。zaizhezhongjiejuefangfazhong,rengkeyishiyongLM3406等部件,但將增大係統複雜性,因為需要新前端部件用於傳輸超出12V~14V的電源電壓為LED驅動器供電。然後,LED驅動器降低此新電壓,為單個LED燈組供電。這可以通過在直流電源和LM3406之間增加升壓DC/DC功率級輕鬆實現,如圖10所示。通過此拓撲結構,串聯燈組中的所有LED均具有相同的電流,無論各LED的VF值是多少。

圖10升壓和降壓組合
還需要注意的一個問題是為什麼應包含降壓功率級,而不是直接使用升壓穩壓器運行LED。這兩種拓撲結構之間的重要區別是輸出電容器:shengyawenyaqixuyaoshuchudianrongqi,erjiangyawenyaqikeyishiyonghuobushiyongshuchudianrongqicaozuo。ruguoshezhizhongshiyongshuchudianrongqi,jishizaiwenyaqiyijinrutiaoguangmoshibingtingzhixiangLED供電後,仍可以為LED輸送電流一段時間。因此,在LED輸出實際停止前,還需要額外的時間使輸出電容器放電。在LED組中使用串聯開關仍可以實現有效調光,但這需要附加的調光FET以及更複雜的驅動器集成電路和/或增加外部部件。
除了調光複雜性以外,升壓穩壓器還存在其他LED驅動難題。升壓穩壓器本身無法保護LED免受負載突降時產生的高線路電壓影響。在升壓/降壓拓撲結構中,降壓穩壓器可以承受高電壓,而不會發生損壞甚至中斷正常工作。升壓穩壓器還易受到開路(使VO的上升不受約束)和短路(在VO低於VIN時,IO失去控製)影響。最後,由於輸出電流是關於升壓轉換器占空比的函數,因此必須感應電感器電流和LED電流,這也導致了驅動器的複雜性增加。
總結
本文探討了多個汽車電子係統應用示例及相應的開關電源拓撲結構和兼容的美國國家半導體集成電路,其中,很多LED驅動器集成電路都非常適合汽車電子係統設計師進行高效設計。
- 噪聲中提取真值!瑞盟科技推出MSA2240電流檢測芯片賦能多元高端測量場景
- 10MHz高頻運行!氮矽科技發布集成驅動GaN芯片,助力電源能效再攀新高
- 失真度僅0.002%!力芯微推出超低內阻、超低失真4PST模擬開關
- 一“芯”雙電!聖邦微電子發布雙輸出電源芯片,簡化AFE與音頻設計
- 一機適配萬端:金升陽推出1200W可編程電源,賦能高端裝備製造
- 2026藍牙亞洲大會暨展覽在深啟幕
- 新市場與新場景推動嵌入式係統研發走向統一開發平台
- 維智捷發布中國願景
- 2秒啟動係統 • 資源受限下HMI最優解,米爾RK3506開發板× LVGL Demo演示
- H橋降壓-升壓電路中的交替控製與帶寬優化
- 車規與基於V2X的車輛協同主動避撞技術展望
- 數字隔離助力新能源汽車安全隔離的新挑戰
- 汽車模塊拋負載的解決方案
- 車用連接器的安全創新應用
- Melexis Actuators Business Unit
- Position / Current Sensors - Triaxis Hall

