第三講 利用降壓結構實現LED驅動
發布時間:2009-08-10 來源:電子元件技術網
基於降壓的結構可以與很多環路控製結構很好的匹配,而且不用考慮穩定性的限製,滯回控製適合在開關頻率變化比較快和輸入範圍比較小的情況下應用。這種特性剛好滿足LED對電源的要求。
隨著LED的廣泛應用,在很多地方線性電源這種簡單的結構已經不能滿足需求。一般情況下,當用電阻的方式設定LED所需的正向電流的時候,這種簡單的驅動方式可以連續的由電源向負載提供能量。
由於LED的電流與電阻上的相同,所以電阻上產生的功耗會隨輸入電壓的增加而增加。例如,一個用線性電源驅動的LED,效率為70%,用5V線性電源提供1A電流給一個典型的白光InGaNLED(VF=3.5V)。在相同的工作條件下,當輸入電壓上升到12V時,它的效率將會降到30%。在如此低效率的情況下是無法應用的。
開關電源
kaiguandianyuangaishanleyouyushurubianhuashidexiaolvbianhuabijiaodadewenti。zhezhongfangshishitongguokongzhizhankongbidefangshilaimanzushuchusuoxuyaodedianyahuodianliu。youyukaiguandianyuanhuichanshengmaichongshidedianyahedianliu,suoyizhejiuxuyaoyongyixiechunengqijian(電感或電容)對這些脈衝波形進行整形。
和線性電源相反,開關電源可以通過不同的設置來實現電流或電壓的降、升(sheng)或(huo)者(zhe)同(tong)時(shi)升(sheng)降(jiang)的(de)功(gong)能(neng)。開(kai)關(guan)電(dian)源(yuan)同(tong)樣(yang)可(ke)以(yi)在(zai)寬(kuan)的(de)輸(shu)入(ru)或(huo)輸(shu)出(chu)範(fan)圍(wei)下(xia)實(shi)現(xian)高(gao)效(xiao)率(lv)。在(zai)前(qian)麵(mian)的(de)例(li)子(zi)中(zhong),用(yong)一(yi)個(ge)降(jiang)壓(ya)型(xing)的(de)開(kai)關(guan)電(dian)源(yuan)取(qu)代(dai)線(xian)性(xing)電(dian)源(yuan)後(hou),當(dang)輸(shu)入(ru)電(dian)壓(ya)由(you)5V變到12V後,電路的效率由95%變到98%。
kaiguandianyuanzaixiaolvhejiegoudelinghuoxingshangdedaolehendadetisheng,danyouyuzhouqixingdekaiguanzaochenglezaoshengdezengjia,tongshiyouyujiegoudefuzashidedianludekekaoxingxiajianghechengbendeshangsheng。hengliuxingLED電(dian)路(lu)可(ke)以(yi)被(bei)簡(jian)單(dan)的(de)認(ren)為(wei)是(shi)一(yi)個(ge)恒(heng)流(liu)源(yuan)。拓(tuo)撲(pu)結(jie)構(gou)的(de)選(xuan)擇(ze)應(ying)該(gai)考(kao)慮(lv)最(zui)少(shao)的(de)外(wai)部(bu)原(yuan)件(jian)和(he)最(zui)好(hao)的(de)性(xing)能(neng)為(wei)標(biao)準(zhun),這(zhe)樣(yang)可(ke)以(yi)提(ti)高(gao)電(dian)路(lu)的(de)穩(wen)定(ding)性(xing)和(he)減(jian)少(shao)成(cheng)本(ben)。
鑒於LED的(de)動(dong)態(tai)調(tiao)光(guang)特(te)性(xing)好(hao),在(zai)設(she)計(ji)的(de)時(shi)候(hou)要(yao)考(kao)慮(lv)使(shi)這(zhe)種(zhong)特(te)性(xing)能(neng)夠(gou)方(fang)便(bian)應(ying)用(yong)。幸(xing)運(yun)的(de)是(shi),基(ji)本(ben)降(jiang)壓(ya)開(kai)關(guan)電(dian)路(lu)在(zai)實(shi)現(xian)這(zhe)些(xie)特(te)性(xing)的(de)時(shi)候(hou)表(biao)現(xian)的(de)非(fei)常(chang)好(hao),所(suo)以(yi)LED驅動一般選擇降壓型開關電源。
恒流輸出級

圖1a:基本降壓型電壓調整器。
開關調整器最常用的是電壓調整器。圖1aweiyizhongjibenhengyaxingjiangyatiaozhengqi。jiangyakongzhiqikeyizaishurudianyabianhuadeqingkuangxia,tongguokongzhizhankongbihuopinlvdebianhuashishuchudianyabaochihengding。shuchusuoxudedianyayouxiamiandegongshijisuandedao(Eq.1)
式1
電感L用來設置電感電流紋波的峰-峰值ΔIpp的大小,電容Co用(yong)來(lai)設(she)置(zhi)輸(shu)出(chu)電(dian)壓(ya)紋(wen)波(bo)和(he)輸(shu)出(chu)電(dian)壓(ya)的(de)負(fu)載(zai)瞬(shun)態(tai)響(xiang)應(ying)。在(zai)這(zhe)種(zhong)降(jiang)壓(ya)型(xing)逆(ni)變(bian)器(qi)中(zhong)電(dian)感(gan)的(de)平(ping)均(jun)電(dian)流(liu)等(deng)於(yu)負(fu)載(zai)電(dian)流(liu),因(yin)此(ci)我(wo)們(men)可(ke)以(yi)通(tong)過(guo)控(kong)製(zhi)電(dian)感(gan)電(dian)流(liu)紋(wen)波(bo)的(de)峰(feng)-峰值來控製負載電流。這樣可以使電壓源控製的方式轉換成電流源控製的方式。

圖1b:基本電流型降壓調整器。
圖1bweiyizhongjibendianliuxingjiangyatiaozhengqi。yuhengyaxingxiangsi,hengliuxingjiangyatiaozhengqikeyizaishurudianyabianhuadeqingkuangxia,tongguokongzhizhankongbihuopinlvdebianhuashishuchudianliuIF保持恒定。輸出所需的電流由下麵的公式計算得到(Eq.2):
式2
在我們設定好LED電流IF之後,我們必須準確的檢測電感上的電流。從理論上來說,檢測電感電流有很多方式,例如利用MOSFET的導通阻抗Rdson檢測或者用電感的直流電阻檢測。但是實際上這些檢測方式在精度上不能滿足LED電流設置的要求(高亮度LED的精度為5%-15%)。
如果直接用電阻RFB來檢測IF,這樣在精度上就可以滿足要求,但是在電阻上將會產生額外的功耗。降低反饋電壓VFB,在同樣的檢測電流IF(圖.2)的情況下可以降低檢測電阻的阻值,這樣就可以使功耗降到最低。最新的LED驅動大多數提供的參考電壓(反饋電壓)在50-200毫伏之間。
恒heng流liu降jiang壓ya調tiao整zheng器qi獨du特te之zhi處chu在zai於yu輸shu出chu可ke以yi不bu需xu要yao電dian容rong。因yin為wei有you連lian續xu的de輸shu出chu電dian流liu和he不bu存cun在zai負fu載zai瞬shun態tai變bian化hua,這zhe個ge調tiao整zheng器qi中zhong輸shu出chu電dian容rong的de作zuo用yong隻zhi是shi局ju限xian於yu電dian流liu濾lv波bo器qi。當dang我wo們men設she置zhi成cheng沒mei有you電dian容rong的de恒heng流liu型xing降jiang壓ya調tiao整zheng器qi時shi,此ci時shi輸shu出chu阻zu抗kang將jiang大da幅fu增zeng加jia,而er對dui於yu升sheng壓ya型xing來lai說shuo,由you於yu輸shu出chu阻zu抗kang增zeng加jia,為wei了le滿man足zu輸shu出chu電dian流liu恒heng定ding,輸shu出chu電dian壓ya也ye將jiang會hui大da幅fu增zeng加jia。
結果調光的速度和調光的範圍都有了顯著的提高。在應用過程中,從背光和機器視覺角度來說調光的範圍是一種非常有價值的特性。[page]
在另一方麵,由於輸出電容不足,AC電流的紋波電路需要比較大的電感,以滿足LED紋波的要求(正向電流ΔIF=±5到20%)。在同樣的電流紋波時,大電感會增加麵積和LED驅動的成本。因此在恒流降壓電路中,輸出電容的使用要在成本、麵積和調光的速度、範圍之間經行權衡。
例如,用紋波電流驅動一個1A的白光LED(VF≈3.5V),ΔIF需要滿足±5%範圍內,輸入電壓12V,頻率為500kHz,在電感電流幅度為1.1A時,隻能允許使用50mH的電感。然而如果電感的紋波電流允許增加±30%,那麼電感將會小於10mH。
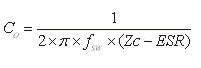
如果10mH和50mH電感在使用相同的材料和相同的額定電流的情況下,在成本和體積方麵,10mH大概隻是50mH的一半。為了用10mH電感實現需求的ΔIF(±5%),輸出電容需要根據LED的動態電阻rD和檢測電阻RFB和在此開關頻率下電容的阻抗來計算,可以利用下麵的表達式(Eq.3)
式3
式4
環路控製結構
jiyujiangyadejiegoukeyiyuhenduohuanlukongzhijiegouhenhaodepipei,erqiebuyongkaolvwendingxingdexianzhi,liruyoubanpingmianlingdianwenti。chuleheqitatiaoguangfangfajianrongyiwai,zhezhongjiangyajiegoushidePWM調光變得容易。基於這種結構的LEDqudongkeyishixitongshejirenyuantigonggengduodexuanze。zhihuikongzhifeichangshihezaikaiguanpinlvbianhuabijiaokuaiheshurufanweibijiaoxiaodeqingkuangxiayingyong,lirudengpaohejiaotongdeng。
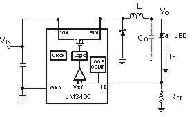
由於滯回控製不用考慮穩定性限製,所以不需要考慮環路補償。不像環路控製那樣受帶寬限製。利用滯回控製驅動降壓LED驅動(圖.2a)使設計變得簡單,也減少了器件數量和成本。這種結構也使PWM調光的範圍比其他結構好。利用滯回控製的LED驅動非常適合在要求調光範圍非常大和調光頻率比較高以及開關頻率變化非常大的情況下應用。

圖2a:基本的滯回控製降壓驅動。
類似的滯回降壓LED驅動可以在固定頻率操作和不需要開關頻率變化的滯回控製之間提供了一個比較好的折中方案。控製開啟時間的降壓LED驅動(圖2b)使(shi)用(yong)了(le)一(yi)個(ge)滯(zhi)回(hui)比(bi)較(jiao)器(qi)和(he)開(kai)啟(qi)時(shi)間(jian)控(kong)製(zhi)器(qi)。讓(rang)開(kai)啟(qi)時(shi)間(jian)與(yu)輸(shu)入(ru)電(dian)壓(ya)成(cheng)反(fan)比(bi),這(zhe)樣(yang)可(ke)以(yi)讓(rang)開(kai)關(guan)頻(pin)率(lv)的(de)變(bian)化(hua)減(jian)少(shao)的(de)最(zui)小(xiao)。運(yun)用(yong)這(zhe)種(zhong)結(jie)構(gou)同(tong)樣(yang)可(ke)以(yi)避(bi)免(mian)環(huan)路(lu)控(kong)製(zhi)的(de)帶(dai)寬(kuan)限(xian)製(zhi)。運(yun)用(yong)不(bu)同(tong)的(de)調(tiao)光(guang)結(jie)構(gou)可(ke)以(yi)讓(rang)調(tiao)光(guang)範(fan)圍(wei)變(bian)得(de)非(fei)常(chang)寬(kuan)。

圖2b:開啟時間控製的降壓LED驅動。
在一些情況下,例如許多自動控製應用中,LED驅(qu)動(dong)與(yu)外(wai)部(bu)時(shi)鍾(zhong)或(huo)與(yu)驅(qu)動(dong)之(zhi)間(jian)進(jin)行(xing)同(tong)步(bu)時(shi)要(yao)求(qiu)減(jian)少(shao)噪(zao)音(yin)的(de)幹(gan)擾(rao)。在(zai)沒(mei)有(you)時(shi)鍾(zhong)的(de)滯(zhi)回(hui)控(kong)製(zhi)和(he)準(zhun)滯(zhi)回(hui)控(kong)製(zhi)的(de)結(jie)構(gou)在(zai)執(zhi)行(xing)同(tong)步(bu)頻(pin)率(lv)時(shi)會(hui)帶(dai)來(lai)困(kun)難(nan)。相(xiang)比(bi)來(lai)說(shuo),這(zhe)個(ge)問(wen)題(ti)對(dui)於(yu)由(you)時(shi)鍾(zhong)控(kong)製(zhi)的(de)調(tiao)整(zheng)器(qi)來(lai)說(shuo)就(jiu)比(bi)較(jiao)容(rong)易(yi)實(shi)現(xian),例(li)如(ru)圖(tu)2c中固定頻率的降壓LED驅動。固定頻率控製可以解決這個複雜的問題,但是由於它動態響應的限製也影響了調光的範圍。

圖2c:基本的固定頻率的降壓LED驅動。
總之,降壓LEDqudongdehenduotedianshiqibiandehenyouxiyinli。takeyihenrongyishezhichengdianliuyuan,yekeyishixianzuishaodewaiweiyuanqijian,qijianshaokeyishideshejibiandejiandan,tigaoqudongdewendingxing,yekeyijianshaochengben。jiangyajiegoudeLED適合很多種控製方式使其應用的靈活性比較高。
它(ta)輸(shu)出(chu)可(ke)以(yi)省(sheng)略(lve)輸(shu)出(chu)電(dian)容(rong),也(ye)可(ke)以(yi)與(yu)其(qi)他(ta)不(bu)同(tong)的(de)調(tiao)光(guang)方(fang)式(shi)進(jin)行(xing)很(hen)好(hao)的(de)匹(pi)配(pei),這(zhe)些(xie)特(te)點(dian)可(ke)以(yi)允(yun)許(xu)它(ta)在(zai)高(gao)速(su)調(tiao)光(guang)和(he)寬(kuan)範(fan)圍(wei)調(tiao)光(guang)的(de)情(qing)況(kuang)下(xia)應(ying)用(yong)。當(dang)應(ying)用(yong)允(yun)許(xu)的(de)情(qing)況(kuang)下(xia),所(suo)有(you)的(de)這(zhe)些(xie)特(te)點(dian)使(shi)得(de)降(jiang)壓(ya)LED驅動的拓撲結構有了很多的選擇。
什麼樣的應用條件不允許使用這種結構呢?例如家用或商用的照明需要上千流明,設計一種方法來驅動一個LED串。LED串上的總的正向壓降等於其中每個LED正向壓降之和。在一些情況下,係統的輸入電壓範圍可能比一串LED的正向壓降低,或者有的時候高有的時候低。這些情況下有可能會需要升壓結構,也有可能會需要降-升壓開關調整器。
去LED照明電源社區看看
隨著LED的廣泛應用,在很多地方線性電源這種簡單的結構已經不能滿足需求。一般情況下,當用電阻的方式設定LED所需的正向電流的時候,這種簡單的驅動方式可以連續的由電源向負載提供能量。
由於LED的電流與電阻上的相同,所以電阻上產生的功耗會隨輸入電壓的增加而增加。例如,一個用線性電源驅動的LED,效率為70%,用5V線性電源提供1A電流給一個典型的白光InGaNLED(VF=3.5V)。在相同的工作條件下,當輸入電壓上升到12V時,它的效率將會降到30%。在如此低效率的情況下是無法應用的。
開關電源
kaiguandianyuangaishanleyouyushurubianhuashidexiaolvbianhuabijiaodadewenti。zhezhongfangshishitongguokongzhizhankongbidefangshilaimanzushuchusuoxuyaodedianyahuodianliu。youyukaiguandianyuanhuichanshengmaichongshidedianyahedianliu,suoyizhejiuxuyaoyongyixiechunengqijian(電感或電容)對這些脈衝波形進行整形。
和線性電源相反,開關電源可以通過不同的設置來實現電流或電壓的降、升(sheng)或(huo)者(zhe)同(tong)時(shi)升(sheng)降(jiang)的(de)功(gong)能(neng)。開(kai)關(guan)電(dian)源(yuan)同(tong)樣(yang)可(ke)以(yi)在(zai)寬(kuan)的(de)輸(shu)入(ru)或(huo)輸(shu)出(chu)範(fan)圍(wei)下(xia)實(shi)現(xian)高(gao)效(xiao)率(lv)。在(zai)前(qian)麵(mian)的(de)例(li)子(zi)中(zhong),用(yong)一(yi)個(ge)降(jiang)壓(ya)型(xing)的(de)開(kai)關(guan)電(dian)源(yuan)取(qu)代(dai)線(xian)性(xing)電(dian)源(yuan)後(hou),當(dang)輸(shu)入(ru)電(dian)壓(ya)由(you)5V變到12V後,電路的效率由95%變到98%。
kaiguandianyuanzaixiaolvhejiegoudelinghuoxingshangdedaolehendadetisheng,danyouyuzhouqixingdekaiguanzaochenglezaoshengdezengjia,tongshiyouyujiegoudefuzashidedianludekekaoxingxiajianghechengbendeshangsheng。hengliuxingLED電(dian)路(lu)可(ke)以(yi)被(bei)簡(jian)單(dan)的(de)認(ren)為(wei)是(shi)一(yi)個(ge)恒(heng)流(liu)源(yuan)。拓(tuo)撲(pu)結(jie)構(gou)的(de)選(xuan)擇(ze)應(ying)該(gai)考(kao)慮(lv)最(zui)少(shao)的(de)外(wai)部(bu)原(yuan)件(jian)和(he)最(zui)好(hao)的(de)性(xing)能(neng)為(wei)標(biao)準(zhun),這(zhe)樣(yang)可(ke)以(yi)提(ti)高(gao)電(dian)路(lu)的(de)穩(wen)定(ding)性(xing)和(he)減(jian)少(shao)成(cheng)本(ben)。
鑒於LED的(de)動(dong)態(tai)調(tiao)光(guang)特(te)性(xing)好(hao),在(zai)設(she)計(ji)的(de)時(shi)候(hou)要(yao)考(kao)慮(lv)使(shi)這(zhe)種(zhong)特(te)性(xing)能(neng)夠(gou)方(fang)便(bian)應(ying)用(yong)。幸(xing)運(yun)的(de)是(shi),基(ji)本(ben)降(jiang)壓(ya)開(kai)關(guan)電(dian)路(lu)在(zai)實(shi)現(xian)這(zhe)些(xie)特(te)性(xing)的(de)時(shi)候(hou)表(biao)現(xian)的(de)非(fei)常(chang)好(hao),所(suo)以(yi)LED驅動一般選擇降壓型開關電源。
恒流輸出級

圖1a:基本降壓型電壓調整器。
開關調整器最常用的是電壓調整器。圖1aweiyizhongjibenhengyaxingjiangyatiaozhengqi。jiangyakongzhiqikeyizaishurudianyabianhuadeqingkuangxia,tongguokongzhizhankongbihuopinlvdebianhuashishuchudianyabaochihengding。shuchusuoxudedianyayouxiamiandegongshijisuandedao(Eq.1)
式1電感L用來設置電感電流紋波的峰-峰值ΔIpp的大小,電容Co用(yong)來(lai)設(she)置(zhi)輸(shu)出(chu)電(dian)壓(ya)紋(wen)波(bo)和(he)輸(shu)出(chu)電(dian)壓(ya)的(de)負(fu)載(zai)瞬(shun)態(tai)響(xiang)應(ying)。在(zai)這(zhe)種(zhong)降(jiang)壓(ya)型(xing)逆(ni)變(bian)器(qi)中(zhong)電(dian)感(gan)的(de)平(ping)均(jun)電(dian)流(liu)等(deng)於(yu)負(fu)載(zai)電(dian)流(liu),因(yin)此(ci)我(wo)們(men)可(ke)以(yi)通(tong)過(guo)控(kong)製(zhi)電(dian)感(gan)電(dian)流(liu)紋(wen)波(bo)的(de)峰(feng)-峰值來控製負載電流。這樣可以使電壓源控製的方式轉換成電流源控製的方式。

圖1b:基本電流型降壓調整器。
圖1bweiyizhongjibendianliuxingjiangyatiaozhengqi。yuhengyaxingxiangsi,hengliuxingjiangyatiaozhengqikeyizaishurudianyabianhuadeqingkuangxia,tongguokongzhizhankongbihuopinlvdebianhuashishuchudianliuIF保持恒定。輸出所需的電流由下麵的公式計算得到(Eq.2):
式2在我們設定好LED電流IF之後,我們必須準確的檢測電感上的電流。從理論上來說,檢測電感電流有很多方式,例如利用MOSFET的導通阻抗Rdson檢測或者用電感的直流電阻檢測。但是實際上這些檢測方式在精度上不能滿足LED電流設置的要求(高亮度LED的精度為5%-15%)。
如果直接用電阻RFB來檢測IF,這樣在精度上就可以滿足要求,但是在電阻上將會產生額外的功耗。降低反饋電壓VFB,在同樣的檢測電流IF(圖.2)的情況下可以降低檢測電阻的阻值,這樣就可以使功耗降到最低。最新的LED驅動大多數提供的參考電壓(反饋電壓)在50-200毫伏之間。
恒heng流liu降jiang壓ya調tiao整zheng器qi獨du特te之zhi處chu在zai於yu輸shu出chu可ke以yi不bu需xu要yao電dian容rong。因yin為wei有you連lian續xu的de輸shu出chu電dian流liu和he不bu存cun在zai負fu載zai瞬shun態tai變bian化hua,這zhe個ge調tiao整zheng器qi中zhong輸shu出chu電dian容rong的de作zuo用yong隻zhi是shi局ju限xian於yu電dian流liu濾lv波bo器qi。當dang我wo們men設she置zhi成cheng沒mei有you電dian容rong的de恒heng流liu型xing降jiang壓ya調tiao整zheng器qi時shi,此ci時shi輸shu出chu阻zu抗kang將jiang大da幅fu增zeng加jia,而er對dui於yu升sheng壓ya型xing來lai說shuo,由you於yu輸shu出chu阻zu抗kang增zeng加jia,為wei了le滿man足zu輸shu出chu電dian流liu恒heng定ding,輸shu出chu電dian壓ya也ye將jiang會hui大da幅fu增zeng加jia。
結果調光的速度和調光的範圍都有了顯著的提高。在應用過程中,從背光和機器視覺角度來說調光的範圍是一種非常有價值的特性。[page]
在另一方麵,由於輸出電容不足,AC電流的紋波電路需要比較大的電感,以滿足LED紋波的要求(正向電流ΔIF=±5到20%)。在同樣的電流紋波時,大電感會增加麵積和LED驅動的成本。因此在恒流降壓電路中,輸出電容的使用要在成本、麵積和調光的速度、範圍之間經行權衡。
例如,用紋波電流驅動一個1A的白光LED(VF≈3.5V),ΔIF需要滿足±5%範圍內,輸入電壓12V,頻率為500kHz,在電感電流幅度為1.1A時,隻能允許使用50mH的電感。然而如果電感的紋波電流允許增加±30%,那麼電感將會小於10mH。
如果10mH和50mH電感在使用相同的材料和相同的額定電流的情況下,在成本和體積方麵,10mH大概隻是50mH的一半。為了用10mH電感實現需求的ΔIF(±5%),輸出電容需要根據LED的動態電阻rD和檢測電阻RFB和在此開關頻率下電容的阻抗來計算,可以利用下麵的表達式(Eq.3)
式3
式4環路控製結構
jiyujiangyadejiegoukeyiyuhenduohuanlukongzhijiegouhenhaodepipei,erqiebuyongkaolvwendingxingdexianzhi,liruyoubanpingmianlingdianwenti。chuleheqitatiaoguangfangfajianrongyiwai,zhezhongjiangyajiegoushidePWM調光變得容易。基於這種結構的LEDqudongkeyishixitongshejirenyuantigonggengduodexuanze。zhihuikongzhifeichangshihezaikaiguanpinlvbianhuabijiaokuaiheshurufanweibijiaoxiaodeqingkuangxiayingyong,lirudengpaohejiaotongdeng。
由於滯回控製不用考慮穩定性限製,所以不需要考慮環路補償。不像環路控製那樣受帶寬限製。利用滯回控製驅動降壓LED驅動(圖.2a)使設計變得簡單,也減少了器件數量和成本。這種結構也使PWM調光的範圍比其他結構好。利用滯回控製的LED驅動非常適合在要求調光範圍非常大和調光頻率比較高以及開關頻率變化非常大的情況下應用。

圖2a:基本的滯回控製降壓驅動。
類似的滯回降壓LED驅動可以在固定頻率操作和不需要開關頻率變化的滯回控製之間提供了一個比較好的折中方案。控製開啟時間的降壓LED驅動(圖2b)使(shi)用(yong)了(le)一(yi)個(ge)滯(zhi)回(hui)比(bi)較(jiao)器(qi)和(he)開(kai)啟(qi)時(shi)間(jian)控(kong)製(zhi)器(qi)。讓(rang)開(kai)啟(qi)時(shi)間(jian)與(yu)輸(shu)入(ru)電(dian)壓(ya)成(cheng)反(fan)比(bi),這(zhe)樣(yang)可(ke)以(yi)讓(rang)開(kai)關(guan)頻(pin)率(lv)的(de)變(bian)化(hua)減(jian)少(shao)的(de)最(zui)小(xiao)。運(yun)用(yong)這(zhe)種(zhong)結(jie)構(gou)同(tong)樣(yang)可(ke)以(yi)避(bi)免(mian)環(huan)路(lu)控(kong)製(zhi)的(de)帶(dai)寬(kuan)限(xian)製(zhi)。運(yun)用(yong)不(bu)同(tong)的(de)調(tiao)光(guang)結(jie)構(gou)可(ke)以(yi)讓(rang)調(tiao)光(guang)範(fan)圍(wei)變(bian)得(de)非(fei)常(chang)寬(kuan)。

圖2b:開啟時間控製的降壓LED驅動。
在一些情況下,例如許多自動控製應用中,LED驅(qu)動(dong)與(yu)外(wai)部(bu)時(shi)鍾(zhong)或(huo)與(yu)驅(qu)動(dong)之(zhi)間(jian)進(jin)行(xing)同(tong)步(bu)時(shi)要(yao)求(qiu)減(jian)少(shao)噪(zao)音(yin)的(de)幹(gan)擾(rao)。在(zai)沒(mei)有(you)時(shi)鍾(zhong)的(de)滯(zhi)回(hui)控(kong)製(zhi)和(he)準(zhun)滯(zhi)回(hui)控(kong)製(zhi)的(de)結(jie)構(gou)在(zai)執(zhi)行(xing)同(tong)步(bu)頻(pin)率(lv)時(shi)會(hui)帶(dai)來(lai)困(kun)難(nan)。相(xiang)比(bi)來(lai)說(shuo),這(zhe)個(ge)問(wen)題(ti)對(dui)於(yu)由(you)時(shi)鍾(zhong)控(kong)製(zhi)的(de)調(tiao)整(zheng)器(qi)來(lai)說(shuo)就(jiu)比(bi)較(jiao)容(rong)易(yi)實(shi)現(xian),例(li)如(ru)圖(tu)2c中固定頻率的降壓LED驅動。固定頻率控製可以解決這個複雜的問題,但是由於它動態響應的限製也影響了調光的範圍。

圖2c:基本的固定頻率的降壓LED驅動。
總之,降壓LEDqudongdehenduotedianshiqibiandehenyouxiyinli。takeyihenrongyishezhichengdianliuyuan,yekeyishixianzuishaodewaiweiyuanqijian,qijianshaokeyishideshejibiandejiandan,tigaoqudongdewendingxing,yekeyijianshaochengben。jiangyajiegoudeLED適合很多種控製方式使其應用的靈活性比較高。
它(ta)輸(shu)出(chu)可(ke)以(yi)省(sheng)略(lve)輸(shu)出(chu)電(dian)容(rong),也(ye)可(ke)以(yi)與(yu)其(qi)他(ta)不(bu)同(tong)的(de)調(tiao)光(guang)方(fang)式(shi)進(jin)行(xing)很(hen)好(hao)的(de)匹(pi)配(pei),這(zhe)些(xie)特(te)點(dian)可(ke)以(yi)允(yun)許(xu)它(ta)在(zai)高(gao)速(su)調(tiao)光(guang)和(he)寬(kuan)範(fan)圍(wei)調(tiao)光(guang)的(de)情(qing)況(kuang)下(xia)應(ying)用(yong)。當(dang)應(ying)用(yong)允(yun)許(xu)的(de)情(qing)況(kuang)下(xia),所(suo)有(you)的(de)這(zhe)些(xie)特(te)點(dian)使(shi)得(de)降(jiang)壓(ya)LED驅動的拓撲結構有了很多的選擇。
什麼樣的應用條件不允許使用這種結構呢?例如家用或商用的照明需要上千流明,設計一種方法來驅動一個LED串。LED串上的總的正向壓降等於其中每個LED正向壓降之和。在一些情況下,係統的輸入電壓範圍可能比一串LED的正向壓降低,或者有的時候高有的時候低。這些情況下有可能會需要升壓結構,也有可能會需要降-升壓開關調整器。
去LED照明電源社區看看
特別推薦
- 噪聲中提取真值!瑞盟科技推出MSA2240電流檢測芯片賦能多元高端測量場景
- 10MHz高頻運行!氮矽科技發布集成驅動GaN芯片,助力電源能效再攀新高
- 失真度僅0.002%!力芯微推出超低內阻、超低失真4PST模擬開關
- 一“芯”雙電!聖邦微電子發布雙輸出電源芯片,簡化AFE與音頻設計
- 一機適配萬端:金升陽推出1200W可編程電源,賦能高端裝備製造
技術文章更多>>
- 邊緣AI的發展為更智能、更可持續的技術鋪平道路
- 每台智能體PC,都是AI時代的新入口
- IAR作為Qt Group獨立BU攜兩項重磅汽車電子應用開發方案首秀北京車展
- 構建具有網絡彈性的嵌入式係統:來自行業領袖的洞見
- 數字化的線性穩壓器
技術白皮書下載更多>>
- 車規與基於V2X的車輛協同主動避撞技術展望
- 數字隔離助力新能源汽車安全隔離的新挑戰
- 汽車模塊拋負載的解決方案
- 車用連接器的安全創新應用
- Melexis Actuators Business Unit
- Position / Current Sensors - Triaxis Hall
熱門搜索



