實驗室電路係列:隔離全橋驅動電路
發布時間:2018-02-13 責任編輯:wenwei
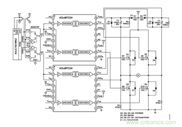
【導讀】本電路是一個由高功率開關MOSFET組成的H電橋,由低壓邏輯信號控製,如圖1所示。該電路為低電平邏輯信號和高功率電橋提供了一個方便的接口。H電橋的高端和低端均使用低成本N溝道功率MOSFET。該電路還在控製側與電源側之間提供隔離。本電路可以用於電機控製、帶嵌入式控製接口的電源轉換、照明、音頻放大器和不間斷電源(UPS)等應用中。
現代微處理器和微控製器一般為低功耗型,采用低電源電壓工作。2.5 V CMOS邏輯輸出的源電流和吸電流在μA到mA範圍。為了驅動一個12 V切換、4 A峰值電流的H電橋,必須精心選擇接口和電平轉換器件,特別是要求低抖動時。
ADG787是一款低壓CMOS器件,內置兩個獨立可選的單刀雙擲(SPDT)開關。采用5 V直流電源時,有效的高電平輸入邏輯電壓可以低至2 V。因此,ADG787能夠提供驅動半橋驅動器ADuM7234所需的2.5 V控製信號到5 V邏輯電平的轉換。
ADuM7234是一款隔離式半橋柵極驅動器,采用ADI公司iCoupler®技術,提供獨立且隔離的高端和低端輸出,因而可以專門在H電橋中使用N溝道MOSFET。使用N溝道MOSFET有多種好處:N溝道MOSFET的導通電阻通常僅為P溝道MOSFET的1/3,最大電流更高;切換速度更快,功耗得以降低;上升時間與下降時間是對稱的。
ADuM7234的4 A峰值驅動電流確保功率MOSFET可以高速接通和斷開,使得H電橋級的功耗最小。本電路中,H電橋的最大驅動電流可以高達85 A,它受最大容許的MOSFET電流限製。
ADuC7061 是一款低功耗、基於ARM7的精密模擬微控製器,集成脈寬調製(PWM)控製器,其輸出經過適當的電平轉換和調理後,可以用來驅動H電橋。

圖1. 使用ADuM7234隔離式半橋驅動器的H電橋(原理示意圖:未顯示去耦和所有連接)
電路描述
2.5 V PWM控製信號電平轉換為5 V
EVAL-ADuC7061MKZ提供2.5 V邏輯電平PWM信號,但ADuM7234在5 V電源下的最小邏輯高電平輸入閾值為3.5 V。由於存在這種不兼容性,因此使用ADG787開關作為中間電平轉換器。ADG787的最小輸入邏輯高電平控製電壓為2 V,與ADuC7061的2.5 V邏輯兼容。ADG787的輸出在0 V與5 V之間切換,足以驅動3.5 V閾值的ADuM7234輸入端。評估板提供兩個跳線,便於配置控製PWM信號的極性。
H電橋簡介
圖1所示的H電橋具有4個開關元件(Q1、Q2、Q3、Q4)。這些開關成對導通,左上側(Q1)和右下側(Q4)為一對,左下側(Q3)和右上側(Q2)為一對。注意,電橋同一側的開關不會同時導通。開關可以利用MOSFET或IGBT(絕緣柵極雙極性晶體管)實現,使用脈寬調製(PWM)信號或控製器的其它控製信號接通和斷開開關,從而改變負載電壓的極性。
低端MOSFET(Q3、Q4)的源極接地,因此其柵極驅動信號也以地為參考。而高端MOSFET(Q1、Q2)的源極電壓會隨著MOSFET成對地接通和斷開而切換,因此,該柵極驅動信號應參考或“自舉”到該浮動電壓。
ADuM7234的柵極驅動信號支持在輸入與各輸出之間實現真正的電流隔離。相對於輸入,各路輸出的工作電壓最高可達±350 VPEAK,因而支持低端切換至負電壓。因此,ADuM7234可以在很寬的正或負切換電壓範圍內,可靠地控製各種MOSFET配置的開關特性。為了確保安全和簡化測試,選擇12 V直流電源作為本設計的電源。
自舉柵極驅動電路
高(gao)端(duan)和(he)低(di)端(duan)的(de)柵(zha)極(ji)驅(qu)動(dong)器(qi)電(dian)源(yuan)是(shi)不(bu)同(tong)的(de)。低(di)端(duan)柵(zha)極(ji)驅(qu)動(dong)電(dian)壓(ya)以(yi)地(di)為(wei)參(can)考(kao),因(yin)此(ci)該(gai)驅(qu)動(dong)由(you)直(zhi)流(liu)電(dian)源(yuan)直(zhi)接(jie)供(gong)電(dian)。然(ran)而(er),高(gao)端(duan)是(shi)懸(xuan)空(kong)的(de),因(yin)此(ci)需(xu)要(yao)使(shi)用(yong)自(zi)舉(ju)驅(qu)動(dong)電(dian)路(lu),其(qi)工(gong)作(zuo)原(yuan)理(li)如(ru)下(xia)所(suo)述(shu)。
觀察圖1所示H橋電路的左側,自舉驅動電路利用電容C1、電阻R1和R3、二極管D1實現。上電後,PWM不會立即發生,所有MOSFET都處於高阻態,直到所有直流電壓完成建立。在此期間,電容C1由直流電源通過路徑R1、D1、C1和R3充電。充電後的電容C1提供高端柵極驅動電壓。C1充電的時間常數為τ = (R1 + R3) C1
當MOSFET在PWM信號的控製下切換時,低端開關Q3接通,高端開關Q1斷開。高端的GNDA下拉至地,電容C1充電。當Q1接通時,Q3斷開,GNDA上拉至直流電源電壓。二極管D1反向偏置,C1電壓將ADuM7234的VDDA電壓驅動到約24 V。因此,電容C1在ADuM7234的VDDA和GNDA引腳之間保持約12 V的電壓。這樣,高端MOSFET Q1的柵極驅動電壓始終參考Q1的懸空源極電壓。
高端MOSFET源極上的電壓尖峰
當Q1和Q4接通時,負載電流從Q1經過負載流到Q4和地。當Q1和Q4斷開時,電流仍然沿同一方向流動,經過續流二極管D6和D7,在Q1的源極上產生負電壓尖峰。這可能會損害某些采用其它拓撲結構的柵極驅動器,但對ADuM7234無影響,ADuM7234支持低端切換到負電壓。
自舉電容(C1、C2)
每(mei)次(ci)低(di)端(duan)驅(qu)動(dong)器(qi)接(jie)通(tong)時(shi),自(zi)舉(ju)電(dian)容(rong)就(jiu)會(hui)充(chong)電(dian),但(dan)它(ta)僅(jin)在(zai)高(gao)端(duan)開(kai)關(guan)接(jie)通(tong)時(shi)才(cai)放(fang)電(dian)。因(yin)此(ci),選(xuan)擇(ze)自(zi)舉(ju)電(dian)容(rong)值(zhi)時(shi)需(xu)要(yao)考(kao)慮(lv)的(de)第(di)一(yi)個(ge)參(can)數(shu),就(jiu)是(shi)高(gao)端(duan)開(kai)關(guan)接(jie)通(tong)並(bing)且(qie)電(dian)容(rong)用(yong)作(zuo)柵(zha)極(ji)驅(qu)動(dong)器(qi)ADuM7234的高端直流電源時的最大容許壓降。當高端開關接通時,ADuM7234的直流電源電流典型值為22 mA。假設高端開關的導通時間為10 ms(50 Hz、50%占空比),使用公式C = I × ΔT/ΔV,如果容許的壓降ΔV = 1 V,I = 22 mA,ΔT = 10 ms,則電容應大於220 μF。本設計選擇330 μF的容值。電路斷電後,電阻R5將自舉電容放電;當電路切換時,R5不起作用。
自舉限流電阻(R1、R2)
對自舉電容充電時,串聯電阻R1起到限流作用。如果R1過高,來自ADuM7234高端驅動電源的直流靜態電流會在R1上引起過大的壓降,ADuM7234可能會欠壓閉鎖。ADuM7234的最大直流電源電流IMAX = 30 mA。如果該電流引起的R1壓降以VDROP = 1 V為限,則R1應小於VDROP/IMAX ,或33 Ω。因此,本設計選擇10 Ω的電阻作為自舉電阻。
自舉啟動電阻(R3、R4)
電阻R3啟動自舉電路。上電之後,直流電壓不會立即建立起來,MOSFET處於斷開狀態。在這些條件下,C1通過路徑R1、R3、D1、VS充電,其過程如下式所述:

其中, vC(t)為電容電壓,VS(為電源電壓,VD(為二極管壓降,τ為時間常數,τ = (R1 + R3) C1。電路值如下:R1 = 10 ΩvC1 = 330 μF,VD = 0.5 V,VS = 12 V。由以上方程式可知,當R3 = 470 Ω時,電容充電到最終值的67%需要一個時間常數的時間(158 ms)。電阻值越大,則電容的充電時間越長。然而,當高端MOSFET Q1接通時,電阻R1上將有12 V電壓,因此,如果電阻值過低,它可能會消耗相當大的功率。對於R3 = 470 Ω,12 V時該電阻的功耗為306 mW。
自舉電容的過壓保護(Z1、Z2)
如上所述,對於感性負載,當高端MOSFET斷開時,電流會流經續流二極管。由於電感和寄生電容之間的諧振,自舉電容的充電能量可能高於ADuM7234消耗的能量,電容上的電壓可能上升到過壓狀態。13 V齊納二極管對電容上的電壓進行箝位,從而避免過壓狀況。
柵極驅動電阻(R7、R8、R9、R10)
柵極電阻(R7、R8、R9、R10)根據所需的開關時間tSW.選擇。開關時間是指將 Cgd 、 Cgs 和開關MOSFET充電到要求的電荷Qgd 和 Qgs所需的時間。

圖2. ADuM7234的電源軌濾波和欠壓鎖閉保護
描述柵極驅動電流Ig:

其中, VDD 為電源電壓,RDRV為柵極驅動器ADuM7234的等效電阻, Vgs(th)為閾值電壓,Rg為外部柵極驅動電阻,Qgd 和 Qgs 為要求的MOSFET電荷, tSW為要求的開關時間。
ADuM7234柵極驅動器的等效電阻通過下式計算:

根據ADuM7234數據手冊,對於 VDDA = 15 V 且輸出短路脈衝電流 IOA(SC) = 4 A,通過方程式3計算可知,RDRV 約為4 Ω。
根據FDP5800 MOSFET數據手冊,Qgd = 18 nC, Qgs = 23 nC, Vgs(th) = 1 V。
如果要求的開關時間 tSW為100 ns,則通過方程式2求解Rg可知,Rg 約為 22 Ω。實際設計選擇15 Ω電阻以提供一定的裕量。
電源軌濾波和欠壓保護
由於峰值負載電流很高,因此必須對直流電源電壓(VDD)進行適當的濾波,以防ADuM7234進入欠壓閉鎖狀態,同時防止電源可能受到損害。所選的濾波器由4個並聯4700 μF、25 V電容與一個22 μH功率電感串聯而成,如圖2所示。100 kHz時,電容的額定最大均方根紋波電流為3.68 A。由於4個電容並聯,因此允許的最大均方根紋波為14.72 A。所以,IPEAK = 2√2 × IRMS = 41.63 A。
經過濾波的+12 V電壓還驅動圖1所示的電路。
當電源電壓低於10 V時,圖2所示電路便會禁用ADuM7234的輸入端,從而防止ADuM7234欠壓閉鎖。將一個邏輯高電平信號施加於ADuM7234的DISABLE引腳可禁用該電路。
開漏式低電平有效比較器 ADCMP350 用於監視直流電源電壓。電阻分壓器(R12、R13)的比值經過適當選擇,當電源電壓為10.5 V時,分壓器輸出為0.6 V,與比較器的片內基準電壓0.6 V相等。當電源電壓降至10.5 V以下時,比較器的輸出變為高電平。由於ADuM7234的輸入端與輸出端之間存在電流隔離,因此輸出端的DISABLE信號必須通過隔離器傳輸到輸入端。 ADuM3100是基於iCoupler 技術的數字隔離器。ADuM3100兼容3.3 V和5 V工作電壓。經過濾波的12 V電源電壓驅動線性調節器ADP1720 ,為ADuM3100的右側隔離端提供5 V (+5V_1)電壓,如圖2所示。
負載和PWM信號
如果使用電感作為負載,當施加恒定電壓時,流經電感的電流將線性變化。電壓U為12 V,如果忽略導通電阻引起的MOSFET壓降,則以下方程式成立:
對於50 kHz、8%占空比PWM信號,使用4 μH Coilcraft功率電感(SER2014-402)作為負載時,負載電流波形如圖3所示。利用電流探頭測量電感電流。
對於12 V電源電壓和4 μH電感,方程式4預測斜率為3 A/μs。而實測斜率為2.8 A/μs,斜率下降的原因在於MOSFET導通電阻引起的壓降。
注意,電流斷開後的短時間內,波形上會出現少量響鈴振蕩,其原因是電感負載與續流二極管和MOSFET的寄生電容之間發生諧振。
必(bi)須(xu)注(zhu)意(yi),電(dian)路(lu)中(zhong)的(de)電(dian)感(gan)電(dian)流(liu)不(bu)得(de)超(chao)過(guo)其(qi)額(e)定(ding)最(zui)大(da)值(zhi)。如(ru)果(guo)超(chao)過(guo),電(dian)感(gan)就(jiu)會(hui)飽(bao)和(he),電(dian)流(liu)將(jiang)迅(xun)速(su)提(ti)高(gao),可(ke)能(neng)損(sun)壞(huai)電(dian)路(lu)和(he)電(dian)源(yuan)。本(ben)電(dian)路(lu)中(zhong)使(shi)用(yong)的(de)Coilcraft SER2014-402電感負載的額定飽和電流為25 A。

圖3. 4 μH負載下負載電流與PWM脈衝的關係
推薦閱讀:
特別推薦
- 噪聲中提取真值!瑞盟科技推出MSA2240電流檢測芯片賦能多元高端測量場景
- 10MHz高頻運行!氮矽科技發布集成驅動GaN芯片,助力電源能效再攀新高
- 失真度僅0.002%!力芯微推出超低內阻、超低失真4PST模擬開關
- 一“芯”雙電!聖邦微電子發布雙輸出電源芯片,簡化AFE與音頻設計
- 一機適配萬端:金升陽推出1200W可編程電源,賦能高端裝備製造
技術文章更多>>
- 算力爆發遇上電源革新,大聯大世平集團攜手晶豐明源線上研討會解鎖應用落地
- 築基AI4S:摩爾線程全功能GPU加速中國生命科學自主生態
- 一秒檢測,成本降至萬分之一,光引科技把幾十萬的台式光譜儀“搬”到了手腕上
- AI服務器電源機櫃Power Rack HVDC MW級測試方案
- 突破工藝邊界,奎芯科技LPDDR5X IP矽驗證通過,速率達9600Mbps
技術白皮書下載更多>>
- 車規與基於V2X的車輛協同主動避撞技術展望
- 數字隔離助力新能源汽車安全隔離的新挑戰
- 汽車模塊拋負載的解決方案
- 車用連接器的安全創新應用
- Melexis Actuators Business Unit
- Position / Current Sensors - Triaxis Hall
熱門搜索
微波功率管
微波開關
微波連接器
微波器件
微波三極管
微波振蕩器
微電機
微調電容
微動開關
微蜂窩
位置傳感器
溫度保險絲
溫度傳感器
溫控開關
溫控可控矽
聞泰
穩壓電源
穩壓二極管
穩壓管
無焊端子
無線充電
無線監控
無源濾波器
五金工具
物聯網
顯示模塊
顯微鏡結構
線圈
線繞電位器
線繞電阻




