分享:DIY功放+耳放合二為一的電路圖設計
發布時間:2014-01-27 責任編輯:sherryyu
DIY的原理圖如下跟大家分享一下吧!
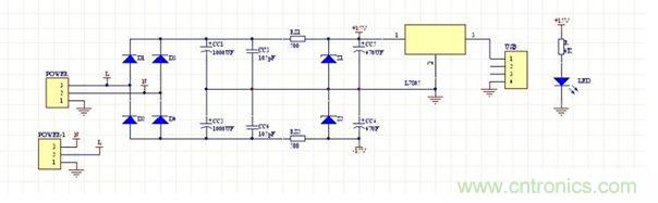
該電路分為主電路、電源電路兩部分。

這是主電路:

[page]
再放大點:這是其中一個聲道(另一邊相同)

這是電源部分:其中的L7805穩出5V電壓是給我的電平指示器供電用的,當然,L7805要不要都可以,這看個人需求!

[page]
下麵是部分的製作圖片,僅作為參考!

焊接元件中。

終於全部焊接好:

[page]

萬事具備,隻欠東風,經檢查沒發現短路,接下來就是通電測試了。
先插上耳機試試 耳放效果怎麼樣?

嗯,音質確實不錯,很清新,高、中、低音均可調!(耳機戴在頭上沒有拍到,不好意思哈)
接下來再接上我的TDA7294雙聲道功放板測試一下:

主音量均可調!
相關閱讀:
秀自製的10W透明功放,引網友激烈探討
http://0-fzl.cn/gptech-art/80021786
再利用:廢棄手機充電器改成小夜燈的DIY
http://0-fzl.cn/opto-art/80022203
DIY:自製超炫音頻分配器,實現音箱共用
http://0-fzl.cn/connect-art/80022197
- 噪聲中提取真值!瑞盟科技推出MSA2240電流檢測芯片賦能多元高端測量場景
- 10MHz高頻運行!氮矽科技發布集成驅動GaN芯片,助力電源能效再攀新高
- 失真度僅0.002%!力芯微推出超低內阻、超低失真4PST模擬開關
- 一“芯”雙電!聖邦微電子發布雙輸出電源芯片,簡化AFE與音頻設計
- 一機適配萬端:金升陽推出1200W可編程電源,賦能高端裝備製造
- e絡盟與Same Sky簽署全球分銷協議,拓展高性能元器件版圖
- 告別“偏色”煩惱:光譜傳感器如何重塑手機攝影的真實色彩
- 從“掃描”到“洞察”:Hyperlux ID iToF技術如何攻克30米測距極限
- 解鎖算力芯片的“速度密碼”:SmartDV全棧IP方案深度解析
- 發燒友福音!XMOS推出32段EQ調節與一鍵升頻功能
- 車規與基於V2X的車輛協同主動避撞技術展望
- 數字隔離助力新能源汽車安全隔離的新挑戰
- 汽車模塊拋負載的解決方案
- 車用連接器的安全創新應用
- Melexis Actuators Business Unit
- Position / Current Sensors - Triaxis Hall





