純幹貨分享:UC3842的過載保護及設計技巧
發布時間:2015-04-16 責任編輯:echolady
【導讀】UC3842 是電路中較為常用的電路芯片,能夠對電路中的電流進行控製,UC3842在開關電源中被大量應用。本文對UC3842 的過載保護和設計技巧方麵進行了詳細的闡述和分析。
過載和短路保護

圖1 UC3842開關電源的典型電路
用UC3842做的開關電源的典型電路見圖1。過載和短路保護,一般是通過在開關管的源極串一個電阻(R4),把電流信號送到3842的第3腳來實現保護。當電源過載時,3842保護動作,使占空比減小,輸出電壓降低,3842的供電電壓Vaux也跟著降低,當低到3842不能工作時,整個電路關閉,然後靠R1、R2開始下一次啟動過程。這被稱為“打嗝”式(hiccup)保護。
在這種保護狀態下,電源隻工作幾個開關周期,然後進入很長時間(幾百ms到幾s)deqidongguocheng,pingjungonglvhendi,jishichangshijianshuchuduanluyebuhuidaozhidianyuandesunhuai。youyulougandengyuanyin,youdekaiguandianyuanzaimeigekaiguanzhouqiyouhendadekaiguanjianfeng,jishizaizhankongbihenxiaoshi,fuzhudianyaVaux也不能降到足夠低,所以一般在輔助電源的整流二極管上串一個電阻(R3),它和C1形成RC濾波,濾掉開通瞬間的尖峰。仔細調整這個電阻的數值,一般都可以達到滿意的保護。使用這個電路,必須注意選取比較低的輔助電壓Vaux,對3842一般為13~15V,使電路容易保護。
圖1是使用最廣泛的電路,然而它的保護電路仍有幾個問題:
1、在批量生產時,由於元器件的差異,總會有一些電源不能很好保護,這時需要個別調整R3的數值,給生產造成麻煩;
2、在輸出電壓較低時,如3.3V、5V,由於輸出電流大,過載時輸出電壓下降不大,也很難調整R3到一個理想的數值;
3、在正激應用時,輔助電壓Vaux雖然也跟隨輸出變化,但跟輸入電壓HV的關係更大,也很難調整R3到一個理想的數值。
這時如果采用輔助電路來實現保護關斷,會達到更好的效果。輔助關斷電路的實現原理:zaiguozaihuoduanlushi,shuchudianyajiangdi,dianyafankuideguangoubuzaidaotong,fuzhuguanduandianludangjiancedaoguangoubuzaidaotongshi,yanchiyiduanshijianjiudongzuo,guanbidianyuan。
[page]
常見電路技巧

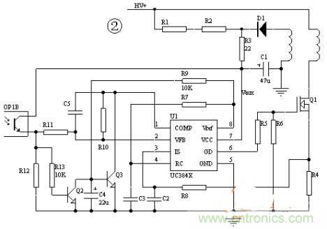
圖2采取拉低第1腳的方法關閉電源。

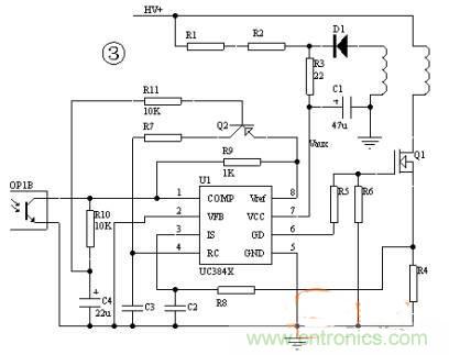
圖3采用斷開振蕩回路的方法。

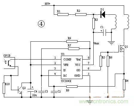
圖4采取抬高第2腳,進而使第1腳降低的方法。
圖2、3、4是常見的電路。圖2采取拉低第1腳的方法關閉電源。在這3個電路裏R3電阻即使不要,仍能很好保護。注意電路中C4的作用,電源正常啟動,光耦是不通的,因此靠C4來使保護電路延遲一段時間動作。在過載或短路保護時,它也起延時保護的左右。在燈泡、馬達等啟動電流大的場合,C4的取值也要大一點。
本篇文章講解了UC3842的過載保護和短路保護,以及幾種常見電路的技巧。並對這些電路中存在的問題進行了講解,希望大家在閱讀過後能對UC3842在開關電源當中的應用有進一步的理解。
相關閱讀:
實例解析:反激電源中諸多UC3842的錯誤應用
應用、缺陷、改進三方麵攻克UC3842保護電路問題
技術指南:基於UC3842彩顯開關電源的優化改進
特別推薦
- 噪聲中提取真值!瑞盟科技推出MSA2240電流檢測芯片賦能多元高端測量場景
- 10MHz高頻運行!氮矽科技發布集成驅動GaN芯片,助力電源能效再攀新高
- 失真度僅0.002%!力芯微推出超低內阻、超低失真4PST模擬開關
- 一“芯”雙電!聖邦微電子發布雙輸出電源芯片,簡化AFE與音頻設計
- 一機適配萬端:金升陽推出1200W可編程電源,賦能高端裝備製造
技術文章更多>>
- 2026藍牙亞洲大會暨展覽在深啟幕
- 新市場與新場景推動嵌入式係統研發走向統一開發平台
- 維智捷發布中國願景
- 2秒啟動係統 • 資源受限下HMI最優解,米爾RK3506開發板× LVGL Demo演示
- H橋降壓-升壓電路中的交替控製與帶寬優化
技術白皮書下載更多>>
- 車規與基於V2X的車輛協同主動避撞技術展望
- 數字隔離助力新能源汽車安全隔離的新挑戰
- 汽車模塊拋負載的解決方案
- 車用連接器的安全創新應用
- Melexis Actuators Business Unit
- Position / Current Sensors - Triaxis Hall
熱門搜索
接口IC
介質電容
介質諧振器
金屬膜電阻
晶體濾波器
晶體諧振器
晶體振蕩器
晶閘管
精密電阻
精密工具
景佑能源
聚合物電容
君耀電子
開發工具
開關
開關電源
開關電源電路
開關二極管
開關三極管
科通
可變電容
可調電感
可控矽
空心線圈
控製變壓器
控製模塊
藍牙
藍牙4.0
藍牙模塊
浪湧保護器



