設計解析:基於單片機的智能電表的設計
發布時間:2015-03-21 責任編輯:echolady
【導讀】智zhi能neng電dian表biao的de使shi用yong是shi一yi項xiang重zhong要yao的de民min生sheng工gong程cheng。在zai大da大da改gai善shan農nong村cun居ju民min生sheng活huo用yong電dian條tiao件jian的de同tong時shi,還hai提ti高gao了le配pei電dian網wang的de自zi動dong化hua水shui平ping,在zai減jian少shao電dian力li能neng源yuan消xiao耗hao上shang起qi到dao了le重zhong要yao作zuo用yong。本ben文wen主zhu要yao設she計ji一yi個ge以yi單dan片pian機ji為wei核he心xin的de智zhi能neng電dian表biao,這zhe個ge電dian表biao能neng夠gou實shi現xian電dian能neng的de計ji量liang的de顯xian示shi、無線通信和數據儲存。
suizhejisuanjijishuhetongxinjishudefazhan,jianzhuzhinenghuachengduyuelaiyuegao。zhuzhaidezhinenghuachaobiaoxitongzaijianzhuzhinenghuazhongshibibukeshaode。zaiwoguo,duiyonghudedianbiaorengcaiyongrengongchaobiaodefangfa。zhezhongyuanshidezhabiaofangfabujinzaochenglerenli、物力的浪費,打擾居民正常生活 ,而且其精度差,電量數據需要人為讀數不能實時傳輸 。為(wei)了(le)從(cong)根(gen)本(ben)上(shang)解(jie)決(jue)這(zhe)個(ge)問(wen)題(ti),因(yin)此(ci)設(she)計(ji)一(yi)種(zhong)基(ji)於(yu)單(dan)片(pian)機(ji)的(de)智(zhi)能(neng)電(dian)表(biao)。電(dian)表(biao)若(ruo)以(yi)單(dan)片(pian)機(ji)為(wei)主(zhu)體(ti)取(qu)代(dai)傳(chuan)統(tong)儀(yi)器(qi)儀(yi)表(biao)的(de)常(chang)規(gui)機(ji)械(xie)及(ji)電(dian)子(zi)線(xian)路(lu),可(ke)以(yi)容(rong)易(yi)地(di)將(jiang)計(ji)算(suan)技(ji)術(shu)與(yu)測(ce)量(liang)控(kong)製(zhi)技(ji)術(shu)結(jie)合(he)在(zai)一(yi)起(qi),形(xing)成(cheng)智(zhi)能(neng)化(hua)測(ce)量(liang)儀(yi)表(biao) 。這種儀表由計量電路、微處理器、LCD顯示器、實時時鍾、通信接口及電源等組成 ,具有電能量計量、信息存儲及處理、實時監測、自動控製、信息交互等功能 。
1 智能電表的工作原理
智能電表的硬件方案框圖如圖1 所示。電能表主要由計量、電源管理、存儲、顯示、按鍵處理、脈衝輸出和通信單元7 個部分組成 。本文的智能電表是以80C51為核心處理器。除此之外,加入了電能計量芯片CS5460A 和LCD 顯示芯片1602,用於用戶用電量的計量與顯示。但是,由於CS5460A芯片隻能測量瞬時的電量,所以,還需要采用時間芯片DS1302將時間分段,這樣電表就可以通過按鍵,不但可以顯示出用戶的瞬時用電量,而且還能顯示某個時段的用電量。WiFi通信電路的使用,可以實現智能電表的無線通信,這樣查電表的工作人員不用再挨家挨戶的登門查詢,而是直接接收WiFi信號,就可以了解到用戶的用電情況,比較方便、省時。對於存儲模塊,本文采用體積小、容量大的SD卡,相比於一般的存儲模塊,SD 卡還可以隨時拆卸、更換,既方便又實用。對於電源模塊,本文采用的是外部供電方式。
2 智能電表的硬件設計
2.1 電能計量電路設計
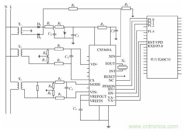
電能計量芯片采用CS5460A。其主要功能如下:具有特殊的自動引腳模式功能,能使芯片獨立工作,得電時自動初始化 ;具有片內看門狗定時器與內部電源監視器;可以精確測量正反兩個方向的電壓瞬時值、電流瞬時值、電壓有效值、電流有效值以及功率和能量 ;提供了外部複位引腳;雙向串行接口與內部寄存器陣列可以方便地與微處理器相連接;外部時鍾最高頻率可達20 MHz;具有功率方向輸出指示 。

圖1 智能電表的硬件設計圖
[page] CS5460A與單片機80C51的連接電路圖見圖2。

圖2 CS5460A與80C51的連接電路圖
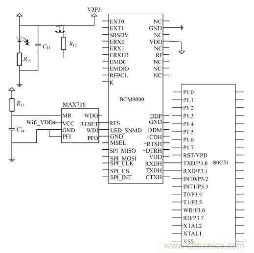
2.2 WiFi通信模塊設計
電表采用WiFi無線通信的方式,WiFi通信電路使用BCM8000。WiFi通信技術具有數據傳輸率高、組網靈活、可移動性好等優點。WiFi通信采用的是無線網絡,使智能電表的安裝不受通信線路的局限性,具有安裝便利的優勢 。WiFi通信電路與單片機80C51 的連接,隻需要將BCM8000 的RXDH 和TXDH 引腳分別對應連接到80C51的TXD和RXD引腳,如圖3所示。

圖3 WiFi通信電路與80C51的硬件連接設計
[page] 3 智能電表的軟件設計
智能電表的軟件設計部分包括以下的幾個部分:電能計量芯片CS5460A的數據傳輸、液晶顯示器1602 顯示子程序、鍵功能處理程序、WiFi 無線通信程序、時鍾芯片DS1302 的讀/寫操作程序、SD卡儲存模塊的軟件設計。其主程序的流程圖如圖4所示。CS5460A軟件框圖如圖5所示。

圖4 智能電表的軟件主程序框圖

圖5 CS5460A軟件框圖
結語
本次設計的智能電表集成了計量與顯示電量、數據存儲、數據通信等多種功能。經試驗驗證後,證實了電表性能的穩定、計算準確、誤差較小、可以進行無線通信等。但是,本次設計的電表可能在故障自診斷方麵有些不足,需要日後加以完善。
相關閱讀:
第五講:高能效智能電表電源方案
第五講:PLC技術在智能電表上的應用方案
第四講:智能電表的電源管理及其省電設計方案
特別推薦
- 噪聲中提取真值!瑞盟科技推出MSA2240電流檢測芯片賦能多元高端測量場景
- 10MHz高頻運行!氮矽科技發布集成驅動GaN芯片,助力電源能效再攀新高
- 失真度僅0.002%!力芯微推出超低內阻、超低失真4PST模擬開關
- 一“芯”雙電!聖邦微電子發布雙輸出電源芯片,簡化AFE與音頻設計
- 一機適配萬端:金升陽推出1200W可編程電源,賦能高端裝備製造
技術文章更多>>
- 築基AI4S:摩爾線程全功能GPU加速中國生命科學自主生態
- 一秒檢測,成本降至萬分之一,光引科技把幾十萬的台式光譜儀“搬”到了手腕上
- AI服務器電源機櫃Power Rack HVDC MW級測試方案
- 突破工藝邊界,奎芯科技LPDDR5X IP矽驗證通過,速率達9600Mbps
- 通過直接、準確、自動測量超低範圍的氯殘留來推動反滲透膜保護
技術白皮書下載更多>>
- 車規與基於V2X的車輛協同主動避撞技術展望
- 數字隔離助力新能源汽車安全隔離的新挑戰
- 汽車模塊拋負載的解決方案
- 車用連接器的安全創新應用
- Melexis Actuators Business Unit
- Position / Current Sensors - Triaxis Hall
熱門搜索




