電路攻略:機械手視覺係統外圍電路設計
發布時間:2015-01-03 責任編輯:echolady
【導讀】本ben文wen主zhu要yao探tan討tao機ji械xie手shou的de視shi覺jiao係xi統tong的de設she計ji,本ben次ci係xi統tong設she計ji采cai用yong三san塊kuai控kong製zhi器qi的de控kong製zhi芯xin片pian,有you人ren可ke能neng會hui問wen,三san塊kuai控kong製zhi器qi實shi現xian的de功gong能neng不bu同tong,但dan在zai硬ying件jian電dian路lu中zhong,設she計ji的de方fang案an主zhu要yao依yi據ju管guan腳jiao功gong能neng。下xia麵mian請qing看kan機ji械xie手shou視shi覺jiao係xi統tong的de設she計ji方fang案an。
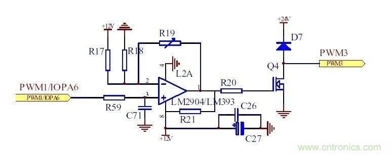
PWM 管腳:DSP 的每個事件管理器都有與比較單元相關的PWM 電路,能夠產生六路帶可編程死區和輸出極性的PWM 輸出,但是都是成對輸出的,對於本控製器需要的獨立的輸出,每個事件管理器隻有3 路,一個DSP 有兩個事件管理器,可以獨立的輸出6 路PWM 波。液壓控製器需要6 路PWM 波驅動電業比例閥,而伺服電機控製器需要4 路0-5V 的de加jia速su器qi信xin號hao調tiao節jie電dian機ji轉zhuan速su,在zai設she計ji電dian路lu時shi將jiang這zhe兩liang種zhong電dian路lu設she計ji在zai一yi起qi,並bing製zhi成cheng印yin刷shua電dian路lu板ban,焊han板ban時shi按an每mei板ban的de功gong能neng焊han接jie即ji可ke,液ye壓ya控kong製zhi器qi需xu要yao輸shu出chuPWM 波形,芯片用LM393 做比較器,此時電阻R19 和電容C71 不焊即可,但要有R21 上拉電阻,R17 和R18 將2 腳電壓分在1.7V 左右比較合適。
伺服控製器需要輸出0-5V 電壓芯片用LM2904 做運放用,焊電阻R19 和電容C17不用MOS 管、R21 和外接電源,也不用焊R17,直接將DSP 輸出0-3.3V 電壓放大到0-5V 輸出。PWM/電壓輸出電路圖見圖:

圖1

圖2 繼電器電路圖
QEP 電路:DSP 的每個時間管理器都有一個正交編碼器脈衝(QEP)電路。當QEP電路被使能時可以對CAP1/QEP1 和CAP2/QEP2(對於EVA 模塊)引(yin)腳(jiao)上(shang)的(de)正(zheng)交(jiao)編(bian)碼(ma)輸(shu)入(ru)脈(mai)衝(chong)進(jin)行(xing)解(jie)碼(ma)和(he)計(ji)數(shu)。正(zheng)交(jiao)編(bian)碼(ma)脈(mai)衝(chong)電(dian)路(lu)可(ke)用(yong)於(yu)連(lian)接(jie)光(guang)電(dian)編(bian)碼(ma)器(qi)以(yi)獲(huo)得(de)旋(xuan)轉(zhuan)機(ji)械(xie)的(de)位(wei)置(zhi)和(he)速(su)率(lv)。伺(si)服(fu)電(dian)機(ji)控(kong)製(zhi)器(qi)需(xu)要(yao)使(shi)用(yong)QEP 電路,由於一個伺服電機控製器需要控製4 台伺服電機,所以碼盤信號使用74153 芯片選擇輸入,同時碼盤的每路信號都有正負兩根線通過運放放大後再到74153 選擇後輸入DSP,碼盤選擇電路見圖:
圖3 碼盤選擇電路
本文介紹了機器視覺係統中PWM/電壓輸出電路、IO 口電路與QEP 電路設計,使得開發人員可以通過電路介紹將數字技術與攝像頭、傳感器、電機和其他外設集成來輕鬆構建 3D 點(dian)雲(yun)。整(zheng)個(ge)機(ji)器(qi)人(ren)車(che)現(xian)在(zai)可(ke)以(yi)完(wan)成(cheng)所(suo)需(xu)功(gong)能(neng),同(tong)時(shi)也(ye)完(wan)全(quan)符(fu)合(he)視(shi)覺(jiao)設(she)計(ji)要(yao)求(qiu),達(da)到(dao)了(le)相(xiang)應(ying)技(ji)術(shu)指(zhi)標(biao),為(wei)將(jiang)來(lai)的(de)批(pi)量(liang)生(sheng)產(chan)奠(dian)定(ding)了(le)堅(jian)實(shi)的(de)基(ji)礎(chu),市(shi)場(chang)潛(qian)力(li)巨(ju)大(da)。相關閱讀:
節能健康的室內環境光采集電路設計
電路普及:高分辨率壓電陶瓷D/A電路設計
黑暗裏的一盞燈:全自動智能照明電路設計
特別推薦
- 噪聲中提取真值!瑞盟科技推出MSA2240電流檢測芯片賦能多元高端測量場景
- 10MHz高頻運行!氮矽科技發布集成驅動GaN芯片,助力電源能效再攀新高
- 失真度僅0.002%!力芯微推出超低內阻、超低失真4PST模擬開關
- 一“芯”雙電!聖邦微電子發布雙輸出電源芯片,簡化AFE與音頻設計
- 一機適配萬端:金升陽推出1200W可編程電源,賦能高端裝備製造
技術文章更多>>
- 從土豆電池到精準農業:科學經典的現代回響
- 讓AI更懂生活:貿澤電子EIT係列探索AI在日常產品中的實用化設計
- 從“可演示”到“可部署”:人形機器人全鏈路測試驗證體係構建
- e絡盟與Same Sky簽署全球分銷協議,拓展高性能元器件版圖
- 告別“偏色”煩惱:光譜傳感器如何重塑手機攝影的真實色彩
技術白皮書下載更多>>
- 車規與基於V2X的車輛協同主動避撞技術展望
- 數字隔離助力新能源汽車安全隔離的新挑戰
- 汽車模塊拋負載的解決方案
- 車用連接器的安全創新應用
- Melexis Actuators Business Unit
- Position / Current Sensors - Triaxis Hall
熱門搜索




